您好,欢迎来到标准下载网!

幼儿园月工作计划表优选

时间::2023-11-16 15:24:39 来源:标准下载网 类别:幼儿园工作计划
幼儿园月工作计划表优选

幼儿园月工作计划表优选 幼儿园月工作计划表优选

类型:
幼儿园工作计划
大小:
32 KB
格式:
doc
评分:
9.0
平台:
PC 手机
标签:
幼儿园 工作

为了优化工作流程,制定详细的工作计划尤为重要。写工作计划可以帮助我们明确目标和方向。你知道如何制定高效的工作计划吗?在这篇文章中,我们将讨论与“幼儿园月度工作计划”相关的话题。希望以下内容能为您提供参考。感谢您的阅读!

幼儿园月工作计划表优选

幼儿园月工作计划表【篇1】

谈话活动:快乐暑假

语言活动:我们的新教室

社会活动:值日生分工

音乐活动:值日生歌数学活动:顺数、倒数

英语活动:复习简单的问候语

户外活动:复习列队,要求整齐迅速能对基本口令作出及时反映(立正、稍息、左右转)

游戏活动:一起玩玩以前的游戏,学会新游戏,稳定幼儿情绪,引导幼儿能加入到活动中(以老带新);

汉语拼音:单韵母a

安全工作:带领幼儿参观幼儿园的每个角落并说说存在的哪些不安全的地方,我们不可用手去触摸;

【其他工作】

1、环境布置:布置新教室环境

2、日常生活:带领幼儿认识自己的茶杯格,熟悉新安排的床位与座位。

3、常规教育:继续对幼儿进行xxx三轻xxx教育,即轻轻走路、轻轻说话、轻轻拿放东西。

4、家长工作:(1)准备幼儿的生活用品。如更换衣服、小毛巾

(2)准备幼儿的学习用品。如水彩笔,课外书、图画书、本子等。

(3)进入大班培养孩子良好的学习习惯和生活习惯。

(4)与家长沟通坚持送幼儿来园

幼儿园月工作计划表【篇2】

本学期我园安全后勤工作以《园务年度工作任务》为依据,紧紧围绕幼儿园中心工作务实创新,进一步树立服务思想,继续加强后勤人员的队伍建设,加强园资、园产管理,加强安全管理,厉行节约,积极搞好园容园貌建设,在不断完善和规范中,积极提升后勤服务质量和后勤管理水平,为幼儿园保教工作和幼儿生活提供更优质的后勤保障,努力开创后勤工作新局面。

1、加强后勤人员队伍建设,更新观念,增强服务意识,努力探索规范化途径。

2、加强园容园貌建设,创设优美的育人环境。

3、扎实有序地抓好幼儿园安全工作,开展各项卫生保健工作,提高卫生保健质量。

1、继续加强后勤人员的思想教育,引导她们牢固确立保教意识、服务意识,使后勤工作细化、量化。增强工作责任心,每天工作中体现“勤”“快”“好”。

2、继续实施后勤人员工作考核制度,进一步激发后勤人员工作的积极性与主动性,提高工作质量。

1、加强园内花木、草坪地养护工作,在草坪成长期,加强施肥,定期拔草、修枝、洒药,开春做好树木花草的添置,做到四季常青、四季花香、美化校园。教育幼儿爱护幼儿园的一草一木。各室内外布置美观,富有童趣。

2、整个校园内外分工到人,明确责任区与责任人,包干人员做到保管区随时整洁干净,窗明几净,室内外无纸屑、无痰迹、无杂物,室内保持墙面的整洁,各种用具摆放整齐,保洁区无杂草。

3、每周一次班级卫生、包干区的日常检查并加大抽查力度,扎扎实实地抓好卫生工作,对卫生检查情况认真记录,对存在问题要及时指出,限时纠正。

1、加强园产管理,努力发挥有资产的'效益。继续探索物财管理的科学性,进一步完善固定资产的管理,及时做好园产登记、保管、申领、维修、报废等环节工作,定期检查各班室的资产情况,督促加强保管,各室物品责任到人,各室物品不得随意搬动,有遗失损坏追究责任。

2、加强教学设施的维修与更新,对小型维修工作尝试自己动手完成,竭尽所能节约维修经费开支。

3、坚持勤俭办园的原则,努力提倡全园保教人员利用安全无害的废旧物或自然物制作教玩具和进行环境创设,积极倡导节约用水、用电、办公用品等,减少浪费。抓好物品进出库管理,认真做好进出库记录,定期清点库存物品、按时盘结,减少仓库物品积压。及时做好教学用品、办公用品和教玩具的采购工作,确保正常教学秩序。

1、每天做好下班前的水电,门窗的常规检查。每周进行一次对电器设备、门窗、全面的检查修理。每月认真做好一次活动场所大型玩具、体育器材的检查维修工作,以及楼梯窗户和班级门窗的检查维修工作,发现问题及时处理,避免意外事故发生。

2、加强门卫职能,严格执行门卫制度,严守岗位,按时关锁大门,做好来访者的登记和通报工作,同时做到在幼儿离园后期间对校园进行巡视检查。严格执行幼儿接送制度,坚持实行家长持卡、未持卡经过领导同意后签名接领幼儿制度,行政值班人员每天加强巡视检查和大门口执勤,保证幼儿离园安全。

3、加强对食堂的卫生和安全管理,严格执行《食品卫生管理制度》,严把食品卫生关,抓好食品采购关,严禁食物中毒,每天坚持48小时食物留样;经常督促食堂工作人员严格按照要求规范操作,增强食品安全的意识,并定期进行检查,杜绝因卫生、质量问题而引起的不良事故的发生。

1、按照各年龄幼儿伙食标准量,每周制订合理的带量食谱,每月进行一次营养分析,发现营养不足及时改进。每周进行班级膳食调查,讨论分析膳食情况,不断改进膳食质量。保证幼儿每月营养均衡摄入。

2、抓好幼儿用餐管理。食堂按各班实际出勤人数,均匀分配饭菜并及时发放,各班教师在餐前餐后合理组织幼儿的活动,为幼儿创设愉快宽松的进餐环境,鼓励幼儿吃饱吃好。

3、合理开支幼儿伙食费,师生伙食严格分开,幼儿伙食费专款专用。

幼儿园月工作计划表【篇3】

一、指导思想

更新观念,以《纲要》和《规程》为指导,自觉遵守园的规章制度,服从上级领导安排,做好本职工作,加强政治学习,提高自己思想政治素质,树立良好的形象和科学的儿童观、教育观,使幼儿的身心健康发展。

二、工作重点

1、全面了解幼儿教育新动态,思想紧紧跟上现代教育的步伐。认真钻研教材,全面细致的了解每个幼儿的身心发展状况,因人施教,使每个幼儿得到全面的发展。

2、在教学中,尊重幼儿,营造平等、和谐学习氛围。在课前的教具准备要充分、内容要丰富、生动、新颖,并具有较强的操作性,在教态上具有儿童化,形象生动,和幼儿融合在一起,为幼儿创设一个轻松、愉快的学习环境。同时还要对幼儿的操作能力进行强化培养,让幼儿学会在游戏中去寻找问题,并解决问题。在课堂上利用各种生动形象的直观教具,激发幼儿的兴趣。

3、注重学习环境的创设对幼儿的作用。为幼儿创设一间有特色、有意义的教室,是教师、幼儿共同的责任。根据幼儿年龄特点、动静活动特征为幼儿设计各种活动区域,并为孩子们准备了丰富的材料,让幼儿自主选择,大胆使用和创作。让幼儿成为环境主人,用自己的作品和创意去丰富环境。

4、鼓励幼儿参加各种各样的活动,比如舞蹈、美术等兴趣班,这样不仅可以开发幼儿的智力,还可以培养幼儿德智体多方面的兴趣。用眼睛关注每个幼儿,从幼儿身上吸取闪光点,去点亮他们自信自立的明灯,帮助幼儿发现自己的优势智能,建立其自信和对集体的归属感。

5、注重家园联系。真诚的对待每一位家长,如实的和他们交流对孩子教育方面的看法,对家长提出的要求尽量去满足,对家长提出的教育孩子方面的疑问帮着查资料解答,让家长感到我不只是孩子的老师,也是家长的朋友,有困难大家一起解决。当问题出现,第一时间与家长联络,让家长知道老师对问题很重视。

三、常规教育方面

1、礼貌

先从自我做起,对领导、同事、家长都要面带微笑主动问好。给幼儿带个好头,并严格要求自己的言行举止,同时培养幼儿成为一名尊老爱幼、讲礼貌、讲文明的好孩子,能友好与他人相处。

2、课堂活动纪律

要正确引导幼儿课堂上的坐姿、培养良好的课堂常规。不许随便下位、回答问题时要举手、并学会尊重他人,安静地倾听他人的发言,养成不随便打乱别人的讲话。

3、卫生习惯

知道清洁卫生的重要性,加强幼儿便后洗手的习惯,并能主动的在餐前、餐后洗手,餐后能主动漱口、擦嘴巴,能有条理地收拾餐具、折叠整理自己的被褥衣物。

四、保育方面

1、配合生活老师做好班级内与外的卫生同时,并能按要求将班级物品摆放整齐归类放好,教育幼儿要爱护班级物品。

2、照顾好幼儿的一点两餐,对进餐慢的幼儿进行教育,并告诉幼儿不可以挑食,饭粒不可以掉在桌上和地下,要珍惜粮食。

3、让幼儿养成运动后多喝水的好习惯。懂得躲避危险物,饭后不做剧烈游戏的道理。

本学期,我一定吸取教训、总结经验,争取获得提高:教学方面,我将认真准备幼儿活动所需材料,多学习把先进的幼儿教育经验运用到自己的教学中,多反思,结合自己班幼儿情况实施收效好的教育方法,促进幼儿发展。

幼儿园中班7月重点工作计划表2

新的学期又开始了,作为一个班级,开学初期制定出一份详细可靠的的工作计划则是我们班主任重在之重的工作,为使全班幼儿在下学期中得到应有的进步,使其身心健康全面发展,特定班级工作计划如下:

一、健康方面

1、根据中班幼儿的年龄特点除了开展一些丰富有趣的体育戏,要增加竞赛游戏,完成完好各项体育活动目标,此外还要特别注意对幼儿进行一日生活教育如:走上下楼梯时,提醒幼儿不推不挤,有顺序的上下楼梯,再则走路靠右边,学会能独立过十字路口,教育引导幼儿有正确的坐姿及写画姿势,并养成良好的习惯。这学期主要培养幼儿自我保护意识和能力。

2、教给幼儿一些基本的健康的知识,教育幼儿喜欢吃不同食物,初步了解不同食物有不同营养,使幼儿不挑食、贪食能安静愉快的就餐,养成良好的饮食习惯。

3、为防止幼儿意外伤害事故的发生,请家长亲自接送孩子入离园,与家长签好责任状,把安全放在首位,要不断的进行基本常识教育,让幼儿掌握基本的自我保护意识,每月召开家长会共同商讨安全工作,杜绝意外事故的发生。

二、卫生保健工作

做好班级各项卫生和消毒工作,加强对幼儿进行卫生习惯的教育。

1、培养幼儿的卫生习惯和用餐习惯,督促幼儿入厕、洗手、擦手、吃饭时提醒他们不撒饭,不挑食,要求孩子们能再在老师的提醒下进行用餐,吃完饭会主动放好碗、勺子等。

2、继续加强幼儿生活方面的指导,在这学期中,让孩子们通过各种渠道来提高自己生活自理能力,到这学期末要求每个孩子会自己穿脱 衣服,穿鞋子,系鞋带,能帮大人分放餐具,摆放桌椅,收拾整理好自己的书本玩具,教育孩子有序的生活。

三、科学方面

这学期继续让幼儿保持良好的清楚认真正确写数的好习惯,在一些探索活动中尽量为孩子们多提供探索交流的机会,增进孩子之间的交往,提高表达能力,可以让孩子们做一些简单的记录,而对一些数学活动,尽量是在生活中进行渗透,让幼儿在游戏生活中学习数学,让他们在生活中感受事物的数量关系并体验的重要和有趣。

四、艺术方面

让幼儿喜欢参加艺术活动,培养高雅的气质,在音乐活动中为幼儿提供更多探索创造机会,大胆放手让幼儿参与创编动作,激发创造动机,适时引导,老师要精心设计每项活动,富有趣味性,吸引幼儿学习,激发幼儿积极,主动的参与活动这学期主要培养幼儿边听音乐边歌边舞边拍着、跳着、敲着、打着气氛活跃起来,让孩子们在艺术活动中提高艺术表现能力,享受艺术活动的乐趣。

五、语言方面

能专注的倾听别人说话,有良好的倾听习惯,能主动用普通话与别人交谈,表达自己的情感,态度自然大方语言完整流畅用词比较准确,独立阅读图书,培养良好的阅读习惯,讲述图书主要内容喜欢将图书内容与同伴交流和讨论,结合主题进行环境创设,区角活动创设,向家长展示我们的各项教育教学活动成果。

六、社会方面

1、引导幼儿通过探索学习,发现谁的性质,知道水是生命之源是人类植物的生命保障。

2、分清鸟类,家禽类,昆虫类的外形特征生活习惯。

3、能区别物体高矮,粗细、厚薄能按事物的特征排序,学会寻找规律,培养幼儿的想象力和创造力。

这学期重点是环境创设和区域活动方面,吸取上学期的经验利用当地的资源,收集投放多种多样废旧材料让主题墙活起来,真正体现乡土文化风味的新型环境创设和区域活动,更有效的体现废物再利用的价值,让孩子们体验在玩中乐,乐中学的新型模式。

我班的特色活动将在上学期的基础上继续让孩子们在边探索边学习中创作出作品。

七、家园合作方面

要想完成完好班级里的各项教学计划是离不开家长的支持和配合的积极争取家长们的资源,丰富主题活动向家长介绍主题活动的目标和计划,让家长们积极参与到本班的教育教学活动中来,认真听取家长们的建议和要求,和家长密切配合好,使各项教育教学计划顺利有效的进行开展。

在这学期我们将脚踏实地的做好本班的各项工作计划,不断学习、探索、开拓、创新,使我班的工作取得更大的成就。

幼儿园中班7月重点工作计划表3

一、班级情况分析:

本班幼儿18名,其中,男孩10名,女孩8名。本学期需进一步的做好家长的各项工作,让家长对本班工作有着深入的了解和认识。并制定出班级服务“平等对待每一个孩子,用心关爱每一颗心灵。”

二、工作重点和任务:

本学期继续要求幼儿在各自原有的水平上要有进一步的提高,加强自身动作的协调发展,养成良好的行为习惯和生活习惯,增强自我服务意识和自我保护意识。我们还要培养幼儿的动作操作能力、手脑并用及社会教育,来更好地开发幼儿的智力,努力使幼儿的积极性和主动性的以充分地发挥,使幼儿在体、智、德、美全面发展,促使每个幼儿各方面都能协调发展。

三、教学目标及措施

健康领域:

(一)发展目标:

1、学习控制、调整自己的情绪。培养独立进餐和自我服务的能力。

2、了解必要的卫生保健知识和安全常识,学会保护自己。

3、积极参加体育运动,练习向上抛接球,双脚协调攀登,学习侧面钻,尝试用各种材料做各种动作游戏,继续练习拍球。

(二)具体措施:

1、继续培养幼儿的自理能力,初步养成良好的进餐习惯,为增加幼儿食欲,进行愉快进餐,对于胃口不好的孩子,采取少盛多添、表扬鼓励等方法;初步培养良好的午睡常规,要求幼儿将脱下的衣服折好并放在指定的位置,按时入睡,醒来后保持安静不说话,起床时将自己的棉被折好。对自理能力弱的幼儿,在多照顾的同时,也要多鼓励幼儿自己的事情自己做,让他们体会成功的喜悦。

2、进行初步的安全教育,通过儿歌、故事、游戏、情景表演等形式让幼儿懂的不能玩危险物,不能离开集体,不能跟陌生人走;当身体不适时主动告诉老师;通过表扬、鼓励的形式教育幼儿玩各种玩具互相谦让、不争抢;游戏时学会自我保护。

3、科学、有趣地安排和组织幼儿开展各项体育活动,利用各种材料增加幼儿参与运动的兴趣,如提供圈、绳、旧报纸、棍等;增强幼儿体质,利用园内的大型活动器具及攀沿墙,让幼儿学习钻、爬、攀登等基本动作,通过锻炼,促进幼儿身体的健康发展。

语言领域:

(一)发展目标

1、能用普通话大胆、清楚地说出自己想说的事。

2、培养幼儿能口齿清楚地与老师、同伴交流;理解故事内容并较连贯说出主要情节;接触多种题材的文学作品,获的聆听的乐趣;会仿编儿歌。

3、学习有顺序地看图书,乐意与同伴交流图书的主要内容,喜欢看电视、听广播。

(二)具体措施

1、在一日生活的各个环节中都要鼓励幼儿大胆、清楚地表达自己的想法。

2、在班内设立语言区,鼓励幼儿特别是胆子小的孩子主动与老师和同伴交流,运用故事阅读、儿歌朗诵、自由谈话等形式,培养幼儿的语言能力;鼓励幼儿正确发音,口齿清楚地表达愿望,回答问题。

3、为幼儿提供多种体裁的图书,继续激发幼儿对图书的兴趣,并能将有趣的情节简单讲述出来。多鼓励个别幼儿克服胆怯心理,在老师的帮助下,学习大胆与人交往。

社会领域:

(一)发展目标

1、继续学习与同伴合作活动培养解决问题的能力,学习尊重别人,学习懂的关心别人的方法,并适当表现,继续体会与人分享的`快乐。

2、关爱长辈,接触与自己生活有关的社会工作人员,了解与自己的关系,尊重他们的劳动。

3、初步辨别是非,遵守集体生活中的基本规则。

4、对自己能做的事有信心。

5、了解家乡的设施、景观,喜爱参与活动,萌发爱家乡的情感。

(二)具体措施

1、在一日活动中,注重培养幼儿的人际交往技能,在班内创设娃娃家、医院、共享区等区域,鼓励幼儿喜欢和同伴游戏,有意识地让幼儿学会分享、轮流、等待、合作。引导幼儿在与同伴和成人交往的过程中,学会基本的礼貌用语,培养幼儿讲礼貌的习惯。让幼儿明白安静倾听的作用,能学会尊重他人。加强个别自控能力差的幼儿的教育,使他们在集体活动时学习控制自己的情绪,不乱发脾气。

2、结合主题活动,让幼儿了解各行各业的人们的劳动,并从身边的小事做起,尊重劳动成果。

3、组织一系列参观活动,让幼儿了解绵阳的设施、景观。

4、及时肯定和展示幼儿的作品,让幼儿学会肯定自己、欣赏自己。

5、通过全园大活动和班级活动,使幼儿乐意参与并体验快乐,激发幼儿愉快的情绪。鼓励幼儿表达自己的愿望和要求,培养形成幼儿自信、活泼开朗、大方、大胆的良好个性。

科学领域:

(一)发展目标

1、尝试探索动、植物和人的特征,让幼儿运用多种感官去感知周围环境及现象。喜爱提问,愿意收集感兴趣的信息。

2、能从生活和游戏中学习简单的数、形、时空等概念。学习使用比较、分类、排序、测量等方法。

(二)具体措施

1、结合主题在活动区中开展感觉体验区活动,让幼儿感知周围事物明显特征,发展观察力、感知力及动手动脑能力。充分利用周边的教育,组织幼儿参观活动,丰富幼儿经验。

2、丰富自然角,按季节变化种植花卉,引导幼儿观察其明显特征,学会保护小动物,培养爱心;通过春游和散步发现自然环境的明显变化,感知天气和季节的突出特征;通过玩沙、玩水活动,对沙、水等自然现象感兴趣。

3、开辟数学利用游戏、操作等活动,让幼儿比较物体的颜色、大小、形状和数量进行分类和排序并学习简单的测量。

4、学习观察生活,能进行简单的统计。对个别数字概念较差的幼儿单独引导,激发兴趣。

艺术领域:

(一)发展目标

1、学习用自然的声音大胆的有表情的唱歌(合唱和独唱),喜欢模仿创编歌曲和动作。喜欢随音乐奏和情绪做模仿动作、跳舞和游戏。

2、能发现周围环境中的美,喜欢欣赏美并尝试自己创造美,学会表现物体的基本部分和主要特征,能大胆安排画面。学习集体艺术活动的规则,体验集体艺术活动的乐趣。

(二)具体措施

1、创设音乐表演区、摆放乐器,培养幼儿对音乐的兴趣,通过唱歌、跳舞来激发幼儿表现的欲 望。

2、利用零星时间(晨间、饭前、进餐时、午睡起床时)给幼儿欣赏音乐养幼儿的感受力和欣赏力,初步能借助动作、表情、语言等,表达对音乐的感受。

3、通过欣赏各种各样的美术,激发幼儿画和手工制作的兴趣。在绘画技能技巧的培养基础上,继续尝试使用多种工具和材料,如印章、手掌、颜色、纸团、积木等,通过画、折、粘帖等方法来完成美术。

4、充分利用幼儿的作品布置教室环境,激发幼儿表现的能力。

5、创设美工区和创意区,让幼儿想象、选择和创造。

家长工作:

1、充分发挥“家园联系栏”、“幼儿成长档案”的作用,确保每周向家长公布本周主题活动内容安排,让家长通过“家园栏”、“幼儿成长档案”了解孩子在园学习、生活、游戏的情况,使其真正起到“桥梁”的作用。

2、继续优化家园沟通的形式,通过家访、电访、幼儿园网站、面对面交流、家长开放日、家长会等多种渠道,提高家园互动,增进家园情感。利用早晚接送孩子的时间,针对情况主动及时地与家长沟通、联系,交流教育心的。

科研特色:

1、选取多种材料的工具,开展多种形式、多种色彩的版画活动,以个别指导和幼儿自评互评的方式,帮助幼儿提高版画技能和认知水平。

2、开设版画区让幼儿有效的开展版画制作活动。

幼儿园中班7月重点工作计划表4

1、晨检医生检查后,作为老师我们也坚持每天晨检,保证幼儿不带危险物品入园,如发现要没收,并教育幼儿,和与其家长沟通。

2、保证教室的通风、干净,保证区角材料的安全、卫生,玩具定期消毒玩具。

3、及时预防传染病的发生,保证一人一巾一杯。

4、加强幼儿点名工作,并做好记号,发现问题及时汇报,并及时打电话进行家访了解原因。

5、户外活动时,一定认真检查活动场地的安全性,及时排除不安全因素,确保幼儿安全,如发现大型玩具有松了的螺丝钉,及时汇报,做到及时消灭不安全的隐患,保障幼儿安全。

6、培养幼儿的自我保护能力,与家长密切配合,加强防范意识,让幼儿在有安全意识的基础上,时时提醒自己或他人注意安全.

7、严格执行幼儿园接送规章制度。把孩子交到其父母的手中。有特殊情况须拿来接人字条或有效证件。

8、做好送点心的交接工作,把点心放在安全处,以防幼儿烫伤。

9、教师在工作中做到时刻高度警惕,把安全放在首位,眼睛不离开幼儿,孩子到哪,教师的眼睛就到哪。

10、教师离园时在班内各处检查,如:水、电、门、窗。晚接的孩子和值班老师做好交接,交代其幼儿情。

11、通过家长会及家园联系栏等向家长介绍对幼儿逢我保护培养的重要性和培养方法,做到日常生活或带幼儿外出随机进行教育,并采取正面引导。

幼儿园中班7月重点工作计划表5

一、教育目的

每一为老师都要为幼儿提供健康、丰富的学习和生活活动,满足幼儿各方面发展的需要,要让幼儿知道必要的安全保健知识,学习保护自己。为了使幼儿身心得到更好的发展,我园一直高度重视幼儿园安全工作,我们要把安全问题放在工作的首位,减少幼儿身心受到意外伤害的可能性。把安全工作责任到人,尽我们的一切能力保护好幼儿的安全。同时作为幼儿安全工作的第一责任人,各班老师是幼儿安全的直接责任人。因此,为确保在园幼儿的身心安全,我们制定了中班下学期的安全工作计划。

二、具体措施

1、加强晨检力度,消除事故隐患

教师要加强晨间检查力度,教育幼儿不带危险品到幼儿园(如别针、纽扣、尖针、小刀等物),防止异物落入鼻腔、口腔等,每天晨检时要注意幼儿带的物品。定期对玩具进行检查、消毒,如发现损坏及时修补或更新。

2、增强幼儿的自我保护意识

幼儿生活经验少,阅历浅,但又好奇,好探索,什么都想动一动、摸一摸、尝一尝,在活动中无力预测自己的行为。因此,事故常常会发生,作为教师要从防拐骗、防摔物、防电、防交通事故等几方面进行教育,不断提高幼儿的自身保护的意识和能力。

3、加强身体锻炼,增强孩子体能

由于体弱的幼儿不爱活动,造成自身动作的平衡、协调能力差,遇到情况反应慢,容易受到意外伤害。因此,教师要增强幼儿的体能训练来提高幼儿的自我保护能力。

4、进行安全工作自查

及时地对班级里的桌椅,午睡室的床铺等进行检查,防止一些不安全隐患的存在;班里老师就一日生活中容易出现的不安全因素进行排查,如午睡时,多提醒幼儿不带小玩具入睡,盥洗活动中不吵闹,不推不挤等等,排除幼儿自身不安全因素,如要勤剪指甲,以免指甲过长伤到别人,进一步强化幼儿的安全意识。

5、家园联系共同对幼儿进行安全教育

严格使用幼儿接送卡,做到有卡才能接孩子,别人代接的需要提前和本班老师联系;利用家园联系册,家长园地,家长接送孩子的时间,向家长宣传对幼儿进行安全教育的重要性,使家长也能重视对幼儿进行安全教育。

6、安全教育渗透于一日活动中

(1)通过谈话,观看安全教育录像等活动,利用发身在身边的一些事故对幼儿进行教育,使幼儿了解一些安全事故及自我保护的案例,提高幼儿的自我保护能力。

(2)专题教育教学,如有关火灾、水灾的预防和应对;特殊电话号码的使用;怎样预防雷电等。

幼儿园月工作计划表【篇4】

一、利用大好春光,促进幼儿全面发展1.各年龄班根据幼儿认知特点和心理发展水平,积极引导幼儿观察春季特征,感受动物、植物、气温等的变化。2.运用多种活动内容和形式,激发幼儿热爱大自然的情感,发展幼儿感受美和表现美的能力。3.组织春游,活动前后要注意教育的连续性,活动中要注意安全,教育幼儿保护环境,互相关心。

二、加强春季卫生保健工作1.春季气温变化大,应特别注意幼儿活动前后、午睡等环节的护理,衣服不能减得太快,早晚尤应重视,以防幼儿受凉。2.加强空气消毒工作,预防上呼吸道传染病。

三、结合春季人们的劳动和“五一”节,安排有关的教育活动1.观察成人劳动,了解人们劳动的意义。2.认识人们劳动与生活的关系,初步知道“五一”是国际劳动节,小朋友也有一双能干的手,可以学做许多事情。3.“五一”节前举办春季运动会。

四、组织好教师的业务学习根据一学年及本学期的科研计划要求和业务研究重点内容,组织教师学习有关理论和兄弟园的经验,制订教研实践活动的评议标准,如体育活动评议标准,游戏活动评议标准或半日活动评议标准,帮助教师把新的教育观落实到实际操作过程中。

五、家长工作要点1.加强家园联系,具体指导家长如何带幼儿踏青、游览、观察、饲养,如何加强春季护理和预防春季传染病。2.各班安排各具特色的家长开放日活动。六、教工活动行政和工会配合,组织教工踏青活动、清明节前后的凭吊活动和慰问革命老前辈活动。

幼儿园月工作计划表【篇5】

(3)严格开支发票的会签制。开支发票需两人以上签名,严格执行国家有关规章制度的开支范围及开支标准。

(4)学校重大支出项目如修缮、内部装璜、设备采购等,应进行事前论证,编制项目预算,经行政会议集体研究,由幼儿园教师代表会通过,报中心学校批准,按有关规定规范操作。

(5)凡纳入政府集中采购的物品采购时按照规定程序办理。

抓好财务公开、监管工作,完善幼儿园内控制度,增加幼儿园财务的透明度。

1.抓好财务公开工作。

学生收费项目及标准要在幼儿园校门口的公示栏中向社会公示,接受社会的监督。幼儿园的日常的收入、支出、重大项目建设、大宗采购,房屋租赁等,要在教代会、行政会议上公开,在幼儿园内公示。

2.抓好财务监管工作。

(1)凡幼儿园的各项预算外收入、结算资金、物品采购和重大支出项目都要列入监管范围。

(2)开学两周后,对开学收费情况组织一次内部审计审核,并将内部审计审核的结果及时在幼儿园教师会议上予以公布,并提出整改意见。

(3)每个月,向中心学校报一次财务情况,接受乡中心学校审计和监督。

(4)每期末,组织全体教师结算学校经费,并做好审计检查报告和整改结果等资料存档。

经费是幼儿园持续发展的基本保障。在经费不足的今天,唯有合理使用经费才能促进学校发展,才能在服务师生、服务教学上发挥最大作用。

1、开源节流,杜绝浪费。用水用电,使幼儿园的一笔大开支,总务处要鼓励教职工养成随手关水、关电的良好习惯,杜绝浪费。

2、种菜养猪,提高福利。总务处要鼓励教职工充分利用幼儿园空地种菜,利用剩饭剩菜养猪,提高教职工福利待遇。

3、爱护财产,减小损耗。总务处要鼓励教职工树立主人公意识,爱护幼儿园财产,提高幼儿园财产利用率,减小损耗。

总之,总务处要充分发挥效能,做好幼儿园财务工作,为幼儿园长足发展服务,把苦竹乡中心幼儿园办成苦竹乡龙头幼儿园,办成全县农村样板幼儿园。

以转变观念、外树形象、内抓质量为重点;以贯彻落实两个《纲要》为核心,加强幼儿园管理,以“幼儿园一日常规”和“幼儿早期阅读”的深入为主线,着力提高幼教管理水平及教科研队伍建设,着力加强规范化及示范化幼儿园建设,实施蒙氏加特长教育;把我园建设成为精品幼儿园。

上一年,在每个学期初期,我们都进行大力度的宣传招生工作,在校领导的正确领导下,经过全园教师的共同努力,我们招生突破了三百名幼儿。目前教职员工50人,幼儿园发展态势良好。但在去年,我园师资情况比较紧张,最后由校领导及园领导的研究,我们又新招4名教师和一名后勤人员。在教学过程,我们一直将新教师培训工作作为幼儿园工作的重中之重,并通过多种形式对教师进行教学业务培训。去年,我们积极参加上级部门举办的各项活动;我们还先后开展绿园区“经典诵读”活动,全国“幼儿早期阅读”科研课题活动;新学期我们将力求开展好各项教育教学活动。

1、坚持以正确的思想引导师生,高尚的情操熏陶师生,科学的制度规范师生,实干的精神带动师生。着力于教师队伍的建设;重视教师培训;提供多种平台学习锻炼;强化教育教学常规管理;提高教师的育人能力和水平。

2、努力打造善于学习,善于吸纳,善于思考,具有一定理论高度和鉴赏能力的新型教师;打造志趣高雅,心态健康,团结乐群,在团队中能发挥积极影响的新型教师;打造勇于实践,大胆创新,追求进步,业务能力强的新型教师。

3、优化课堂教学,努力让每一节课都是优秀课,每一堂备课都充分、有序。教师可任意随堂听课,让教师成为在实践教学中不断进取的自我超越者,把科研课题、市区级各项工作开展好。把常规做好,把细节抓严,把过程抓实。

4、抓好教师思想道德、教学质量、特色三方面工作;努力做到“教师发展,幼儿发展,幼儿园发展”,努力建设成为家长满意、社会满意的幼儿园。

要想成为一名好教师,首先要成为一名具有良好师德的教师,尤其是幼儿园讲究的是保教并重,这就要求教师富有爱心、耐心和细心,因此师德教育是教师成长的基础。

(1)对教师进行,教师礼仪,师德规范的教育,开展读书活动,营造比学赶帮的良好氛围。

(3)发扬“敬业、奉献、求实、创新”精神。

(4)坚持“认真、快、坚守承诺,永不放弃”的工作作风。

2、完善幼儿园教育教学的量化考核评估细则。

将量化评估细则调整得更加便于操作,通过量化评估,真正达到提高教师工作积极性为目的。

(1)组织教师学习《幼儿园教育指导纲要》并进行讨论,不断更新教育观念。

开展读书活动,鼓励教师根据自己的需要自主学习,多读书,读好书,并利用业务学习的时间互相交流学习心得,做好读书笔记。撰写教师笔记,月末交教学园长检查。

备好课是上好课的先决条件,教师备课要建立在以幼儿发展为本的教学思想基础上。要从幼儿的角度去思考,做到功在课前,利在课上,思在课下,优化教学过程。要求老师提前一周备课,并在业务学习的时候集中交流、研讨。

4、抓好蒙氏教学的开展,特长课的开展,让教师发展成专业加有特长的教师。

5、开展好各种节日的庆祝活动,各班重视网站建设,做的每日更新。认真调整班级“家长园地”内容,要富有知识性、趣味性、教育性。

6、做好优秀班级的周选工作,做好幼儿“文明之星”、“礼仪之星”的周选工作。

(1)广泛开展教研活动。积极推进教科研工作,以教促研,以研促教。

(2)教师之间要互相学习,共同提高,每学期听课不少于16节。

(3)每次公开课要求规范化。即有教案、听课记录、评议记录,并要求有说课稿,做到“人人会说课,课课有人说”。

(4)继续开展教师五项技能基本功大赛。

2、制定各学科教育教学工作计划。

3、各学科及兴趣班课程安排。

5、不同年龄段音乐发声练习曲的统一学习及培训。

6、“亿童”教材学习及教师培训。

7、全园环境创设。

8、优秀班级及幼儿之星评选活动。

四月份:

1、对各班教师进行听课指导。

2、集体备课,听课评课;优秀课评选。

3、蒙班教学开放。

4、幼儿开展“我能……”活动,每月一次、主题不同。

5、加强安全常规教育、文明纪律养成教育,形成幼儿良好的行为习惯。

6、“五一”国际劳动节,幼儿学习相关知识及宣传板的制作。

五月份:

1、幼儿开展“我能……”活动。

2、母亲节主题活动。

3、教师五项技能绘画比赛。

4、幼儿早操比赛。

5、六一文艺汇演活动筹备。

六月份:

1、结合端午节和父亲节开展双节活动。

2、半日开放活动及兴趣班课程开放、展示。

2、评选优秀教师。

3、各项活动总结。

4、假期工作安排。

九月份:

1、制定各学科教育教学工作计划。

2、正常组织幼儿的一日活动,抓好开学常规教育。

4、对各位教师进行听课指导。

5、对幼儿进行爱国主义教育;开展我爱祖国主题活动。

6、幼儿开展“我能……”活动。

十月份:

1、幼儿开展“我能……”活动。

2、半日开放活动。

3、优秀课评选。

4、幼儿各科学习考核。

2、组织教师开展“教师五项技能大赛”活动。

3、开展“感恩节”活动。

4、加强冬季幼儿的体育锻炼,开展好户外体育活动。

4、教师学期总评及评选优秀教师。

幼儿园月工作计划表【篇6】

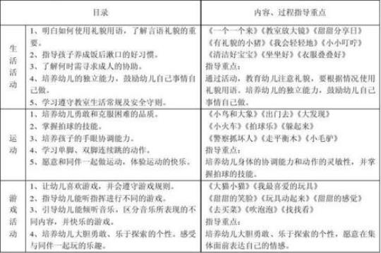
生活活动

1、养成良好的睡眠习惯(个别与幼儿在教师的陪伴下)。

2、能用语言或动作表达自己的需要。

3、学习如厕,定时大便、知道不憋尿,初步养成主动入厕的习惯。

4、会使用小勺独立进餐,学习基本的用餐方法。

区域活动

益智区:《串珠》《有趣的小勺游戏》美劳区:《手指玩色》益智区:《串珠》益智区:《舀豆游戏》建构区:《积木有许多玩法》美劳区:《贴苹果》角色区:《悄悄话》角色区:《打电话》阅读区:《幼儿月用书甜甜找朋友》

环境创设

1、播放轻松音乐活动室创设温馨舒适的家庭氛围,玩具充足。

2、卫生间进行温馨装饰。

3、娃娃家全家福照片,娃娃床、卡通坐垫、家具、厨具、餐具。各种娃娃等。

4、运动区创设游戏化环境,大致标明活动范围。

幼儿园月工作计划表【篇7】

一、工作指导思想:

以《幼儿园工作规程》和《幼儿园教育指导纲要》精神为指导,在教育局计划的引领下,围绕幼儿园三年发展规划的目标,全面有效的开展幼儿园工作,切实转变观念,以适应当前改革的需要,从而更好的服务家长,促进全体幼儿全面均衡的发展。

二、情况分析:

通过对上学期工作的反思和总结,对工作有了深的认识和理解:

1、教育教学方面:如何促进教育教学手段的多元化,提高教师使用现代教学媒体的能力,发挥现代教育教学手段的作用,和谐高品质的教育,突显幼儿园教育的优势是一个值得努力的方向。

2、家长工作:在课程的实施过程中,需要家长的理解和积极配合,如何建立一个有效的家园共育的桥梁;挖掘家庭方面教育资源成为我们研究的课题之一。

3、教研工作:全面引领幼儿园的教学质量与园所文化建设是本园工作重点。另外,如何把教研活动朝着为教师教育教学服务、提高实效方向努力也是思考内容。加强文明礼仪教育,是提高幼儿教师职业能力,塑造良好师德、师表形象的重要载体,为此本学期继续加强教师礼仪培训,推进幼儿礼仪教育的进一步巩固,彰显_市文明礼仪示范校的文明风貌。

三、主要工作与措施:

(一)师资队伍

根据幼儿园三年发展规划中师资队伍目标,提高师德修养,帮助教师树立目标意识,加强骨干教师队伍与新教师的管理与培养。促进大专教师的培训,提高教师科研能力和运用现代教育信息技术能力。

目标:

1、通过“为人、为师、为学”师德系列活动,强化教师礼仪和职业道德,激发教师发现与学习高尚师德的积极性。

2、通过磨、炼、推,把有不同专长的教师朝有利的方向引导,继续开展传帮带结对活动,以“聚焦课堂”为园本培训手段培养新教师、锻炼经验性教师的专业水平,在实践操作指导中提高保育教育工作质量。

措施:

1、根据上一年的师资队伍培训计划,进行有效完善并实施;

2、3月份开始,全园以教研组为单位,开展“示范课、模仿课”业务培训活动;

3、加强师资队伍的技能技巧的督促,开展美术绘画比赛、手工比赛等活动;

4、加强教师对教育现象、教育教学的反思能力,举行教育笔记评优活动;

5、加强四段制保教轮岗模式的实践和管理,并进行操作规程再学习活动。

幼儿园月工作计划表【篇8】

主题教学:

围绕“热和冷”的主题开展活动,创设机会,带领幼儿亲身体验夏日的炎热,激发探索降温方法,使幼儿与环境之间展开交流和对话,让幼儿掌握几种简单的保护自己的办法,做个健康活泼的夏日宝贝。

卫生保健:

学习按次序地穿脱衣服、鞋袜;逐步养成按时入睡、独立睡眠的习惯。午睡时注意培养幼儿正确的睡姿,并在老师的帮助下学习自己叠毛巾毯。午睡室点电热蚊香,部分幼儿使用驱蚊水,做好防蚊虫工作。教育幼儿养成不挑食,爱吃蔬菜的好习惯,饭后培养幼儿掌握正确的漱口、擦脸的方法。提醒幼儿每天洗澡换衣,做个健康的卫生宝宝。

日常规范:

培养幼儿养成良好的坐姿,上课时知道坐端正,说话前会先举手。课间提醒幼儿开展一些安静安全的游戏,减少活动量。同伴之间会友好相处,学习一些和别人交往的技巧。教育幼儿要说好听的话,不说脏话,做个懂礼仪的文明宝宝。

家长工作:

向家长宣传一些健康小知识,组织家长参加健康、教育讲座,提高保健意识。充分利用幼儿成长档案,及时让老师了解孩子在家中的表现,同样让家长能更深入的了解孩子在园的情况,进一步加强家园沟通。

环境创设:

鼓励幼儿共同参与,创设主题墙面,张贴一些颇具夏日气息的图片,如夏天的穿着,夏天生活和活动的场景。制作扇子装饰活动室。和幼儿一起关注自然角的花卉和动植物,防止暴晒,及时供水。

其他:

组织幼儿练习折叠毛巾毯,选出8位选手参加年级里的叠毛巾毯比赛,锻炼幼儿的动手能力。

小结

六月份我们小班组织了“叠毛巾毯的比赛”,活动是孩子最熟悉的毛毯,是为了培养孩子们动手能力。而小班六月份的主题“热和冷”,通过观察、感受、操作等活动引导幼儿观察夏天的自然现象,使幼儿了解夏天天气的主要特征:炎热;幼儿能将夏季景物及自然特征表现出来,从中发展了口语表达能力,使幼儿知道了夏季更要注意个人卫生,不可贪食冷饮等。

而夏季又是各种传染病多发季节,为此,我们认真做了各种预防措施。活动室和午睡间里经常开窗、通风。提醒小朋友在运动后、用餐前、大小便前后都要用正确的方法洗手。每天还要对来园的小朋友进行全方位的检查,发现问题及时告知保健老师,做到传染病的早隔离、早治疗。

忙碌的一学期即将结束。我们也积极做好了学期的结束工作:根据孩子的实际情况认真进行评估;做好各项工作总结等,为本学期画上了一个圆满的句号,另外争取将下学期的工作开展得更好。

幼儿园小班工作计划表4

一、幼儿发展分析评价

新学期刚刚开始。我们和幼儿一起共同布置新学期的环境,幼儿对此非常感兴趣,能主动加入活动中。他们都很喜欢自己动手亲自的尝试操作,而且每个人都能说出自己新学期的期望,对小朋友的期望,对老师的期望。来园的时候都能主动的问候老师和小朋友。

1、生活方面:孩子们基本上能用筷子吃饭,能自己穿脱衣服,整理自己的物品等等,生活自理能力大大提高。

2、学习方面:孩子们对周围的事物有探索精神,许多孩子喜欢问为什么,生活中孩子会产生很多问题,逐步形成活动的内容。

3、运动方面:在运动活动中孩子们的热情很高,能创造性地进行游戏,也懂得了初步的规则约束,自控能力也增强了。孩子们对自我保护的意识也有一定提高,知道一些危险的动作不能做等。

4、游戏方面:游戏是孩子们最喜爱的活动,有四分之三的孩子建立了初步的规则意识,能控制自己的情绪,有自己的主见,合作意识也增强了。在游戏中孩子们非常快乐,特别是在角色游戏中孩子们所表现出来的创造力、想象力真的是特别棒。而且,孩子们学会了用商量的办法去解决在游戏中遇到的问题,自己建议材料的投放,能尝试互相进行合作。

个别幼儿情况:

1、以培养幼儿的创新精神和实践能力为重点,促进个别幼儿全面、和谐发展。

2、确立崔祝源、陈泽宇小朋友为个别跟踪教育的对象,采用多种积极有效的教育的手段,以更多的帮助和教育,使他们健康成长。

3、在活动中,尽量多创设一些机会让他们参与各种各样的活动,积极鼓励孩子敢于表现自己。

4、加强对个别幼儿家长的交流工作,家园共同配合,努力寻找对幼儿发展更为有利的教育方法。

二、本月工作重点

(一)教育教学方面

1、体验新学期开学的快乐。知道新的一年到了,自己长大了。

2、了解“三、八”国际劳动妇女节。教育幼儿尊敬她们。

3、了解人类信息传递的多种方式,体会和感受信息在人们生活中的重要作用,知道人类传递信息的方式,激发幼儿探索科学奥秘的兴趣。

4、通过观察、讨论、参观、实践操作等活动,扩大视野,积累有益的生活经验。

5、在活动中乐于与同伴交流、探讨问题,并能积极地表达自己的见解、看法。尝试运用多种方法解决实际问题。

6、通过多种活动,知道如何消除危害与保护自己。增强幼儿的自我保护意识。

(二)日常生活方面

1、和幼儿共同布置新学期的教室环境以及创设活动区角。

2、树立安全意识,掌握一定的安全常识。

3、做好值日生工作,愿意为大家服务。

(三)家长工作方面

1、召开新学期家长会,建立家园联系档案。

2、家长配合幼儿园工作收集与主题相关的资料。

3、带幼儿参观学习,创设机会,让他们体验学习的乐趣。

三、教育活动

1、进行主题活动《快乐中国年》通过一系列喜庆开心的活动,和幼儿一起回顾刚刚过去的新年场景,增进对节日习俗的了解,更深切的感受和分享节日的快乐,主题活动《了不起的我》引导幼儿在模仿展现的过程中,体验妈妈的辛苦,与同伴友好的相处的快乐,劳动所带来的喜悦和自豪。

2、进一步了解春节,元宵节的风俗习惯。

3、教育幼儿自己的事情自己做,帮家里做力所能及的事情,了解家人的辛苦,爱家人。

4、认识几种常见工具,了解其用途。

5、能认识5以内的数即对应的数量。

6、目测比较两个东西的大小长短,练习视觉辨认的能力。

二、生活活动:

1、培养幼儿交往能力,生活自理能力和良好的生活习惯。

2、向幼儿进行节日安全教育。

幼儿园月工作计划表【篇9】

1、完善卫生保健工作管理体系,建立健全幼儿卫生保健管理档案,严格执行幼儿卫生保健制度及标准。

2、做好传染病的预防和隔离工作。严把新生入园关,凡是新生必须经过市妇保健所的体检合格方可入园。保健室加强晨间检查,做到一看、二问、三摸、四查,若发现问题,及时接受治疗,健康后才接纳。传染病多发季节加强预防及消毒。健全幼儿园传染病疫情检控与报告制度,做到传染病早发现、早报告、早诊断、早治疗。在市妇幼保健院的安排下,对全园幼儿进行体检,体检率达100%。

3、重视幼儿的饮食管理。为了保证幼儿膳食科学合理、每周由分管园长、保健医师、食堂管理人员制定科学合理的食谱,注意做好六搭配,保证食物的多样性、丰富性,严格按卫生防疫站的要求规范操作。加强对炊事人员的业务技能培训,提高饭菜质量。三月份、五月份分别对幼儿的春季、夏季膳食调查、评价一次,尽量使幼儿的膳食营养平衡,达到标准。六月份,对炊事人员的烹饪技能进行考核。

1、加强安全防范工作。从实际情况出发,牢固树立“安全第一”、“安全责任重于泰山”的思想意识。每位教职工,从自己做起,从身边的小事做起,关心每个孩子,关注并及时维修每一件设施、设备,发现隐患,及时汇报、及时解决。建立安全检查制度,定期检查设备的安全状况。不断完善接送制度,充分发动全体教职工严把接送关。入园时,带班教师要热情迎接幼儿。离园时,各班教师要确定准确无误的把孩子交到每位家长手中。继续执行早晚值班制度,由值周教师负责接管早到和迟接的幼儿,并做好延长服务记录及值班工作。层层把关,把幼儿接送时的安全工作落到实处。户外活动时,要求保教人员全部到位,做到人不离岗、心不离幼儿,以确保幼儿的安全。

2、加强安全教育,牢固树立安全意识。重视幼儿安全工作,在教师、幼儿中牢固树立安全意识,及时消除多种安全隐患,防止意外事故的发生。我们要求各班制定全面、详细的安全教育计划。在三月份“安全教育月”中,各班开展“安全在心中”主题教育,强化班级教师的安全意识,学习防毒、防水、防火、防传染病等安全常识及自救方法。四月份,在幼儿中开展交通安全知识宣传教育活动。日常生活中做到勤检查、勤发现,及时处理不安全因素,幼儿活动不离开教师的视线,确保幼儿在园内安全。除此,各级负责人之间签定安全责任追究目标责任书,坚持重大安全事故上报制度。每月召开一次安全工作专题会议,每周开展一次安全工作大检查活动,使安全工作深入人心。

我园工会在上级工会和幼儿园领导的大力领导下,围绕幼儿园的中心工作,服务广大教职员工。按着“组织起来,切实维权”的工作方针,加强工会的组织建设,努力发挥工会在推动“和谐校园”的建设,实现教育内涵发展中的积极作用,引导广大较职员工,为幼儿园的发展贡献力量。

(一)重视职工的政治思想工作,开展各种活动,全面提高教职工的整体素质,努力营造和谐校园环境。

1、认真组织工会委员学习,从而使工会工作者自觉地在实践中用科学的理论和党的方针、政策来指导工会工作。

2、组织教职工开展专题学习,深刻领会、准确把握上级指示,把思想统一到行动上来,把智慧和力量凝聚到团结动员广大教职工为教育事业全面发展作贡献上来。在广大教职工中开展“在加强党的执政能力建设中充分发挥工会的作用”的研讨,深刻领会和准确把握加强党的执政能力建设中的切实点、结合点和着力点,不断提高新形势下做好工会工作的能力和水平。

3、继续开展“学陶师陶”活动。通过参加“学陶行知语录,做新时代教师”的活动,加强教师的职业理想、职业道德教育,从而帮助教师树立正确的理想信念,培养高尚的道德情操和职业操守。争做“社会信任、家长满意、幼儿喜欢”的信得过教师。

4、要充分发挥我园骨干教师、学科带头人、特色教师的示范和带头作用,影响和激励广大教职工立足岗位,教书育人。同时为青年教师成长发展创建平台,校工会要积极配合党政,从工作、学习、生活、家庭等方面给予关心和服务,满腔热情地帮助他们解决面临的困难,为他们创造更多的发展机会和相互交流的平台。

5、与创文明行业相结合,创建学习型班组。各组室以学习“新课程与教师成长”活动为载体,继续深入开展职工的读好书活动。鼓励教职工在新形势下,不断丰富读书活动的内容,拓宽读书活动的领域,将读书活动与职工的素质教育更紧密地结合起来,鼓励和引导职工创造工作学习化,学习工作化的良好氛围。激励更多的职工岗位成材、自学成材,从而不断在实践中完善自己,在竞争中提高自己。期末,要求每位职工写一篇读书笔记和开展推荐好书的活动。

(二)、加强校园民主政治建设,推进学校民主管理和民主监督。

1、发挥工会组织的基本职能,要时刻关注教职工的情绪,反映教职工呼声,履行维权基本责任,教工代表要主动参与学校涉教职工切身利益的各项改革方案的制定,反映教职工的合理要求。使广大教职工的合法权益在事关重要的制度、方案、政策中得以体现。诚心诚意为广大教职工说话办事,充分发挥工会的桥梁和纽带作用。

2、认真落实学校二届一次教代会精神,逐步完善学校教职工代表大会制度,建立健全向党支部的汇报制度与行政及其它职能部门的沟通制度。完善学校的校务公开制度。继续设立优秀提案奖,增强教职工校务主人翁意识。工会要监督学校各部门提案的落实情况,增强教代会的时效性。

3、积极探索、创造条件推动我园民主管理的进程,通过校务会、教职工会议、教代会、园报、家长委员会、家长会等渠道进一步落实校务公开制度。充分发挥工会在推进职工民主参与、民主管理和民主监督的积极作用,坚持“利益双赢”,为构建和谐校园、为学校的发展多作贡献。

(三)、加强工会的自身建设,努力提高学校工会组织的亲和力、凝聚力。

1、切实加强工会的思想建设、组织建设和作风建设是搞好工会工作的关键。我们要加强工会干部的政治理论学习和有关法律的学习,提高业务水平,改进工作作风,提高办事效率,努力为教职工排忧解难。

2、加强“教工之家”建设,不断增强基层工会的活力。积极配合区教育工会的活动安排,从我园工会的实际出发,精心设计活动计划,要本着教职工广泛参与的精神,有利于相互沟通,有利于增强教职工的集体主义观念和竞争意识,有利于调动教职工的工作积极性,增强工会的吸引力和凝聚力。如:庆“三八节”等活动。

3、加强对学校女工委员会的领导和指导,引导开展“四自”教育,提高女教工的综合素质,切实发挥女职工在学校建设中的半边天的作用。

4、认真做好医保、体检和帮困送温暖工作,推动教职工生活保障建设。我园党政工做到三年内对每位教职工进行普访一次,把党的温暖送到每位教工的心里。

5、加强工会的信息和档案工作。及时反映我园工会工作的动态,同时做好台帐资料的规范管理,定期做好工会各类工作的档案,进一步提高档案的质量。

开展“我为教育创新献一计”征稿、“我为幼儿园工作献计献策”优秀提案征集、评选活动。

组织参加各级“五一”庆祝活动。

幼儿园月工作计划表【篇10】

帮助幼儿稳定情绪,建立积极的、愉快的心情,使他们能很快适应幼儿园的一日生活,并喜欢上幼儿园。与家长共同配合对幼儿进行常规方面的培养。

1、认识班里的新朋友,熟悉幼儿园的新环境。

2、每天能主动与老师、其他小朋友打招呼,有礼貌。

3、学会饭前便后洗手,学会使用手帕、餐巾,认真洗手不玩水和肥皂。

能安静就餐,不随便讲话,能保持桌面的干净。有良好的卫生和学习习惯。

1、愉快、安静进餐、不洒饭菜、不挑食,不弄脏桌面和衣服。

3、知道举手发言,学会倾听,别人讲话时不随便说话的好习惯。

在操作活动中,学习整理玩具柜,图书架,知道物归原处,按顺序排放,学会自己的事情自己做,养成收放玩具的好习惯。

1、通过指导学会自己的事情自己做。

2、知道各种玩具应该摆放在哪里,不乱扔玩具。

3、能自己穿脱衣物,鞋袜,并把它们整齐地摆放到固定的地方。

在交往中,能用语言向别人表达自己的意愿,能积极的参与集体的活动,学会与人交往。

1、在游戏中学会谦让、交往、分享。

2、在游戏中学会与他人合作。

学习做值日生工作,学会分发餐具碗勺以及其他物品,乐意为大家做事。

1、建立组长、班长制度,锻炼每位幼儿的动手和管理能力,知道要有责任心。

2、在游戏活动中学会大家分享的精神。


最新合集 更多+

CopyRight 2025 www.bzxz.net All Rights Reserved 湘ICP备2025141790号-2

本网站所展示的内容均由用户自行上传发布,本站仅提供信息存储服务。若您认为其中内容侵犯了您的合法权益,请及时联系我们处理,我们将在核实后尽快删除相关内容。