首页
标准下载
小学语文资料
小学数学资料
小学英语资料
小学科学资料
小学道法资料
中文
中文
位置:
标准下载
>
小学数学
>
人教版
>
三年级下册
三年级数学下册知识点
本网站 发布时间:2025-12-02 12:00:36
知识点
免费下载
点击下载此文档
基本信息
文档名称:
三年级数学下册知识点
教材学段:
小学数学
教材版本:
人教版
所属年级:
三年级下册
创建时间:
2025-12-02
下载格式:
zip (包含 docx pdf)
文件大小:
0.00 bytes
下载方式:
免费下载
文章内容
文档内容简介:
说明:本文档为学习资料,仅供教学与自学使用,资源免费下载,不含任何诱导下载或捆绑程序。
小提示:上面此文档内容仅展示完整文档里的部分内容, 若需要下载完整文档请
点击免费下载完整文档
。
文档图片预览
文档图片预览:
热门文档
三年级下册数学人教版第2单元复习《单元测试》03含答案
单元测试
三年级下册数学人教版第4单元复习《单元测试》03含答案
单元测试
人教版三年级数学下册培优作业(1)
作业资料
人教版三年级数学下册《第6单元 年、月、日》2024年同步练习卷含答案
同步练习
小学三年级下册(三下)人教版数学期中测试卷.4
期中考试
三年级下册数学人教版知识要点汇总
知识点
人教版数学三年级下册课堂笔记
教案课件
人教版三年级下册数学知识点梳理:口算除法
知识点
人教版小学三年级数学下册期末试题(一)
期末考试
人教版小学三年级下册数学 两位数乘两位数 第2课时 笔算乘法练习(含答案)
课时练习
最新文档
三年级下册语文知识点总结
知识点
(背诵版)教科版三年级下册科学全册知识清单
知识点
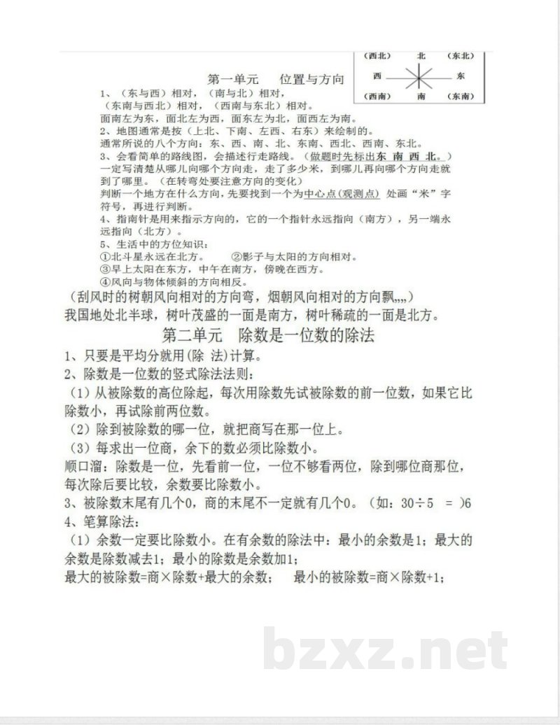
三年级数学下册知识点
知识点
第一单元 物体的的运动 单元教学设计 教科版科学三年级下册
教案课件
数学三年级下册知识点归纳
知识点
教科版三年级科学(下册)期中试题(附答案)
期中考试
2025年新大象版科学三年级下册全册知识点
知识点
教科版科学三年级下册《影子的秘密》教学设计
教案课件
2025年新教科版三年级下册科学全册知识点
知识点
1.8《测试“过山车”》教学设计 教科版科学三年级下册
教案课件