首页
标准下载
小学语文资料
小学数学资料
小学英语资料
小学科学资料
小学道法资料
中文
中文
位置:
标准下载
>
小学科学
>
教科版
>
三年级下册
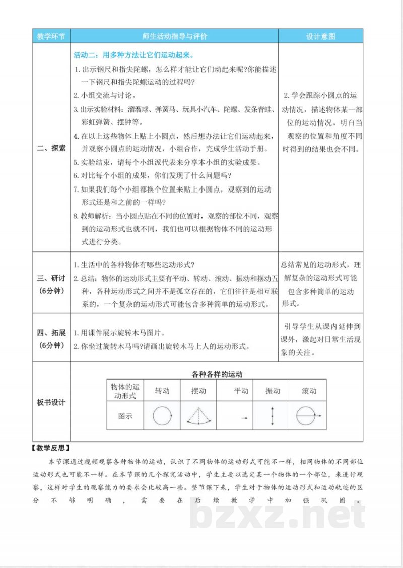
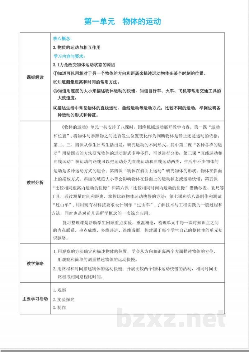
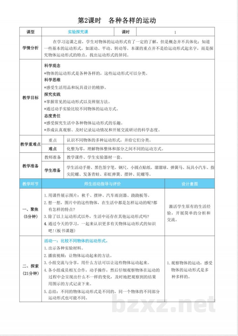
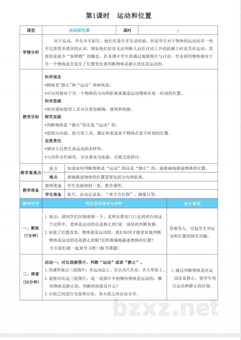
第一单元 物体的的运动 单元教学设计 教科版科学三年级下册
本网站 发布时间:2025-12-02 12:20:42
教案课件
免费下载
点击下载此文档
基本信息
文档名称:
第一单元 物体的的运动 单元教学设计 教科版科学三年级下册
教材学段:
小学科学
教材版本:
教科版
所属年级:
三年级下册
创建时间:
2025-12-02
下载格式:
zip (包含 docx pdf)
文件大小:
0.00 bytes
下载方式:
免费下载
文章内容
文档内容简介:
说明:本文档为学习资料,仅供教学与自学使用,资源免费下载,不含任何诱导下载或捆绑程序。
小提示:上面此文档内容仅展示完整文档里的部分内容, 若需要下载完整文档请
点击免费下载完整文档
。
文档图片预览
文档图片预览:
热门文档
科学三年级下册知识点汇总
知识点
教科版三年级科学下册期中试卷(完整)
期中考试
1.8 测试”过山车“(教学设计)- 三年级科学下册(教科版)
教案课件
1.8《测试“过山车”》教学设计 教科版科学三年级下册
教案课件
(背诵版)教科版三年级下册科学全册知识清单
知识点
新教科版三年级科学下册期中试卷(及答案)
期中考试
教科版科学三年级下册 1.8《测试“过山车”》教学设计
教案课件
3.1 仰望天空(教学设计)- 三年级科学下册(教科版)
教案课件
教科版科学三年级下册《影子的秘密》教学设计
教案课件
教科版科学三年级下册期末试题
期末考试
最新文档
(背诵版)教科版三年级下册科学全册知识清单
知识点
教科版三年级科学(下册)期中试题(附答案)
期中考试
三年级数学下册知识点
知识点
教科版科学三年级下册《影子的秘密》教学设计
教案课件
三年级下册语文知识点总结
知识点
1.8《测试“过山车”》教学设计 教科版科学三年级下册
教案课件
三年级数学下册知识点
知识点
教科版小学三年级科学下册《动物的繁殖》教案
教案课件
数学三年级下册知识点归纳
知识点
3.1 仰望天空(教学设计)- 三年级科学下册(教科版)
教案课件