一、单元整体规划
(一)单元教材分析
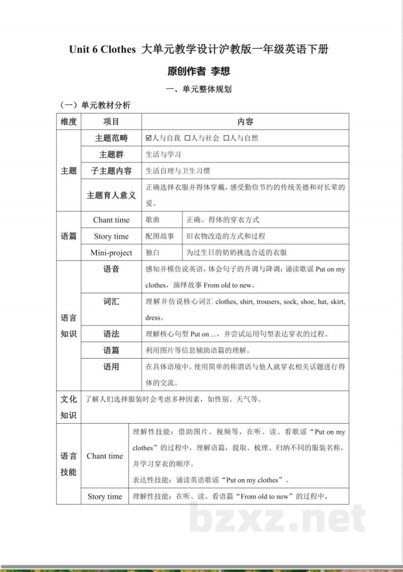
维度 主题语篇 语言知识 文化知识 语言技能
项目主题 范畴 主题群 子主题 内容 主题育人意义
Chant time Story time Mini-project 语音 词汇 语法
语篇 语用 内容 口人与自我 人与社会 口人与自然 生活与学习
生活自理与卫生习惯 正确选择衣服并得体穿戴,感受勤俭节约的传统美德和对长辈的爱。
歌曲配图 故事 独白 正确、得体的穿衣方式
旧衣物改造的方式和过程 为过生日的奶奶挑选合适的衣服
感知并模仿说英语,体会句子的升调与降调;诵读歌谣Put on my clothes,演绎故事From old to new。
理解并仿说核心词汇 clothes, shirt, trousers, sock, shoe, hat, skirt, dress。
理解核心句型 Put on ..,并尝试运用句型表达穿衣的过程。
利用图片等信息辅助语篇的理解。在具体语境中,使用简单的称谓语与他人就穿衣相关话题进行得体的交流。
了解人们选择服装时会考虑多种因素,如性别、天气等。
理解性技能:借助图片、视频等,在听、读、看歌谣“Put on my clothes”的过程中,理解语篇,提取、梳理、归纳不同的服装名称,Chant time 并学习穿衣的顺序。
表达性技能:诵读英语歌谣“Put on my clothes”。
Story time
理解性技能:在听、读、看语篇“From old to new”的过程中,学习
策略 Mini-project 理解语篇,提取、梳理、归纳服装的变化。
表达性技能:大声跟读音视频材料,正确朗读故事,用简单的语句描述图片。
理解性技能:推断多模态语篇中画面传达的意义。
表达性技能:为家人提供关于穿衣的建议,表达对家人的爱。
元认知策略,认知策略,交际策略,情感管理策略,通过观察图片和事物,获取信息,积极运用所学语言进行表达和交流。
(二)语篇分析
分析维度 课时 语篇内容 语篇类型 主题内容
What Put on my clothes 语篇模态:语言 口非语言
呈现方式:口语与书面文体形式:连续性与非连续性
该语篇为儿歌,描述了以 Minmin 一家出门前衣服穿着为图片语境的英语文本。文本中涵盖
说明:本文档为学习资料,仅供教学与自学使用,资源免费下载,不含任何诱导下载或捆绑程序。
小提示:上面此文档内容仅展示完整文档里的部分内容, 若需要下载完整文档请 点击免费下载完整文档 。




