首页
标准下载
小学语文资料
小学数学资料
小学英语资料
小学科学资料
小学道法资料
中文
中文
位置:
标准下载
>
小学数学
>
沪教版
>
三年级下册
沪教版数学三年级下册知识点
本网站 发布时间:2025-12-02 10:40:10
知识点
免费下载
点击下载此文档
基本信息
文档名称:
沪教版数学三年级下册知识点
教材学段:
小学数学
教材版本:
沪教版
所属年级:
三年级下册
创建时间:
2025-12-02
下载格式:
zip (包含 docx pdf)
文件大小:
0.00 bytes
下载方式:
免费下载
文章内容
文档内容简介:
说明:本文档为学习资料,仅供教学与自学使用,资源免费下载,不含任何诱导下载或捆绑程序。
小提示:上面此文档内容仅展示完整文档里的部分内容, 若需要下载完整文档请
点击免费下载完整文档
。
文档图片预览
文档图片预览:
热门文档
三年级(下册)西师版数学全册重点知识点
知识点
三年级下册沪教版数学教学设计
教案课件
三年级下册数学复习知识点归纳
教案课件
青岛版小学三年级下册数学单元知识点总结
知识点
三年级(下册)数学【必背知识点】人教版
知识点
最新文档
青岛版小学科学三年级上册知识点汇总(五四制)
知识点
数学知识点-------三年级下册(北京版)
知识点
数学西师大版三年级下册全册分层作业练习
作业资料
2025年新大象版科学三年级下册全册知识点
知识点
外研版小学英语三年级起点三年级下册
教案课件
2025年新教科版三年级下册科学全册知识点
知识点
三年级下册数学西师大版
教案课件
2025年新大象版科学三年级下册全册知识点
知识点
北师大版小学数学三年级下册 数学好玩 同步练习C卷
同步练习
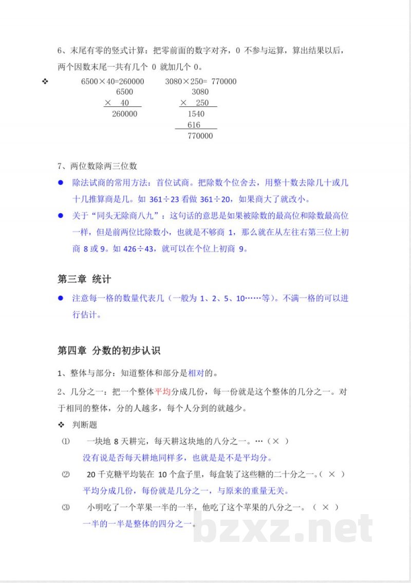
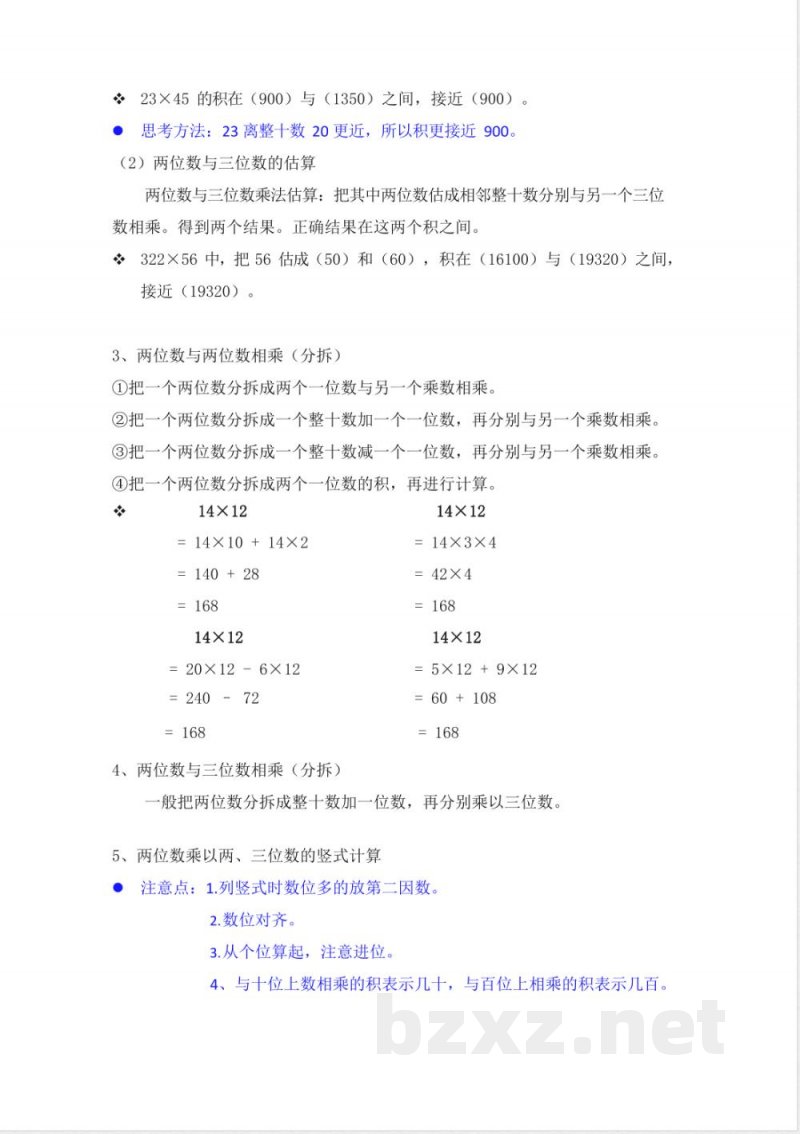
数学三年级下册知识点归纳
知识点