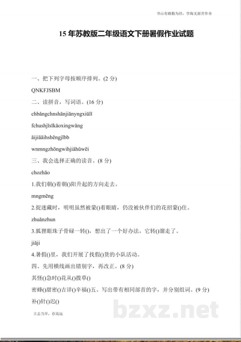
二、读拼音,写词语。(16分)chbangchnshanjianyngxiuli
fchushjisikaoxingwangaijiaaihshengjibbwnmngzhongwihjiahuwei
三、我会选择正确的读音。(8分)chozhao
1.我们朝O着朝O阳升起的方向走去。mngmeng
2.捉迷藏时,明明虽然被蒙0着眼睛,仍没被伙伴们的花招蒙0住zhuanzhun
3.狐狸眼珠子骨碌一转0,想出了一个好办法,它转0溜走了。jiaji
4.暑假0里,我们开展了找假0货的小队活动。四、先用横线画出错别字,再改正。(8分其怪0急时0花从O拨草0
密蜂O甜密O吉详O辛福O五、写出带有相同部首的字,并分别组词。(9分)补0针0迟0
立志当早,存高远000领Q戏0热Q000书山有路勤为径,学海无涯苦作舟六、用画去不是同类的词语,并补充一个同一类的。(5分)1.苹果鸭梨桃子西红柿0
2.转椅游船滑梯宝塔O3.大厦火车轮船地铁0
4.溜冰跳远锻炼长跑O5.缝劈捧快0七、把括号里不合适的词用画去。(6分)1.王二小是抗日战争时期的小(英雄英勇)2.我没有碰到什幺难题,很(胜利顺利)地做完了试卷。3.花园里各种各样的花开放了,(五光十色五颜六色)的,十分好看。4.安培的故事(感动激动)了我们,大家决心专学习。5.这个消息在全村(传扬飘扬)开来。6.爱迪生长大以后(发现发明)了电灯。八、连一连。(8分)
同学们向农田里做工小鸟在工厂里喷洒农药
农民伯伯在树枝间做游戏解放军在操场上跳上跳下
工人叔叔到前线打敌人蜻蜓在窗户上飞来飞去捉虫吃
立志当早,存高远蜘蛛在空中结网我和小红在电影院里一起看电影练习【】
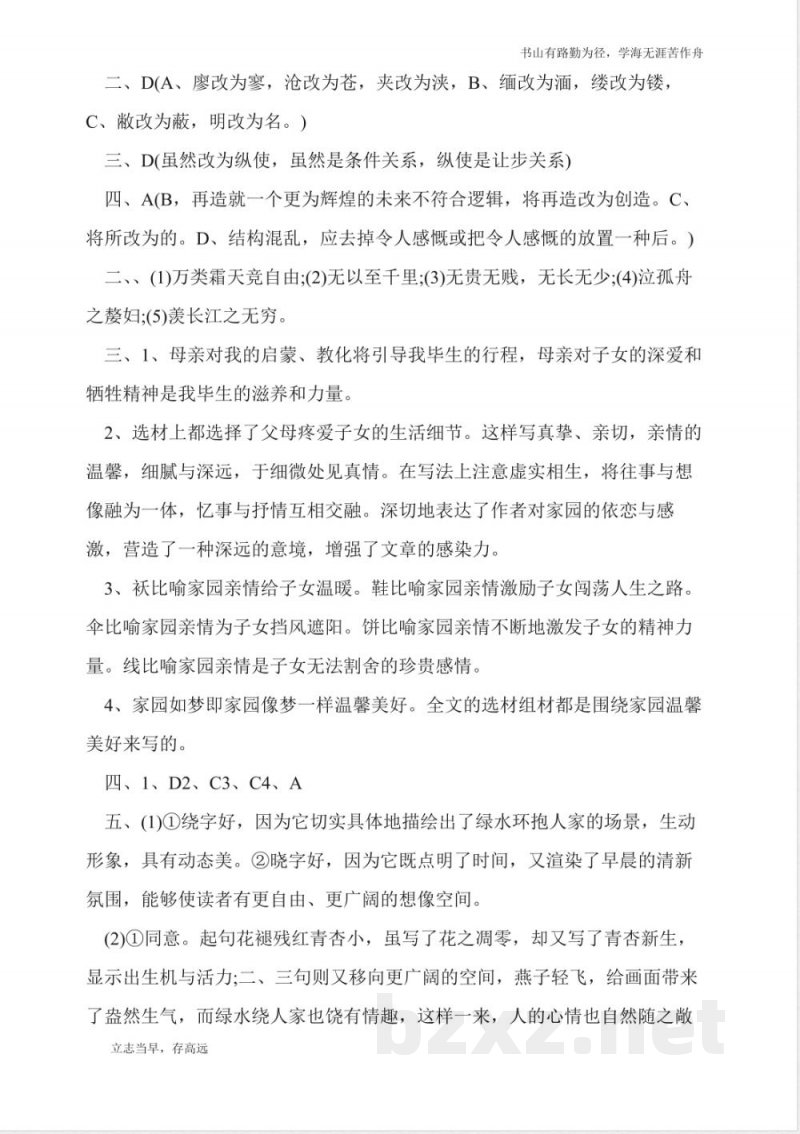
书山有路勤为径,学海无涯苦作舟一、基础知识。1、A2、A3、B4、①书生意气,挥斥放道。②所以传道受业解惑也,③君子博学而日参省乎已,④不积小流无以成江海。③锲而不舍,金石可镂。③道之所存。二、文言文。5、A6、C7、D8、D9、今之世,不闻有帅,有鞭哗笑之,以为狂人。10、①以地位低的人为师就觉得羞耻,以官职高的人为师就近乎媚了。②世人果然都感到惊怪,相聚咒骂,对他指指点点使眼色,相互拉拉扯扯示意,而且大肆染地编造谣言来攻击他。三、11.参考答案:①乘风大声呼啸;②蓬头乱发跳跃;③提裙轻舞妖憨惹人笑;④对溪中的影儿哭笑;③跟着蛤跳;③和着鸟儿唱歌嗓干声嘶;③斜视柔云和淡月。
解析:在第(3)(4)两段找出关键语句,再分条列举。12.参考答案:①内容上:寄情于景,抒发了一种淡淡忧伤哀思的情感。萧萧的微风、沙沙的树叶、瀑瀑的溪水、婉转的鸟声、翩翩的蝶儿、云中的新月共同构成了一幅美妙的自然图景,浸染着作者的情绪与感受,透露出淡淡的凄楚与悲凉。
②结构上:起到煊染气氛,引起下文的作用,自然引出我的狂态的描写和梦见两年前死去的祖母和去腊刚亡的两个表弟妹等。解析:一般说来,题目问你作用意图之类,你应该从内容和形式两个方面进行思考,这样回答才全面。散文和小说中的景物描写(环境描写),主要有以立志当早,存高远
书山有路勤为径,学海无涯苦作舟下四种功能:①煊染气氛,②刻画人物,③推动情节,④烘托主题。考生在阅读过程中可以有意识地从这儿个方面去思考,就能比较准确地把握文意,理解景物描写的妙处。本文开头用了反衬手法,是典型的以乐景写哀愁的写法。理解时要注意这点。关于该题结构上的作用,后面的说法还可以这样来表述:为下文写我的狂态及梦见故去的祖母和表弟妹蓄势(张本)13.参考答案:这句话表面上是说被我躁的青草在春风里能够恢复生机与活力;实际上是作者希望通过年轻一代的不懈努力和奋斗改变不尽如人意的淡的现状,创造光明美好的未来。解析:解答时要注意句不离段的特点,结合上下文甚至全文的中心、背景来理解。本文作者是现代文学史上早期作家之一,她文笔清新,感情细腻,多写自然与博爱的主题。要搞清青草和阳光的含义。14.参考答案:(1)在对比、反衬中凸显作者的郁闷与伤感之情(2)表达了作者摆脱现实苦闷、渴望获得新生的急切心情和强烈愿望。四、15、初次见面说(久仰),好久不见说(久违),请人批评说(指教),求人原谅说(包涵),求人帮忙说劳驾,求给方便说(借光),麻烦别人说(打扰):向人祝贺说(恭喜),求人看高稿说(过目),求人解答说(请问),求人指点说(赐教),托人办事说(拜托)。16、1、把在团体中起主导的人喻为(主心骨)2、把足智多谋的人喻为(智多星)3、把接待宾客的当地主人喻为(东道主)4、把公堂台阶下受审的因犯喻为(阶下因)5、把客蔷钱财、一毛不拨的人喻为(铁公鸡)6、把混混墨墨、不明事理的人喻为糊涂虫)7、把世敌圆滑的人喻为(老油条)8、把没有专业知识的外行人喻为(门外汉)9、把技艺不精、勉强凑合的人喻为(三脚猫)
说明:本文档为学习资料,仅供教学与自学使用,资源免费下载,不含任何诱导下载或捆绑程序。
小提示:上面此文档内容仅展示完整文档里的部分内容, 若需要下载完整文档请 点击免费下载完整文档 。




