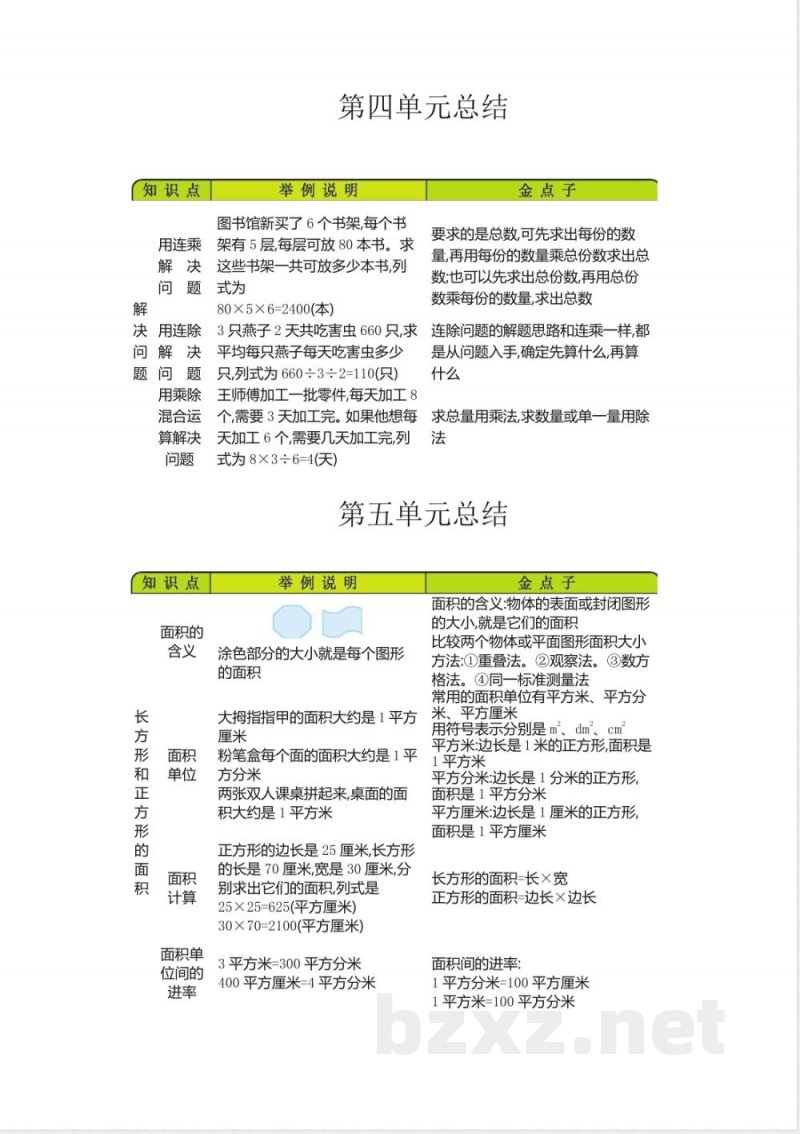
两位数除以一位数的口算。三位数除以一位数的口算。三位数除以一位数,商是两位数的笔算。
三位数除以一位数,商中间或末尾有0的除法知识点:
认识对称图形:
现象称和轴对称图形。48÷4=12。400=10,8→4=2,10+2=12。
笔算三位数除以一位数,商是两位数的方法:从被除数的高位除起。每次除后余下的数要比除数小。
笔算三位数除以一位数商中间有0的除法:当百位除尽,十位是0或比除数小,商十位上写0占位。
笔算三位数除以一位数商末尾有0的除法:除到十位正好除尽,个位是0或比除数小,商个位上写0。
第二单元总结:举例说明这些物体都是对称的。
金点子1:认识对称。轴对称图形是把图形沿着直线对折,折痕两边能重合。
口算乘法:
两位数乘两位数的笔算(不进位)。
乘法验算:
数中0前面的数相乘,再乘得的积4×2=8,40×20=800。
说明:本文档为学习资料,仅供教学与自学使用,资源免费下载,不含任何诱导下载或捆绑程序。
小提示:上面此文档内容仅展示完整文档里的部分内容, 若需要下载完整文档请 点击免费下载完整文档 。




