- 您的位置:
- 标准下载网 >>
- 标准分类 >>
- 建筑材料行业标准(JC) >>
- JC/T 822-2003 水泥制品工业用离心成型机技术条件
标准号:
JC/T 822-2003
标准名称:
水泥制品工业用离心成型机技术条件
标准类别:
建筑材料行业标准(JC)
标准状态:
现行-
发布日期:
2003-09-20 -
实施日期:
2003-12-01 出版语种:
简体中文下载格式:
.rar.pdf下载大小:
231.95 KB
标准ICS号:
91.110中标分类号:
建材>>建材机械与设备>>Q92水泥与水泥制品设备
替代情况:
JC/T 822-1988(1996)
点击下载
标准简介:
标准下载解压密码:www.bzxz.net
本标准 规定了水泥制品工业用离心成型机的技术要求、试验方法、检验规则及标志、包装、贮存和运输。本 标 准 适用于用离心工艺成型的水泥制品的离心成型机(以下简称离心机)。 JC/T 822-2003 水泥制品工业用离心成型机技术条件 JC/T822-2003
部分标准内容:
ICS91.110
备案号:12770—2003
中华人民共和国建材行业标准
JC/T822--2003免费标准下载网bzxz
代替JC/T822-1988(1996)
水泥制品工业用离心成型机技术条件Technical regulation of centrifugal machinefor cementproducts industry
2003-09-20发布
2003-12-01实施
中华人民共和国国家发展和改革委员会标准揽找网mmbzoicco发布
JC/T822-2003
本标准根据国外引进的样机和我国水泥制品工业用离心成型机的实际生产及使用现状,对JC/T822一1988(1996)标准进行修订。本标准扩大了适用范围(所有用离心工艺成型的水泥制品的离心成型机),有利于在我国的推广实施。本标准代替JC/T822—1988(1996)。本标准与JC/T822—1988(1996)的主要差异如下:修订了标准的范围(1988年版的1;本版的1);修订了引用文件的表示方式(1988年版的2;本版的2);取消了产品分类(1988年版的3);修订了技术要求(1988年版的4;本版的3);修订了试验方法(1988年版的5;本版的4);修订了检验规则(1988年版的6;本版的5;修订了标志、包装、贮存和运输(1986年版的7;本版的6);增加了整机性能要求(见3.2);增加了托轮静平衡试验要求(见3.3.2.5);增加了托轮与轴采用带键的锥套联接的要求(见3.4.1.3);-增加了相邻两托轮公共轴线平行度公差的要求(见3.5.2);一增加了托轮的轮距偏差要求(见3.5.4);增加了外观质量(见3.6);
增加了规范性附录“产品型号”(见附录A)。本标准由国家建筑材料工业机械标准化技术委员会提出并归口。本标准负责起草单位:苏州混凝土水泥制品研究院。本标准参加起草单位:无锡建筑材料机械厂、泰州建材机械厂、常州建材设备制造厂、常州长江钢模有限公司、上海利源机械设备工程公司、丹阳市建材机械厂、上海臻杰建材机械有限公司、南京费隆复合材料有限责任公司水泥制品机械厂、扬州市江扬建材机械厂、江都华光水泥机械制造有限公司。
本标准主要起草人:匡红杰、史端庭、薛涂泉、张裕华、左元龙、巢士明、王勤、龚书寿、尹敏。本标准所代替的历次版本发布情况为:ZBQ92004—1988;
JC/T822-1988(1996)。
标准搜捷网m.tzoc客类标准行业资料免费下缴1范围
水泥制品工业用离心成型机技术条件JC/T822—2003
本标准规定了水泥制品工业用离心成型机的技术要求、试验方法、检验规则及标志、包装、贮存和运输。
本标准适用于用离心工艺成型的水泥制品的离心成型机(以下简称离心机)。2规范性引用文件
下列文件中的条款通过本标准的引用而成为本标准的条款。凡是注日期的引用文件,其随后所有的修改单(不包括勘误的内容)或修订版均不适用于本标准,然而,鼓励根据本标推达成协议的各方研究是否可使用这些文件的最新版本。凡是不注日期的引用文件,其最新版本适用于本标准。GB/T6991999优质碳素结构钢技术条件GB/T1095平键键和键槽的剖面尺寸GB/T1184—1996形状和位置公差未注公差值GB/T1800.4—1999极限与配合标准公差等级和孔轴的极限偏差表GB/T1801—1999极限与配合公差带与配合的选择GB/T1804—2000一般公差未注公差的线性和角度尺寸的公差(eqvISO2768-1:1989)GB5083生产设备安全卫生设计总则(negDIN31000/VDG1000)GB/T5226.1工业机械电气设备第一部分:通用技术条件(eqvIEC2041)GB/T9239—1988刚性转子平衡品质许用不平衡的确定(eqvISO1940—1)GB/T13306标牌
JC/T401.2-1991(1996)
JC/T401.3—1991(1996)
JC/T401.4—1991(1996)
建材机械用碳钢和低合金钢铸件技术条件建材机械用铸钢件缺陷处理规定建材机械用铸钢件交货技术条件JC/T402水泥机械涂漆防锈技术条件JC/T406水泥机械包装技术条件
JC532-1994建材机械钢焊接件通用技术条件3技术要求
3.1基本要求
3.1.1离心机应符合本标准要求,并按规定程序批准的图样及技术文件制造。3.1.2产品设计和制造的安全卫生要求应符合GB5083的规定。3.1.3图样上线性尺寸的未注公差,机械加工部位应符合GB/T1804-2000表1中m级的要求;非机械加工部位应符合GB/T1804—2000表1中c级的要求。3.1.4机械加工零件的形状和位置公差的未注公差应符合GB/T1184—1996第5章中k级的要求。3.1.5焊接件应符合JC532—1994的规定。焊接接头的表面质量不得低于JC532-—1994表2中II级的要求。
3.1.6铸钢件应符合JC/T401.2—1991(1996)、JC/T401.3-1991(1996)、JC/T401.4—1991-
标准换损网.basDso.com各美标准行业资料免费下载JC/T822—2003
(1996)的规定。
3.2整机性能要求
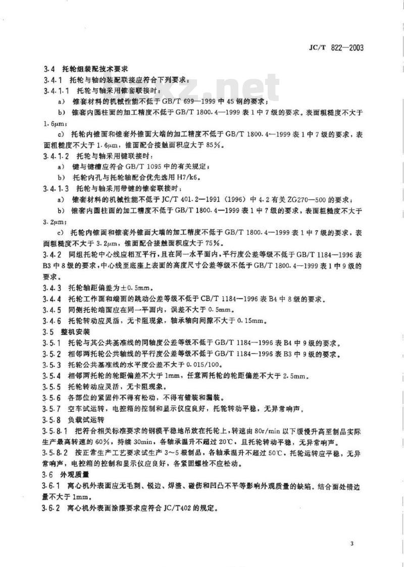
3.2.1离心机第一次大修前的正常使用期限应不低于10000h。3.2.2离心机空车运转时的噪音不得大于其配套电机的噪声值。3.2.3离心机托轮中心与钢模跑轮中心连线的夹角α(见图1)的范围为75~110°,且宜设置钢模防飞安全装置。
D钢模跑轮直径;D,离心机托轮直径:H一离心机托轮轴距图1
3.2.4离心机应具有转速一时间程序控制功能,其转速误差为士5%。3.2.5电器系统的质量应符合GB/T5226.1的规定。3.3主要零部件要求
3.3.1轴承座
3.3.1.1材料的机械性能不低于JC/T401.2—1991(1996)中4.2有关ZG230—450的要求。3.3.1.2中心高尺寸公差等级不低于GB/T1800.4—1999表1中9级的要求。3.3.1.3轴承孔的加工精度不低于GB/T1800.4-1999表1中9级的要求,表面粗糙度不大于3.2μm。
3.3.1.4两轴承孔的同轴度公差等级不低于GB/T1184—1996表B4中8级的要求。3.3.2托轮
3.3.2.1材料的机械性能不低于JC/T401.2—1991(1996)中4.2有关ZG270--500的要求。3.3.2.2工作面的加工精度不低于GB/T1800.4-1999表1中9级的要求,表面粗糙度不大于6.3μm。
3.3.2.3工作面和端面(或凸缘)热处理后的硬度为HB215~255。3.3.2.4内孔的加工精度不低于GB/T1800.4—1999表1中7级的要求,表面粗糙度不大于3.2μm。3.3.2.5托轮的平衡品质等级不低于GB/T9239—1988表1中G16的要求。3.3.3轴
3.3.3.1材料的机械性能不低于GB/T699—1999中45钢调质后的要求。3.3.3.2与轴承配合的轴颈直径的尺寸公差等级为GB/T1801一1999中的k6级,表面粗糙度不大于1.6μm。
3.3.3.3托轮轴颈的加工精度不低于GB/T1800.4-1999表1中6级的要求,表面粗糙度不大于1.6μm;皮带轮轴颈和联轴器轴颈的加工精度不低于GB/T1800.4一1999表1中7级的要求,表面粗糙度不大于3.2um。
3.3.3.4两轴承轴颈的同轴度公差等级不低于GB/T1184—1996表B4中6级的要求,托轮轴颈、皮带轮轴颈和联轴器轴颈对两轴承轴颈的共同轴线的同轴度公差等级不低于GB/T1184一1996表B4中7级的要求。
标准换提网m.baaoso,com各美标准行业资料免费下载3.4托轮组装配技术要求
3.4.1托轮与轴的装配联接应符合下列要求:3.4.1.1托轮与轴采用锥套联接时:a)锥套材料的机械性能不低于GB/T699—1999中45钢的要求;JC/T822—2003
b)锥套内圆柱面的加工精度不低于GB/T1800.4—1999表1中7级的要求。表面粗糙度不大于1.6μm
c)托轮内锥面和锥套外锥面大端的加工精度不低于GB/T1800.4一1999表1中7级的要求,表面粗糙度不大于1.6μm,锥面配合接触面积应大于85%。3.4.1.2托轮与轴采用键联接时:a)键与键槽应符合GB/T1095中的有关规定;b)托轮内孔与托轮轴配合优先选用H7/k6。3.4.1.3托轮与轴采用带键的锥套联接时:锥套材料的机械性能不低于JC/T401.2—1991(1996)中4.2有关ZG270-500的要求;a)
锥套内圆柱面的加工精度不低于GB/T1800.4一1999表1中7级的要求,表面粗糙度不大于b)
c)托轮内锥面和锥套外锥面大端的加工精度不低于GB/T1800.4一1999表1中7级的要求,表面粗糙度不大于3.2μm,锥面配合接触面积应大于75%。3.4.2同组托轮中心线应相互平行,且在同一水平面内,平行度公差等级不低于GB/T1184一1996表B3中8级的要求,中心线至底座上表面的高度尺寸公差等级不低于GB/T1800.4—1999表1中9级的要求。
3.4.3托轮轴距偏差为±0.5mm,3.4.4托轮工作面和端面的跳动公差等级不低于CB/T1184一1996表B4中8级的要求。3.4.5同侧托轮端面应在同一平面内,误差不大于0.5mm。3.4.6托轮转动应灵活,无卡阻现象,轴承轴向间隙不大于0.15mm。3.5整机安装
3.5.1托轮与其公共基准线的同轴度公差等级不低于GB/T1184—1996表B4中9级的要求。3.5.2相邻两托轮公共轴线的平行度公差等级不低于GB/T1184—1996表B3中9级的要求。3.5.3托轮公共基准线的水平度公差不大于0.015/100。3.5.4相邻两托轮的轮距偏差不大于1mm,任意两托轮的轮距偏差不大于2.5mm。3.5.5托轮转动应灵活,无卡阻现象。3.5.6各部位的紧固件不得有松动,不得有错装和漏装。3.5.7空车试运转,电控箱的控制和显示仪应良好,托轮转动平稳,无异常响声。3.5.8负载试运转
3.5.8.1把符合相关标准要求的钢模平稳地吊放在托轮上,转速由80r/min以下缓慢升高至制品实际生产最高转速的60%,持续30min,各轴承温升不超过20℃,且托轮转动平稳,无异常响声。3.5.8.2按正常生产工艺要求试生产3~5根制品,各轴承温升不超过50℃,托轮运转应平稳,无异常响声,电控箱的控制和显示仪应良好,各紧固爆栓不应松动。3.6外观质量
3.6.1离心机外表面应无毛刺、锐边、焊渣、碰伤和凹凸不平等影响外观质量的缺陷。结合面处错边量不大于1mm。
3.6-2离心机外表面涂漆要求应符合JC/T402的规定。3
标准裁搜网mbasoso.com各美标准行业资剂免费下载JC/T822—2003
4试验方法
4.1离心机噪声值(3.2.2):用噪声测定仪测量。4.2离心机托轮中心与钢模跑轮中心连线的夹角α(3.2.3);用游标卡尺测量后按公式(1)计算:a=2arcsin[H/(D,+D)]
式中:
α—托轮中心与钢模中心的夹角,;H-一托轮轴距,mm;
D,—-钢模跑轮外径,mm;
Dz一离心机托轮外径,mm。
4.3转速误差(3.2.4):用转速表测量。4.4轴承座中心高(3.3.1.2):在平板上用高度游标卡尺和游标卡尺测量。4.5轴承孔(3.3.1.3):用内径量表测量。4.6两轴承孔的同轴度(3.3.1.4):用综合量规测量。4.7托轮工作面(3.3.2.2):用游标卡尺测量。4.8托轮内孔(3.3.2.4):用内径量表测量。(1)
4.9静平衡试验(3.3.2.5):在静平衡装置上进行试验。最大许用不平衡度根据GB/T9239-1988中的图2选取,托轮的许用不平衡量按公式(2)计算确定:Upaepam
式中:
Uper一托轮的许用不平衡量,gmm;ep—许用不平衡度,gmm/kg;
m-托轮质量,kg。
4.10与轴承配含的轴颈(3.3.3.2、3.3.3.3):用外径千分尺测量。:(2)
4.11两轴承轴颈的同轴度和托轮轴颈、皮带轮轴颈和联轴器轴颈对两轴承轴颈的共同轴线的同轴度(3.3.3.4):将轴置于机床上,缓慢转动,用百分表分别测量各轴颈处的跳动。4.12锥套内圆柱面(3.4.1.1b、3.4.1.3b):开槽前用内径量表测量。4.13托轮内锥面(3.4.1.1c、3.4.1.3c):用塞规测量。4.14锥套外锥面(3.4.1.1c、3.4.1.3c),用环规测量。4.15锥面接触面积(3.4.1.1c、3.4.1.3c):用环规和塞规涂色测量。4.16托轮内孔与托轮轴的配合尺寸偏差(3.4.1.26):用内径量表和外径千分尺测量。4.17同组托轮中心线的平行度及中心线至底座上表面的高度(3.4.2):在平板上用游标卡尺和高度游标卡尺测量。
4.18托轮轴距(3.4.3):用经纬仪或游标卡尺或钢直尺测量。4.19托轮工作面和端面的跳动(3.4.4):用百分表测量。4.20同侧托轮端面应在同一平面内(3.4.5):用直尺和塞尺测量。4.21轴承轴向间隙(3.4.6):用百分表在托轮端面测量。4.22托轮与其公共基准线的同轴度(3.5.1):用经纬仪测量。4.23相邻两托轮公共轴线的平行度(3.5.2):用经纬仪或游标卡尺测量。4.24托轮公共基准线的水平度(3.5.3):用经纬仪测量。4.25托轮轮距(3.5.4):用钢卷尺测量。标准费换网m62coro.com各美标准行业资利免费下载JC/T822—2003
4.26负载运转试验(3.5.8.1、3.5.8.2):用秒表和转速仪测量,轴承温升用点温计测量。5检验规则
产品出厂前必须经制造厂检验部门检验合格,并签发合格证。5.1检验分类
检验分出厂检验和型式检验。
5.2出厂检验
产品出厂前应完成对3.1、3.3~3.4和3.6规定的检验。5.3型式检验
有下列情况之一时,应按本标准的全部技术要求(除3.2.1外)进行型式检验。其中3.2、3.5可在用户单位进行。
a)新产品和老产品转厂生产的试制定型鉴定;正常生产时,如结构、材料、工艺有较大改变,可能影响产品性能时;b)
正常生产时,每两年至少要进行一次;e)
d)产品停产一年后恢复生产时;e)出厂检验结果与上次型式检验有较大差异时;f)国家质量监督机构提出进行型式检验要求时。5.4型式检验的样机
应从出厂检验的合格产品中随机抽取一台。6标志、包装、存和运输
6.1在离心机外表面明显位置固定产品标牌,标牌应符合GB/T13306的规定,内容应包括:a)
制造厂名;
b)产品名称;
c)产品型号;
标准号:
商标;
制造编号:
制造日期。
6.2包装、贴存和运输应符合JC/T406的有关规定。5
标准换换网bcmJC/T822—2003
A1型号表示方法如下:
附录A
(规范性附录)
产品型号
水泥制品规格(截面公称尺寸×公称长度),mm×m托轮组数
可同时成型的制品数量
离心机代号
水泥制品代号
注:1、水泥制品代号用能代表该制品特点的两位大写字母表示,如,电杆为DG,预应力管为YG,等等。2、可同时成型的制品数量为1时,可不表示。3、托轮组数仅对电杆和管桩产品而言,是指主动轴轴线方向上的托轮数。4、截面公称尺寸是指可生产的环形水泥制品的最小公称直径和最大公称直径(锥形电杆为稍径)的范围。截面为其他形状的水泥制品,按裁面形状特点表示,如,截面为三角形时,取三角形边长,等等。5、公称长度是指可生产的水泥制品的最大公称长度。A2产品标记示例
截面公称尺寸为Φ150~@190mm、公称长度为12m、托轮组数为6组、可同时成型两根环形预应力混凝土电杆的离心机:
环形预应力混凝土电杆离心机DGL2—6(150~@190)×12JC/T822标准换换网bcm中华人民共和
建材行业标准
水泥制品工业用离心成型机技术条件Technical regulation of centrifugal machinefor cement products industryJC/T822—2003
中国建材工业出版社出版
建筑材料工业技术监督研究中心(原国家建筑材料工业局标准化研究所)发行新华书店北京发行所发行各地新华书店经售地矿经研院印刷厂印剧
版权专用
不得翻印
开本880×1230
2003年12月第一版
印数1—300
印张3/4
字数18.000
2003年12月第一次印刷
书号:1580159·066
编号:
标准投接网mm.bzsomD:com各美标准行业资料免费下载1261
小提示:此标准内容仅展示完整标准里的部分截取内容,若需要完整标准请到上方自行免费下载完整标准文档。
备案号:12770—2003
中华人民共和国建材行业标准
JC/T822--2003免费标准下载网bzxz
代替JC/T822-1988(1996)
水泥制品工业用离心成型机技术条件Technical regulation of centrifugal machinefor cementproducts industry
2003-09-20发布
2003-12-01实施
中华人民共和国国家发展和改革委员会标准揽找网mmbzoicco发布
JC/T822-2003
本标准根据国外引进的样机和我国水泥制品工业用离心成型机的实际生产及使用现状,对JC/T822一1988(1996)标准进行修订。本标准扩大了适用范围(所有用离心工艺成型的水泥制品的离心成型机),有利于在我国的推广实施。本标准代替JC/T822—1988(1996)。本标准与JC/T822—1988(1996)的主要差异如下:修订了标准的范围(1988年版的1;本版的1);修订了引用文件的表示方式(1988年版的2;本版的2);取消了产品分类(1988年版的3);修订了技术要求(1988年版的4;本版的3);修订了试验方法(1988年版的5;本版的4);修订了检验规则(1988年版的6;本版的5;修订了标志、包装、贮存和运输(1986年版的7;本版的6);增加了整机性能要求(见3.2);增加了托轮静平衡试验要求(见3.3.2.5);增加了托轮与轴采用带键的锥套联接的要求(见3.4.1.3);-增加了相邻两托轮公共轴线平行度公差的要求(见3.5.2);一增加了托轮的轮距偏差要求(见3.5.4);增加了外观质量(见3.6);
增加了规范性附录“产品型号”(见附录A)。本标准由国家建筑材料工业机械标准化技术委员会提出并归口。本标准负责起草单位:苏州混凝土水泥制品研究院。本标准参加起草单位:无锡建筑材料机械厂、泰州建材机械厂、常州建材设备制造厂、常州长江钢模有限公司、上海利源机械设备工程公司、丹阳市建材机械厂、上海臻杰建材机械有限公司、南京费隆复合材料有限责任公司水泥制品机械厂、扬州市江扬建材机械厂、江都华光水泥机械制造有限公司。
本标准主要起草人:匡红杰、史端庭、薛涂泉、张裕华、左元龙、巢士明、王勤、龚书寿、尹敏。本标准所代替的历次版本发布情况为:ZBQ92004—1988;
JC/T822-1988(1996)。
标准搜捷网m.tzoc客类标准行业资料免费下缴1范围
水泥制品工业用离心成型机技术条件JC/T822—2003
本标准规定了水泥制品工业用离心成型机的技术要求、试验方法、检验规则及标志、包装、贮存和运输。
本标准适用于用离心工艺成型的水泥制品的离心成型机(以下简称离心机)。2规范性引用文件
下列文件中的条款通过本标准的引用而成为本标准的条款。凡是注日期的引用文件,其随后所有的修改单(不包括勘误的内容)或修订版均不适用于本标准,然而,鼓励根据本标推达成协议的各方研究是否可使用这些文件的最新版本。凡是不注日期的引用文件,其最新版本适用于本标准。GB/T6991999优质碳素结构钢技术条件GB/T1095平键键和键槽的剖面尺寸GB/T1184—1996形状和位置公差未注公差值GB/T1800.4—1999极限与配合标准公差等级和孔轴的极限偏差表GB/T1801—1999极限与配合公差带与配合的选择GB/T1804—2000一般公差未注公差的线性和角度尺寸的公差(eqvISO2768-1:1989)GB5083生产设备安全卫生设计总则(negDIN31000/VDG1000)GB/T5226.1工业机械电气设备第一部分:通用技术条件(eqvIEC2041)GB/T9239—1988刚性转子平衡品质许用不平衡的确定(eqvISO1940—1)GB/T13306标牌
JC/T401.2-1991(1996)
JC/T401.3—1991(1996)
JC/T401.4—1991(1996)
建材机械用碳钢和低合金钢铸件技术条件建材机械用铸钢件缺陷处理规定建材机械用铸钢件交货技术条件JC/T402水泥机械涂漆防锈技术条件JC/T406水泥机械包装技术条件
JC532-1994建材机械钢焊接件通用技术条件3技术要求
3.1基本要求
3.1.1离心机应符合本标准要求,并按规定程序批准的图样及技术文件制造。3.1.2产品设计和制造的安全卫生要求应符合GB5083的规定。3.1.3图样上线性尺寸的未注公差,机械加工部位应符合GB/T1804-2000表1中m级的要求;非机械加工部位应符合GB/T1804—2000表1中c级的要求。3.1.4机械加工零件的形状和位置公差的未注公差应符合GB/T1184—1996第5章中k级的要求。3.1.5焊接件应符合JC532—1994的规定。焊接接头的表面质量不得低于JC532-—1994表2中II级的要求。
3.1.6铸钢件应符合JC/T401.2—1991(1996)、JC/T401.3-1991(1996)、JC/T401.4—1991-
标准换损网.basDso.com各美标准行业资料免费下载JC/T822—2003
(1996)的规定。
3.2整机性能要求
3.2.1离心机第一次大修前的正常使用期限应不低于10000h。3.2.2离心机空车运转时的噪音不得大于其配套电机的噪声值。3.2.3离心机托轮中心与钢模跑轮中心连线的夹角α(见图1)的范围为75~110°,且宜设置钢模防飞安全装置。
D钢模跑轮直径;D,离心机托轮直径:H一离心机托轮轴距图1
3.2.4离心机应具有转速一时间程序控制功能,其转速误差为士5%。3.2.5电器系统的质量应符合GB/T5226.1的规定。3.3主要零部件要求
3.3.1轴承座
3.3.1.1材料的机械性能不低于JC/T401.2—1991(1996)中4.2有关ZG230—450的要求。3.3.1.2中心高尺寸公差等级不低于GB/T1800.4—1999表1中9级的要求。3.3.1.3轴承孔的加工精度不低于GB/T1800.4-1999表1中9级的要求,表面粗糙度不大于3.2μm。
3.3.1.4两轴承孔的同轴度公差等级不低于GB/T1184—1996表B4中8级的要求。3.3.2托轮
3.3.2.1材料的机械性能不低于JC/T401.2—1991(1996)中4.2有关ZG270--500的要求。3.3.2.2工作面的加工精度不低于GB/T1800.4-1999表1中9级的要求,表面粗糙度不大于6.3μm。
3.3.2.3工作面和端面(或凸缘)热处理后的硬度为HB215~255。3.3.2.4内孔的加工精度不低于GB/T1800.4—1999表1中7级的要求,表面粗糙度不大于3.2μm。3.3.2.5托轮的平衡品质等级不低于GB/T9239—1988表1中G16的要求。3.3.3轴
3.3.3.1材料的机械性能不低于GB/T699—1999中45钢调质后的要求。3.3.3.2与轴承配合的轴颈直径的尺寸公差等级为GB/T1801一1999中的k6级,表面粗糙度不大于1.6μm。
3.3.3.3托轮轴颈的加工精度不低于GB/T1800.4-1999表1中6级的要求,表面粗糙度不大于1.6μm;皮带轮轴颈和联轴器轴颈的加工精度不低于GB/T1800.4一1999表1中7级的要求,表面粗糙度不大于3.2um。
3.3.3.4两轴承轴颈的同轴度公差等级不低于GB/T1184—1996表B4中6级的要求,托轮轴颈、皮带轮轴颈和联轴器轴颈对两轴承轴颈的共同轴线的同轴度公差等级不低于GB/T1184一1996表B4中7级的要求。
标准换提网m.baaoso,com各美标准行业资料免费下载3.4托轮组装配技术要求
3.4.1托轮与轴的装配联接应符合下列要求:3.4.1.1托轮与轴采用锥套联接时:a)锥套材料的机械性能不低于GB/T699—1999中45钢的要求;JC/T822—2003
b)锥套内圆柱面的加工精度不低于GB/T1800.4—1999表1中7级的要求。表面粗糙度不大于1.6μm
c)托轮内锥面和锥套外锥面大端的加工精度不低于GB/T1800.4一1999表1中7级的要求,表面粗糙度不大于1.6μm,锥面配合接触面积应大于85%。3.4.1.2托轮与轴采用键联接时:a)键与键槽应符合GB/T1095中的有关规定;b)托轮内孔与托轮轴配合优先选用H7/k6。3.4.1.3托轮与轴采用带键的锥套联接时:锥套材料的机械性能不低于JC/T401.2—1991(1996)中4.2有关ZG270-500的要求;a)
锥套内圆柱面的加工精度不低于GB/T1800.4一1999表1中7级的要求,表面粗糙度不大于b)
c)托轮内锥面和锥套外锥面大端的加工精度不低于GB/T1800.4一1999表1中7级的要求,表面粗糙度不大于3.2μm,锥面配合接触面积应大于75%。3.4.2同组托轮中心线应相互平行,且在同一水平面内,平行度公差等级不低于GB/T1184一1996表B3中8级的要求,中心线至底座上表面的高度尺寸公差等级不低于GB/T1800.4—1999表1中9级的要求。
3.4.3托轮轴距偏差为±0.5mm,3.4.4托轮工作面和端面的跳动公差等级不低于CB/T1184一1996表B4中8级的要求。3.4.5同侧托轮端面应在同一平面内,误差不大于0.5mm。3.4.6托轮转动应灵活,无卡阻现象,轴承轴向间隙不大于0.15mm。3.5整机安装
3.5.1托轮与其公共基准线的同轴度公差等级不低于GB/T1184—1996表B4中9级的要求。3.5.2相邻两托轮公共轴线的平行度公差等级不低于GB/T1184—1996表B3中9级的要求。3.5.3托轮公共基准线的水平度公差不大于0.015/100。3.5.4相邻两托轮的轮距偏差不大于1mm,任意两托轮的轮距偏差不大于2.5mm。3.5.5托轮转动应灵活,无卡阻现象。3.5.6各部位的紧固件不得有松动,不得有错装和漏装。3.5.7空车试运转,电控箱的控制和显示仪应良好,托轮转动平稳,无异常响声。3.5.8负载试运转
3.5.8.1把符合相关标准要求的钢模平稳地吊放在托轮上,转速由80r/min以下缓慢升高至制品实际生产最高转速的60%,持续30min,各轴承温升不超过20℃,且托轮转动平稳,无异常响声。3.5.8.2按正常生产工艺要求试生产3~5根制品,各轴承温升不超过50℃,托轮运转应平稳,无异常响声,电控箱的控制和显示仪应良好,各紧固爆栓不应松动。3.6外观质量
3.6.1离心机外表面应无毛刺、锐边、焊渣、碰伤和凹凸不平等影响外观质量的缺陷。结合面处错边量不大于1mm。
3.6-2离心机外表面涂漆要求应符合JC/T402的规定。3
标准裁搜网mbasoso.com各美标准行业资剂免费下载JC/T822—2003
4试验方法
4.1离心机噪声值(3.2.2):用噪声测定仪测量。4.2离心机托轮中心与钢模跑轮中心连线的夹角α(3.2.3);用游标卡尺测量后按公式(1)计算:a=2arcsin[H/(D,+D)]
式中:
α—托轮中心与钢模中心的夹角,;H-一托轮轴距,mm;
D,—-钢模跑轮外径,mm;
Dz一离心机托轮外径,mm。
4.3转速误差(3.2.4):用转速表测量。4.4轴承座中心高(3.3.1.2):在平板上用高度游标卡尺和游标卡尺测量。4.5轴承孔(3.3.1.3):用内径量表测量。4.6两轴承孔的同轴度(3.3.1.4):用综合量规测量。4.7托轮工作面(3.3.2.2):用游标卡尺测量。4.8托轮内孔(3.3.2.4):用内径量表测量。(1)
4.9静平衡试验(3.3.2.5):在静平衡装置上进行试验。最大许用不平衡度根据GB/T9239-1988中的图2选取,托轮的许用不平衡量按公式(2)计算确定:Upaepam
式中:
Uper一托轮的许用不平衡量,gmm;ep—许用不平衡度,gmm/kg;
m-托轮质量,kg。
4.10与轴承配含的轴颈(3.3.3.2、3.3.3.3):用外径千分尺测量。:(2)
4.11两轴承轴颈的同轴度和托轮轴颈、皮带轮轴颈和联轴器轴颈对两轴承轴颈的共同轴线的同轴度(3.3.3.4):将轴置于机床上,缓慢转动,用百分表分别测量各轴颈处的跳动。4.12锥套内圆柱面(3.4.1.1b、3.4.1.3b):开槽前用内径量表测量。4.13托轮内锥面(3.4.1.1c、3.4.1.3c):用塞规测量。4.14锥套外锥面(3.4.1.1c、3.4.1.3c),用环规测量。4.15锥面接触面积(3.4.1.1c、3.4.1.3c):用环规和塞规涂色测量。4.16托轮内孔与托轮轴的配合尺寸偏差(3.4.1.26):用内径量表和外径千分尺测量。4.17同组托轮中心线的平行度及中心线至底座上表面的高度(3.4.2):在平板上用游标卡尺和高度游标卡尺测量。
4.18托轮轴距(3.4.3):用经纬仪或游标卡尺或钢直尺测量。4.19托轮工作面和端面的跳动(3.4.4):用百分表测量。4.20同侧托轮端面应在同一平面内(3.4.5):用直尺和塞尺测量。4.21轴承轴向间隙(3.4.6):用百分表在托轮端面测量。4.22托轮与其公共基准线的同轴度(3.5.1):用经纬仪测量。4.23相邻两托轮公共轴线的平行度(3.5.2):用经纬仪或游标卡尺测量。4.24托轮公共基准线的水平度(3.5.3):用经纬仪测量。4.25托轮轮距(3.5.4):用钢卷尺测量。标准费换网m62coro.com各美标准行业资利免费下载JC/T822—2003
4.26负载运转试验(3.5.8.1、3.5.8.2):用秒表和转速仪测量,轴承温升用点温计测量。5检验规则
产品出厂前必须经制造厂检验部门检验合格,并签发合格证。5.1检验分类
检验分出厂检验和型式检验。
5.2出厂检验
产品出厂前应完成对3.1、3.3~3.4和3.6规定的检验。5.3型式检验
有下列情况之一时,应按本标准的全部技术要求(除3.2.1外)进行型式检验。其中3.2、3.5可在用户单位进行。
a)新产品和老产品转厂生产的试制定型鉴定;正常生产时,如结构、材料、工艺有较大改变,可能影响产品性能时;b)
正常生产时,每两年至少要进行一次;e)
d)产品停产一年后恢复生产时;e)出厂检验结果与上次型式检验有较大差异时;f)国家质量监督机构提出进行型式检验要求时。5.4型式检验的样机
应从出厂检验的合格产品中随机抽取一台。6标志、包装、存和运输
6.1在离心机外表面明显位置固定产品标牌,标牌应符合GB/T13306的规定,内容应包括:a)
制造厂名;
b)产品名称;
c)产品型号;
标准号:
商标;
制造编号:
制造日期。
6.2包装、贴存和运输应符合JC/T406的有关规定。5
标准换换网bcmJC/T822—2003
A1型号表示方法如下:
附录A
(规范性附录)
产品型号
水泥制品规格(截面公称尺寸×公称长度),mm×m托轮组数
可同时成型的制品数量
离心机代号
水泥制品代号
注:1、水泥制品代号用能代表该制品特点的两位大写字母表示,如,电杆为DG,预应力管为YG,等等。2、可同时成型的制品数量为1时,可不表示。3、托轮组数仅对电杆和管桩产品而言,是指主动轴轴线方向上的托轮数。4、截面公称尺寸是指可生产的环形水泥制品的最小公称直径和最大公称直径(锥形电杆为稍径)的范围。截面为其他形状的水泥制品,按裁面形状特点表示,如,截面为三角形时,取三角形边长,等等。5、公称长度是指可生产的水泥制品的最大公称长度。A2产品标记示例
截面公称尺寸为Φ150~@190mm、公称长度为12m、托轮组数为6组、可同时成型两根环形预应力混凝土电杆的离心机:
环形预应力混凝土电杆离心机DGL2—6(150~@190)×12JC/T822标准换换网bcm中华人民共和
建材行业标准
水泥制品工业用离心成型机技术条件Technical regulation of centrifugal machinefor cement products industryJC/T822—2003
中国建材工业出版社出版
建筑材料工业技术监督研究中心(原国家建筑材料工业局标准化研究所)发行新华书店北京发行所发行各地新华书店经售地矿经研院印刷厂印剧
版权专用
不得翻印
开本880×1230
2003年12月第一版
印数1—300
印张3/4
字数18.000
2003年12月第一次印刷
书号:1580159·066
编号:
标准投接网mm.bzsomD:com各美标准行业资料免费下载1261
小提示:此标准内容仅展示完整标准里的部分截取内容,若需要完整标准请到上方自行免费下载完整标准文档。
标准图片预览:





- 其它标准
- 热门标准
- 建筑材料行业标准(JC)
- JC/T613-2005 混凝土和钢筋混凝土排水管钢模
- JC248-1981 水力旋流器铸石衬里
- JC/T2548-2019 建筑固废再生砂粉
- JC/T1013-2006 盘转式压砖机
- JC251-1981 混砂机铸石衬里
- JC255-1981 铸石粉中游离铁的试验方法
- JC253-1981 铸石制品检验、验收、标志、包装、运输规则
- JC/T460.1-2006 水泥工业用胶带斗式提升机 第1部分:型式与基本参数
- JC/T872-2000 建筑装饰用微晶玻璃
- JC/T2044-2011 墙材工业用出口拉引机
- JC/T620-2009 石灰取样方法
- JC/T833-2011 水泥工业用堆取料机
- JC/T2045-2011 墙材工业用液压顶车机
- JC/T2209-2014 氧化铝陶瓷衬板耐磨管件
- JC/T863-2011 高分子防水卷材胶粘剂
- 行业新闻
请牢记:“bzxz.net”即是“标准下载”四个汉字汉语拼音首字母与国际顶级域名“.net”的组合。 ©2025 标准下载网 www.bzxz.net 本站邮件:bzxznet@163.com
网站备案号:湘ICP备2025141790号-2
网站备案号:湘ICP备2025141790号-2