- 您的位置:
- 标准下载网 >>
- 标准分类 >>
- 公共安全行业标准(GA) >>
- GA/T 995-2012 道路交通安全违法行为视频取证设备技术规范
标准号:
GA/T 995-2012
标准名称:
道路交通安全违法行为视频取证设备技术规范
标准类别:
公共安全行业标准(GA)
标准状态:
现行出版语种:
简体中文下载格式:
.zip .pdf下载大小:
1.87 MB
点击下载
标准简介:
GA/T 995-2012.Technology specifications for video forensics devices of road traffic violation.
1范围
GA/T 995规定了道路交通安全违法行为视频取证设备的一般要求、技术要求、试验方法、安装要求。
GA/T 995适用于道路交通安全违法行为视频取证设备的设计、制造、检验和使用。
2规范性引用文件
下列文件对于本文件的应用是必不可少的。凡是注日期的引用文件,仅注日期的版本适用于本文件。凡是不注日期的引用文件,其最新版本(包括所有的修改单)适用于本文件。
GB5768.2道路 交通标志和标线第2部分:道路交通标志
GB5768.3道路 交通标志和标线第3部分:道路交通标线
GB14886道路交通信号灯设置与安装规范
GB50198民用闭路监视电视系统工程技术规范
GB/T15865摄像机(PAL/SECAM/NTSC) 测量方法
GA/T496闯红灯自动记录系统通用技术条件
GA/T497公 路车辆智能监测记录系统通用技术条件
GA/T832道 路交通安全违法行为图像取证技术规范
GA/T833机动车号牌图像自动识别技术规范
3术语和定义
下列术语和定义适用于本标准。
3.1标清视频standard definition video
水平清晰度在720线(电视行)以下的视频。
3.2高清视频high definition video
水平清晰度达到720线(电视行)及以上的视频,且分辨率不小于1280X 720像素点。
3.3视频取证设备video forensics devices for road traffic violation
通过视频自动检测并记录道路交通安全违法行为的交通技术监控设备。
3.4捕获率capture ratio
单位时间内,视频流记录的车辆数与实际通过的车辆数之比。
部分标准内容:
中华人民共和国公共安全行业标准GA/T995—2012
道路交通安全违法行为
视频取证设备技术规范
Technology specifications forvideo forensics devices of road traffic violation2012-05-03发布
2012-10-01实施
中华人民共和国公安部发布
本标准按照GB/T1.1-2009给出的规则起草。本标准由公安部道路交通管理标准化技术委员会提出并归口。本标准负责起草单位:公安部交通管理科学研究所。GA/T9952012
本标准参加起草单位:深圳市柯力威讯科技有限公司、无锡市慧视科技有限公司。本标准主要起草人:姜良维、张铿、赵新勇、缪建新、孙秀萍、陆振益、林青、张雁群。1
1范围
GA/T995—2012
道路交通安全违法行为视频取证设备技术规范本标准规定了道路交通安全违法行为视频取证设备的一般要求、技术要求、试验方法、安装要求本标准适用于道路交通安全违法行为视频取证设备的设计、制造、检验和使用。2规范性引用文件
下列文件对于本文件的应用是必不可少的。凡是注日期的引用文件,仅注日期的版本适用于本文件。凡是不注日期的引用文件,其最新版本(包括所有的修改单)适用于本文件。GB5768.2道路交通标志和标线第2部分:道路交通标志GB5768.3道路交通标志和标线第3部分:道路交通标线GB14886
道路交通信号灯设置与安装规范GB50198民用闭路监视电视系统工程技术规范GB/T15865摄像机(PAL/SECAM/NTSC)测量方法GA/T496
GA/T497
GA/T832
GA/T833
3术语和定义
闯红灯自动记录系统通用技术条件公路车辆智能监测记录系统通用技术条件道路交通安全违法行为图像取证技术规范机动车号牌图像自动识别技术规范下列术语和定义适用于本标准。3.1
标清视频standarddefinitionvideo水平清晰度在720线(电视行)以下的视频。3.2
高清视频highdefinitionvideo
水平清晰度达到720线(电视行)及以上的视频,且分辨率不小于1280×720像素点。3.3
视频取证设备videoforensicsdevicesforroadtraffic violation通过视频自动检测并记录道路交通安全违法行为的交通技术监控设备。3.4
捕获率captureratio
单位时间内,视频流记录的车辆数与实际通过的车辆数之比3.5
捕获有效率captureeffectiveratioGA/T9952012
单位时间内,视频流记录的能清晰辨别机动车特征的车辆数与实际捕获的车辆数之比。4一般要求
组成方式
可采用集成式也可采用分体式。4.2基本功能
至少具有以下功能:
a)交通现场视频监视:
b)交通行为识别与记录:
c)交通流量统计:
d)多码流视频录像:
e)车牌图像自动识别。
4.3视场范围
交通监控摄像机应具备昼夜光线及环境背景变化的适应能力,且能在逆光、强光等光照条件下清晰成像,覆盖机动车行驶轨迹的视场范围,清晰分辨机动车号牌。当迎面拍摄时应能辨别驾驶人脸部特征4.4控制接口
视频取证设备应提供视频及数据的控制接口,具体要求如下:a)集成式视频取证设备应具有10M/100M/1000M自适应以太网RJ45接口大于等于1个,支持视频顿的RS485控制和TTL电平输出接口大于等于1个,支持SD卡或USB2.0存贮接口大于等于1个,支持HD-SDI或HMDI视频接口大于等于1个:
b)分体式视频取设备至少应提供一个75QBNC接口或10M/100M/1000M自适应以太网RJ45接口大于等于1个。
5技术要求
5.1成像
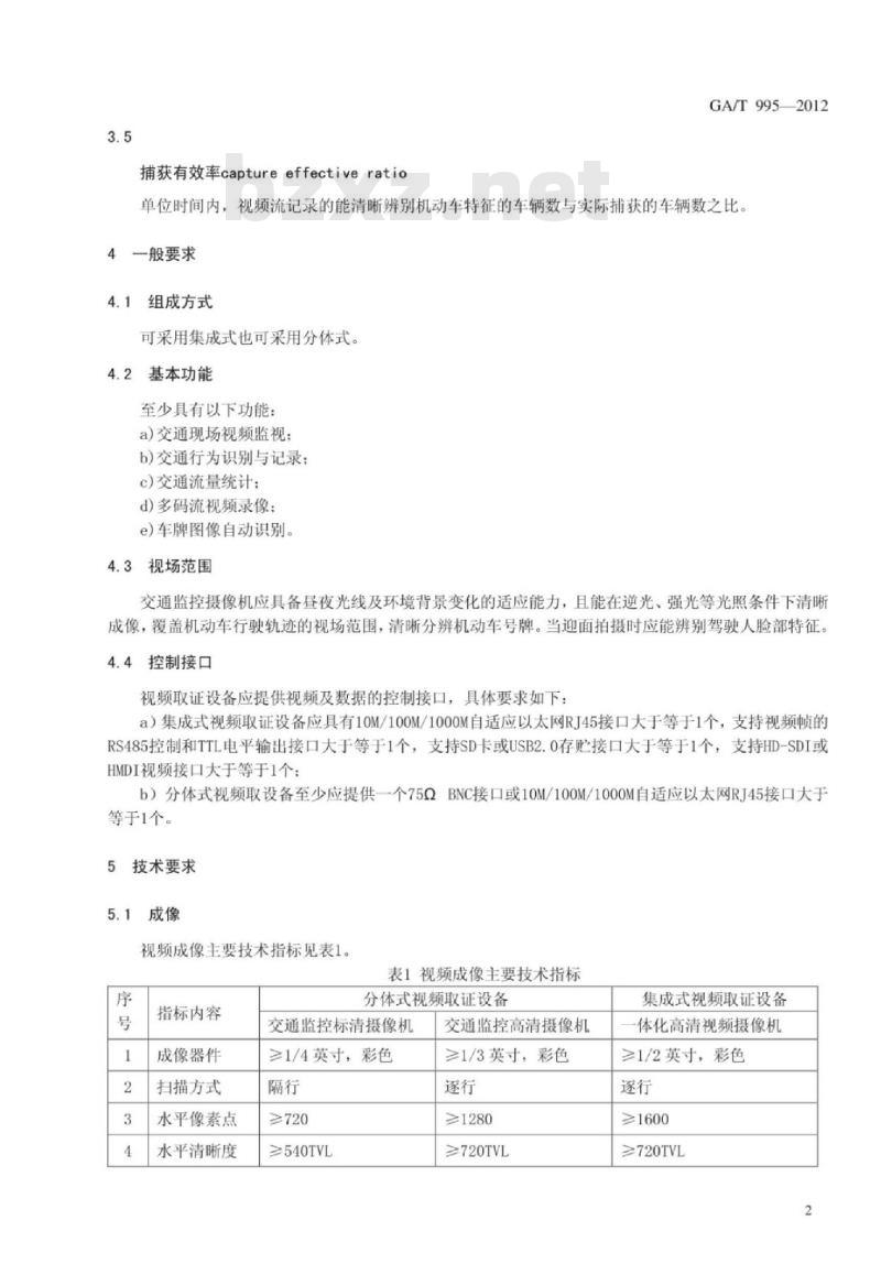
视频成像主要技术指标见表1。
表1视频成像主要技术指标
指标内容
成像器件
扫描方式
水平像素点
水平清晰度
分体式视频取证设备
交通监控标清摄像机
≥1/4英寸,彩色
≥720
≥540TVL
交通监控高清摄像机
≥1/3英寸,彩色
≥1280
≥720TVL
集成式视频取证设备
体化高清视频摄像机
≥1/2英寸,彩色
≥1600
≥720TVL
指标内容
最低光照度
视频顿速率
电子快门
宽动态范围
背光补偿
编码时延
5.2监控
应符合如下要求:
表1视频成像主要技术指标(续)分体式视频取证设备
交通监控标清摄像机
≤0.0051ux彩色,F1.2
≥25fps
1/4s~1/10000s
≥54dB
≤40ms
交通监控高清摄像机
≤0.5lux彩色
≥25fps(720P条件下)
1/4s~1/10000s
≥46dB
≤200ms
a)视频流采用H.264、MPEG4或MJPEG编码标准:GA/T995—2012
集成式视频取证设备
体化高清视频摄像机
≤0.7lux彩色
≥25fps(1080P条件下)
1/4s~1/10000s
≥40dB
≤200ms
b)视频流支持OSD叠加,叠加的信息至少包括日期、时间、监控点名称等信息:c)视频取证设备在720P及25fps条件下视频流录像时间大于等于24h,交通监控高清摄像机应具备H.264、MPEG4或MJPEG高清视频流输出能力,一体化高清视频摄像机应具备H.264、MPEG4或MJPEG高清视频流输出能力
5.3视频取证
5.3.1捕获率
白天捕获率大于等于98%,夜间捕获率大于等于90%,闯红灯车辆捕获率指标应符合GA/T496的要求。
5.3.2捕获有效率
白天捕获有效率大于等于95%,夜间捕获有效率大于等于90%,闯红灯捕获有效率指标应符合GA/T496的要求。
5.3.3号牌识别率
车辆号牌识别率应符合GA/T833的要求。5.3.4证据信息
记录机动车交通违法行为过程的视频流时间应大于5S,高速公路和城市快速路记录的机动车交通违法行为过程的视频流中车辆运行轨迹长度应大于10m,在视频流中叠加有时间、地点等信息,且能清晰辨别机动车交通违法行为过程证据,包括场景及机动车全景特征等。机动车通行记录图片应符合GA/T497的要求,机动车交通违法行为图片证据应符合GA/T832的要求,视频取证设备运行信息参见表A.l。
5.3.5存容量
视频取证设备内置存贮容量应不少于32GB5.3.6编码格式
视频流采用H.264或MPEG4或MJPEG标准格式编码,图片编码格式应符合GA/T832的要求。3
5.4补光
GA/T9952012
当环境照度低于1001ux条件下,视频取证设备应能控制补光灯实现高清晰成像,单车道补光灯功率应小于等于50w,当使用频闪灯时,其闪光持续时间应小于5ms。5.5计时
视频取证设备应内置计时功能模块,24h内计时误差不超过1.0s,并具备自动校时功能5.6状态
视频取证设备应内置运行状态监控模块,运行状态信息更新时间不超过300s,状态信息参见表A.25.7电气适应性
应符合GA/T496要求,支持24VAC土15%或直流10VDC~15VDC电源供电5.8气候环境适应性
应符合GA/T496要求。
5.9机械环境适应性
应符合GA/T496要求。
6试验方法
设备组成检查
目视检查视频取证设备组成。
6.2功能检查
进行实车测试,逐项检查功能
6.3视场检查
进行实车测试,目视检查视频图像质量及交通违法过程取证记录情况。6.4控制接口检查
目视检查控制接口。
6.5成像测试
按照GB/T15865测试。
6.6监控检查
进行实车测试,用监视器或计算机检查。6.7捕获率
进行实车测试,测试次数应不少于白天、夜间各100次,统计计算测试结果6.8捕获有效率
根据6.7的实车测试结果,统计计算捕获有效率。6.9号牌识别率
根据6.7的实车测试结果,统计计算号牌识别率。6.10
证据信息
通过计算机检查实车测试后视频取证设备记录的证据信息。6.11存贮容量
目视或通过计算机检查视频取证设备存储容量。编码格式
通过计算机检查视频流和图片文件编码格式。6.13补光测试
GA/T9952012
在环境照度小于1001ux的暗室内,检查补光灯启动控制功能:用万用表测量电压、电流参数,计算补光灯功率:通过示波器检查频闪灯闪光持续时间和间隔时间。计时测试
视频取证设备连续工作24h,比对设备计时与标准计时,计算计时误差。目视检查设备自动校时功能。
6.15状态检查
通过计算机检查视频取证设备返回的运行状态信息内容6.16电气测试
按照GA/T496测试。设备采用24VAC土15%或10VDC~15VDC电源供电,检查设备工作情况。6.17气候环境适应性试验
按照GA/T496测试。
6.18机械环境适应性试验
按照GA/T496测试。
7安装要求
7.1一般规定
视频取证设备应配套相应的交通安全设施7.2安装原则
视频取证设备安装原则如下:
a)工程施工应符合GB50198的要求:b)当一体化高清视频摄像机安装在交叉口时,至少具备对机动车不按车道行驶、不按交通信号灯规定通行、不按导向箭头指示通行三类交通违法行为视频检测和记录:5
GA/T9952012
c)当一体化高清视频摄像机安装在路段时,至少具备对监控范围内的违法停车、倒车、逆行、压线行驶、不按指示车道通行五类交通违法行为视频检测和记录:d)设置视频取证设备的路口或路段,其道路交通标志应符合GB5768.2要求,其道路交通标线应符合GB5768.3要求,其交通信号灯设置应符合GB14886要求。6
A.1运行信息
视频取证设备运行信息见表A.1。序号
A.2状态信息
附录A
(资料性附录)
视频取证设备信息内容
表A.1视频取证设备运行信息表
设备编号
车辆编号
方向编号
号牌号码
号牌种类
通行时间
通行地点
违法行为
车辆速度下载标准就来标准下载网
车辆类型
通行图片
特征图像
防伪代码
视频流
视频取证设备运行状态信息见表A.2表A.2视频取证设备运行状态信息表名称
设备运行正常
视频信号丢失
网络带宽不足
应用软件故障
通信接口异常
其他故障
状态值
GA/T9952012
小提示:此标准内容仅展示完整标准里的部分截取内容,若需要完整标准请到上方自行免费下载完整标准文档。
标准图片预览:





- 其它标准
- 热门标准
- GA公共安全标准
- GA/T379.3-2002 报警传输系统串行数据接口的信息格式和协议第3部分:公用数据链路层协议报警传输系统串行数据接口的信息格式和协议第3部分:公用数据链路层协议
- GA308-2001 安全防范系统验收规则
- GA581.7-2005 机动车驾驶证管理信息代码 第7部分:驾驶证业务登记代码
- GA/T704.15-2007 出入境管理信息代码 第15部分:中国机读护照证件名称及种类代码
- GA/T379.10-2002 报警传输系统串行数据接口的信息格式和协议第10部分:采用ITU-T建议V.24/V.28信令的终端接口
- GA185-1998 火灾直接财产损失统计方法
- GA581.1-2005 机动车驾驶证管理信息代码 第1部分:驾驶证档案编号编码规则
- GA/T1141-2014 信息安全技术 主机安全等级保护配置要求
- GA899-2010 大型焰火燃放作业单位资质条件及管理
- GA140-1996 消防指挥服
- GA/T464-2004 治安管理信息系统用户访问控制及权限管理
- GA729-2007 警服材料 拉链
- GA39.3-92泡 –干粉联用消防车通用技术条件
- GA566-2005 警服交巡警冬执勤服
- GA314-2001 警鞋女毛皮鞋
- 行业新闻
网站备案号:湘ICP备2025141790号-2