- 您的位置:
- 标准下载网 >>
- 标准分类 >>
- 其他行业标准 >>
- 04D702-1 常用低压配电设备及灯具安装D702-1~3(2004年合订本)
标准号:
04D702-1
标准名称:
常用低压配电设备及灯具安装D702-1~3(2004年合订本)
标准类别:
其他行业标准
标准状态:
现行出版语种:
简体中文下载格式:
.rar .pdf下载大小:
34.47 MB
替代情况:
修编90D702-1
点击下载
标准简介:
标准下载解压密码:www.bzxz.net
配电箱、起动器、按钮箱的安装方法 04D702-1 常用低压配电设备及灯具安装D702-1~3(2004年合订本) 04D702-1
部分标准内容:
批准部门
主编单位
实行日期
常用低压配电设备安装
中华人民共和国建设部
吉林省建筑设计院有限责任公司二00四年三月一日
目录(一)
目录(二)
目录(三)
编制说明(一)
编制说明(二)
配电设备在方柱上用膨胀螺栓安装配电设备在双肢柱上用膨胀螺栓安装配电设备在工字柱上用膨胀螺栓安装(一)配电设备在工字柱上用膨胀螺栓安装(二)配电设备在方柱上用预埋铁件安装配电设备在双肢柱上用预理铁件安装配电设备在工字柱上用预埋铁件安装配电设备在方柱上用抱箍支架安装(一)批准文号
统一编号
图集号
建质[2004]28号
GJBT-722
04D702-1
主编单位负责人
主编单位技术负责人
技术审定人
设计负责人不建气李艳
配电设备在方柱上用抱箍支架安装(二)配电设备在工字柱上用抱箍支架安装配电设备在双肢柱上用抱箍支架安装配电设备在管柱上用抱箍支架安装配电设备在墙上用螺栓安装(一)配电设备在墙上用螺栓安装(二)配电设备在墙上用螺栓安装(三)配电设备在墙上用支架安装
配电设备嵌墙安装
配电设备在多孔砖墙上安装
配电设备在中空内模金属网水泥墙上安装目录(一)
审核李运昌校对静黑节设计衣建全建才图集号
04D702-1
配电设备在框架结构填充小型空心砌块墙上安装(一)配电设备在框架结构填充小型空心砌块墙上安装(二)配电设备在轻集料空心块墙上安装配电设备在蒸压轻质加气混凝土板墙上安装(一)配电设备在蒸压轻质加气混凝土板墙上安装(二)配电设备在轻质条板墙上安装(一)配电设备在轻质条板墙上安装(二)配电设备在轻质条板墙上安装(三)配电设备在夹心板墙上安装
配电设备在轻钢龙骨内隔墙上安装(一)配电设备在轻钢龙骨内隔墙上安装(二)玻璃钢配电设备墙上安装
配电设备在球形网架上安装
配电设备沿楼台板下安装
配电设备在钢结构型钢上安装(一)配电设备在钢结构型钢上安装(二)配电设备在钢结构型钢上安装(三)配电设备在钢管上安装
配电设备用落地支架安装(一)
配电设备用落地支架安装(二)
配电设备用落地支架安装零件图页次
配电设备用落地台架安装(一)配电设备用落地台架安装(二)
配电设备用落地台架安装(三)配电设备落地台架安装零件图
配电设备落地安装(一)
配电设备落地安装(二)
配电设备落地安装(三)
配电设备落地安装(动力中心)配电设备落地安装(电动机控制中心)(一)配电设备落地安装(电动机控制中心)二)电缆工接箱安装
非标准机旁控制箱落地立柱安装按钮开关落地立柱安装
检修开关按钮墙上安装
局部照明变压器墙上支架安装
局部照明变压器柱上支架及嵌墙安装电笛安装
电铃安装
室外配电设备在柱上安装
室外配电设备柱上台架安装
室外配电设备落地安装
目录(二)
审核李运昌校对黎静热设计衣建全衣页次
图集号
04D702-1
按钮转换开关在屋面上立柱安装工型支架(单台)
工型支架(多台)
亚型支架(单台)
Ⅱ型支架(多台)
型支架(单台)
皿型支架(多台)
立型支架(单台)
立型支架(多台)
抱箱零件及控制箱安装底板
预埋铁件及落地台架底脚
附录1:地线盒
附录2:膨胀螺栓规格表
附录3:塑料胀管
附录4:射钉枪射钉射钉弹
附录5:C型钢SRP交叉管卡
附录6:PCS可调型管夹CUL型钢用直角管束附录7:螺纹射钉在混凝土上固定附录8:射钉施工要点和使用注意事项(一)附录9:射钉施工要点和使用注意事项(二)页次
附录10:照明配电箱外形尺寸表(一)附录11:照明配电箱外形尺寸表(二)附录12:照明配电箱外形尺寸表(三)附录13:计量配电箱外形尺寸表附录14:插座箱接线箱外形尺寸表附录15:动力配电箱外形尺寸表(一)附录16:动力配电箱外形尺寸表(二)附录17:动力配电箱外形尺寸表(三)附录18:PCC.MCC.按钮照明变压器地面接线盒外形尺寸表
附录19:电磁起动器外形尺寸表附录20:电磁及综合起动器外形尺寸表附录21:Y-△减压频敏及自耦起动器外形尺寸表附录22:封闭式负荷开关外形尺寸表附录23:非标通用控制箱外形尺寸表(一)附录24:非标通用控制箱外形尺寸表(二)附录25:非标通用控制台外形尺寸表附录26:非标通用控制屏外形尺寸表自录(三)
图集号
审核李运昌校对黎静农设计衣建全衣理气页
04D702-1
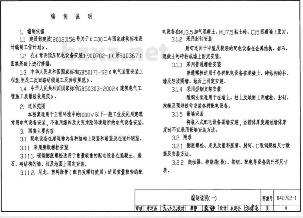
1.编制依据
编制说明
1.1建设部建质20027156号关于《二00二年国家建筑标准设计编制工作计划》。
1.2在《常用低压配电设备安装》90D702-1(原90D367)图集基础上进行修编,
1.3中华人民共和国国家标准GB50171-92《电气装置安装工程盘柜及二次回路结线施工及验收规范》。1.4中华人民共和国国家标准GB50303-2002《建筑电气工程施工质量验收规范》。
2.适用范围
本图集适用于正常环境中的1000V以下一般工业及民用建筑常用电气设备安装,不适用爆炸及火史危险环境场所的电气设备安装3.图集主要内容
3.1配电设备在建筑物内各种结构上明装和暗装及在室外明装。3.1.1采用膨胀螺栓安装
3.1.11.碳钢膨胀螺栓适用于重量较重的配电设备在混凝土、岩石、砖结构的墙、柱及地面上固定安装。3.1.12.尼龙、塑料胀管(配自攻螺钉使用)适用重量较轻的配电设备在MU3.5加气混凝土、MU7.5粘土砖、C15混凝墙上固定。3.1.2采用射钉安装
射钉适用于中型及较轻的配电设备在金属结构、岩石、混察土的砖柱或境上固定安装。3.1.3采用普通螺栓安装
普通螺栓适用于各种配电设备在混凝土、砖结构的柱,培及轻质隔培、地面上固定安装3.1.4采用型钢支架安装
型钢支架适用于在墙上、柱上及地面上用螺栓、射钉、抱及预埋铁件安装各种配电设备3.1.5嵌墙安装
将嵌入式配电设备嵌墙安装,当箱体厚度超过墙体厚度时不宜采用嵌墙安装方法。
3.2附录
3.2.1膨胀螺栓、尼龙及塑料胀管、射钉、C型钢规格尺寸数据及安装方法
3.2.2起动器、控制箱(柜)、按钮、配电等设备的外形尺寸表。
编制说明(一)
图集号
审核李运昌大校对黎静黎静设计衣建全衣页04D702-1
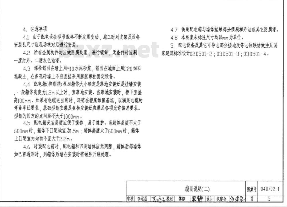
4.注意事项
4.1由于配电设备型号规格不断发展变动,施工时对支架及设备安装孔尺寸应现场核对后进行安装,4.2所有金属构件均应做防腐处理,进行镀锌,无条件时应刷一度红丹、二度灰色油漆,
4.3螺栓锚固在墙上用M10水泥砂浆,锚固在地面上用C20细石混土,在多孔砖墙上不应直接采用膨胀螺检周定设备4.4配电箱(控制箱)根据箱体大小确定是落地安装还是挂墙安装一般箱体高度为12m以上时,宜落地安装当落地安装时,柜下宜垫高100mm。如果有电缆进出线时,还需在柜底预留基坑,以满足电缆的弯曲半径要求基础型钢安装及盘柜安装还应满足各项充许偏差要求。型钢的固定的点间距不大于1000mm:4.5配电箱安装高度应便于操作,易于维护。当箱体高度不大于600mm时,箱体下口距地宜为1.5m:箱体高度大于600mm时,箱体上口距室内地面不宜大于2.2m。4.6暗装配电箱时,配电箱和四周墙体应无间隙,箱体后部墙体如已留通洞时则箱体后墙在安装时馨做防升裂处理,4.7铁制配电箱与墙体接触部分须刷樟丹油或其它防腐漆。4.8本图集未标注尺寸均以mm为单位。5,配电设备及其它可导电部分接地及等电位联结做法见国家建筑标准设计02D501-2:03D501-3;03D501-4。编制说明(二)
图集号
审核李运昌大品校对黎静累静设计衣建全衣建页
04D702-1
附注:1、本图适用于悬挂式配电箱、起动器、电磁起动器、HH系列负荷开关及按钮等安装。
2,图中尺寸ABH,L见附录或设备产品样本3.当箱体宽度大于柱宽时,其角钢支架长度不应大于箱体的宽度。材料表
I型支架(单台)
膨胀螺检
尼龙或塑料胀管
自攻螺钉
型号及规格
做工程设计定
配电设备在方柱上用膨胀螺栓安装单位
图集号
审核李运昌校对黎静惠高设计衣建全不线页备注
04D702-1
附注:1、本图适用于悬挂式配电箱、起动器、电磁起动器、HH系列负荐开关及按钮等安装。wwW.bzxz.Net
图中尺寸AB.HL见附录或设备产品样本。3,当箱体宽度大于柱宽时,其角钢支架长度不应大于箱体的宽度材料表
I型支架(单合)
离胀螺检
尼龙或塑料胀管
自攻票钉
型号及规格
做工程设计定
配电设备在双肢柱上用膨胀螺栓安装单位
图集号
审核李运昌大心校对黎静象育设计衣建全不互备注
04D702-1
附注:1,本图适用于悬挂式配电箱、起动器、电磁起动器、HH系列负荷开关及按钮等安装。
2.图中尺寸A.B.HL见附录或设备产品样本3,当箱体宽度大于柱宽时,其角钢支架长度不应大于箱体的宽度材料表
I型支(单合)
离胀螺栓
尼龙成塑料胀管
自攻螺钉
型号及规格
依工程设计定
配电设备在工字柱上用膨胀螺栓安装(一)单位数量
图集号
审核李运昌校对繁静设计衣建全不建页餐注
04D702-1
附注:1,本图适用于悬挂式配电箱、起动器、电磁起动器、HH系列负荷开关及按钮等安装,
图中尺寸ABHL见附录或设备产品样本2
3.当箱体宽度大于柱宽时,其角钢支架长度不应大于箱体的宽度材料表
I型支架(单台)
膨胀睾栓
尼龙或塑料胀管
自攻螺钉
型号及规格
依工程设计定
配电设备在工字柱上用膨胀螺栓安装(二)单位
图集号
申核李运昌之校对黎静蒸锦设计衣建全衣绳互页
04D702-1
附注:1.本图适用于悬挂式配电箱、起动器、电磁起动器、HH系列负荷开关及按钮等安装。
2.图中尺寸A.BHL见附录或设备产品样本。3.当箱体宽度大于柱宽时,其角钢支架长度不应大于箱体的宽度。材料表
I型支数单合)
I型支(多合)
预望铁件
型号及规格
-100x100
配电设备在方柱上用预埋铁件安装单位
图集号
审核李运昌心校对黎惠设计衣建全衣页
04D702-1
附注:1、本图适用于悬挂式配电箱、起动器、电磁起动器、HH系列负荷开关及按钮等安装。
2.图中尺寸A.B.HL见附录或设备产品样本3,当箱体宽度大于柱宽时,其角钢支架长度不应大于箱体的宽度,材料表
I型支架(单台)
I型支架(多台)
预理铁件
型号及规格
-100x100
配电设备在双肢柱上用预埋铁件安装单位
图集号
审核李运昌大艺校对禁静蒸设计衣建全不衣建备注
04D702-1
小提示:此标准内容仅展示完整标准里的部分截取内容,若需要完整标准请到上方自行免费下载完整标准文档。
主编单位
实行日期
常用低压配电设备安装
中华人民共和国建设部
吉林省建筑设计院有限责任公司二00四年三月一日
目录(一)
目录(二)
目录(三)
编制说明(一)
编制说明(二)
配电设备在方柱上用膨胀螺栓安装配电设备在双肢柱上用膨胀螺栓安装配电设备在工字柱上用膨胀螺栓安装(一)配电设备在工字柱上用膨胀螺栓安装(二)配电设备在方柱上用预埋铁件安装配电设备在双肢柱上用预理铁件安装配电设备在工字柱上用预埋铁件安装配电设备在方柱上用抱箍支架安装(一)批准文号
统一编号
图集号
建质[2004]28号
GJBT-722
04D702-1
主编单位负责人
主编单位技术负责人
技术审定人
设计负责人不建气李艳
配电设备在方柱上用抱箍支架安装(二)配电设备在工字柱上用抱箍支架安装配电设备在双肢柱上用抱箍支架安装配电设备在管柱上用抱箍支架安装配电设备在墙上用螺栓安装(一)配电设备在墙上用螺栓安装(二)配电设备在墙上用螺栓安装(三)配电设备在墙上用支架安装
配电设备嵌墙安装
配电设备在多孔砖墙上安装
配电设备在中空内模金属网水泥墙上安装目录(一)
审核李运昌校对静黑节设计衣建全建才图集号
04D702-1
配电设备在框架结构填充小型空心砌块墙上安装(一)配电设备在框架结构填充小型空心砌块墙上安装(二)配电设备在轻集料空心块墙上安装配电设备在蒸压轻质加气混凝土板墙上安装(一)配电设备在蒸压轻质加气混凝土板墙上安装(二)配电设备在轻质条板墙上安装(一)配电设备在轻质条板墙上安装(二)配电设备在轻质条板墙上安装(三)配电设备在夹心板墙上安装
配电设备在轻钢龙骨内隔墙上安装(一)配电设备在轻钢龙骨内隔墙上安装(二)玻璃钢配电设备墙上安装
配电设备在球形网架上安装
配电设备沿楼台板下安装
配电设备在钢结构型钢上安装(一)配电设备在钢结构型钢上安装(二)配电设备在钢结构型钢上安装(三)配电设备在钢管上安装
配电设备用落地支架安装(一)
配电设备用落地支架安装(二)
配电设备用落地支架安装零件图页次
配电设备用落地台架安装(一)配电设备用落地台架安装(二)
配电设备用落地台架安装(三)配电设备落地台架安装零件图
配电设备落地安装(一)
配电设备落地安装(二)
配电设备落地安装(三)
配电设备落地安装(动力中心)配电设备落地安装(电动机控制中心)(一)配电设备落地安装(电动机控制中心)二)电缆工接箱安装
非标准机旁控制箱落地立柱安装按钮开关落地立柱安装
检修开关按钮墙上安装
局部照明变压器墙上支架安装
局部照明变压器柱上支架及嵌墙安装电笛安装
电铃安装
室外配电设备在柱上安装
室外配电设备柱上台架安装
室外配电设备落地安装
目录(二)
审核李运昌校对黎静热设计衣建全衣页次
图集号
04D702-1
按钮转换开关在屋面上立柱安装工型支架(单台)
工型支架(多台)
亚型支架(单台)
Ⅱ型支架(多台)
型支架(单台)
皿型支架(多台)
立型支架(单台)
立型支架(多台)
抱箱零件及控制箱安装底板
预埋铁件及落地台架底脚
附录1:地线盒
附录2:膨胀螺栓规格表
附录3:塑料胀管
附录4:射钉枪射钉射钉弹
附录5:C型钢SRP交叉管卡
附录6:PCS可调型管夹CUL型钢用直角管束附录7:螺纹射钉在混凝土上固定附录8:射钉施工要点和使用注意事项(一)附录9:射钉施工要点和使用注意事项(二)页次
附录10:照明配电箱外形尺寸表(一)附录11:照明配电箱外形尺寸表(二)附录12:照明配电箱外形尺寸表(三)附录13:计量配电箱外形尺寸表附录14:插座箱接线箱外形尺寸表附录15:动力配电箱外形尺寸表(一)附录16:动力配电箱外形尺寸表(二)附录17:动力配电箱外形尺寸表(三)附录18:PCC.MCC.按钮照明变压器地面接线盒外形尺寸表
附录19:电磁起动器外形尺寸表附录20:电磁及综合起动器外形尺寸表附录21:Y-△减压频敏及自耦起动器外形尺寸表附录22:封闭式负荷开关外形尺寸表附录23:非标通用控制箱外形尺寸表(一)附录24:非标通用控制箱外形尺寸表(二)附录25:非标通用控制台外形尺寸表附录26:非标通用控制屏外形尺寸表自录(三)
图集号
审核李运昌校对黎静农设计衣建全衣理气页
04D702-1
1.编制依据
编制说明
1.1建设部建质20027156号关于《二00二年国家建筑标准设计编制工作计划》。
1.2在《常用低压配电设备安装》90D702-1(原90D367)图集基础上进行修编,
1.3中华人民共和国国家标准GB50171-92《电气装置安装工程盘柜及二次回路结线施工及验收规范》。1.4中华人民共和国国家标准GB50303-2002《建筑电气工程施工质量验收规范》。
2.适用范围
本图集适用于正常环境中的1000V以下一般工业及民用建筑常用电气设备安装,不适用爆炸及火史危险环境场所的电气设备安装3.图集主要内容
3.1配电设备在建筑物内各种结构上明装和暗装及在室外明装。3.1.1采用膨胀螺栓安装
3.1.11.碳钢膨胀螺栓适用于重量较重的配电设备在混凝土、岩石、砖结构的墙、柱及地面上固定安装。3.1.12.尼龙、塑料胀管(配自攻螺钉使用)适用重量较轻的配电设备在MU3.5加气混凝土、MU7.5粘土砖、C15混凝墙上固定。3.1.2采用射钉安装
射钉适用于中型及较轻的配电设备在金属结构、岩石、混察土的砖柱或境上固定安装。3.1.3采用普通螺栓安装
普通螺栓适用于各种配电设备在混凝土、砖结构的柱,培及轻质隔培、地面上固定安装3.1.4采用型钢支架安装
型钢支架适用于在墙上、柱上及地面上用螺栓、射钉、抱及预埋铁件安装各种配电设备3.1.5嵌墙安装
将嵌入式配电设备嵌墙安装,当箱体厚度超过墙体厚度时不宜采用嵌墙安装方法。
3.2附录
3.2.1膨胀螺栓、尼龙及塑料胀管、射钉、C型钢规格尺寸数据及安装方法
3.2.2起动器、控制箱(柜)、按钮、配电等设备的外形尺寸表。
编制说明(一)
图集号
审核李运昌大校对黎静黎静设计衣建全衣页04D702-1
4.注意事项
4.1由于配电设备型号规格不断发展变动,施工时对支架及设备安装孔尺寸应现场核对后进行安装,4.2所有金属构件均应做防腐处理,进行镀锌,无条件时应刷一度红丹、二度灰色油漆,
4.3螺栓锚固在墙上用M10水泥砂浆,锚固在地面上用C20细石混土,在多孔砖墙上不应直接采用膨胀螺检周定设备4.4配电箱(控制箱)根据箱体大小确定是落地安装还是挂墙安装一般箱体高度为12m以上时,宜落地安装当落地安装时,柜下宜垫高100mm。如果有电缆进出线时,还需在柜底预留基坑,以满足电缆的弯曲半径要求基础型钢安装及盘柜安装还应满足各项充许偏差要求。型钢的固定的点间距不大于1000mm:4.5配电箱安装高度应便于操作,易于维护。当箱体高度不大于600mm时,箱体下口距地宜为1.5m:箱体高度大于600mm时,箱体上口距室内地面不宜大于2.2m。4.6暗装配电箱时,配电箱和四周墙体应无间隙,箱体后部墙体如已留通洞时则箱体后墙在安装时馨做防升裂处理,4.7铁制配电箱与墙体接触部分须刷樟丹油或其它防腐漆。4.8本图集未标注尺寸均以mm为单位。5,配电设备及其它可导电部分接地及等电位联结做法见国家建筑标准设计02D501-2:03D501-3;03D501-4。编制说明(二)
图集号
审核李运昌大品校对黎静累静设计衣建全衣建页
04D702-1
附注:1、本图适用于悬挂式配电箱、起动器、电磁起动器、HH系列负荷开关及按钮等安装。
2,图中尺寸ABH,L见附录或设备产品样本3.当箱体宽度大于柱宽时,其角钢支架长度不应大于箱体的宽度。材料表
I型支架(单台)
膨胀螺检
尼龙或塑料胀管
自攻螺钉
型号及规格
做工程设计定
配电设备在方柱上用膨胀螺栓安装单位
图集号
审核李运昌校对黎静惠高设计衣建全不线页备注
04D702-1
附注:1、本图适用于悬挂式配电箱、起动器、电磁起动器、HH系列负荐开关及按钮等安装。wwW.bzxz.Net
图中尺寸AB.HL见附录或设备产品样本。3,当箱体宽度大于柱宽时,其角钢支架长度不应大于箱体的宽度材料表
I型支架(单合)
离胀螺检
尼龙或塑料胀管
自攻票钉
型号及规格
做工程设计定
配电设备在双肢柱上用膨胀螺栓安装单位
图集号
审核李运昌大心校对黎静象育设计衣建全不互备注
04D702-1
附注:1,本图适用于悬挂式配电箱、起动器、电磁起动器、HH系列负荷开关及按钮等安装。
2.图中尺寸A.B.HL见附录或设备产品样本3,当箱体宽度大于柱宽时,其角钢支架长度不应大于箱体的宽度材料表
I型支(单合)
离胀螺栓
尼龙成塑料胀管
自攻螺钉
型号及规格
依工程设计定
配电设备在工字柱上用膨胀螺栓安装(一)单位数量
图集号
审核李运昌校对繁静设计衣建全不建页餐注
04D702-1
附注:1,本图适用于悬挂式配电箱、起动器、电磁起动器、HH系列负荷开关及按钮等安装,
图中尺寸ABHL见附录或设备产品样本2
3.当箱体宽度大于柱宽时,其角钢支架长度不应大于箱体的宽度材料表
I型支架(单台)
膨胀睾栓
尼龙或塑料胀管
自攻螺钉
型号及规格
依工程设计定
配电设备在工字柱上用膨胀螺栓安装(二)单位
图集号
申核李运昌之校对黎静蒸锦设计衣建全衣绳互页
04D702-1
附注:1.本图适用于悬挂式配电箱、起动器、电磁起动器、HH系列负荷开关及按钮等安装。
2.图中尺寸A.BHL见附录或设备产品样本。3.当箱体宽度大于柱宽时,其角钢支架长度不应大于箱体的宽度。材料表
I型支数单合)
I型支(多合)
预望铁件
型号及规格
-100x100
配电设备在方柱上用预埋铁件安装单位
图集号
审核李运昌心校对黎惠设计衣建全衣页
04D702-1
附注:1、本图适用于悬挂式配电箱、起动器、电磁起动器、HH系列负荷开关及按钮等安装。
2.图中尺寸A.B.HL见附录或设备产品样本3,当箱体宽度大于柱宽时,其角钢支架长度不应大于箱体的宽度,材料表
I型支架(单台)
I型支架(多台)
预理铁件
型号及规格
-100x100
配电设备在双肢柱上用预埋铁件安装单位
图集号
审核李运昌大艺校对禁静蒸设计衣建全不衣建备注
04D702-1
小提示:此标准内容仅展示完整标准里的部分截取内容,若需要完整标准请到上方自行免费下载完整标准文档。
标准图片预览:





- 其它标准
- 上一篇: 04D701-3 电缆桥架安装
- 下一篇: 96D702-2 常用灯具安装
- 热门标准
- 其他行业标准
- CECS353-2013 生态格网结构技术规程
- CNCA-C11-11:2014 强制性产品认证实施规则 汽车燃油箱
- HG/T3663-2014 胶鞋抗菌性能试验方法
- JB/T11313-2012 电袋复合除尘器用旁路阀
- QJLPK0001S-2016 吉林普康农业有限公司 胚芽米
- QB/T1733.5-2015 油炸花生仁
- YS/T935-2013 电子薄膜用高纯金属溅射靶材纯度等级及杂质含量分析和报告标准指南
- FZ/T14020-2020 涂料染色水洗棉布
- FZ/T64028-2021 衬纬经编针织粘合衬
- QDLBG0001S-2016 吉林绿波中药药业有限公司 桦褐孔菌茶
- JB/T5332.4-2011 额定电压3.6/6kV及以下电动潜油泵电缆 第4部分:电动潜油泵圆形电力电缆
- SH/T3022-2011 石油化工设备和管道涂料防腐蚀设计规范
- FZ/T94009-2018 织机用铝合金综框
- YS/T807.12-2012 铝中间合金化学分析方法 第12部分:铜含量的测定 硫代硫酸钠滴定法
- JB/T9123-2010 印刷机械 热熔胶订包封皮机
- 行业新闻
请牢记:“bzxz.net”即是“标准下载”四个汉字汉语拼音首字母与国际顶级域名“.net”的组合。 ©2025 标准下载网 www.bzxz.net 本站邮件:bzxznet@163.com
网站备案号:湘ICP备2025141790号-2
网站备案号:湘ICP备2025141790号-2