- 您的位置:
- 标准下载网 >>
- 标准分类 >>
- 测绘行业标准(CH) >>
- CH 5002-1994 地籍测绘规范 附说明
标准号:
CH 5002-1994
标准名称:
地籍测绘规范 附说明
标准类别:
测绘行业标准(CH)
英文名称:
Specifications for cadastral Surveying and Mapping标准状态:
现行-
发布日期:
1994-11-28 -
实施日期:
1995-02-01 出版语种:
简体中文下载格式:
.rar.pdf下载大小:
5.05 MB
中标分类号:
综合>>测绘>>A78精密工程与地籍测绘
替代情况:
CH 3-202-1987
点击下载
标准简介:
标准下载解压密码:www.bzxz.net
本标准规定了不动产地籍测绘的基本内容与要求本标准适用于全国城镇地区和独立工矿区的地籍测绘。农村居民区的地籍测绘亦可参照执行 CH 5002-1994 地籍测绘规范 附说明 CH5002-1994
本标准规定了不动产地籍测绘的基本内容与要求
本标准适用于全国城镇地区和独立工矿区的地籍测绘。农村居民区的地籍测绘亦可参照执行
部分标准内容:
中华人民共和国测绘行业标准
地籍测绘规范
Specifications for cadastralsurveying and mapping
1主题内容与适用范围
本标准规定了不动产地籍测绘的基本内容与要求。CH 5002- 94
本标准适用于全国城镇地区和独立工矿区的地籍测绘。农村居民区的地籍测绘亦可参照执行。2引用标准
GB2260中华人民共和国行政区划代码CH5003地籍图图式
3总则
3.1地籍测绘的目的
地籍测绘的目的是获取和表述不动产的权属、位置、形状、数量等有关信息,为不动产产权管理、税收、规划、市政、环境保护、统计等多种用途提供定位系统和基础资料。本标准所称不动产主要包括地块和地块上的建筑物。3.2地籍测绘的内容
地籍测绘的内容包括地籍建立或地籍修测中的地籍平面控制测量、地籍要素调查、地籍要素测量、地籍图绘制、面积量算等。
3.3地籍测绘的成果
地籍测绘成果包括:地籍数据集,地籍簿册和地籍图。3.4地籍测绘的基本精度
3.4.1地籍控制点的精度
地籍平面控制点相对于起算点的点位中误差不超过土0.05m。3.4.2界址点的精度
界址点的精度分三级,等级的选用应根据土地价值、开发利用程度和规划的长远需要而定。各级界址点相对于邻近控制点的点位误差和间距超过50m的相邻界址点间的间距误差不超过表1的规定;间距未超过50m的界址点间的间距误差限差不应超过(1)式计算结果。表1
界址点的等级
国家测绘局1994-11-28批准
界址点相对于邻近控制点点位误差和相邻界址点间的间距误差限制限差(m)
中误差(m)
1995-02-01实施
CH5002—94
AD=±(m,+0.02m,D).
式中:m,相应等级界址点规定的点位中误差.Ⅱ;D)-相邻界址点间的距离.m;
△D一界址点坐标计算的边长与实量边长较差的限差,m。3.4.3建筑物角点的精度
(1)
需要测定建筑物角点的坐标时,建筑物角点坐标的精度等级和限差执行与界址点相同的标准;不要求测定建筑物角点坐标时应将建筑物按3.4.4的精度要求表示于地籍图上。3.4.4地籍图的精度
地籍图的精度应优于相同比例尺地形图的精度。地籍图上坐标点的最大展点误差不超过图上士0.1mm,其他地物点相对于邻近控制点的点位中误差不超过图上士0.5mm,相邻地物点之间的间距中误差不超过图上士0.4mm。
3.5坐标系统
地籍测绘应采用国家坐标系或独立坐标系,高斯正形投影;采用独立坐标系时均应和国家坐标系联测。
3.6地籍图的比例尺和用色
城镇地区城区地籍图的比例尺般采用1:1000.郊区地籍图的比例尺般采用1:2000.复杂地区或特殊需要地区地籍图的比例尺采用1:500。地籍图采用单色成图。
3.7地籍册
地籍测绘完成以后,应按附录A编制地籍册。4平面控制测量
4.1一般规定
4.1.1平面控制网的布设原则
平面控制点的布设,应遵循从整体到局部、从高级到低级,分级布网的原则,也可越级布网。4.1.2平面控制点
平面控制点包括基本控制点和地籍控制点。基本控制点包括一、二、三、四等控制点;地籍控制点包括一、二、三级控制点。
4.1.3地籍控制点
4.1.3.1城镇地区城区地籍控制点的密度一般为每隔100~200m一点,郊区或建筑物稀疏区地籍控制点的密度一般为每隔200~400m-点,农村地区地籍控制点的密度-般为每隔400~~500m一点。4.1.3.2地籍控制点均应埋设固定标志;有条件时宜设置保护点,保护点个数不少于三个。4.1.3.3地籍控制点应按附录E绘制点之记。4.1.4平面控制测量的方法
平面控制测量可选用三角测量、三边测量、导线测量、GPS定位测量等方法。4.1.5三角测量
4.1.5.1各等级三角网主要技术要求应符合表2的规定。571
4. 1. 5.2
平均边长测角中误差
起算边边长
相对中误差
1/300000
CH5002—94
最弱边边长
相对中误差
1/120000
1/200000(首级)
1/120000(加密)
1/120000(首级)
1/80000(加密)
1/60000(首级)
1/45000(加密)
1/20000
1/80000
1/45000
1/20000
1/10000
水平角观测测回数
三角形内角不应小于30°;确有困难时,个别角可放宽至25°。三边测量
各等级三边网主要技术要求应符合表3的规定。表3
平均边长
测距相对中误差
1/300000
1/160000
1/120000
1/33000
1/17000
测距中误差
(mm)
使用测
距仪等级
4.1.6.2三角形内角不应小于30°;确有困难时,个别角可放宽至25°。4.1.7
导线测量
各等级测距导线主要技术要求应符合表4的规定。表4
平均边长
(km)
附合导
线长度
注:n为导线转折角的个数。
每边测距
中误差
测角中
导线全长
相对闭合差
1/60000
1/40000
1/14000
1/10000
1/6000
导线应尽量布设成直伸导线,并构成网形往
三角形
最大闭合差
测距测回数
水平角观测的测回数
方位角
闭合差
±16vm
导线布成结点网时,结点与结点,结点与高级点间的附合导线长度,不超过表4中的附合导线长度的0.7倍。
CH5002-94
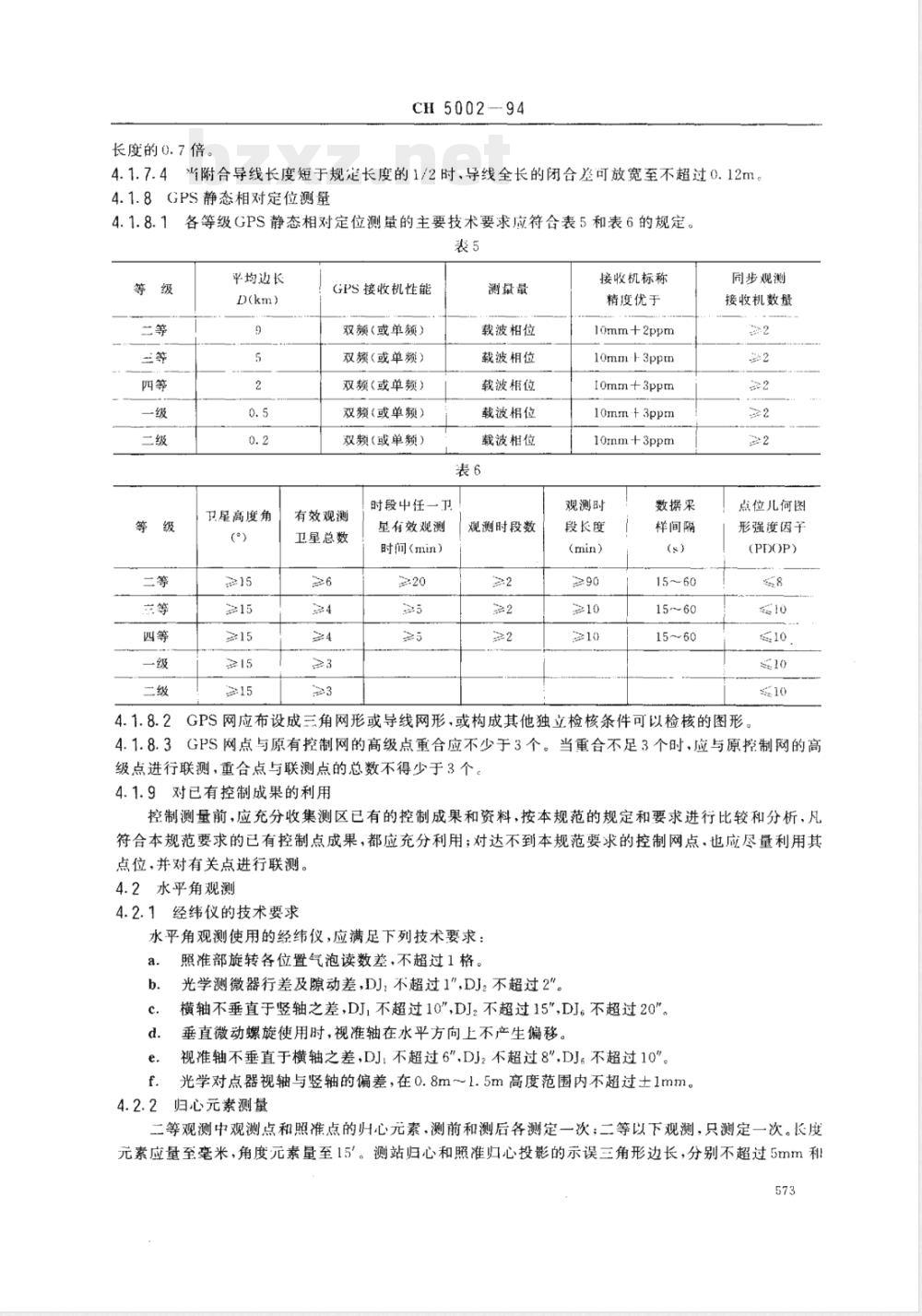
4.1.7.4当附合导线长度短于规定长度的1/2时、导线全长的闭合差可放宽至不超过0.12m。4.1.8GPS静态相对定位测量
4.1.8.1各等级GPS静态相对定位测量的主要技术要求应符合表5和表6的规定。表5
平均逆长
卫尾高度角
GPS接收机性能
双额(或单额)
双频(或单频)
双频(或单频)
双频(或单频)
双频(或单频)
有效观测
卫星总数
时段中任一卫
星有效观测
时间(min)
测量量
载波相位
载波相位
载波柜位
载波相位
载波相位
观测时段数
接收机标称
精度优于
10mm+2ppm
10mm-F3ppm
10mm+3ppm
10mm+3ppm
10mm+3ppm
观测时
段长度
数据采
样间隔
同步观测
接收机数量
点位儿何图
形强度函子
(PDOP)
GPS网应布设成三角网形或导线网形,或构成其他独立检核条件可以检核的图形,4.1.8.3GPS网点与原有控制网的高级点重合应不少于3个。当重合不足3个时.应与原控制网的高级点进行联测,重合点与联测点的总数不得少于3个。4.1.9对已有控制成果的利用
控制测量前,应充分收集测区已有的控制成果和资料,按本规范的规定和要求进行比较和分析,凡符合本规范要求的已有控制点成果,都应充分利用;对达不到本规范要求的控制网点,也应尽量利用其点位,并对有关点进行联测。
4.2水平角观测
4.2.1经纬仪的技术要求
水平角观测使用的经纬仪,应满足下列技术要求:a.
照准部旋转各位置气泡读数差,不超过1格。光学测微器行差及隙动差,DJ,不超过1\,DJ2不超过2\。横轴不垂直于竖轴之差,DJ,不超过10\,DJ不超过15\,DJ。不超过20\。垂直微动螺旋使用时,视准轴在水平方向上不产生偏移。视轴不垂直于横轴之差,DJ1不超过6\,DJ2不超过8DJ。不超过10\。光学对点器视轴与竖轴的偏差,在0.8m~1.5m高度范围内不超过土1mm。4.2.2归心元素测量
二等观测中观测点和照准点的归心元素,测前和测后各测定一次;二等以下观测,只测定一次。长度元素应量至毫米,角度元素量至15'。测站归心和照准归心投影的示误三角形边长,分别不超过5mm和573
10mm。
4.2.3水平角观测的限差
CH 5002—94
水平角观测一般采用方向观测法,各项限差不超过表7的规定,表7
经纬仪型号
4.2.4水平角观测的技术要求
半测回归零差
一测回内2C互差
同一方向值各测回互差
4.2.4.1当方向总数超过6个时,可分二组观测,每组应包括2个以上共同方向;二组共同方向角值之差,不超过该等级测角中误差的2倍。4.2.4.2在高级控制点上设站观测低等级方向时,需联测二个高等级方向。联测结果与原等级观测成果之差不超过(2)计算结果。
β=±2Vm+m
式中:州1、m2分别为高等级和低等级的测角中误差,(\)。(2)
4.2.4.3在三、四等导线点上,当只有二个方向时,应按左、右角观测,左角和右角分别取中数后计算出的测站圆周角闭合差不超过测角中误差的2倍。4.2.4.4凡超出规范规定限差的结果,均应进行重测。因对错度盘、测错方向、读记错误,以及其他原因未测完的测回,可立即重新观测,不计重测数;当重测数超过总基本方向测回数的1/3时,应全部重测。总基本方向测回数按(3)式计算。N.-(n--1)m
式中:n
方向数;
测回数。
4.3距离测量
4.3.1光电测距
各级三角网的起始边、三边网或导线网的边长,主要使用相应精度的光电测距仪测定。4.3.2光电测距仪的等级
光电测距仪的精度等级,按制造厂家给定的1km测距中误差m的绝对值划分为二级:1级:
5mm<|me[≤10mm
4.3.3光电测距的限差
光电测距各项较差不得超过表8的规定。表8
仪器精度等级
避回读数较差
单程读数差
注:a,b分别为光电测距仪的标称精度系数;D为测距边长,m。4.3.4气象数据的测定
往返测或不间时段
观测结果较差
2(a+b·D)
(3))
CH5002-94
光电测距时应测定气象数据。二、三、四等边的温度测记至0.2(,气压测记至0.5hPa;一、-=级边的温度测记至1C,气压测记至1hPa。4.3.5测距边倾斜改正
4.3.5.1测距边倾斜改正可用两端点高差或用观测垂直角进行改正。4.3.5.2测距边高差采用对向三角高程方法测定时,高差的限值按(4)式计算:h
式中h一.测距边两端的高差,m;D-—测距边边长,m;
M一-测距边要求的相对中误差分母值。8D
采用水准测量测定时,则高差的大小不受限制。(4)
4.3.5.3测距边采用三角高程测定的高差进行倾斜改正时,其往返观测的高差之差不超过(5)式计算结果:
Ah<0.1D×10-3
式中:Ah-
往返观测的高差之差,m
D-测距边边长,m。
4.3.6光电测距仪的技术要求
距离测量使用的光电测距仪,应满足下列技术要求:a.
光学对点器与仪器竖轴的偏差,在0.8~1.5m高度范围内,偏差不超过土1mm;发射、接收、照准三轴应平行,其最大偏离角不大于30\;测距仪使用的各配套反射棱镜常数最大互差不大于仪器标称精度固定误差部分的1/4;(5)
调制光相位应均匀,测距时测距仪照准反射棱镜的标志后偏调1°,因调制光相位不均匀而引起的照准误差应小于仪器出厂标称精度固定误差部分的1/3;e.
在仪器规定使用的工作电压范围内,电压变化引起的测距变化不大于该仪器标称精度的1/3;周期误差的振幅应小于或等于该仪器标称精度固定误差部分的3/5;测距仪开机5min(具有恒温系统的测距仪开机30min)以后,精测尺频率的变化范围(f,--f)/f。应小于或等于该仪器标称精度比例误差系数的2/3;h.
检定加常数与乘常数的测距单位权中误差不大于该仪器标称精度的1/2;i.
测距仪重复测距,一次读数的中误差不大于仪器标称精度的1/4;检定归算的测距仪精度应不低于仪器出厂标称精度。1.
4.4平面控制测量成果的记录、整理和计算4.4.1观测数据的记录
手簿中记载项目和原始观测数据记录必须字迹清晰,填写齐全。外业任何原始记录不得擦拭,不准转抄。使用袖珍计算机记录时,所用程序必须经过审核批准。4.4.2观测数据的处理
水平角观测、距离测量、GPS测量等外业测量资料,应及时整理并加入各项必要的改正,检查合格后方可计算。
4.4.3三角测量的检验
4.4.3.1当三角形个数超过20个时,测角中误差按(6)式计算:ma
式中:W一-三角形闭合差,(\);n—-三角形个数。
CH5002-94
4.4.3.2二角网极条件、边条件和方位角条件自由项的限值,分别按(7)、(8)、(9)式计算2m
W极在二+
W边充=士2
e)Zetg*β+(
W有允=±2 /nm-+ma.ms.
式中:ma\
ma,ma,
相应等级规定的测角中误差,(\);传距角:
-起算边边长相对中误差;
-起算方位角中误差,(\);
一方位角推算路线的测站数。
4.4.4三边测量的检验
4.4.4.1用光电测距仪往返观测时,距离测量的单位权中误差按(10)式计算。/Lpdd]
根据u及p,估算任一边的实际测距中误差,按(11)式计算。mni
式中:d-一往返测距离的较差,m;测距边数;
距离测量的先验权,力;一
-距离测量的单位权中误差。
,n为测距的先验中误差,可以测距仪的标称精度计算。4.4.4.2三边网中观测一个角度的观测值与由测距边计算的角值较差的检核a.
根据各边平均测距中误差检核,按(12)式计算限差:W\士2
p\)(cos*a+cosp+1)+m
根据各边的平均测距相对中误差检核,按(13)式计算限差:W\充=±2
式中:mt
o\)2(ctg\a+cig\p+ctga·ctgβ)+m观测边的平均测距中误差,m;
-观测角顶点至对边垂线长度,m;-三角形中观测角以外的另二个角度;相应等级规定的测角中误差、(\);各边的平均测距相对中误差。
三边网角条件.包括圆周角条件与组合角条件自由项的检核按(14)式计算限差。4.4.4.3
W\确允=士2m√aa]-
式中:mm
-观测边的平均测距中误差,mm;
-圆周角条件或组合角条件方程式的系数。4.4.5导线测量的检核
(10)
(11)
(12)
(13)
CH 5002--94
4.4.5.1按左、右角观测的三、四等导线测量的测角中误差按(15)式计算。m二王
式中:公-
测站圆周角闭合差,(\):
测站圆周角闭合差的个数。
4.4.5.2以导线方位角闭合差计算测角中误差按(16)式计算:f
式中:fs\一附合导线或闭合导线环的方位角闭合差,(\);n--计算f。的测站数;
N.一附合导线或闭合导线环的个数。4.4.6GPS静态相对定位测量成果的检核4.4.6.1同步观测量成果的检核
a.三边同步环闭合差的限差按(17)式计算。W
w=Vw+w+w?
多边同步环闭合差的限差按(18)式计算。Sn。
-w+w+ws
式中:W.,W、,W.—各坐标差分量的闭合差;Y3nwww.bzxz.net
--相应等级规定的精度(按平均边长计算);g
n——闭合环的边数。
4.4.6.2不同时段观测成果的检核同一边任何两个时段的成果互差,应小于接收机标称精度的2/2倍。a,
b.若干个独立观测边组成闭合环时,各坐标差分量闭合差应符合(19)式规定。W
Ar≤3aVn
(16)
(18))
(19)
CH5002-94
式中:W.,W、,W各坐标差分量的闭合差;の--一相应等级规定的精度(按平均边长计算);n——闭合环的边数。
4.4.7平差计算
二、三、四等和一、二、三级平面控制网都应分级进行统一平差或联合整体平差。平差后应进行精度评定。
4.4.8计算取位
内业计算数字取位应符合表9的规定。表9
水平角观测方向
、四等
、二、三级
5地籍要素调查
5.1一般规定
5.1.1组织领导
值及各项改正数
边长观测值及
各项改正数
地籍要素调查必须在当地人民政府领导下进行。5.1.2调查内容
边长与坐标
调查的基本内容包括:地块权属、土地利用类别、土地等级、建筑物状况等。5.1.3调查的基本要求
5.1.3.1地籍要索调查以地块为单元进行。方位角
5.1.3.2调查前应收集有关测绘、土地划拨、地籍档案、土地等级评估及标准地名等资料。5.1.3.3调查内容应参照附录F,逐填记在调查表或地籍测量草图中。5.2地块与编号
5.2.1地块
5.2.1.1地块是地籍的最小单元,是地球表面上一块有边界、有确定权属主和利用类别的土地。一个地块只属于一个产权单位,一个产权单位可包含一个或多个地块。5.2.1.2地块以地籍子区为单元划分。5.2.2地块编号
5.2.2.1地块编号按省、市、区(县)、地籍区、地籍子区、地块六级编立。5.2.2.2地籍区是以市行政建制区的街道办事处或镇(乡)的行政辖区为基础划定;根据实际情况,可以街坊为基础将地籍区再划分为若干个地籍子区。5.2.2.3编号方法:省、市、区(县)的代码采用GB2260《中华人民共和国行政区划代码》规定的代码。地籍区和地籍子区均以两位自然数字从01至99依序编列;当未划分地籍子区时,相应的地籍子区编号用“00\表示,在此情况下地籍区也代表地籍子区,地块编号以地籍子区为编号区,采用5位自然数字从1至99999依序编列;以后新增地块接原编号顺序连续编立。
5.3地块权属调查
5.3.1调查内容
CH5002--94
5.3.1.1地块权属是指地块所有权或使用权的归属5.3.1.2地块权属调查包括:地块权属性质、权属主名称、地块座落和四至,以及行政区域界线和地理名称。
、5.3.2界址点、线的调查
界址点、线调查是依据有关条件关系和法律文件,在实地对地块界址点、线进行判识。5.4土地利用类别调查
5.4.1土地利用分类标准
土地利用分类标准依照附录B,调记至二级分类5.4.2调查方法
5.4.2.1土地利用类别调查以地块为单位调记一个主要利用类别。综合使用的楼房接地坪上第一层的主要利用类别调记,如第-层为车库,可按第二层利用类别调记。5.4.2.2地块内如有儿个土地利用类别时,以地类界符号标出分界线.分别调注利用类别。5.5土地等级调查
5.5.1土地等级标准
土地等级标准执行当地有关部门制定的土地等级标准。5.5.2调查方法
5.5.2.1土地等级调查在地块内调注,地块内土地等级不同时,则按不同土地等级分别调记,5.5.2.2对尚未制定土地等级标准的地区,暂不调记。5.6建筑物状况调查
5.6.1建筑物状况调查内容
建筑物状况调查包括:地块内建筑物的结构和层数。5.6.2建筑物层数
建筑物层数是指建筑物的自然层数,从室内地坪以上计算,采光窗在地坪以上的半地下室且高度在2.2m以上的算层数。地下室、假层、附层(夹层)、假楼(暗楼)、装饰性塔楼不算层数。5.6.2建筑物结构
建筑物结构根据建筑物的梁、柱、墙等主要承重构件的建筑材料划分类别,类别划分标准依照附录C执行。
6地籍要素测量
6.1地籍要素测量内容
6.1.1根据地块权属调查结果确定地块边界后,参照附录G设置界址点标志。界址点标志设置后,按照6.2的测量方法进行地籍要素测量。6.1.2
6.1.3地籍要素测量的对象主要包括:a.
界址点、线以及其他重要的界标设施;行政区域和地籍区、地籍子区的界线;b.
建筑物和永久性的构筑物;
d.地类界和保护区的界线。
6.2地籍要素测量方法
6.2.1极坐标法
6.2.1.1采用极坐标法时,由平面控制网的一个已知点或自由设站的测站点,通过测量方向和距离.来测定目标点的位置。
6.2.1.2界址点和建筑物角点的坐标一般应有两个不同测站点测定的结果。6.2.1.3位于界线上或界线附近的建筑物角点应直接测定。对矩形建筑物,可直接测定三个角点,另一579
个角点通过计算求出。
CH 500294
6.2.1.4避免由不同线路的控制点对间距很短的相邻界址点进行测量。6.2.1.5个别情况下,现有控制点不能满足极坐标法测量时,可测设辅助控制点。6.2.1.6极坐标法测量可用全站型电子速测仪,也可用经纬仪配以光电测距仪或其他符合精度要求的测量设备。
6.2.2正交法
正交法又称直角坐标法,它是借助测线和短边支距测定目标点的方法正交法使用钢尺丈量距离配以直角棱镜作业。支距长度不得超过--个尺长。正交法测量使用的钢尺必须经计量检定合格。6.2.3航空摄影测量法
6.2.3.1当界址点不在明显地物点上时,应在航摄前布设标志。6.2.3.2对界址点和建筑物角点坐标应至少有两次独立测定的结果。6.2.3.3摄影测量法主要用于大面积的地籍测量,6.3界址点
6.3.1界址点编号
界址点的编号,以高斯-克吕格的一个整公里格网为编号区,每个编号区的代码以该公里格网西南角的横纵坐标公里值表示。点的编号在一个编号区内从1至99999连续顺编。点的完整编号由编号区代码、点的类别代码、点号三部分组成,编号形式如下:X×X×X×X×X
编号区代码
(9位)
类别代码
(1位)
点的编号
(5位)
编号区代码由9位数组成,第1、2位数为高斯坐标投影带的带号或代号,第3位数为横坐标的百公里数,第4、5位数为纵坐标的千公里和百公里数,第6、7位和第8、9位数分别为横坐标和纵坐标的十公里和整公里数。
类别代码用1位数表示,其中:
3-表示界址点;
4--·表示建筑物角点。
点的编号用5位数表示,从1至99999连续顺编。6.3.2界址点坐标成果表
界址点坐标测量完成后,应按附录D的格式编制界址点坐标成果表,界址点坐标按界址点号的顾序编列。
6.4建筑物角点
建筑物角点的编号方法除点的类别代码外其余均与界址点相同。6.5地籍测最草图
6.5.1地籍测量草图的作用
地籍测量草图是地块和建筑物位置关系的实地记录。在进行地籍要素测量时,应根据需要绘制测量草图。
2地籍测量草图的内容
地籍测量草图的内容根据测绘方法而定,一般应表示下列内容:在6.1.3中所述的地籍要素测量对象;a.
平面控制网点及控制点点号:
界址点和建筑物角点;
地籍区、地籍子区与地块的编号;地籍区和地籍子区名称;d.
小提示:此标准内容仅展示完整标准里的部分截取内容,若需要完整标准请到上方自行免费下载完整标准文档。
地籍测绘规范
Specifications for cadastralsurveying and mapping
1主题内容与适用范围
本标准规定了不动产地籍测绘的基本内容与要求。CH 5002- 94
本标准适用于全国城镇地区和独立工矿区的地籍测绘。农村居民区的地籍测绘亦可参照执行。2引用标准
GB2260中华人民共和国行政区划代码CH5003地籍图图式
3总则
3.1地籍测绘的目的
地籍测绘的目的是获取和表述不动产的权属、位置、形状、数量等有关信息,为不动产产权管理、税收、规划、市政、环境保护、统计等多种用途提供定位系统和基础资料。本标准所称不动产主要包括地块和地块上的建筑物。3.2地籍测绘的内容
地籍测绘的内容包括地籍建立或地籍修测中的地籍平面控制测量、地籍要素调查、地籍要素测量、地籍图绘制、面积量算等。
3.3地籍测绘的成果
地籍测绘成果包括:地籍数据集,地籍簿册和地籍图。3.4地籍测绘的基本精度
3.4.1地籍控制点的精度
地籍平面控制点相对于起算点的点位中误差不超过土0.05m。3.4.2界址点的精度
界址点的精度分三级,等级的选用应根据土地价值、开发利用程度和规划的长远需要而定。各级界址点相对于邻近控制点的点位误差和间距超过50m的相邻界址点间的间距误差不超过表1的规定;间距未超过50m的界址点间的间距误差限差不应超过(1)式计算结果。表1
界址点的等级
国家测绘局1994-11-28批准
界址点相对于邻近控制点点位误差和相邻界址点间的间距误差限制限差(m)
中误差(m)
1995-02-01实施
CH5002—94
AD=±(m,+0.02m,D).
式中:m,相应等级界址点规定的点位中误差.Ⅱ;D)-相邻界址点间的距离.m;
△D一界址点坐标计算的边长与实量边长较差的限差,m。3.4.3建筑物角点的精度
(1)
需要测定建筑物角点的坐标时,建筑物角点坐标的精度等级和限差执行与界址点相同的标准;不要求测定建筑物角点坐标时应将建筑物按3.4.4的精度要求表示于地籍图上。3.4.4地籍图的精度
地籍图的精度应优于相同比例尺地形图的精度。地籍图上坐标点的最大展点误差不超过图上士0.1mm,其他地物点相对于邻近控制点的点位中误差不超过图上士0.5mm,相邻地物点之间的间距中误差不超过图上士0.4mm。
3.5坐标系统
地籍测绘应采用国家坐标系或独立坐标系,高斯正形投影;采用独立坐标系时均应和国家坐标系联测。
3.6地籍图的比例尺和用色
城镇地区城区地籍图的比例尺般采用1:1000.郊区地籍图的比例尺般采用1:2000.复杂地区或特殊需要地区地籍图的比例尺采用1:500。地籍图采用单色成图。
3.7地籍册
地籍测绘完成以后,应按附录A编制地籍册。4平面控制测量
4.1一般规定
4.1.1平面控制网的布设原则
平面控制点的布设,应遵循从整体到局部、从高级到低级,分级布网的原则,也可越级布网。4.1.2平面控制点
平面控制点包括基本控制点和地籍控制点。基本控制点包括一、二、三、四等控制点;地籍控制点包括一、二、三级控制点。
4.1.3地籍控制点
4.1.3.1城镇地区城区地籍控制点的密度一般为每隔100~200m一点,郊区或建筑物稀疏区地籍控制点的密度一般为每隔200~400m-点,农村地区地籍控制点的密度-般为每隔400~~500m一点。4.1.3.2地籍控制点均应埋设固定标志;有条件时宜设置保护点,保护点个数不少于三个。4.1.3.3地籍控制点应按附录E绘制点之记。4.1.4平面控制测量的方法
平面控制测量可选用三角测量、三边测量、导线测量、GPS定位测量等方法。4.1.5三角测量
4.1.5.1各等级三角网主要技术要求应符合表2的规定。571
4. 1. 5.2
平均边长测角中误差
起算边边长
相对中误差
1/300000
CH5002—94
最弱边边长
相对中误差
1/120000
1/200000(首级)
1/120000(加密)
1/120000(首级)
1/80000(加密)
1/60000(首级)
1/45000(加密)
1/20000
1/80000
1/45000
1/20000
1/10000
水平角观测测回数
三角形内角不应小于30°;确有困难时,个别角可放宽至25°。三边测量
各等级三边网主要技术要求应符合表3的规定。表3
平均边长
测距相对中误差
1/300000
1/160000
1/120000
1/33000
1/17000
测距中误差
(mm)
使用测
距仪等级
4.1.6.2三角形内角不应小于30°;确有困难时,个别角可放宽至25°。4.1.7
导线测量
各等级测距导线主要技术要求应符合表4的规定。表4
平均边长
(km)
附合导
线长度
注:n为导线转折角的个数。
每边测距
中误差
测角中
导线全长
相对闭合差
1/60000
1/40000
1/14000
1/10000
1/6000
导线应尽量布设成直伸导线,并构成网形往
三角形
最大闭合差
测距测回数
水平角观测的测回数
方位角
闭合差
±16vm
导线布成结点网时,结点与结点,结点与高级点间的附合导线长度,不超过表4中的附合导线长度的0.7倍。
CH5002-94
4.1.7.4当附合导线长度短于规定长度的1/2时、导线全长的闭合差可放宽至不超过0.12m。4.1.8GPS静态相对定位测量
4.1.8.1各等级GPS静态相对定位测量的主要技术要求应符合表5和表6的规定。表5
平均逆长
卫尾高度角
GPS接收机性能
双额(或单额)
双频(或单频)
双频(或单频)
双频(或单频)
双频(或单频)
有效观测
卫星总数
时段中任一卫
星有效观测
时间(min)
测量量
载波相位
载波相位
载波柜位
载波相位
载波相位
观测时段数
接收机标称
精度优于
10mm+2ppm
10mm-F3ppm
10mm+3ppm
10mm+3ppm
10mm+3ppm
观测时
段长度
数据采
样间隔
同步观测
接收机数量
点位儿何图
形强度函子
(PDOP)
GPS网应布设成三角网形或导线网形,或构成其他独立检核条件可以检核的图形,4.1.8.3GPS网点与原有控制网的高级点重合应不少于3个。当重合不足3个时.应与原控制网的高级点进行联测,重合点与联测点的总数不得少于3个。4.1.9对已有控制成果的利用
控制测量前,应充分收集测区已有的控制成果和资料,按本规范的规定和要求进行比较和分析,凡符合本规范要求的已有控制点成果,都应充分利用;对达不到本规范要求的控制网点,也应尽量利用其点位,并对有关点进行联测。
4.2水平角观测
4.2.1经纬仪的技术要求
水平角观测使用的经纬仪,应满足下列技术要求:a.
照准部旋转各位置气泡读数差,不超过1格。光学测微器行差及隙动差,DJ,不超过1\,DJ2不超过2\。横轴不垂直于竖轴之差,DJ,不超过10\,DJ不超过15\,DJ。不超过20\。垂直微动螺旋使用时,视准轴在水平方向上不产生偏移。视轴不垂直于横轴之差,DJ1不超过6\,DJ2不超过8DJ。不超过10\。光学对点器视轴与竖轴的偏差,在0.8m~1.5m高度范围内不超过土1mm。4.2.2归心元素测量
二等观测中观测点和照准点的归心元素,测前和测后各测定一次;二等以下观测,只测定一次。长度元素应量至毫米,角度元素量至15'。测站归心和照准归心投影的示误三角形边长,分别不超过5mm和573
10mm。
4.2.3水平角观测的限差
CH 5002—94
水平角观测一般采用方向观测法,各项限差不超过表7的规定,表7
经纬仪型号
4.2.4水平角观测的技术要求
半测回归零差
一测回内2C互差
同一方向值各测回互差
4.2.4.1当方向总数超过6个时,可分二组观测,每组应包括2个以上共同方向;二组共同方向角值之差,不超过该等级测角中误差的2倍。4.2.4.2在高级控制点上设站观测低等级方向时,需联测二个高等级方向。联测结果与原等级观测成果之差不超过(2)计算结果。
β=±2Vm+m
式中:州1、m2分别为高等级和低等级的测角中误差,(\)。(2)
4.2.4.3在三、四等导线点上,当只有二个方向时,应按左、右角观测,左角和右角分别取中数后计算出的测站圆周角闭合差不超过测角中误差的2倍。4.2.4.4凡超出规范规定限差的结果,均应进行重测。因对错度盘、测错方向、读记错误,以及其他原因未测完的测回,可立即重新观测,不计重测数;当重测数超过总基本方向测回数的1/3时,应全部重测。总基本方向测回数按(3)式计算。N.-(n--1)m
式中:n
方向数;
测回数。
4.3距离测量
4.3.1光电测距
各级三角网的起始边、三边网或导线网的边长,主要使用相应精度的光电测距仪测定。4.3.2光电测距仪的等级
光电测距仪的精度等级,按制造厂家给定的1km测距中误差m的绝对值划分为二级:1级:
5mm<|me[≤10mm
4.3.3光电测距的限差
光电测距各项较差不得超过表8的规定。表8
仪器精度等级
避回读数较差
单程读数差
注:a,b分别为光电测距仪的标称精度系数;D为测距边长,m。4.3.4气象数据的测定
往返测或不间时段
观测结果较差
2(a+b·D)
(3))
CH5002-94
光电测距时应测定气象数据。二、三、四等边的温度测记至0.2(,气压测记至0.5hPa;一、-=级边的温度测记至1C,气压测记至1hPa。4.3.5测距边倾斜改正
4.3.5.1测距边倾斜改正可用两端点高差或用观测垂直角进行改正。4.3.5.2测距边高差采用对向三角高程方法测定时,高差的限值按(4)式计算:h
式中h一.测距边两端的高差,m;D-—测距边边长,m;
M一-测距边要求的相对中误差分母值。8D
采用水准测量测定时,则高差的大小不受限制。(4)
4.3.5.3测距边采用三角高程测定的高差进行倾斜改正时,其往返观测的高差之差不超过(5)式计算结果:
Ah<0.1D×10-3
式中:Ah-
往返观测的高差之差,m
D-测距边边长,m。
4.3.6光电测距仪的技术要求
距离测量使用的光电测距仪,应满足下列技术要求:a.
光学对点器与仪器竖轴的偏差,在0.8~1.5m高度范围内,偏差不超过土1mm;发射、接收、照准三轴应平行,其最大偏离角不大于30\;测距仪使用的各配套反射棱镜常数最大互差不大于仪器标称精度固定误差部分的1/4;(5)
调制光相位应均匀,测距时测距仪照准反射棱镜的标志后偏调1°,因调制光相位不均匀而引起的照准误差应小于仪器出厂标称精度固定误差部分的1/3;e.
在仪器规定使用的工作电压范围内,电压变化引起的测距变化不大于该仪器标称精度的1/3;周期误差的振幅应小于或等于该仪器标称精度固定误差部分的3/5;测距仪开机5min(具有恒温系统的测距仪开机30min)以后,精测尺频率的变化范围(f,--f)/f。应小于或等于该仪器标称精度比例误差系数的2/3;h.
检定加常数与乘常数的测距单位权中误差不大于该仪器标称精度的1/2;i.
测距仪重复测距,一次读数的中误差不大于仪器标称精度的1/4;检定归算的测距仪精度应不低于仪器出厂标称精度。1.
4.4平面控制测量成果的记录、整理和计算4.4.1观测数据的记录
手簿中记载项目和原始观测数据记录必须字迹清晰,填写齐全。外业任何原始记录不得擦拭,不准转抄。使用袖珍计算机记录时,所用程序必须经过审核批准。4.4.2观测数据的处理
水平角观测、距离测量、GPS测量等外业测量资料,应及时整理并加入各项必要的改正,检查合格后方可计算。
4.4.3三角测量的检验
4.4.3.1当三角形个数超过20个时,测角中误差按(6)式计算:ma
式中:W一-三角形闭合差,(\);n—-三角形个数。
CH5002-94
4.4.3.2二角网极条件、边条件和方位角条件自由项的限值,分别按(7)、(8)、(9)式计算2m
W极在二+
W边充=士2
e)Zetg*β+(
W有允=±2 /nm-+ma.ms.
式中:ma\
ma,ma,
相应等级规定的测角中误差,(\);传距角:
-起算边边长相对中误差;
-起算方位角中误差,(\);
一方位角推算路线的测站数。
4.4.4三边测量的检验
4.4.4.1用光电测距仪往返观测时,距离测量的单位权中误差按(10)式计算。/Lpdd]
根据u及p,估算任一边的实际测距中误差,按(11)式计算。mni
式中:d-一往返测距离的较差,m;测距边数;
距离测量的先验权,力;一
-距离测量的单位权中误差。
,n为测距的先验中误差,可以测距仪的标称精度计算。4.4.4.2三边网中观测一个角度的观测值与由测距边计算的角值较差的检核a.
根据各边平均测距中误差检核,按(12)式计算限差:W\士2
p\)(cos*a+cosp+1)+m
根据各边的平均测距相对中误差检核,按(13)式计算限差:W\充=±2
式中:mt
o\)2(ctg\a+cig\p+ctga·ctgβ)+m观测边的平均测距中误差,m;
-观测角顶点至对边垂线长度,m;-三角形中观测角以外的另二个角度;相应等级规定的测角中误差、(\);各边的平均测距相对中误差。
三边网角条件.包括圆周角条件与组合角条件自由项的检核按(14)式计算限差。4.4.4.3
W\确允=士2m√aa]-
式中:mm
-观测边的平均测距中误差,mm;
-圆周角条件或组合角条件方程式的系数。4.4.5导线测量的检核
(10)
(11)
(12)
(13)
CH 5002--94
4.4.5.1按左、右角观测的三、四等导线测量的测角中误差按(15)式计算。m二王
式中:公-
测站圆周角闭合差,(\):
测站圆周角闭合差的个数。
4.4.5.2以导线方位角闭合差计算测角中误差按(16)式计算:f
式中:fs\一附合导线或闭合导线环的方位角闭合差,(\);n--计算f。的测站数;
N.一附合导线或闭合导线环的个数。4.4.6GPS静态相对定位测量成果的检核4.4.6.1同步观测量成果的检核
a.三边同步环闭合差的限差按(17)式计算。W
w=Vw+w+w?
多边同步环闭合差的限差按(18)式计算。Sn。
-w+w+ws
式中:W.,W、,W.—各坐标差分量的闭合差;Y3nwww.bzxz.net
--相应等级规定的精度(按平均边长计算);g
n——闭合环的边数。
4.4.6.2不同时段观测成果的检核同一边任何两个时段的成果互差,应小于接收机标称精度的2/2倍。a,
b.若干个独立观测边组成闭合环时,各坐标差分量闭合差应符合(19)式规定。W
Ar≤3aVn
(16)
(18))
(19)
CH5002-94
式中:W.,W、,W各坐标差分量的闭合差;の--一相应等级规定的精度(按平均边长计算);n——闭合环的边数。
4.4.7平差计算
二、三、四等和一、二、三级平面控制网都应分级进行统一平差或联合整体平差。平差后应进行精度评定。
4.4.8计算取位
内业计算数字取位应符合表9的规定。表9
水平角观测方向
、四等
、二、三级
5地籍要素调查
5.1一般规定
5.1.1组织领导
值及各项改正数
边长观测值及
各项改正数
地籍要素调查必须在当地人民政府领导下进行。5.1.2调查内容
边长与坐标
调查的基本内容包括:地块权属、土地利用类别、土地等级、建筑物状况等。5.1.3调查的基本要求
5.1.3.1地籍要索调查以地块为单元进行。方位角
5.1.3.2调查前应收集有关测绘、土地划拨、地籍档案、土地等级评估及标准地名等资料。5.1.3.3调查内容应参照附录F,逐填记在调查表或地籍测量草图中。5.2地块与编号
5.2.1地块
5.2.1.1地块是地籍的最小单元,是地球表面上一块有边界、有确定权属主和利用类别的土地。一个地块只属于一个产权单位,一个产权单位可包含一个或多个地块。5.2.1.2地块以地籍子区为单元划分。5.2.2地块编号
5.2.2.1地块编号按省、市、区(县)、地籍区、地籍子区、地块六级编立。5.2.2.2地籍区是以市行政建制区的街道办事处或镇(乡)的行政辖区为基础划定;根据实际情况,可以街坊为基础将地籍区再划分为若干个地籍子区。5.2.2.3编号方法:省、市、区(县)的代码采用GB2260《中华人民共和国行政区划代码》规定的代码。地籍区和地籍子区均以两位自然数字从01至99依序编列;当未划分地籍子区时,相应的地籍子区编号用“00\表示,在此情况下地籍区也代表地籍子区,地块编号以地籍子区为编号区,采用5位自然数字从1至99999依序编列;以后新增地块接原编号顺序连续编立。
5.3地块权属调查
5.3.1调查内容
CH5002--94
5.3.1.1地块权属是指地块所有权或使用权的归属5.3.1.2地块权属调查包括:地块权属性质、权属主名称、地块座落和四至,以及行政区域界线和地理名称。
、5.3.2界址点、线的调查
界址点、线调查是依据有关条件关系和法律文件,在实地对地块界址点、线进行判识。5.4土地利用类别调查
5.4.1土地利用分类标准
土地利用分类标准依照附录B,调记至二级分类5.4.2调查方法
5.4.2.1土地利用类别调查以地块为单位调记一个主要利用类别。综合使用的楼房接地坪上第一层的主要利用类别调记,如第-层为车库,可按第二层利用类别调记。5.4.2.2地块内如有儿个土地利用类别时,以地类界符号标出分界线.分别调注利用类别。5.5土地等级调查
5.5.1土地等级标准
土地等级标准执行当地有关部门制定的土地等级标准。5.5.2调查方法
5.5.2.1土地等级调查在地块内调注,地块内土地等级不同时,则按不同土地等级分别调记,5.5.2.2对尚未制定土地等级标准的地区,暂不调记。5.6建筑物状况调查
5.6.1建筑物状况调查内容
建筑物状况调查包括:地块内建筑物的结构和层数。5.6.2建筑物层数
建筑物层数是指建筑物的自然层数,从室内地坪以上计算,采光窗在地坪以上的半地下室且高度在2.2m以上的算层数。地下室、假层、附层(夹层)、假楼(暗楼)、装饰性塔楼不算层数。5.6.2建筑物结构
建筑物结构根据建筑物的梁、柱、墙等主要承重构件的建筑材料划分类别,类别划分标准依照附录C执行。
6地籍要素测量
6.1地籍要素测量内容
6.1.1根据地块权属调查结果确定地块边界后,参照附录G设置界址点标志。界址点标志设置后,按照6.2的测量方法进行地籍要素测量。6.1.2
6.1.3地籍要素测量的对象主要包括:a.
界址点、线以及其他重要的界标设施;行政区域和地籍区、地籍子区的界线;b.
建筑物和永久性的构筑物;
d.地类界和保护区的界线。
6.2地籍要素测量方法
6.2.1极坐标法
6.2.1.1采用极坐标法时,由平面控制网的一个已知点或自由设站的测站点,通过测量方向和距离.来测定目标点的位置。
6.2.1.2界址点和建筑物角点的坐标一般应有两个不同测站点测定的结果。6.2.1.3位于界线上或界线附近的建筑物角点应直接测定。对矩形建筑物,可直接测定三个角点,另一579
个角点通过计算求出。
CH 500294
6.2.1.4避免由不同线路的控制点对间距很短的相邻界址点进行测量。6.2.1.5个别情况下,现有控制点不能满足极坐标法测量时,可测设辅助控制点。6.2.1.6极坐标法测量可用全站型电子速测仪,也可用经纬仪配以光电测距仪或其他符合精度要求的测量设备。
6.2.2正交法
正交法又称直角坐标法,它是借助测线和短边支距测定目标点的方法正交法使用钢尺丈量距离配以直角棱镜作业。支距长度不得超过--个尺长。正交法测量使用的钢尺必须经计量检定合格。6.2.3航空摄影测量法
6.2.3.1当界址点不在明显地物点上时,应在航摄前布设标志。6.2.3.2对界址点和建筑物角点坐标应至少有两次独立测定的结果。6.2.3.3摄影测量法主要用于大面积的地籍测量,6.3界址点
6.3.1界址点编号
界址点的编号,以高斯-克吕格的一个整公里格网为编号区,每个编号区的代码以该公里格网西南角的横纵坐标公里值表示。点的编号在一个编号区内从1至99999连续顺编。点的完整编号由编号区代码、点的类别代码、点号三部分组成,编号形式如下:X×X×X×X×X
编号区代码
(9位)
类别代码
(1位)
点的编号
(5位)
编号区代码由9位数组成,第1、2位数为高斯坐标投影带的带号或代号,第3位数为横坐标的百公里数,第4、5位数为纵坐标的千公里和百公里数,第6、7位和第8、9位数分别为横坐标和纵坐标的十公里和整公里数。
类别代码用1位数表示,其中:
3-表示界址点;
4--·表示建筑物角点。
点的编号用5位数表示,从1至99999连续顺编。6.3.2界址点坐标成果表
界址点坐标测量完成后,应按附录D的格式编制界址点坐标成果表,界址点坐标按界址点号的顾序编列。
6.4建筑物角点
建筑物角点的编号方法除点的类别代码外其余均与界址点相同。6.5地籍测最草图
6.5.1地籍测量草图的作用
地籍测量草图是地块和建筑物位置关系的实地记录。在进行地籍要素测量时,应根据需要绘制测量草图。
2地籍测量草图的内容
地籍测量草图的内容根据测绘方法而定,一般应表示下列内容:在6.1.3中所述的地籍要素测量对象;a.
平面控制网点及控制点点号:
界址点和建筑物角点;
地籍区、地籍子区与地块的编号;地籍区和地籍子区名称;d.
小提示:此标准内容仅展示完整标准里的部分截取内容,若需要完整标准请到上方自行免费下载完整标准文档。
标准图片预览:





- 其它标准
- 上一篇: CH 5001-1991 房产测量规范
- 下一篇: CH 5003-1994 地籍图图式 附说明
- 热门标准
- 测绘行业标准(CH)
- CH1016-2008 测绘作业人员安全规范
- CH/T1005-2000 基础地理信息数字产品 数据文件命名规则
- CH/T8015-1994 CHS 90-B/120-B数控绘图机
- CHⅣ-301-1982 地图制印规范
- CH8017-1999 航测仪器整机精度检定规程
- CH4001-1991 藏语(德格话)地名汉字译音规则
- CH8003-1991 坐标格网尺
- CH/T4005-1994 地图分色样图制作通则
- CH2001-1992 全球定位系统(GPS)测量规范
- CH/T1015.4-2007 基础地理信息数字产品 1:10000 1:50000生产技术规程 第4部分:数字栅格地图(DRG)
- CH/T4015-2001 地图符号库建立的基本规定
- CH/T8002-1991 测绘仪器防霉、防雾、防锈
- CH/T1015.2-2007 基础地理信息数字产品 1:10000 1:50000生产技术规程 第2部分:数字高程模型(DEM)
- CH/T1001-2005 测绘技术总结编写规定
- CH/T4011-1999 1:500000地形图编绘规范及图式
- 行业新闻
请牢记:“bzxz.net”即是“标准下载”四个汉字汉语拼音首字母与国际顶级域名“.net”的组合。 ©2025 标准下载网 www.bzxz.net 本站邮件:bzxznet@163.com
网站备案号:湘ICP备2025141790号-2
网站备案号:湘ICP备2025141790号-2