- 您的位置:
- 标准下载网 >>
- 标准分类 >>
- 公共安全行业标准(GA) >>
- GA 408.2-2003 道路交通违章管理信息代码 第2部分:交通违章编号
标准号:
GA 408.2-2003
标准名称:
道路交通违章管理信息代码 第2部分:交通违章编号
标准类别:
公共安全行业标准(GA)
标准状态:
已作废-
发布日期:
2003-01-29 -
实施日期:
2003-05-01 -
作废日期:
2006-11-01 出版语种:
简体中文下载格式:
.rar.pdf下载大小:
42.75 KB
替代情况:
被GA 408.2-2006代替
部分标准内容:
ICS 35.240. 99
中华人民共和国公共安全行业标准GA 408.2—2003
道路交通违章管理信息代码
第2部分:交通违章编号
Codes of traffic violation information-Part 2 .Serial number of traffic violation2003-01-29发布
中华人民共和国公安部发布
2003-05-01实施
本部分的全部技术内容为强制性。前言
GA408&道路交通违章管理信息代码》分为14部分t第1部分交违章行为代码;
第 2 部分:交通违章编号;
第3部分:交通违章地点编码规则:第4部分,交道违章处理结果代码:第5部分:暂扣项日代码;
第心部分:滞留项日代码;
第7部分:收缴项目代码+
--第8部分:传唤方式代码;
第9部分:拖锁项目代码;
第10部分:交通违章缴款方式代码;第11部分:驾驶证撤销源因代码:第12部分:机动车牌证撤销原因代码;:第13部分,文书类型代码
第14部分:扣证类型代码。
本部分为GA408第2部分。
本部分由公安部交通管理局提出。本部分由公安部计算机与信息处理标准化技术委员会归口。本部分由公安部交通管理科学研充所起草。本部分主要起草人:孙正良,江帆、何利利、缪颖。GA 408.22003
CA 408.2—2003
1范围
道路交通违童管理信息代码
第2部分:交通违章编号
本部分规定了道路交通违章编号的代码。本部分适用于道路交通违章管理信息系统中。2规范性引用文件
下列文件的条款通过A408的本部分的引用而成为本部分的条款,凡是注日期的引用文件共随后所有的修改单(不包括勘误的内容)或修订版均不适用于本部分,然而鼓励根据本部分达成协议的各方研究是否使用这些文件的最新版本。儿是不注日期的引用文件,其最新版本适用于本部分。GB/T2260中华人民共和国行政区划代码3代码的编制原则和结构
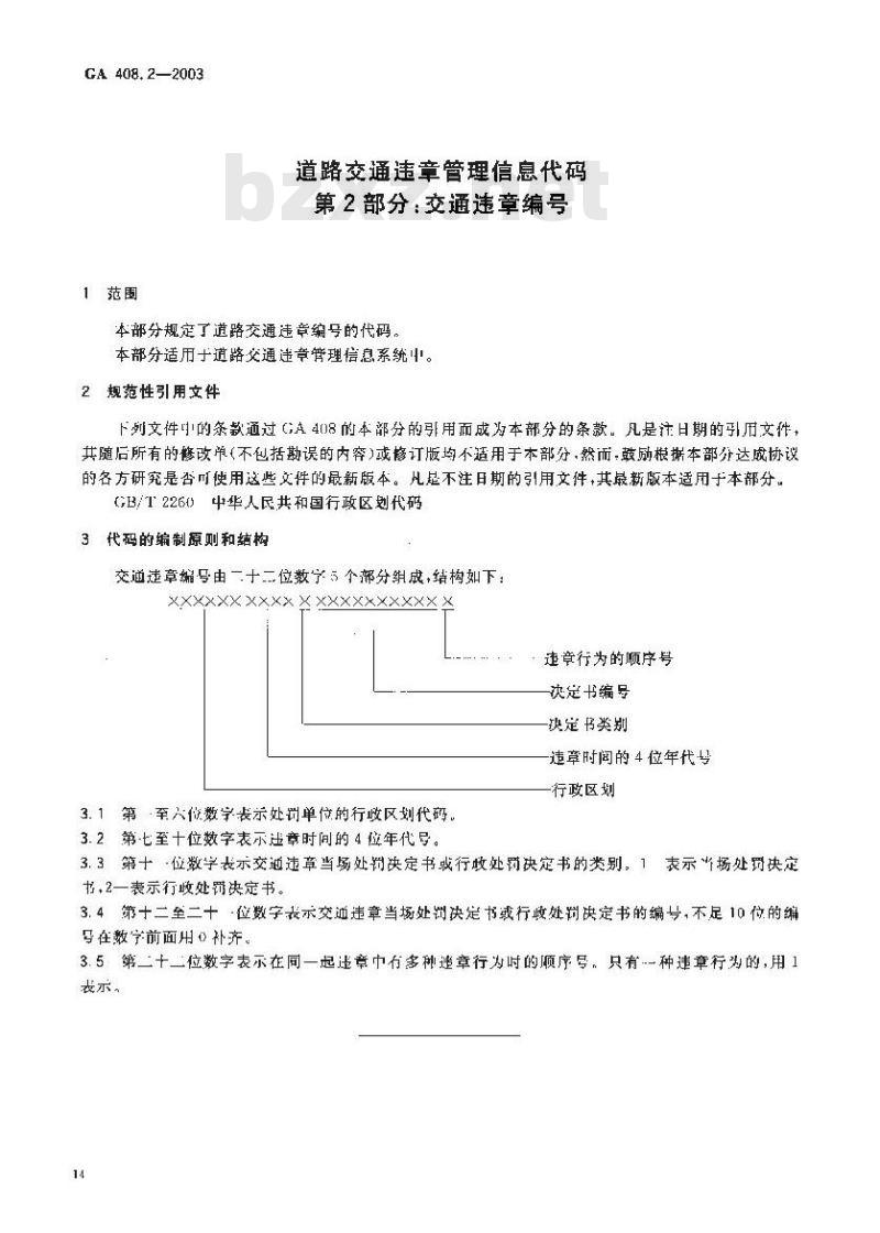
交通违章编号由一十二位数宁5个分组成结构如下:XxXxXXXx××××XxxxxxxXx×
违章行为的顺序号
决定书编号免费标准bzxz.net
决定书类别
违章时间的4位年代号
行政区划
3.1第至入俊数学丧示处罚单位的行政区划代码,3.2第-七至十位数字表示出章时间的4位年代号。3.3第十-位数学丧示交通违章当场处罚决定书或行收处罚决定书的类别,1表示*场处罚决定书,2一表示行政处罚决定书。
3. 4第十二至二十-位数字表示交通违章当场处罚决定书或行政处罚决定书的编专,不足10位的编孕在数宁前面用心补齐。
3.5第二十三位数字表示在同一起迷章巾石多种违章行为时的顺序尽,只有一种违章行为的,用1表示,
小提示:此标准内容仅展示完整标准里的部分截取内容,若需要完整标准请到上方自行免费下载完整标准文档。
中华人民共和国公共安全行业标准GA 408.2—2003
道路交通违章管理信息代码
第2部分:交通违章编号
Codes of traffic violation information-Part 2 .Serial number of traffic violation2003-01-29发布
中华人民共和国公安部发布
2003-05-01实施
本部分的全部技术内容为强制性。前言
GA408&道路交通违章管理信息代码》分为14部分t第1部分交违章行为代码;
第 2 部分:交通违章编号;
第3部分:交通违章地点编码规则:第4部分,交道违章处理结果代码:第5部分:暂扣项日代码;
第心部分:滞留项日代码;
第7部分:收缴项目代码+
--第8部分:传唤方式代码;
第9部分:拖锁项目代码;
第10部分:交通违章缴款方式代码;第11部分:驾驶证撤销源因代码:第12部分:机动车牌证撤销原因代码;:第13部分,文书类型代码
第14部分:扣证类型代码。
本部分为GA408第2部分。
本部分由公安部交通管理局提出。本部分由公安部计算机与信息处理标准化技术委员会归口。本部分由公安部交通管理科学研充所起草。本部分主要起草人:孙正良,江帆、何利利、缪颖。GA 408.22003
CA 408.2—2003
1范围
道路交通违童管理信息代码
第2部分:交通违章编号
本部分规定了道路交通违章编号的代码。本部分适用于道路交通违章管理信息系统中。2规范性引用文件
下列文件的条款通过A408的本部分的引用而成为本部分的条款,凡是注日期的引用文件共随后所有的修改单(不包括勘误的内容)或修订版均不适用于本部分,然而鼓励根据本部分达成协议的各方研究是否使用这些文件的最新版本。儿是不注日期的引用文件,其最新版本适用于本部分。GB/T2260中华人民共和国行政区划代码3代码的编制原则和结构
交通违章编号由一十二位数宁5个分组成结构如下:XxXxXXXx××××XxxxxxxXx×
违章行为的顺序号
决定书编号免费标准bzxz.net
决定书类别
违章时间的4位年代号
行政区划
3.1第至入俊数学丧示处罚单位的行政区划代码,3.2第-七至十位数字表示出章时间的4位年代号。3.3第十-位数学丧示交通违章当场处罚决定书或行收处罚决定书的类别,1表示*场处罚决定书,2一表示行政处罚决定书。
3. 4第十二至二十-位数字表示交通违章当场处罚决定书或行政处罚决定书的编专,不足10位的编孕在数宁前面用心补齐。
3.5第二十三位数字表示在同一起迷章巾石多种违章行为时的顺序尽,只有一种违章行为的,用1表示,
小提示:此标准内容仅展示完整标准里的部分截取内容,若需要完整标准请到上方自行免费下载完整标准文档。
标准图片预览:



- 热门标准
- 公共安全行业标准(GA)
- GA470-2004 法庭科学DNA数据库现场生物样品和被采样人信息项及其数据结构
- GA563-2009 警服 春秋执勤服
- GA899-2010 大型焰火燃放作业单位资质条件及管理
- GA385-2002 火灾声和/或光警报器
- GA40-2004 交通事故案卷文书
- GA/T368-2001 入侵报警系统技术要求
- GA/T465.4-2004 治安管理信息系统基本业务功能规范 第4部分:工作对象管理基本业务功能
- GA407.1-2003 进口机动车制造厂品牌名称代码 第1部分:制造厂各称代码
- GA44-1993 消防头盔
- GA300.1-2001 看守所在押人员信息管理代码 第1部分:看守所编码
- GA/T70-2004 安全防范工程费用预算编制办法
- GA/T521-2004 人身损害受伤人员误工损失日评定准则
- GA/T536.4-2005 易燃易爆危险品 火灾危险性分级及试验方法 第4部分:遇水放出易燃气体物质分级试验方法
- GA/T1523-2018 微粒悬浮液显现手印技术规范
- GA107-1995 推车式二氧化碳灭火器
- 行业新闻
请牢记:“bzxz.net”即是“标准下载”四个汉字汉语拼音首字母与国际顶级域名“.net”的组合。 ©2025 标准下载网 www.bzxz.net 本站邮件:bzxznet@163.com
网站备案号:湘ICP备2025141790号-2
网站备案号:湘ICP备2025141790号-2