- 您的位置:
- 标准下载网 >>
- 标准分类 >>
- 卫生行业标准(WS) >>
- WS/T 90-1996 改水降氟措施效果评价标准
标准号:
WS/T 90-1996
标准名称:
改水降氟措施效果评价标准
标准类别:
卫生行业标准(WS)
标准状态:
现行-
发布日期:
1997-01-11 -
实施日期:
1997-09-01 出版语种:
简体中文下载格式:
.rar.pdf下载大小:
209.87 KB
中标分类号:
医药、卫生、劳动保护>>卫生>>C50卫生综合
点击下载
标准简介:
标准下载解压密码:www.bzxz.net
本标准规定了改水降氟措施效果评价标准。本标准适用于饮水型地方性氟中毒病区的改水降氟措施效果评价。 WS/T 90-1996 改水降氟措施效果评价标准 WS/T90-1996
部分标准内容:
WS/T 90
为促进我国水降氟工作深人开展,加强改水降氟工程运行管理,充分发挥效益,特制定本标准改换水源工程与集中式理化降氟工程以每项工程为单位评价,分散式埋化降氟工程以村(屯)为单位评价。
本标准的附录A、附录B、附录C都是标推的附录。本标准由卫生部卫生监督司提出。本标由中国预防医学科学院环境卫生与卫生工程研究所、山东省地方病防治研究所、宁夏回族自治区地方病防治研究所、河北省地方病防治研究所和吉林省第一地方病防治研究所负责起草。木标雁主要起草人:黄承武、孙维彬孟宪才、王学松、陈德浪、杨世明、许国璋。本标准出卫生部委托技术归口单位中国地方病防治研究中心负责解释。1范围
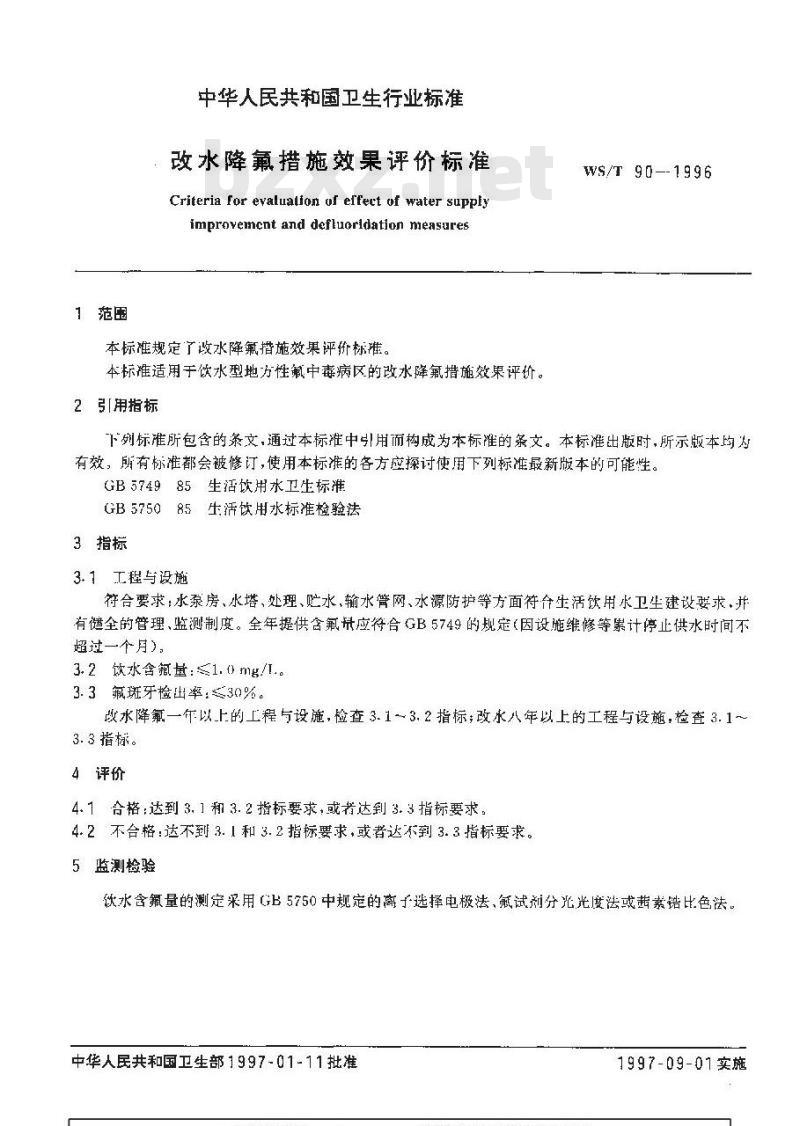
中华人民共和国卫生行业标准
改水降氟措施效果评价标准
Criteria For evalualion of effect of water supplyimprovemcnt and defluoridation measures本标准规定了改水降氟措施效果评价标准。本标准适用于饮水型地方性氟中毒病区的改水降氟措施效果评价。2 引用指标
WS/T90--1996
下列标准所包含的条文,通过本标准中引用而构成为本标准的条文。本标准出版时,所示版本均为有效,所有标准都会被修订,使用本标准的各方应探讨使用下列标准最新版本的可能性。GB574985生活饮用水卫生标准
GB575085生活饮用水标准检验法3指标
3.1工程与设施
符合要求:水泵房、水塔、处理、贮水,输水管网、水源防护等方面符介生活饮用水卫生建设要求,并有健全的管理、监测制度。全年提供含氟应符合GB5749的规定(因设施维修等累计停止供水时间不超过一个月),
3.2饮水含氟量:≤1. 0 mg/l.。3.3氟斑牙检出率;≤30%。
改水降氟一年以上的工程与设施,检查3.1~3.2指标;改水八年以上的工程与设施,检查3.1~3. 3 指标。
4评价
4.1合格:达到3.1和3.2指标要求,或者达到3.3指标要求。4. 2不合格:达不到 3. 1和 3. 2 指标要求,或者达不到 3. 3指标要求。5监测检验
饮水含氟量的测定采用GB5750中规定的离子选择电极法、氟试剂分光光度法或素锆比色法,中华人居共和国卫生部1997-01-11批准1997-09-01实施
省(白治区、直辖市)
」程名蔡
元/年改水片期
無下水源:井深
WS/T 90—1996
附录A
(标准的附录)
改换水源工程捡查登记表
市(地、州、)
单村或联村(屯)
m,封井
地表水源;河、库、渠、降水、水密、其泄、发电机,输水管网:塑料.铸铁、水泥,洪水
文化水平
月,效水求前F
县(市、区旗)
人,人均收人
mg/L.,改水后F
1+管材:塑料、铸铁、水泥、
乡(镇)
,供水设施:水塔、主力罐,水机、直供,挂水动力:农电、柴油机、时止,
只/年,供水到广、供水点、水测旁,供水时问n,水源保护
吨/天,最远供水点
(户,年),或公益金支付,管水员元/(户月)、
,工资
饮水含氟量检测结染
检查日期
元/月,上程总投资
工程设施
与供水
符合要求
不符含要求
·水费
名,年龄
万元,集体与个人集资
饮水含氟量
氯斑牙检出率
不合格
检查若:
元/吨、
万元,
省(白治区、直辖市)
村(电)
工程名称
元/年,改水日期
改水前F
WS/T 90
附录B
(标准的附录)
理化降氟工程检查登记表
市(地、州、盟)
单村或联村(屯)
ug/L.改水店F
处理方式;集中式,分散式,活性氧化铝(调 PH.不调pH),骨炭,电渗析,其他#深
m,水塔容量
m处理水池
材:钢、不锈钢、水泥,防腐:环氧树脂、涂料、其他每人行
mg·F-/g
德料损耗
m~.锈蚀情况
小时.产水蛋
,用量
再生剂名称
1/犬,平均一个周期
kg/(年,罐),苦威水的溶解性总固体原水预处理;有、无,倒极
供水致户、供水点,供水
小时/次,
月/年,供水时闻
时越至
甚(市、区、旗)
人,人均收人
m滤罐
,滤料用录
乡(镇)
个,内径
kg/罐,再槽
kg/罐.浓度
人,平均吸氧容量
mg/L,电谬析器级数
时止,
含氟量检脊方法,电导仪维护:良好、一-般、差运行记录:完整、一般、草率,管水员水平
次,上资
元/月,水费
元(户。年),公益金支付,水源保铲情况饮水含氟量检测结果
考查结果
检查Ⅱ期:
工程.设施
与供水
符合要求
不符合要求
元/吨,
T程总投资
饮水含氟量
名,年龄此内容来自标准下载网
元/挑水,
万元、集体与个人集资
元/户.·月..
万元,
氟斑牙捡出率
不合暗
检查者·
WS/T 90--1996
附录C
(标准的附录)
改永后出生儿重恒牙氟斑牙检查登记表省(向治区、直辖市)
村(屯)
改水日期
达水含氟量检测结果
1)儿受检率应9n以1
检查甘期:
市(地、州、盟)
月改水前F
mg/L。
县(市、区、旗)
检查结果(Dean法)\
检查者:
多(镇)
小提示:此标准内容仅展示完整标准里的部分截取内容,若需要完整标准请到上方自行免费下载完整标准文档。
为促进我国水降氟工作深人开展,加强改水降氟工程运行管理,充分发挥效益,特制定本标准改换水源工程与集中式理化降氟工程以每项工程为单位评价,分散式埋化降氟工程以村(屯)为单位评价。
本标准的附录A、附录B、附录C都是标推的附录。本标准由卫生部卫生监督司提出。本标由中国预防医学科学院环境卫生与卫生工程研究所、山东省地方病防治研究所、宁夏回族自治区地方病防治研究所、河北省地方病防治研究所和吉林省第一地方病防治研究所负责起草。木标雁主要起草人:黄承武、孙维彬孟宪才、王学松、陈德浪、杨世明、许国璋。本标准出卫生部委托技术归口单位中国地方病防治研究中心负责解释。1范围
中华人民共和国卫生行业标准
改水降氟措施效果评价标准
Criteria For evalualion of effect of water supplyimprovemcnt and defluoridation measures本标准规定了改水降氟措施效果评价标准。本标准适用于饮水型地方性氟中毒病区的改水降氟措施效果评价。2 引用指标
WS/T90--1996
下列标准所包含的条文,通过本标准中引用而构成为本标准的条文。本标准出版时,所示版本均为有效,所有标准都会被修订,使用本标准的各方应探讨使用下列标准最新版本的可能性。GB574985生活饮用水卫生标准
GB575085生活饮用水标准检验法3指标
3.1工程与设施
符合要求:水泵房、水塔、处理、贮水,输水管网、水源防护等方面符介生活饮用水卫生建设要求,并有健全的管理、监测制度。全年提供含氟应符合GB5749的规定(因设施维修等累计停止供水时间不超过一个月),
3.2饮水含氟量:≤1. 0 mg/l.。3.3氟斑牙检出率;≤30%。
改水降氟一年以上的工程与设施,检查3.1~3.2指标;改水八年以上的工程与设施,检查3.1~3. 3 指标。
4评价
4.1合格:达到3.1和3.2指标要求,或者达到3.3指标要求。4. 2不合格:达不到 3. 1和 3. 2 指标要求,或者达不到 3. 3指标要求。5监测检验
饮水含氟量的测定采用GB5750中规定的离子选择电极法、氟试剂分光光度法或素锆比色法,中华人居共和国卫生部1997-01-11批准1997-09-01实施
省(白治区、直辖市)
」程名蔡
元/年改水片期
無下水源:井深
WS/T 90—1996
附录A
(标准的附录)
改换水源工程捡查登记表
市(地、州、)
单村或联村(屯)
m,封井
地表水源;河、库、渠、降水、水密、其泄、发电机,输水管网:塑料.铸铁、水泥,洪水
文化水平
月,效水求前F
县(市、区旗)
人,人均收人
mg/L.,改水后F
1+管材:塑料、铸铁、水泥、
乡(镇)
,供水设施:水塔、主力罐,水机、直供,挂水动力:农电、柴油机、时止,
只/年,供水到广、供水点、水测旁,供水时问n,水源保护
吨/天,最远供水点
(户,年),或公益金支付,管水员元/(户月)、
,工资
饮水含氟量检测结染
检查日期
元/月,上程总投资
工程设施
与供水
符合要求
不符含要求
·水费
名,年龄
万元,集体与个人集资
饮水含氟量
氯斑牙检出率
不合格
检查若:
元/吨、
万元,
省(白治区、直辖市)
村(电)
工程名称
元/年,改水日期
改水前F
WS/T 90
附录B
(标准的附录)
理化降氟工程检查登记表
市(地、州、盟)
单村或联村(屯)
ug/L.改水店F
处理方式;集中式,分散式,活性氧化铝(调 PH.不调pH),骨炭,电渗析,其他#深
m,水塔容量
m处理水池
材:钢、不锈钢、水泥,防腐:环氧树脂、涂料、其他每人行
mg·F-/g
德料损耗
m~.锈蚀情况
小时.产水蛋
,用量
再生剂名称
1/犬,平均一个周期
kg/(年,罐),苦威水的溶解性总固体原水预处理;有、无,倒极
供水致户、供水点,供水
小时/次,
月/年,供水时闻
时越至
甚(市、区、旗)
人,人均收人
m滤罐
,滤料用录
乡(镇)
个,内径
kg/罐,再槽
kg/罐.浓度
人,平均吸氧容量
mg/L,电谬析器级数
时止,
含氟量检脊方法,电导仪维护:良好、一-般、差运行记录:完整、一般、草率,管水员水平
次,上资
元/月,水费
元(户。年),公益金支付,水源保铲情况饮水含氟量检测结果
考查结果
检查Ⅱ期:
工程.设施
与供水
符合要求
不符合要求
元/吨,
T程总投资
饮水含氟量
名,年龄此内容来自标准下载网
元/挑水,
万元、集体与个人集资
元/户.·月..
万元,
氟斑牙捡出率
不合暗
检查者·
WS/T 90--1996
附录C
(标准的附录)
改永后出生儿重恒牙氟斑牙检查登记表省(向治区、直辖市)
村(屯)
改水日期
达水含氟量检测结果
1)儿受检率应9n以1
检查甘期:
市(地、州、盟)
月改水前F
mg/L。
县(市、区、旗)
检查结果(Dean法)\
检查者:
多(镇)
小提示:此标准内容仅展示完整标准里的部分截取内容,若需要完整标准请到上方自行免费下载完整标准文档。
标准图片预览:





- 其它标准
- 热门标准
- 卫生行业标准(WS)
- WS376.2-2013 儿童保健基本数据集 第2部分:儿童健康体检
- WS233-2002 微生物和生物医学实验室生物安全通用准则
- WS236-2003 生殖器疱疹诊断标准及处理原则
- WS/T228-2002 定量临床检验方法的初步评价
- WS/T118-1999 全国卫生行业医疗器械、仪器设备(商品、物资)分类与代码
- WS/T132-1999 作业场所空气中过氧化氢的分光光度测定方法
- WS446-2014 居民健康档案医学检验项目常用代码
- WS/T456-2014 学龄儿童青少年营养不良筛查
- WS196-2001 结核病分类
- WS/T241-2004 职业接触苯乙烯的生物限值
- WS2-1996 医用放射性废物管理的放射卫生要求
- WS192-1999 氟骨症Χ线诊断
- WS/T18-1996 尿中铅的石墨炉原子吸收光谱测定方法
- WS/T53-1996 尿中马尿酸、甲基马尿酸的高效液相色谱测定方法
- WS/T70-1996 车间空气中二甲基乙酢酰胺的气相色谱测定方法
- 行业新闻
请牢记:“bzxz.net”即是“标准下载”四个汉字汉语拼音首字母与国际顶级域名“.net”的组合。 ©2025 标准下载网 www.bzxz.net 本站邮件:bzxznet@163.com
网站备案号:湘ICP备2025141790号-2
网站备案号:湘ICP备2025141790号-2