- 您的位置:
- 标准下载网 >>
- 标准分类 >>
- 国家标准(GB) >>
- GB 14970-1994 食品中噻嗪酮最大残留限量标准
标准号:
GB 14970-1994
标准名称:
食品中噻嗪酮最大残留限量标准
标准类别:
国家标准(GB)
标准状态:
已作废-
发布日期:
1994-03-18 -
实施日期:
1994-09-01 -
作废日期:
2005-10-01 出版语种:
简体中文下载格式:
.rar.pdf下载大小:
67.93 KB
替代情况:
被GB 2763-2005代替
点击下载
标准简介:
标准下载解压密码:www.bzxz.net
部分被GB/T 5009.184-2003代替 GB 14970-1994 食品中噻嗪酮最大残留限量标准 GB14970-1994
部分标准内容:
中华人民共和国国家标准
食品中噻嗪酮最大残留限标准
Maximum residut limlis nf buprofezin in [ood1主题内容与适用范围
本标准规定了食品中噻嗪酮最人残留限基及检验方法。本标准适用于哦嗪酮(优乐得)喷酒后的粮食和蔬菜。2最大残留限量指标
残留限量指标见下表。
3检验方法
3.1试剂
本标准所用试剂,凡未指明规格老,均为分析纯(AR),水为蒸馏水。3.1.1酮(用前重蒸)。
3.1.2正己烷(用前亚蒸)。
3.1.30.25mol/.盐酸:取20.8mL盐酸,用水稀释到100mL、GB 14970-94
标.ing/kg
3.1.41mal/.氢氨化钠溶液,称取40g氢氧化钠,加水溶解并稀释到1000mL。3. 1. 5 无水硫酸钠。
3.1.6噬嗪酮标准品:99.99%。
噻嗪酮标准溶液:准确称取10mg嗪嗪酬标准品,用5ml丙酮溶解,再用止已烷稀释定容个3.1.7
100mL,即为1000μg/mL标准贮备液。临用时用正己烷稀释成应用液。3.2仪器
3.2.1气相色谱仪:附电子捕状检测器。3.2.2中动振荡器。
3.2.3旋转蒸发器。
4色谱分析条件
4.1色谱样:5%0V-17/ChrnmosorhW60-~B0日,柱长1m.内径3mm,皱璃柱4.2温度:柱温235℃:检测器270T:汽化室270C。4.3载气,高纯氮,99.99%1hg/cm)。4.4衰藏8。
中华人民共和国卫生部1994-0318批准1994-09-01实施
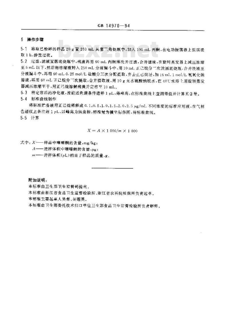
5操作步骤
GB14970—94
5.1称取已粉碎的样品20g置250mlL其塞角烧瓶中,加入1001nL内酮.在电动振荡器上振荡提取 1 h,静置过夜。
5.2过滤,滤液置圆底烧瓶中,残渣再用60山内酮淋洗并过滤,合并滤液,布旋转蒸发器上减压浓缩至5mL以下,然后将浓缩液转入250mL分液满中,用10ml.止已烧分一次洗圆底烧瓶,合并洗液至分液漏斗.中,再用60mL0.25mol/L盐酸分三次分配提取,弃去止已烧层,加16ml.1mol/L氯氧化钠溶液,再用60mL正已烷分一次提取,合并提取液,用10无水硫酸钠脱水,在40℃水浴1用旋转蒸发器减乐浓缩至干,用正已烷溶解残清并定容至10mL5.3将定容后的净化液,按前述色谱条件进样1uL.,得峰高,在标准曲线上查测得值并计算其含量。5.4标准曲线制作
将标准贮备液用正已烷稀释成0.1,0.5.1.0,1.5,2.0.2.5μg/ml.不同浓度的标推应用液,在气相色谱仪上各注射1,以蜂高为纵坐标,标准基为横坐标作图,得标准曲线。5.5计算此内容来自标准下载网
X =A× 1 000/m × 1 000
式中:x样品中噻嗪酮的含量,tmg/kg,A--一进样体积中噻嗪酮的含量·g;m一进样体积(pL)相当」样品的质量-g。附加说明:
本标准由卫牛部卫生监督司提出。本标准由浙江省食品卫生监替检验所、浙江省农科院植保所负贵起草。本标准士要起草人是葬,胡莲英。本标准由卫生部委托技术归口单位卫生部食品卫牛监督检验所负资解释。
小提示:此标准内容仅展示完整标准里的部分截取内容,若需要完整标准请到上方自行免费下载完整标准文档。
食品中噻嗪酮最大残留限标准
Maximum residut limlis nf buprofezin in [ood1主题内容与适用范围
本标准规定了食品中噻嗪酮最人残留限基及检验方法。本标准适用于哦嗪酮(优乐得)喷酒后的粮食和蔬菜。2最大残留限量指标
残留限量指标见下表。
3检验方法
3.1试剂
本标准所用试剂,凡未指明规格老,均为分析纯(AR),水为蒸馏水。3.1.1酮(用前重蒸)。
3.1.2正己烷(用前亚蒸)。
3.1.30.25mol/.盐酸:取20.8mL盐酸,用水稀释到100mL、GB 14970-94
标.ing/kg
3.1.41mal/.氢氨化钠溶液,称取40g氢氧化钠,加水溶解并稀释到1000mL。3. 1. 5 无水硫酸钠。
3.1.6噬嗪酮标准品:99.99%。
噻嗪酮标准溶液:准确称取10mg嗪嗪酬标准品,用5ml丙酮溶解,再用止已烷稀释定容个3.1.7
100mL,即为1000μg/mL标准贮备液。临用时用正己烷稀释成应用液。3.2仪器
3.2.1气相色谱仪:附电子捕状检测器。3.2.2中动振荡器。
3.2.3旋转蒸发器。
4色谱分析条件
4.1色谱样:5%0V-17/ChrnmosorhW60-~B0日,柱长1m.内径3mm,皱璃柱4.2温度:柱温235℃:检测器270T:汽化室270C。4.3载气,高纯氮,99.99%1hg/cm)。4.4衰藏8。
中华人民共和国卫生部1994-0318批准1994-09-01实施
5操作步骤
GB14970—94
5.1称取已粉碎的样品20g置250mlL其塞角烧瓶中,加入1001nL内酮.在电动振荡器上振荡提取 1 h,静置过夜。
5.2过滤,滤液置圆底烧瓶中,残渣再用60山内酮淋洗并过滤,合并滤液,布旋转蒸发器上减压浓缩至5mL以下,然后将浓缩液转入250mL分液满中,用10ml.止已烧分一次洗圆底烧瓶,合并洗液至分液漏斗.中,再用60mL0.25mol/L盐酸分三次分配提取,弃去止已烧层,加16ml.1mol/L氯氧化钠溶液,再用60mL正已烷分一次提取,合并提取液,用10无水硫酸钠脱水,在40℃水浴1用旋转蒸发器减乐浓缩至干,用正已烷溶解残清并定容至10mL5.3将定容后的净化液,按前述色谱条件进样1uL.,得峰高,在标准曲线上查测得值并计算其含量。5.4标准曲线制作
将标准贮备液用正已烷稀释成0.1,0.5.1.0,1.5,2.0.2.5μg/ml.不同浓度的标推应用液,在气相色谱仪上各注射1,以蜂高为纵坐标,标准基为横坐标作图,得标准曲线。5.5计算此内容来自标准下载网
X =A× 1 000/m × 1 000
式中:x样品中噻嗪酮的含量,tmg/kg,A--一进样体积中噻嗪酮的含量·g;m一进样体积(pL)相当」样品的质量-g。附加说明:
本标准由卫牛部卫生监督司提出。本标准由浙江省食品卫生监替检验所、浙江省农科院植保所负贵起草。本标准士要起草人是葬,胡莲英。本标准由卫生部委托技术归口单位卫生部食品卫牛监督检验所负资解释。
小提示:此标准内容仅展示完整标准里的部分截取内容,若需要完整标准请到上方自行免费下载完整标准文档。
标准图片预览:


- 其它标准
- 热门标准
- 国家标准(GB)
- GB/T30917—2014 /ISo 29941:2010 天然胶乳橡胶避孕套中可迁移亚硝胺的测定
- GB/T12777-1999 金属波纹管膨胀节通用技术条件
- GB15193.5-2003 骨髓细胞微核试验
- GB/T29633.4-2020 南极地名 第4部分:罗马字母拼写
- GB/T39964-2021 造纸行业能源管理体系实施指南
- GB/T43929-2024 空间用纤维光学器件测试指南
- GB/T42970-2023 半导体集成电路 视频编解码电路测试方法
- GB/T43225-2023 空间物体登记要求
- GB/T4074.3-1999 绕组线试验方法 第3部分:机械性能
- GB15985-1995 丝虫病诊断标准及处理原则
- GB19159-2003 车用液化石油气
- GB/T5515-1985 粮食、油料检验 粗纤维素测定法
- GB/T7407-1997 中国及世界主要海运贸易港口代码
- GB/T10599-1998 多绳摩擦式提升机
- GB1913.2-1990 漂白浸渍绝缘纸
- 行业新闻
请牢记:“bzxz.net”即是“标准下载”四个汉字汉语拼音首字母与国际顶级域名“.net”的组合。 ©2025 标准下载网 www.bzxz.net 本站邮件:bzxznet@163.com
网站备案号:湘ICP备2025141790号-2
网站备案号:湘ICP备2025141790号-2