- 您的位置:
- 标准下载网 >>
- 标准分类 >>
- 轻工行业标准(QB) >>
- QB 1377-1991 油炸马面豚罐头
标准号:
QB 1377-1991
标准名称:
油炸马面豚罐头
标准类别:
轻工行业标准(QB)
标准状态:
现行-
发布日期:
1991-12-31 -
实施日期:
1992-08-01 出版语种:
简体中文下载格式:
.rar.pdf下载大小:
101.14 KB
点击下载
标准简介:
标准下载解压密码:www.bzxz.net
本标准规定了油炸马面豚(俗称面包鱼、狮子鱼)罐头的产品分类、技术要求、试验方法、检验规则和标志、包装、运输、贮存的基本要求。本标准适用于以新鲜或冷冻马面豚为原料,经加工处理、油炸、调味、装磁、密封、杀菌制成的油炸马面豚罐头。 QB 1377-1991 油炸马面豚罐头 QB1377-1991
部分标准内容:
主题内容与适用范围
中华人民共和国行业标准
油炸马面豚罐头
Canned fried n.modetus
QB/T1377—91
本标准规定了油炸马面豚(俗称面包鱼、狮子鱼)罐头的产品分类、技术要求、试验方法、检验规则和标志、包装、运输、存的基本要求。本标准适用于以新鲜或冷冻马面豚为原料,经加工处理、油炸、调味、装罐、密封、杀菌制成的油炸马面豚罐头。
引用标准
GB1534
糕花生油
大豆油
GB1535
GB1536
菜籽油
GB1537
精炼棉籽油
GB5461
食用盐
GB8967
谷氨酸钠
GR4789.26
GB5009.11
GB5009.12
GB5009.13
GB5009.16
GB5009.17
GB/T12457
QB1006
QB1007
食品卫生微生物学检验罐头食品商业无菌的检验食品中总砷的测定方法
食品中铅的测定方法
食品中铜的测定方法
食品中锡的测定方法
食品中总汞的测定方法
食品中氯化钠的测定方法
罐头食品检验规则
罐头食品净重和固形物含量的测定ZBX70004
ZBX70005
3术语
罐头食品的感官检验
罐头食品包装、标志、运输和贮存3.1条装油炸马面豚罐头
整条马面豚经去皮、去头、去尾、去内脏、油炸等处理后制成的罐头。3.2段装油炸马面豚罐头
整条马面豚经去皮、去头、去尾、去内脏,切成40~60mm长的鱼块,再经油炸等处理后制成的罐头。
4产品分类
油炸马面豚罐头按内容物的形状分为条装马面豚罐头和段装马面豚罐头两类。4.1
条装马面豚罐头,产品代号为465。4.2段装马面豚罐头,产品代号为4651。5技术要求
5.1原辅材料
5.1.1马面豚采用新鲜或冷冻良好的马面豚,鱼体完整,肌肉有弹性,骨肉紧密相连。不得使用变质的鱼。
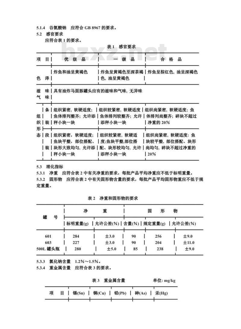
5.1.2植物油应符合GB1534、GB1535、GB1536或GB1537的要求。5.1.3食用盐应符合GB5461的要求。5.1.4谷氨酸钠应符合GB8967的要求。5.2感官要求
应符合表1的要求。
表1感官要求
项目!
优级品
|炸鱼和油呈黄褐色
一级品
合格品
【炸鱼呈黄褐色至深茶褐丨炸鱼呈棕红色,油呈深褐色「色,油呈黄褐色
滋味「具有油炸马面豚罐头应有的滋味和气味,无异味气味!
「条「组织紧密,软硬适度;「组织较紧密,软硬适度「组织尚紧密,软硬适度;鱼组
「鱼体排列整齐;允许添「鱼体排列较整齐;允许体排列尚整齐;碎块不超过织|装丨秤小块一块
「添秤小块一块
态丨段组织紧密,软硬适度;组织较紧密,软硬适「鱼块平整,部位搭配、
度;鱼块平整,部位搭
1净重的20%
「组织尚紧密,软硬适度:鱼
「块较平整,部位搭配、块形
「装块形大致均匀,允许添「配、块形较均匀,允许」尚均匀,碎块不超过净重的【秤小块一块
5.3理化指标
添秤小块一块
5.3.1净重应符合表2中有关净重的要求,每批产品平均净重应不低于标明重量固形物应符合表2中有关固形物含量的要求,每批产品平均固形物重应不低于规5.3.2
定重量。
表2净重和固形物的要求
【标明重量(g)
500L罐头瓶
氯化钠含量
重金属含量
【允许公差(%)/含量(%)|规定重量(g)±3.0
1.2%~15%。
应符合表3的要求。
表3重金属含量
锡(Sn)
铜(Cu)
铅(Pb)
1允许公差(%)
单位:mg/kg
汞(Hg)
砷(As)
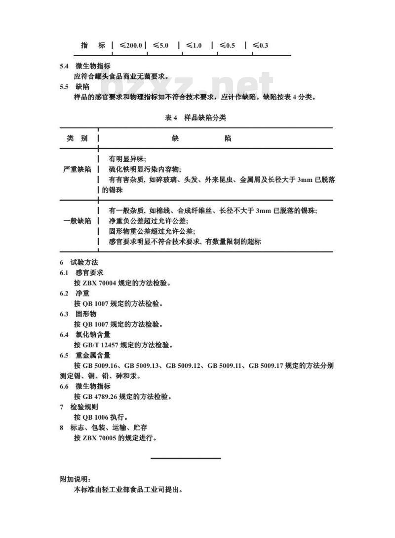
指标—≤200.0≤5.0~≤1.0—≤0.5—≤0.35.4微生物指标
应符合罐头食品商业无菌要求。5.5缺陷
样品的感官要求和物理指标如不符合技术要求,应计作缺陷。缺陷按表4分类。表4样品缺陷分类
类别1
严重缺陷!
有明显异味;
硫化铁明显污染内容物:
有有害杂质,如碎玻璃、头发、外来昆虫、金属屑及长径大于3mm已脱落「的锡珠
有一般杂质,如棉线、合成纤维丝、长径不大于3mm已脱落的锡珠;一般缺陷
6试验方法
6.1感官要求
净重负公差超过允许公差;
固形物重公差超过允许公差;
感官要求明显不符合技术要求,有数量限制的超标按ZBX70004规定的方法检验。
6.2净重
按QB1007规定的方法检验。
6.3固形物
按OB1007规定的方法检验。
氯化钠含量
按GB/T12457规定的方法检验。
6.5重金属含量
按GB5009.16、GB5009.13、GB5009.12、GB5009.11、GB5009.17规定的方法分别测定锡、铜、铅、砷和汞。
6.6微生物指标
按GB4789.26规定的方法检验。
检验规则
按QB1006执行。
标志、包装、运输、贮存此内容来自标准下载网
按ZBX70005的规定进行。
附加说明:
本标准由轻工业部食品工业司提出。本标准由全国食品发酵标准化中心归口。本标准由山东省荣成市罐头厂负责起草。本标准主要起草人:刘昌华周宣东陈丽平。中华人民共和国轻工业部1991-12-31批准1992-08-01实施
小提示:此标准内容仅展示完整标准里的部分截取内容,若需要完整标准请到上方自行免费下载完整标准文档。
中华人民共和国行业标准
油炸马面豚罐头
Canned fried n.modetus
QB/T1377—91
本标准规定了油炸马面豚(俗称面包鱼、狮子鱼)罐头的产品分类、技术要求、试验方法、检验规则和标志、包装、运输、存的基本要求。本标准适用于以新鲜或冷冻马面豚为原料,经加工处理、油炸、调味、装罐、密封、杀菌制成的油炸马面豚罐头。
引用标准
GB1534
糕花生油
大豆油
GB1535
GB1536
菜籽油
GB1537
精炼棉籽油
GB5461
食用盐
GB8967
谷氨酸钠
GR4789.26
GB5009.11
GB5009.12
GB5009.13
GB5009.16
GB5009.17
GB/T12457
QB1006
QB1007
食品卫生微生物学检验罐头食品商业无菌的检验食品中总砷的测定方法
食品中铅的测定方法
食品中铜的测定方法
食品中锡的测定方法
食品中总汞的测定方法
食品中氯化钠的测定方法
罐头食品检验规则
罐头食品净重和固形物含量的测定ZBX70004
ZBX70005
3术语
罐头食品的感官检验
罐头食品包装、标志、运输和贮存3.1条装油炸马面豚罐头
整条马面豚经去皮、去头、去尾、去内脏、油炸等处理后制成的罐头。3.2段装油炸马面豚罐头
整条马面豚经去皮、去头、去尾、去内脏,切成40~60mm长的鱼块,再经油炸等处理后制成的罐头。
4产品分类
油炸马面豚罐头按内容物的形状分为条装马面豚罐头和段装马面豚罐头两类。4.1
条装马面豚罐头,产品代号为465。4.2段装马面豚罐头,产品代号为4651。5技术要求
5.1原辅材料
5.1.1马面豚采用新鲜或冷冻良好的马面豚,鱼体完整,肌肉有弹性,骨肉紧密相连。不得使用变质的鱼。
5.1.2植物油应符合GB1534、GB1535、GB1536或GB1537的要求。5.1.3食用盐应符合GB5461的要求。5.1.4谷氨酸钠应符合GB8967的要求。5.2感官要求
应符合表1的要求。
表1感官要求
项目!
优级品
|炸鱼和油呈黄褐色
一级品
合格品
【炸鱼呈黄褐色至深茶褐丨炸鱼呈棕红色,油呈深褐色「色,油呈黄褐色
滋味「具有油炸马面豚罐头应有的滋味和气味,无异味气味!
「条「组织紧密,软硬适度;「组织较紧密,软硬适度「组织尚紧密,软硬适度;鱼组
「鱼体排列整齐;允许添「鱼体排列较整齐;允许体排列尚整齐;碎块不超过织|装丨秤小块一块
「添秤小块一块
态丨段组织紧密,软硬适度;组织较紧密,软硬适「鱼块平整,部位搭配、
度;鱼块平整,部位搭
1净重的20%
「组织尚紧密,软硬适度:鱼
「块较平整,部位搭配、块形
「装块形大致均匀,允许添「配、块形较均匀,允许」尚均匀,碎块不超过净重的【秤小块一块
5.3理化指标
添秤小块一块
5.3.1净重应符合表2中有关净重的要求,每批产品平均净重应不低于标明重量固形物应符合表2中有关固形物含量的要求,每批产品平均固形物重应不低于规5.3.2
定重量。
表2净重和固形物的要求
【标明重量(g)
500L罐头瓶
氯化钠含量
重金属含量
【允许公差(%)/含量(%)|规定重量(g)±3.0
1.2%~15%。
应符合表3的要求。
表3重金属含量
锡(Sn)
铜(Cu)
铅(Pb)
1允许公差(%)
单位:mg/kg
汞(Hg)
砷(As)
指标—≤200.0≤5.0~≤1.0—≤0.5—≤0.35.4微生物指标
应符合罐头食品商业无菌要求。5.5缺陷
样品的感官要求和物理指标如不符合技术要求,应计作缺陷。缺陷按表4分类。表4样品缺陷分类
类别1
严重缺陷!
有明显异味;
硫化铁明显污染内容物:
有有害杂质,如碎玻璃、头发、外来昆虫、金属屑及长径大于3mm已脱落「的锡珠
有一般杂质,如棉线、合成纤维丝、长径不大于3mm已脱落的锡珠;一般缺陷
6试验方法
6.1感官要求
净重负公差超过允许公差;
固形物重公差超过允许公差;
感官要求明显不符合技术要求,有数量限制的超标按ZBX70004规定的方法检验。
6.2净重
按QB1007规定的方法检验。
6.3固形物
按OB1007规定的方法检验。
氯化钠含量
按GB/T12457规定的方法检验。
6.5重金属含量
按GB5009.16、GB5009.13、GB5009.12、GB5009.11、GB5009.17规定的方法分别测定锡、铜、铅、砷和汞。
6.6微生物指标
按GB4789.26规定的方法检验。
检验规则
按QB1006执行。
标志、包装、运输、贮存此内容来自标准下载网
按ZBX70005的规定进行。
附加说明:
本标准由轻工业部食品工业司提出。本标准由全国食品发酵标准化中心归口。本标准由山东省荣成市罐头厂负责起草。本标准主要起草人:刘昌华周宣东陈丽平。中华人民共和国轻工业部1991-12-31批准1992-08-01实施
小提示:此标准内容仅展示完整标准里的部分截取内容,若需要完整标准请到上方自行免费下载完整标准文档。
标准图片预览:




- 其它标准
- 上一篇: QB 1376-1991 凤尾鱼罐头
- 下一篇: QB 1378-1991 四鲜烤夫罐头
- 热门标准
- 轻工行业标准(QB)
- QB/T5247-2018 箱包配件塑料插扣耐 用性能试验方法
- QB/T2856-2007 毛革服装
- QB/T2161-1995 儿童推车整车通用技术条件
- QB/T2425-1998 封箱用再湿性牛皮纸胶粘带
- QB/T3520-1999 500kV油纸套管绝缘纸
- QB2584-2003 蒸汽淋浴房
- QB/T1439-2005 帐册
- QB/T1584-2005 日用皮手套
- QB/T1756-1993 造纸机械湍流式中浓度浆泵
- QB/T1782-1993 苯乙醇
- QB/T1664-1998 纸板戳穿强度测定仪
- QB/T1702.2-1993 括板升运机
- QB/T2501-2000 重力式自动装料衡器
- QB/T3510-1999 Y311条粗条干仪用记录纸
- QB/T3607-1999 油浸鲅鱼罐头
- 行业新闻
请牢记:“bzxz.net”即是“标准下载”四个汉字汉语拼音首字母与国际顶级域名“.net”的组合。 ©2025 标准下载网 www.bzxz.net 本站邮件:bzxznet@163.com
网站备案号:湘ICP备2025141790号-2
网站备案号:湘ICP备2025141790号-2