- 您的位置:
- 标准下载网 >>
- 标准分类 >>
- 轻工行业标准(QB) >>
- QB 1554-1992 乳酸菌饮料
标准号:
QB 1554-1992
标准名称:
乳酸菌饮料
标准类别:
轻工行业标准(QB)
标准状态:
已作废-
发布日期:
1992-07-06 -
实施日期:
1993-03-01 -
作废日期:
2008-11-01 出版语种:
简体中文下载格式:
.rar.pdf下载大小:
130.70 KB
替代情况:
被GB/T 21732-2008替代
点击下载
标准简介:
标准下载解压密码:www.bzxz.net
本标准规定了乳酸菌饮料的产品分类、技术要求、试验方法、检验规则和标志、包装、运输、贮存要求。本标准适用于以鲜乳或乳粉、植物蛋白乳(粉)、果菜汁或糖类为原料,添加或不添加食品添加剂与辅料,经杀菌、冷却、接种乳酸菌发酵剂、培养发酵、稀释而制成的活性或非活性饮料。 QB 1554-1992 乳酸菌饮料 QB1554-1992
部分标准内容:
1主题内容与适用范围
中华人民共和国行业标准
乳酸菌饮料
QB1554-92
本标准规定了乳酸菌饮料的产品分类、技术要求、试验方法、检验规则和标志、包装运输、贮存要求。
本标准适用于以鲜乳或乳粉、植物蛋白乳(粉)、果菜汁或糖类为原料,添加或不添加食品添加剂与辅料,经杀菌、冷却、接种乳酸菌发酵剂、培养发酵、稀释而制成的活性或非活性饮料。
2引用标准
GB317白砂糖
食品添加剂使用卫生标准
GB2760
GB4789.10
GB4789.11
GB4789.15
GB5009.11
GB5009.12
GB5009.13
GB5409
GB5410
GB5411
GB6914
检菌落总数测定
食品卫生微生物学检验
食品卫生微生物学检验
食品卫生微生物学检验
大肠菌群测定
沙门氏菌检验
食品卫生微生物学检验志贺氏菌检验食品卫生微生物学检验
葡萄球菌检验
食品卫生微生物学检验
溶血性链球菌检验
食品卫生微生物学检验
霉菌和酵母数测定
食品中蛋白质的测定方法
食品中总的测定方法
食品中铅的测定方法
食品中铜的测定方法
牛乳检验方法
全脂乳粉
脱脂乳粉
生鲜牛乳收购标准
食品标签通用标准
GB7718
GB12143.1软饮料中可溶性固形物的测定方法—折光计法GBXXX×
乳酸菌饮料卫生标准*
3产品分类
按杀菌和不杀菌分为两类:
a.活性乳酸菌饮料,经乳酸菌发酵后不杀菌制成;b.非活性乳酸菌饮料经乳酸菌发酵后杀菌制成。4技术要求
4.1原辅料
4.1.1牛乳应符合GB6914的规定。4.1.2乳粉应符合GB5410或GB5411的规定。4.1.3白砂糖应符合GB317的规定。4.1.4食品添加剂应符合GB2760及其它相应食品添加剂国家标准的规定。4.1.5其它原辅料应符合相应的食品卫生要求。4.2感官要求
应符合表1的要求。
表1感官要求
均勾乳白色或乳黄色。果菜汁发酵的品种可带有果菜汁的色泽滋味和气味!
酸甜适口,具有乳酸菌饮料特有的滋味气味,无异味组
织状态丨!
呈均匀细腻的乳浊液,允许有少量沉淀,无异物,无分层现象理化指标
应符合表2的要求。
表2理化指标
净容量允许差%
白质%
可溶性固形物%
微生物指标
≤土4(每批产品平均净容量不得低于规定净容量)≥0.7
应符合表3的要求。
表3微生物指标
乳酸菌数(出厂时)
个/ml
活性乳酸菌饮料
≥10**6
非活性乳酸菌饮料
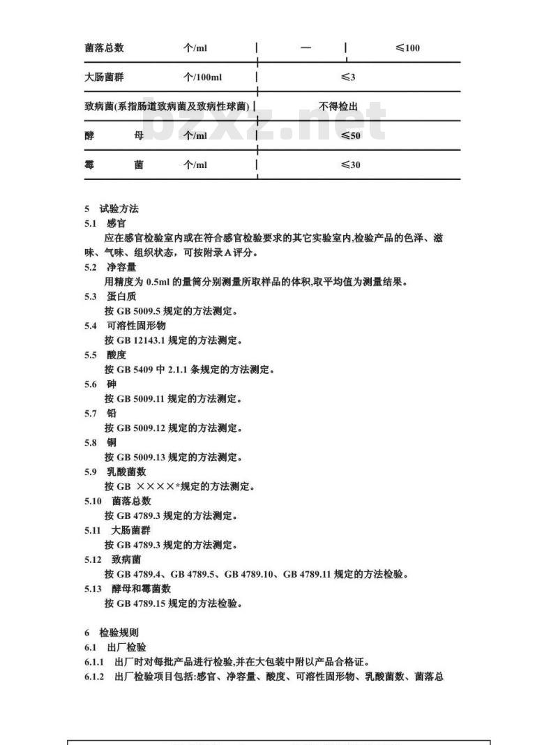
w菌落总数
大肠菌群
个/ml
个/100ml
致病菌(系指肠道致病菌及致病性球菌)酵
5试验方法
5.1感官
个/ml
个/ml
不得检出
≤100
应在感官检验室内或在符合感官检验要求的其它实验室内,检验产品的色泽、滋味、气味、组织状态,可按附录A评分。5.2净容量
用精度为0.5ml的量筒分别测量所取样品的体积,取平均值为测量结果。蛋白质
按GB5009.5规定的方法测定。
5.4可溶性固形物
按GB12143.1规定的方法测定。
5.5酸度
按GB5409中2.1.1条规定的方法测定。5.6砷
按GB5009.11规定的方法测定。
按GB5009.12规定的方法测定。
按GB5009.13规定的方法测定。
乳酸菌数
按GB××××*规定的方法测定。5.10菌落总数
按GB4789.3规定的方法测定。
5.11大肠菌群
按GB4789.3规定的方法测定。
5.12致病菌
按GB4789.4、GB4789.5、GB4789.10、GB4789.11规定的方法检验。5.13酵母和霉菌数
按GB4789.15规定的方法检验。
6检验规则
6.1出厂检验
6.1.1出厂时对每批产品进行检验,并在大包装中附以产品合格证。6.1.2出厂检验项目包括:感官、净容量、酸度、可溶性固形物、乳酸菌数、菌落总w数和大肠菌群。
6.2型式检验
6.2.1型式检验每季度进行一次。有下列情况之一时,亦应进行型式检验。a.原料、工艺、设备有较大变化时:b.长期停产恢复生产时;
c.质量监督机构提出要求时。
6.2.2型式检验项目包括4.2~4.4条的全部规定。6.3抽样与组批bzxz.net
6.3.1同一班次、同一生产线、同一规格、同一包装、同一品种的产品为一组批。6.3.2由检验人员自同一组批产品中,按检验项目的要求随机抽取足量的样品。依产品销售包装容量的大小,每位感官检验者用2~3瓶(盒、袋)进行感官检验;至少取6瓶(盒袋)进行净容量检验;5瓶(盒、袋)混匀后进行理化检验;5瓶(盒、袋)混匀后进行微生物检验。
6.3.3活性乳酸菌饮料样品应及时进行检验;不能及时检验时,应贮于2~10℃冷库或冰箱内。
6.4判定规则
6.4.1出厂检验在其全部检验项目均符合相应的指标要求时,判为产品出厂检验合格;出厂检验项目有一项或一项以上不符合相应的指标要求时,判为产品出厂检验不合格。6.4.2型式检验在其全部检验项目均符合相应的指标要求时,判为产品型式检验合格;型式检验项目有一项或一项以上不符合相应的指标要求时,判为产品型式检验不合格。6.4.3在出厂检验或型式检验不合格时,可自同一组批中再次随机加倍取样进行复验复验只需测定或检验不合格的项目;复验结果合格时判为产品合格,复验结果不合格时判为产品不合格;但微生物项目(除乳酸菌数外)不合格时则不得进行复验,直接判为产品不合格。
6.4.4供需双方对检测结果有争议时,由具有仲裁资格的质量监督单位仲裁。7标志、包装、运输、贮存
7.1标志
销售包装的标志内容应符合GB7718的规定;产品外包装箱的标志内容应包括:a.产品名称;
b.产品件数;
c.毛重与净重:
d.包装箱外部尺寸;
e.生产日期与批号;
f.运输及保存的注意事项;
g.生产厂名、地址及邮政编码。7.2包装
包装材料、容器应符合相应食品包装材料卫生标准的要求;包装容量不做具体规定。7.3运输
运输工具、车辆必须清洁、卫生,备有防雨、防晒设施。长途运输活性乳酸菌饮料的车辆,必须有隔热或冷藏设施。7.4贮存
7.4.1活性乳酸菌饮料应贮存在2~10℃的冷库中。7.4.2非活性乳酸菌饮料应避光贮存.仓库中相对湿度不超过80%,温度不超过25℃。com产品应码放在距墙、距冷热管、距柱0.5m以外、距地面0.1m以上的托板上;码放高度不得超过2m。
7.4.3产品符合上述贮存条件时,保质期应符合表4的要求。表4产品保质期
活性乳酸菌饮料
非密封包装!
≥3天
密封包装
≥15天
非活性乳酸菌饮料
塑料包装!
复合铝箔包装
≥3个月1
≥6个月
复合纸包装
≥12个月
该国标编号待批,批号将在《轻工标准与质量》杂志上通知各有关单位。(编辑注)附录A
乳酸菌饮料评分
(参考件)
滋味和气味
组织形态
【检查瓶数】
印刷不够清晰、不美观
封口不够严密
「包装外表面不清洁
|色泽不佳
[色泽异常
「口感不滑
乳酸菌发酵香味不浓
[酸甜不够适中
1风味欠佳
[沉淀较多
「产生少量上浮物
|有分层现象
【有可见杂质
[有有害于人体健康的杂质
「不符合标准
取消评比资格
可溶性固形物
乳酸菌数(活
性乳酸菌饮料)
附加说明:
「不符合标准
「不符合标准
「不符合标准
【<10**6个/ml(出厂3天内)
<10**5个/ml(出厂3天内)
本标准由轻工业部质量标准司提出。本标准由全国乳品标准化中心归口。本标准由深圳市活力宝有限公司、广州市乳制品厂负责起草。5
本标准主要起草人:盛延岭、赵晓东、刘树英、白梅、曲津华、陈行福。中华人民共和国轻工业部1992-07-06批准1993-03-01实施
小提示:此标准内容仅展示完整标准里的部分截取内容,若需要完整标准请到上方自行免费下载完整标准文档。
中华人民共和国行业标准
乳酸菌饮料
QB1554-92
本标准规定了乳酸菌饮料的产品分类、技术要求、试验方法、检验规则和标志、包装运输、贮存要求。
本标准适用于以鲜乳或乳粉、植物蛋白乳(粉)、果菜汁或糖类为原料,添加或不添加食品添加剂与辅料,经杀菌、冷却、接种乳酸菌发酵剂、培养发酵、稀释而制成的活性或非活性饮料。
2引用标准
GB317白砂糖
食品添加剂使用卫生标准
GB2760
GB4789.10
GB4789.11
GB4789.15
GB5009.11
GB5009.12
GB5009.13
GB5409
GB5410
GB5411
GB6914
检菌落总数测定
食品卫生微生物学检验
食品卫生微生物学检验
食品卫生微生物学检验
大肠菌群测定
沙门氏菌检验
食品卫生微生物学检验志贺氏菌检验食品卫生微生物学检验
葡萄球菌检验
食品卫生微生物学检验
溶血性链球菌检验
食品卫生微生物学检验
霉菌和酵母数测定
食品中蛋白质的测定方法
食品中总的测定方法
食品中铅的测定方法
食品中铜的测定方法
牛乳检验方法
全脂乳粉
脱脂乳粉
生鲜牛乳收购标准
食品标签通用标准
GB7718
GB12143.1软饮料中可溶性固形物的测定方法—折光计法GBXXX×
乳酸菌饮料卫生标准*
3产品分类
按杀菌和不杀菌分为两类:
a.活性乳酸菌饮料,经乳酸菌发酵后不杀菌制成;b.非活性乳酸菌饮料经乳酸菌发酵后杀菌制成。4技术要求
4.1原辅料
4.1.1牛乳应符合GB6914的规定。4.1.2乳粉应符合GB5410或GB5411的规定。4.1.3白砂糖应符合GB317的规定。4.1.4食品添加剂应符合GB2760及其它相应食品添加剂国家标准的规定。4.1.5其它原辅料应符合相应的食品卫生要求。4.2感官要求
应符合表1的要求。
表1感官要求
均勾乳白色或乳黄色。果菜汁发酵的品种可带有果菜汁的色泽滋味和气味!
酸甜适口,具有乳酸菌饮料特有的滋味气味,无异味组
织状态丨!
呈均匀细腻的乳浊液,允许有少量沉淀,无异物,无分层现象理化指标
应符合表2的要求。
表2理化指标
净容量允许差%
白质%
可溶性固形物%
微生物指标
≤土4(每批产品平均净容量不得低于规定净容量)≥0.7
应符合表3的要求。
表3微生物指标
乳酸菌数(出厂时)
个/ml
活性乳酸菌饮料
≥10**6
非活性乳酸菌饮料
w菌落总数
大肠菌群
个/ml
个/100ml
致病菌(系指肠道致病菌及致病性球菌)酵
5试验方法
5.1感官
个/ml
个/ml
不得检出
≤100
应在感官检验室内或在符合感官检验要求的其它实验室内,检验产品的色泽、滋味、气味、组织状态,可按附录A评分。5.2净容量
用精度为0.5ml的量筒分别测量所取样品的体积,取平均值为测量结果。蛋白质
按GB5009.5规定的方法测定。
5.4可溶性固形物
按GB12143.1规定的方法测定。
5.5酸度
按GB5409中2.1.1条规定的方法测定。5.6砷
按GB5009.11规定的方法测定。
按GB5009.12规定的方法测定。
按GB5009.13规定的方法测定。
乳酸菌数
按GB××××*规定的方法测定。5.10菌落总数
按GB4789.3规定的方法测定。
5.11大肠菌群
按GB4789.3规定的方法测定。
5.12致病菌
按GB4789.4、GB4789.5、GB4789.10、GB4789.11规定的方法检验。5.13酵母和霉菌数
按GB4789.15规定的方法检验。
6检验规则
6.1出厂检验
6.1.1出厂时对每批产品进行检验,并在大包装中附以产品合格证。6.1.2出厂检验项目包括:感官、净容量、酸度、可溶性固形物、乳酸菌数、菌落总w数和大肠菌群。
6.2型式检验
6.2.1型式检验每季度进行一次。有下列情况之一时,亦应进行型式检验。a.原料、工艺、设备有较大变化时:b.长期停产恢复生产时;
c.质量监督机构提出要求时。
6.2.2型式检验项目包括4.2~4.4条的全部规定。6.3抽样与组批bzxz.net
6.3.1同一班次、同一生产线、同一规格、同一包装、同一品种的产品为一组批。6.3.2由检验人员自同一组批产品中,按检验项目的要求随机抽取足量的样品。依产品销售包装容量的大小,每位感官检验者用2~3瓶(盒、袋)进行感官检验;至少取6瓶(盒袋)进行净容量检验;5瓶(盒、袋)混匀后进行理化检验;5瓶(盒、袋)混匀后进行微生物检验。
6.3.3活性乳酸菌饮料样品应及时进行检验;不能及时检验时,应贮于2~10℃冷库或冰箱内。
6.4判定规则
6.4.1出厂检验在其全部检验项目均符合相应的指标要求时,判为产品出厂检验合格;出厂检验项目有一项或一项以上不符合相应的指标要求时,判为产品出厂检验不合格。6.4.2型式检验在其全部检验项目均符合相应的指标要求时,判为产品型式检验合格;型式检验项目有一项或一项以上不符合相应的指标要求时,判为产品型式检验不合格。6.4.3在出厂检验或型式检验不合格时,可自同一组批中再次随机加倍取样进行复验复验只需测定或检验不合格的项目;复验结果合格时判为产品合格,复验结果不合格时判为产品不合格;但微生物项目(除乳酸菌数外)不合格时则不得进行复验,直接判为产品不合格。
6.4.4供需双方对检测结果有争议时,由具有仲裁资格的质量监督单位仲裁。7标志、包装、运输、贮存
7.1标志
销售包装的标志内容应符合GB7718的规定;产品外包装箱的标志内容应包括:a.产品名称;
b.产品件数;
c.毛重与净重:
d.包装箱外部尺寸;
e.生产日期与批号;
f.运输及保存的注意事项;
g.生产厂名、地址及邮政编码。7.2包装
包装材料、容器应符合相应食品包装材料卫生标准的要求;包装容量不做具体规定。7.3运输
运输工具、车辆必须清洁、卫生,备有防雨、防晒设施。长途运输活性乳酸菌饮料的车辆,必须有隔热或冷藏设施。7.4贮存
7.4.1活性乳酸菌饮料应贮存在2~10℃的冷库中。7.4.2非活性乳酸菌饮料应避光贮存.仓库中相对湿度不超过80%,温度不超过25℃。com产品应码放在距墙、距冷热管、距柱0.5m以外、距地面0.1m以上的托板上;码放高度不得超过2m。
7.4.3产品符合上述贮存条件时,保质期应符合表4的要求。表4产品保质期
活性乳酸菌饮料
非密封包装!
≥3天
密封包装
≥15天
非活性乳酸菌饮料
塑料包装!
复合铝箔包装
≥3个月1
≥6个月
复合纸包装
≥12个月
该国标编号待批,批号将在《轻工标准与质量》杂志上通知各有关单位。(编辑注)附录A
乳酸菌饮料评分
(参考件)
滋味和气味
组织形态
【检查瓶数】
印刷不够清晰、不美观
封口不够严密
「包装外表面不清洁
|色泽不佳
[色泽异常
「口感不滑
乳酸菌发酵香味不浓
[酸甜不够适中
1风味欠佳
[沉淀较多
「产生少量上浮物
|有分层现象
【有可见杂质
[有有害于人体健康的杂质
「不符合标准
取消评比资格
可溶性固形物
乳酸菌数(活
性乳酸菌饮料)
附加说明:
「不符合标准
「不符合标准
「不符合标准
【<10**6个/ml(出厂3天内)
<10**5个/ml(出厂3天内)
本标准由轻工业部质量标准司提出。本标准由全国乳品标准化中心归口。本标准由深圳市活力宝有限公司、广州市乳制品厂负责起草。5
本标准主要起草人:盛延岭、赵晓东、刘树英、白梅、曲津华、陈行福。中华人民共和国轻工业部1992-07-06批准1993-03-01实施
小提示:此标准内容仅展示完整标准里的部分截取内容,若需要完整标准请到上方自行免费下载完整标准文档。
标准图片预览:





- 其它标准
- 上一篇: QB 1373-1991 油炸禾花雀罐头
- 下一篇: QB 1375-1991 熏鱼罐头
- 热门标准
- 轻工行业标准(QB)
- QB/T5247-2018 箱包配件塑料插扣耐 用性能试验方法
- QB/T2856-2007 毛革服装
- QB/T2425-1998 封箱用再湿性牛皮纸胶粘带
- QB/T3520-1999 500kV油纸套管绝缘纸
- QB2584-2003 蒸汽淋浴房
- QB/T1439-2005 帐册
- QB/T1584-2005 日用皮手套
- QB/T1756-1993 造纸机械湍流式中浓度浆泵
- QB/T1782-1993 苯乙醇
- QB/T1664-1998 纸板戳穿强度测定仪
- QB/T1702.2-1993 括板升运机
- QB/T2501-2000 重力式自动装料衡器
- QB/T2161-1995 儿童推车整车通用技术条件
- QB/T3510-1999 Y311条粗条干仪用记录纸
- QB/T3607-1999 油浸鲅鱼罐头
- 行业新闻
请牢记:“bzxz.net”即是“标准下载”四个汉字汉语拼音首字母与国际顶级域名“.net”的组合。 ©2025 标准下载网 www.bzxz.net 本站邮件:bzxznet@163.com
网站备案号:湘ICP备2025141790号-2
网站备案号:湘ICP备2025141790号-2