- 您的位置:
- 标准下载网 >>
- 标准分类 >>
- 轻工行业标准(QB) >>
- QB 1371-1991 烤鹅罐头
标准号:
QB 1371-1991
标准名称:
烤鹅罐头
标准类别:
轻工行业标准(QB)
标准状态:
现行-
发布日期:
1991-12-31 -
实施日期:
1992-08-01 出版语种:
简体中文下载格式:
.rar.pdf下载大小:
105.05 KB
替代情况:
QB 433-76
起草人:
王洪章起草单位:
江苏盐城食品暇头厂提出单位:
轻工业部食品工业司发布部门:
中华人民共和国轻工业部相关标签:
罐头
点击下载
标准简介:
标准下载解压密码:www.bzxz.net
本标准规定了烤鹅罐头的产品分类、技术要求、试验方法、检验规则和标志、包装、运输、贮存的基本要求。本标准适用于以鹅为原料,经加工处理、油炸、上色、复炸、装罐、密封、杀菌制成的烤鹅罐头。 QB 1371-1991 烤鹅罐头 QB1371-1991
部分标准内容:
1主题内容与适用范围
中华人民共和国行业标准
烤鹅罐头
Canned roasted goose
QB/T1371—91
本标准规定了烤鹅罐头的产品分类、技术要求、试验方法、检验规则和标志、包装、运输、贮存的基本要求。
本标准适用于以鹅为原料,经加工处理、油炸、上色、复炸、装罐、密封、杀菌制成的烤鹅罐头。
2引用标准
GB1534
花生油
GB1535
大豆油
GB1536
菜籽油
GB1537
精炼棉籽油
GB5461
食用盐
GB2717
GB8967
白砂糖
酱油卫生标准
谷氨酸钠
GB4789.26
GB5009.11
GB5009.12
GB5009.13
GB5009.16
GB5009.17
食品卫生微生物学检验罐头食品商业无菌的检验食品中总砷的测定方法
食品中铅的测定方法
食品中铜的测定方法
食品中锡的测定方法
食品中总汞的测定方法
食品中氯化钠的测定方法
GB/T12457
QB1006
QB1007
罐头食品检验规则
罐头食品净重和固形物含量的测定ZBX70004
ZBX70005
3术语
3.1花皮
罐头食品的感官检验
罐头食品包装、标志、运输和贮存经油炸、上色、复炸后鹅体表皮色泽深浅不一的现象。4产品分类
烤鹅罐头的产品代号为249。
5技术要求
5.1原辅材料
5.1.1鹅采用来自非疫区健康良好,宰前宰后经检验并附有合格证书之半净膛(或净膛)的鹅,每只重量不低于1.5kg,肌肉发育一般,尾部稍有脂肪,允许稍有血管毛。不得采用表皮色泽不正常、严重烫伤及冷冻两次的鹅肉。5.1.2植物油应符合GB1534、GB1535、GB1536或GB1537的要求。5.1.3食用盐应符合GB5461的要求。5.1.4酱油应符合GB2717的要求。5.1.5白砂糖应符合GB317.1的要求。5.1.6谷氨酸钠应符合GB8967的要求。黄酒色黄澄清,味醇正常,含酒精12度以上。5.1.7
5.1.8葱色、香正常的葱。
5.1.9姜辣味浓,无腐烂的鲜、干姜5.1.10桂皮无霉变,香味正常。5.2感官要求
应符合表1的要求。
表1感官要求
优级品
泽呈酱红色或酱褐色
一级品
合格品
「呈酱红色至酱褐色,允「呈酱红色至酱褐色,允许有|许有轻微花皮
滋味「具有烤鹅罐头应有的滋味和气味,无异味气味!
I花皮
「具有烤鹅罐头应有的滋味
「和气味,允许有轻微焦糊味
【肉质软硬适度;块形整「肉质软硬适度;块形较丨肉质软硬尚适度;块形大组织「齐,每罐4~6块,搭配整齐,每罐4~6块,搭1小尚均匀,允许有部分脱「、块形大小大致均匀,「配、块形大小较均匀,」骨、破皮现象;每罐允许形态「允许稍有脱骨及破皮现」允许稍有脱骨及破皮现|搭配不超过50mm的颈和翅象:每罐允许搭配长度象;每罐允许搭配长度|(翅尖必须斩去)不超过三[不超过50mm的颈和翅(1不超过50mm的颈和翅(「块(二块颈一块翅或二块【翅尖必须斩去)各一块「翅尖必须去)各一块「翅一块颈)5.3理化指标
5.3.1净重应符合表2中有关净重的要求,每批产品平均净重应不低于标明重量。5.3.2固形物应符合表2中有关固形物含量的要求,每批产品平均固形物重应不低于规定重量。
净重和固形物的要求
【标明重量「允许公差|含量(%)|规定重量允许公差(g)
【优级品、一级品丨
氯化钠含量
重金属含量
1.2%~2.2%。
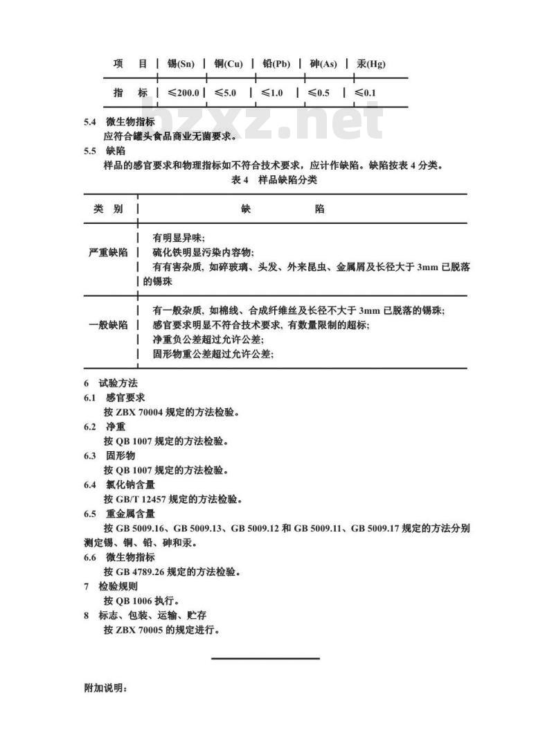
应符合表3的要求。
表3重金属含量
单位:mg/kg
铜(Cu)铅(Pb)【砷(As)1汞(Hg)
目丨锡(Sn)丨
5.4微生物指标
应符合罐头食品商业无菌要求。5.5
样品的感官要求和物理指标如不符合技术要求,应计作缺陷。缺陷按表4分类。表4样品缺陷分类
严重缺陷!
有明显异味:
硫化铁明显污染内容物;
有有害杂质,如碎玻璃、头发、外来昆虫、金属屑及长径大于3mm已脱落|的锡珠
有一般杂质,如棉线、合成纤维丝及长径不大于3mm已脱落的锡珠;一般缺陷
6试验方法
感官要求
感官要求明显不符合技术要求,有数量限制的超标;净重负公差超过允许公差;
固形物重公差超过允许公差;
按ZBX70004规定的方法检验。
按QB1007规定的方法检验。
固形物
按QB1007规定的方法检验。
6.4氯化钠含量
按GB/T12457规定的方法检验。下载标准就来标准下载网
6.5重金属含量
按GB5009.16、GB5009.13、GB5009.12和GB5009.11、GB5009.17规定的方法分别测定锡、铜、铅、砷和汞。
6.6微生物指标
按GB4789.26规定的方法检验。
检验规则
按QB1006执行。
标志、包装、运输、贮存
按ZBX70005的规定进行。
附加说明:
本标准由轻工业部食品工业司提出。本标准由全国食品发酵标准化中心归口。本标准由江苏盐城食品罐头厂负责起草。本标准主要起草人:王洪章。
自本标准实施之日起,原部标准QB433一76《烤鹅罐头》作废。中华人民共和国轻工业部1991-12-31批准1992-08-01实施
小提示:此标准内容仅展示完整标准里的部分截取内容,若需要完整标准请到上方自行免费下载完整标准文档。
中华人民共和国行业标准
烤鹅罐头
Canned roasted goose
QB/T1371—91
本标准规定了烤鹅罐头的产品分类、技术要求、试验方法、检验规则和标志、包装、运输、贮存的基本要求。
本标准适用于以鹅为原料,经加工处理、油炸、上色、复炸、装罐、密封、杀菌制成的烤鹅罐头。
2引用标准
GB1534
花生油
GB1535
大豆油
GB1536
菜籽油
GB1537
精炼棉籽油
GB5461
食用盐
GB2717
GB8967
白砂糖
酱油卫生标准
谷氨酸钠
GB4789.26
GB5009.11
GB5009.12
GB5009.13
GB5009.16
GB5009.17
食品卫生微生物学检验罐头食品商业无菌的检验食品中总砷的测定方法
食品中铅的测定方法
食品中铜的测定方法
食品中锡的测定方法
食品中总汞的测定方法
食品中氯化钠的测定方法
GB/T12457
QB1006
QB1007
罐头食品检验规则
罐头食品净重和固形物含量的测定ZBX70004
ZBX70005
3术语
3.1花皮
罐头食品的感官检验
罐头食品包装、标志、运输和贮存经油炸、上色、复炸后鹅体表皮色泽深浅不一的现象。4产品分类
烤鹅罐头的产品代号为249。
5技术要求
5.1原辅材料
5.1.1鹅采用来自非疫区健康良好,宰前宰后经检验并附有合格证书之半净膛(或净膛)的鹅,每只重量不低于1.5kg,肌肉发育一般,尾部稍有脂肪,允许稍有血管毛。不得采用表皮色泽不正常、严重烫伤及冷冻两次的鹅肉。5.1.2植物油应符合GB1534、GB1535、GB1536或GB1537的要求。5.1.3食用盐应符合GB5461的要求。5.1.4酱油应符合GB2717的要求。5.1.5白砂糖应符合GB317.1的要求。5.1.6谷氨酸钠应符合GB8967的要求。黄酒色黄澄清,味醇正常,含酒精12度以上。5.1.7
5.1.8葱色、香正常的葱。
5.1.9姜辣味浓,无腐烂的鲜、干姜5.1.10桂皮无霉变,香味正常。5.2感官要求
应符合表1的要求。
表1感官要求
优级品
泽呈酱红色或酱褐色
一级品
合格品
「呈酱红色至酱褐色,允「呈酱红色至酱褐色,允许有|许有轻微花皮
滋味「具有烤鹅罐头应有的滋味和气味,无异味气味!
I花皮
「具有烤鹅罐头应有的滋味
「和气味,允许有轻微焦糊味
【肉质软硬适度;块形整「肉质软硬适度;块形较丨肉质软硬尚适度;块形大组织「齐,每罐4~6块,搭配整齐,每罐4~6块,搭1小尚均匀,允许有部分脱「、块形大小大致均匀,「配、块形大小较均匀,」骨、破皮现象;每罐允许形态「允许稍有脱骨及破皮现」允许稍有脱骨及破皮现|搭配不超过50mm的颈和翅象:每罐允许搭配长度象;每罐允许搭配长度|(翅尖必须斩去)不超过三[不超过50mm的颈和翅(1不超过50mm的颈和翅(「块(二块颈一块翅或二块【翅尖必须斩去)各一块「翅尖必须去)各一块「翅一块颈)5.3理化指标
5.3.1净重应符合表2中有关净重的要求,每批产品平均净重应不低于标明重量。5.3.2固形物应符合表2中有关固形物含量的要求,每批产品平均固形物重应不低于规定重量。
净重和固形物的要求
【标明重量「允许公差|含量(%)|规定重量允许公差(g)
【优级品、一级品丨
氯化钠含量
重金属含量
1.2%~2.2%。
应符合表3的要求。
表3重金属含量
单位:mg/kg
铜(Cu)铅(Pb)【砷(As)1汞(Hg)
目丨锡(Sn)丨
5.4微生物指标
应符合罐头食品商业无菌要求。5.5
样品的感官要求和物理指标如不符合技术要求,应计作缺陷。缺陷按表4分类。表4样品缺陷分类
严重缺陷!
有明显异味:
硫化铁明显污染内容物;
有有害杂质,如碎玻璃、头发、外来昆虫、金属屑及长径大于3mm已脱落|的锡珠
有一般杂质,如棉线、合成纤维丝及长径不大于3mm已脱落的锡珠;一般缺陷
6试验方法
感官要求
感官要求明显不符合技术要求,有数量限制的超标;净重负公差超过允许公差;
固形物重公差超过允许公差;
按ZBX70004规定的方法检验。
按QB1007规定的方法检验。
固形物
按QB1007规定的方法检验。
6.4氯化钠含量
按GB/T12457规定的方法检验。下载标准就来标准下载网
6.5重金属含量
按GB5009.16、GB5009.13、GB5009.12和GB5009.11、GB5009.17规定的方法分别测定锡、铜、铅、砷和汞。
6.6微生物指标
按GB4789.26规定的方法检验。
检验规则
按QB1006执行。
标志、包装、运输、贮存
按ZBX70005的规定进行。
附加说明:
本标准由轻工业部食品工业司提出。本标准由全国食品发酵标准化中心归口。本标准由江苏盐城食品罐头厂负责起草。本标准主要起草人:王洪章。
自本标准实施之日起,原部标准QB433一76《烤鹅罐头》作废。中华人民共和国轻工业部1991-12-31批准1992-08-01实施
小提示:此标准内容仅展示完整标准里的部分截取内容,若需要完整标准请到上方自行免费下载完整标准文档。
标准图片预览:




- 其它标准
- 上一篇: QB 1370-1991 五香鸡翅罐头
- 下一篇: QB 1372-1991 烤鸭罐头
- 热门标准
- 轻工行业标准(QB)
- QB/T5247-2018 箱包配件塑料插扣耐 用性能试验方法
- QB/T2518—2001 地毯用毛纱
- QB/T2856-2007 毛革服装
- QB/T3712-1999 家用缝纫机卷边压脚
- QB/T3520-1999 500kV油纸套管绝缘纸
- QB/T2425-1998 封箱用再湿性牛皮纸胶粘带
- QB/T2333-1997 防晒化妆品中紫外线吸收剂定量测定高效液相色谱法
- QB/T1873-2004 鞋面用皮革
- QB2584-2003 蒸汽淋浴房
- QB/T1788-2014 洋茉莉醛(胡椒醛)
- QB/T1335.1-2012 油画颜料
- QB/T3607-1999 油浸鲅鱼罐头
- QB/T2161-1995 儿童推车整车通用技术条件
- QB/T2130-1995 日用陶瓷彩烤辊道窑热平衡、热效率测定与计算方法
- QB/T2222-1996 合成鞣剂测试方法
- 行业新闻
请牢记:“bzxz.net”即是“标准下载”四个汉字汉语拼音首字母与国际顶级域名“.net”的组合。 ©2025 标准下载网 www.bzxz.net 本站邮件:bzxznet@163.com
网站备案号:湘ICP备2025141790号-2
网站备案号:湘ICP备2025141790号-2