- 您的位置:
- 标准下载网 >>
- 标准分类 >>
- 轻工行业标准(QB) >>
- QB/T 5193—2017 全植物油胶印油墨
标准号:
QB/T 5193—2017
标准名称:
全植物油胶印油墨
标准类别:
轻工行业标准(QB)
标准状态:
现行出版语种:
简体中文下载格式:
.zip .pdf下载大小:
1.45 MB
点击下载
标准简介:
QB/T 5193—2017.Pure vegetable oil offset ink.
1范围
QB/T 5193规定了全植物油胶印油墨的术语和定义、要求、试验方法、检验规则和标志、包装、运输、贮存。
QB/T 5193适用于纸张印刷使用的全植物油单张胶印油墨,不包括紫外线固化胶印油墨。2规范性引用文件
下列文件对于本文件的应用是必不可少的。凡是注日期的引用文件,仅注日期的版本适用于本文件。凡是不注日期的引用文件,其最新版本(包括所有的修改单)适用于本文件。
GB/T 3186色漆、清漆和色漆与清漆用原材料取样
GB/T 14624.1胶印油墨颜色检验方法
GB/T 14624.2胶印油墨着色力检验方法
GB/T 14624.4 胶印油墨结膜干燥检验方法
GB/T 18723印刷技术用黏性仪测定浆状油墨和连接料的黏性QB/T 2624-2012单张纸胶印油墨
QB 2930.1油墨中某些有害元素的限量及其测定方法第1部分:可溶性元素
QB 2930.2油墨中某些有害元素的限量及其测定方法﹑第2部分:铅、汞、镉、六价铬3术语和定义
下列术语和定义适用于本文件。
3.1全植物油胶印油墨pure vegetable oil offset ink
全部使用植物油或改性植物油连结料、溶剂的胶印油墨。
3.2总挥发物total volatile component
在101.3 kPa、110 C下,所有可挥发的物质。
4要求
4.1︰不应添加石油系溶剂作为油墨的连结料、溶剂。油墨助剂中的石油系溶剂总添加量不应超过油墨质量的1%。
4.2产品各项技术指标应符合表1的规定。
部分标准内容:
分类号:A17
备案号:60666-2017
中华人民共和国轻工行业标准
QB/T5193—2017
全植物油胶印油墨
Purevegetableoil offsetink
2017-11-07发布
中华人民共和国工业和信息化部发布
2018-04-01实施
本标准按照GB/T1.1一2009给出的规则起草。本标准由中国轻工业联合会提出。本标准由全国油墨标准化技术委员会(SAC/TC127)归口。QB/T5193-2017
本标准起草单位:天津东洋油墨有限公司、杭华油墨股份有限公司、洋紫荆油墨(浙江)有限公司、上海牡丹油墨有限公司、中钞油墨有限公司、天津天女化工集团股份有限公司。本标准主要起草人:孟庆玲、马志强、沙济洪、陈爱军、李青、邹连宏。本标准为首次发布。
1范围
全植物油胶印油墨
QB/T5193-2017
本标准规定了全植物油胶印油墨的术语和定义、要求、试验方法、检验规则和标志、包装、运输、贮存。
本标准适用于纸张印刷使用的全植物油单张胶印油墨,不包括紫外线固化胶印油墨。2规范性引用文件
下列文件对于本文件的应用是必不可少的。凡是注日期的引用文件,仅注日期的版本适用于本文件。凡是不注日期的引用文件,其最新版本(包括所有的修改单)适用于本文件。GB/T3186色漆、清漆和色漆与清漆用原材料取样GB/T14624.1胶印油墨颜色检验方法GB/T14624.2胶印油墨着色力检验方法GB/T14624.4胶印油墨结膜干燥检验方法GB/T18723印刷技术用黏性仪测定浆状油墨和连接料的黏性QB/T2624-2012单张纸胶印油墨
QB2930.1油墨中某些有害元素的限量及其测定方法第1部分:可溶性元素QB2930.2油墨中某些有害元素的限量及其测定方法第2部分:铅、汞、镉、六价铬3术语和定义
下列术语和定义适用于本文件。3.1
全植物油胶印油墨
pure vegetable oil offset ink全部使用植物油或改性植物油连结料、溶剂的胶印油墨。3.2
总挥发物
total volatilecomponent
在101.3kPa、110C下,所有可挥发的物质。4要求
4.1不应添加石油系溶剂作为油墨的连结料、溶剂。油墨助剂中的石油系溶剂总添加量不应超过油墨质量的1%。
4.2产品各项技术指标应符合表1的规定。技术指标
颜色类别
细度1
细度2
注:细度1、细度2,指标与方法对应二者选一。着色力
95~105
95~105
95~105
结膜干燥
固着速度
流动值
/(%)
QB/T5193—2017
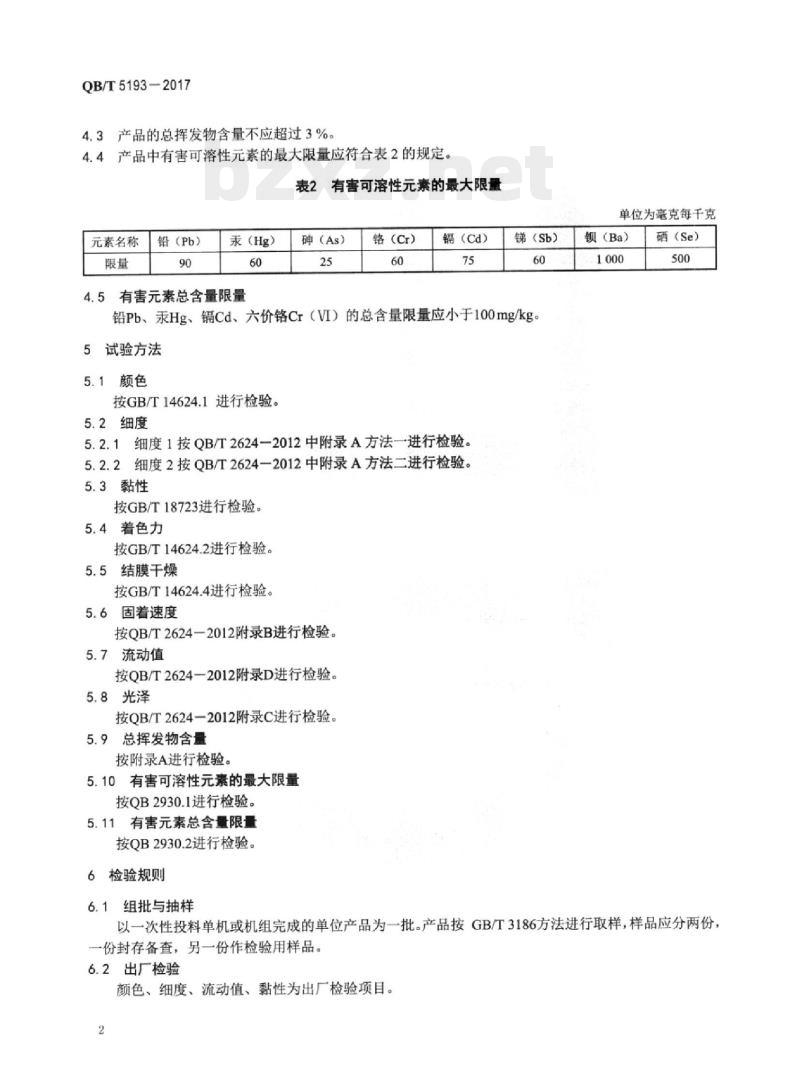
4.3产品的总挥发物含量不应超过3%。4.4产品中有害可溶性元素的最大限量应符合表2的规定。表2
元素名称
铅(Pb)
汞(Hg)
有害可溶性元素的最大限量
砷(As)
铬(Cr)
镉(cd)
锑(Sb)
4.5有害元素总含量限量
铅Pb、汞Hg、Cd、六价铬Cr(VI)的总含量限量应小于100mg/kg。5试验方法
5.1颜色
按GB/T14624.1进行检验。
5.2细度
5.2.1细度1按QB/T2624一2012中附录A方法一进行检验。5.2.2细度2按QB/T2624一2012中附录A方法二进行检验。5.3黏性
按GB/T18723进行检验。
5.4着色力
按GB/T14624.2进行检验。
5.5结膜干燥
按GB/T14624.4进行检验。
5.6固着速度
按QB/T2624—2012附录B进行检验。5.7流动值
按QB/T2624—2012附录D进行检验。5.8光泽
按QB/T26242012附录C进行检验。5.9总挥发物含量bZxz.net
按附录A进行检验。
5.10有害可溶性元素的最大限量按QB2930.1进行检验。
5.11有害元素总含量限量
按QB2930.2进行检验。
6检验规则
单位为毫克每千克
钡(Ba)
硒(Se)
6.1组批与抽样
以一次性投料单机或机组完成的单位产品为一批。产品按GBT3186方法进行取样,样品应分两份,一份封存备查,另一份作检验用样品。6.2出厂检验
颜色、细度、流动值、黏性为出厂检验项目。2
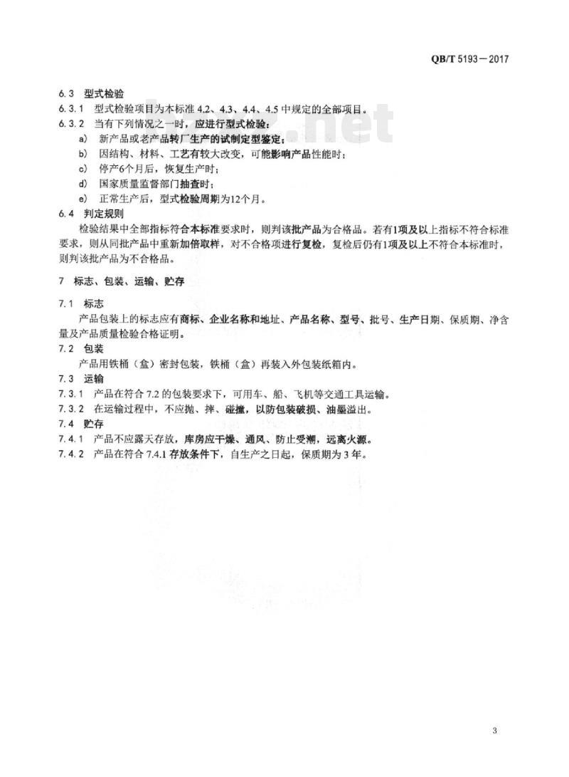
6.3型式检验
型式检验项目为本标准4.2、4.3、4.4、4.5中规定的全部项目。6.3.1
当有下列情况之一时,应进行型式检验:a)
新产品或老产品转厂生产的试制定型鉴定:因结构、材料、工艺有较大改变,可能影响产品性能时:停产6个月后,恢复生产时;
国家质量监督部门抽查时:
正常生产后,型式检验周期为12个月。e)
6.4判定规则
QB/T5193-2017
检验结果中全部指标符合本标准要求时,则判该批产品为合格品。若有1项及以上指标不符合标准要求,则从同批产品中重新加倍取样,对不合格项进行复检,复检后仍有1项及以上不符合本标准时,则判该批产品为不合格品。
7标志、包装、运输、贮存
7.1标志
产品包装上的标志应有商标、企业名称和地址、产品名称、型号、批号、生产日期、保质期、净含量及产品质量检验合格证明。
7.2包装
产品用铁桶(盒)密封包装,铁桶(盒)再装入外包装纸箱内。7.3运输
7.3.1产品在符合7.2的包装要求下,可用车、船、飞机等交通工具运输。7.3.2在运输过程中,不应抛、摔、碰撞,以防包装破损、油墨溢出。7.4购存
7.4.1产品不应露天存放,库房应干燥、通风、防止受潮,远离火源。7.4.2产品在符合7.4.1存放条件下,自生产之日起,保质期为3年。3
QB/T5193—2017
A.1方法原理
附录A
(规范性附录)
胶印油墨总挥发物含量的测定
称出一定质量的油墨,加入适当溶剂,溶解分散后再放进烘箱,在110℃下加热1h,通过所减少的质量,计算出挥发物的百分比
A.2仪器设备
A.2.1铝箔血
底面积为(30土2)cm2;高为(2.0土0.2)cm。A.2.2分析天平
精度为0.0001g。
A.2.3鼓风烘箱
温度波动度限值为土1°℃。
A.3试剂
甲苯(分析纯)。
A.4测定步骤
称出并记录铝箔血的质量。在其中加入油墨样品,若油墨的挥发物含量估计低于质量的40%,其适当的样品质量应为(0.30土0.10)g。否则,其质量应为(0.50土0.10)g。称重,计算出样品质量(样品之间相差少于1mg)。加入(3土1)mL的甲苯,并同时旋动铝箔皿,使油墨完全分散在溶剂中。样品在放进烘箱前最少要放置1h,但不多于24h。把载有已分散油墨样品的铝箔皿血放入(110土1)℃下的烘箱内(打开鼓风),加热1h,把铝箔血从烘箱中取出,并立即放进干燥器内,冷却至室温后称重并记录。同时做2个平行样品。
A.5总挥发物含量计算
式中:
×100%
总挥发物的含量,以质量分数(%)表示;mi
A.6精密度
铝箔皿及样本在加热前的质量,单位为克(g):铝箔血及样本在加热后的质量,单位为克(g):样品质量,单位为克(g)。
两次测试结果的相对标准偏差不应大于5%。4
小提示:此标准内容仅展示完整标准里的部分截取内容,若需要完整标准请到上方自行免费下载完整标准文档。
标准图片预览:





- 其它标准
- 上一篇: QB/T 5204—2017 球形蒸煮器
- 下一篇: QB/T 5118—2017 制鞋机械烫平除皱机
- 热门标准
- QB轻工标准
- QB/T5247-2018 箱包配件塑料插扣耐 用性能试验方法
- QB/T2856-2007 毛革服装
- QB/T2425-1998 封箱用再湿性牛皮纸胶粘带
- QB/T3520-1999 500kV油纸套管绝缘纸
- QB2584-2003 蒸汽淋浴房
- QB/T2591-2003 抗菌塑料-抗菌性能试验方法和抗菌效果
- QB/T1439-2005 帐册
- QB/T1584-2005 日用皮手套
- QB/T1756-1993 造纸机械湍流式中浓度浆泵
- QB/T1782-1993 苯乙醇
- QB/T1664-1998 纸板戳穿强度测定仪
- QB/T1702.2-1993 括板升运机
- QB/T2501-2000 重力式自动装料衡器
- QB/T2161-1995 儿童推车整车通用技术条件
- QB/T3510-1999 Y311条粗条干仪用记录纸
- 行业新闻
网站备案号:湘ICP备2025141790号-2