- 您的位置:
- 标准下载网 >>
- 标准分类 >>
- 轻工行业标准(QB) >>
- QB/T 5151-2017 内墙装饰用超细纤维聚氨酯壁革
标准号:
QB/T 5151-2017
标准名称:
内墙装饰用超细纤维聚氨酯壁革
标准类别:
轻工行业标准(QB)
标准状态:
现行出版语种:
简体中文下载格式:
.zip .pdf下载大小:
2.70 MB
点击下载
标准简介:
QB/T 5151-2017.Polyurethane microfiber synthetic leather for wall decorative.
1范围
QB/T 5151规定了内墙装饰用超细纤维聚氨酯壁革的产品分类、要求、试验方法、检验规则、标志、包装、运输和贮存。
QB/T 5151适用于以复合纤维制成的非织造布为底基,经聚氨酯树脂浸渍、湿法凝固、减量处理及后整理等工艺制成的内墙装饰用超细纤维聚氨酯壁革。
2规范性引用文件
下列文件对于本文件的应用是必不可少的。凡是注日期的引用文件,仅所注日期的版本适用于本文件。凡是不注日期的引用文件,其最新版本(包括所有的修改单)适用于本文件。
GB/T 250纺织品色牢度试验评定变色用灰色样卡
GB/T 2828.1一2012计数抽样检验程序第1部分:按接收质量限(AQL〉检索的逐批检验抽样计划
GB/T 2918-1998塑料试样状态调节和试验的标准环境GB/T 3920-2008纺织品色牢度试验耐摩擦色牢度GB 8624-2012建筑材料及制品燃烧性能分级
GB/T 11547—2008塑料耐液体化学试剂性能的测定
GB/T 12027—2004塑料薄膜和薄片加热尺寸变化率试验方法GB/T 19089-2012橡胶或塑料涂覆织物耐磨性的测定马丁代尔方法
GB/T 20388-2016纺织品邻苯二甲酸酯的测定瞭四氢呋喃法
GB/T 24281—2009纺织品有机挥发物的测定气相色谱-质谱法HG/T 2580—2008橡胶或塑料涂覆织物拉伸强度和拉断伸长率的测定
QB/T 4045-2010聚氨酯家居用合成革安全技术条件
QB/T 4341—2012抗菌聚氨酯合成革——抗菌性能试验方法和抗菌效果
QB/T 4342-2012服装用聚氨酯合成革安全要求
QB/T 4671-2014人造革合成革试验方法耐水解的测定QB/T 4672-2014人造革合成革试验方法耐黄变的测定QB/T 4674-2014 汽车内饰用聚氨酯束状超细纤维合成革QB/T 5070-2017人造革合成革试验方法耐污染性的测定QB/T 5157-2017人造革合成革试验方法颜色迁移性的测定
3产品分类
产品按表面状态分为光面革和绒面革两类。
4要求
4.1外观
外观应符合表1规定。
部分标准内容:
分类号:Y47
备案号:59712-2017
中华人民共和国轻工行业标翟
QB/T51512017
内墙装饰用超细纤维聚氨酯壁革Polyurethane microfiber synthetic leather for wall decorative2017-07-07发布
中华人民共和国工业和信息化部发布
2018-01-01实施
本标准按照GB/T1.1一2009给出的规则起草。本标准由中国轻工业联合会提出。本标准由全国塑料制品标准化技术委员会(SAC/TC48)归口。本标准主要起草单位:上海华峰超纤材料股份有限公司QB/T5151-2017
本标准参与起草单位:安徽安利合成革股份有限公司、山东同大海岛新材料股份有限公司、昆山协孚新材料股份有限公司、烟台万华超纤股份有限公司、中卫安(北京)认证中心、无锡双象超纤材料股份有限公司、福建兰峰制革有限公司、安安(中国)有限公司、浙江禾欣新材料有限公司、华伦皮塑(苏州)有限公司、兰州科天新材料股份有限公司。本标准主要起草人:王贺玲、段伟东、王晓静、孙向浩、郑浩彬、张其斌、贾义松、王乐智、李革、金梅、张凤、朱有奎。
本标准为首次发布。
1范围
内墙装饰用超细纤维聚氨酯壁革QB/T5151—2017
本标准规定了内墙装饰用超细纤维聚氨酯壁革的产品分类、要求、试验方法、检验规则、标志、包装,运输和贮存。
本标准适用于以复合纤维制成的非织造布为底基,经聚氨酯树脂浸渍,湿法凝固、减量处理及后整理等工艺制成的内墙装饰用超细纤维聚氨酯壁革。2规范性引用文件
下列文件对于本文件的应用是必不可少的。凡是注日期的引用文件,仅所注日期的版本适用于本文件。凡是不注日期的引用文件,其最新版本(包括所有的修改单)适用于本文件GB/T250纺织品色牢度试验评定变色用灰色样卡GB/T2828.1一2012计数抽样检验程序第1部分:按接收质量限(AQL)检索的逐批检验抽样计划
GB/T2918一1998塑料试样状态调节和试验的标准环境GB/T3920-2008纺织品色牢度试验耐摩擦色牢度建筑材料及制品燃烧性能分级
GB8624-2012
GB/T11547—2008
GB/T12027—2004
GB/T190892012
GB/T20388—2016
GB/T24281—2009
HG/T2580—2008
QB/T4045-2010
塑料耐液体化学试剂性能的测定塑料薄膜和薄片加热尺寸变化率试验方法橡胶或塑料涂覆织物耐磨性的测定马丁代尔方法纺织品邻苯二甲酸酯的测定四氢味法纺织品有机挥发物的测定气相色谱-质谱法橡胶或塑料涂覆织物拉伸强度和拉断伸长率的测定聚氨酯家居用合成革安全技术条件抗菌聚氨酯合成革抗菌性能试验方法和抗菌效果QB/T4341-2012
QB/T4342-2012
QB/T46712014
QB/T4672—2014
QB/T4674-2014
QB/T5070-2017
服装用聚氨酯合成革安全要求
人造革合成革试验方法耐水解的测定人造革合成革试验方法耐黄变的测定汽车内饰用聚氨酯束状超细纤维合成革人造革合成革试验方法耐污染性的测定QB/T5157一2017人造革合成革试验方法颜色迁移性的测定3产品分类
产品按表面状态分为光面革和绒面革两类。4要求
4.1外观
外观应符合表1规定。
QB/T5151-2017
脱层、凹点、气泡、浮贴
皱褶、伤痕、色道、露底
破洞、脏污、色斑、杂质
4.2规格
表1外观
光面革
不应存在
纹理清晰,深浅一致
色差≥(3-4)级
不应存在
绒面革
卷长度不大于20m时,面积不大于20mm2的分散性缺陷,每段可有1处,但整卷不超过2处,不应存在面积大于20mm2的缺陷卷长度大于20m时,面积不大于20mm2的分散性缺陷,每段可有1处,但整卷不超过4处,不应存在面积大于20mm2的缺陷4.2.1厚度及极限偏差、宽度及极限偏差厚度及极限偏差、宽度及极限偏差应符合表2规定。表2厚度及极限偏差、宽度及极限偏差单位为毫米
注:其他规格及偏差由供需双方协商决定。每卷段数和最小段长
每卷段数和最小段长应符合表3的规定。尺寸
0.80、1.00
表3每卷段数和最小段长
卷长度/m
4.2.3长度偏差
不应有负偏差。
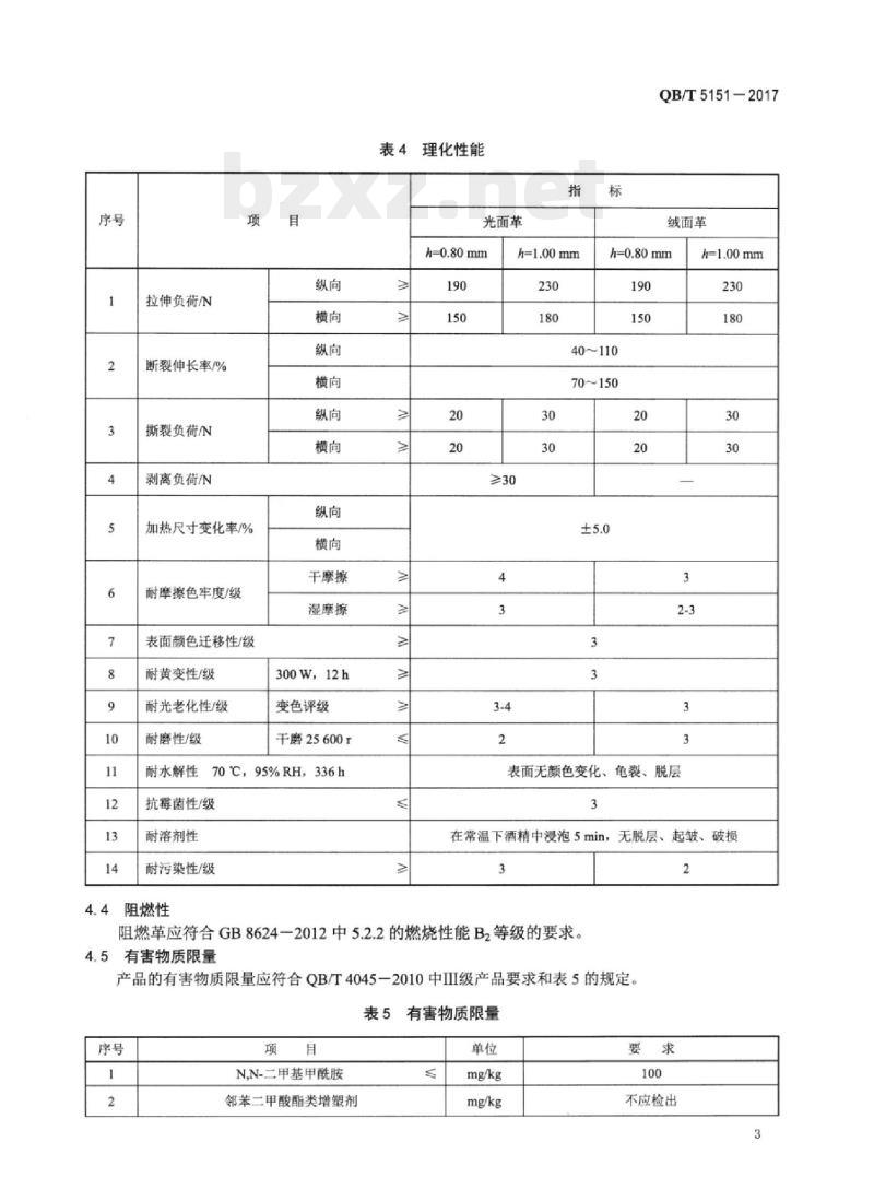
4.3理化性能
段数/段
不同产品(厚度h)的理化性能应符合表4规定。2
极限偏差
最小段长/m
拉伸负荷/N
断裂伸长率/%
撕裂负荷/N
剥离负荷/N
加热尺寸变化率/%
耐摩擦色牢度/级
表面颜色迁移性/级
耐黄变性/级
耐光老化性/级
耐磨性/级
干摩擦
湿摩擦
300W,12h
变色评级
干磨25600r
耐水解性70℃,95%RH,336h
抗霉菌性/级
耐溶剂性
耐污染性/级
阻燃性
表4理化性能
光面革
QB/T5151-2017
绒面革
40~110
70~150
表面无颜色变化、龟裂、脱层
在常温下酒精中漫泡5min,无脱层、起皱、破损3
阻燃革应符合GB8624一2012中5.2.2的燃烧性能B2等级的要求。有害物质限量
产品的有害物质限量应符合QB/T4045一2010中III级产品要求和表5的规定。表5有害物质限量
N,N-二甲基甲酰胺
邻苯二甲酸酯类增塑剂
不应检出
QB/T51512017
挥发性有机物总量TVoc
注:其他有害物质的限量由供需双方协商决定。5试验方法
5.1试样的裁取
表5(续)
沿产品纵向裁取1.0m作为试验样品,样品横向两端各除去宽50mm后制备试样,试样尺寸及数量见表6。
试样尺寸及数量
试验项目
拉伸负荷和断裂伸长率
撕裂负荷
剥离负荷
加热尺寸变化率
耐摩擦色牢度
表面颜色迁移性
耐黄变性
耐光老化性
耐磨性
耐水解性
抗霉菌性
耐溶剂性
耐污染性
5.2试样状态调节和试验环境
千摩擦
湿摩擦
试样尺寸/mm
长200×宽30
长200×宽30
长150×宽30
长150×宽30
长200×宽30
边长120
长140×宽50
长140×宽50
边长30
长62×宽12
边长200
长220×宽150
边长50
边长60
边长200
数量/片
除另有规定外,试样应按GB/T2918一1998规定,在温度(23土2)℃、相对湿度(50士10)%的标准环境下进行状态调节,时间不应少于4h,并在此环境下进行试验5.3外观
在自然光下或D65光源下目测,缺陷采用相应量具测量,色差按GB/T250评定。4
5.4规格
5.4.1厚度及厚度极限偏差
5.4.1.1仪器此内容来自标准下载网
百分表测厚仪,应符合下列规定:a)测力:1.5N~2.4N;
b)测头直径:7mm~10mm;
c)分度值:0.01mm。
5.4.1.2试验步骤
QB/T5151-2017
用百分表测厚仪沿产品宽度方向,分别在距离边缘20cm处的左、右两边和中间位置进行测量,测量结果以算术平均值表示,精确至0.01mm。5.4.2宽度及宽度极限偏差
用分度值为1mm的钢直尺沿长度方向任意测量3处,取3处测量结果的最小值,精确至1mm。5.4.3长度和最小段长
用合适的量具或仪表测量,结果精确至10mm。5.5拉伸负荷和断裂伸长率
拉力试验机应符合HG/T2580一2008中第5章的规定。样品的纵横向各取3片试样,尺寸为长200mm×宽30mm,按HG/T2580一2008中7.2的规定进行试验,夹具间距设定为(100土1)mm,试验速度为(200土20)mm/min,取3片试样测试结果的算术平均值。5.6撕裂负荷
样品的纵横向各取3片试样,尺寸为长200mmx宽30mm,在试样宽度的中心线处沿平行于长度方向切开75mm,将切开的两端成相反方向夹在符合5.5规定的拉力试验机夹具上,以(200土20)mm/min的速度进行试验,记录试样最大撕裂负荷,试验结果取纵、横向各3片试样测试结果的算术平均值,精确至1N。
5.7剥离负荷
5.7.1仪器
5.7.1.1拉力试验机,应符合HG/T2580一2008中第5章的规定。5.7.1.2带鼓风装置的恒温烘箱。5.7.2试剂
黏合剂:合成革用聚氨酯树脂胶黏剂原浆,模量2.5MPa~3.5MPa,25℃下黏度80Pa-s~160Pa*s。5.7.3试验步骤
将6片试样(尺寸为长200mm×宽30mm)按2片为一组用黏合剂黏贴好,置于温度(135土5)℃的恒温烘箱中,恒温30min后取出冷却至室温,将处理后的试样用手剥离,试样涂层与基布分开至50mm,再将分开的两端分别夹于拉力试验机的上下夹具中,以(200土20)mm/min的速度进行剥离,记录试样剥离的最大负荷,取3组试样测试结果的算术平均值,精确至1N。5.8加热尺寸变化率
按GB/T12027一2004的规定进行试验,其中:烘箱温度(145土2)℃,加热时间15min。5.9耐摩擦色牢度
按GB/T3920一2008的规定进行试验,以2片试样的较差结果为试验结果。5.10表面颜色迁移性
按QB/T5157一2017(同期报批)中B法的规定进行试验,受色膜为白色的同类型合成革,以2片试样的较差结果为试验结果。
QB/T5151-2017
5.11耐黄变性
按QB/T4672一2014中A法的规定进行试验,照射时间12h,以2片试样的较差结果为试验结果。5.12耐光老化性
按QB/T4674一2014中5.21的规定进行试验,总辐射能量为225.6kJ/m2,以2片试样的较差结果为试验结果。
5.13耐磨性
按GB/T19089一2012中7.1的规定进行试验,测干式试样2片,选用羊毛磨料织物持续摩擦25600r,按GB/T19089一2012中第8章评估试样的损坏程度等级,以2片试样的较差结果为试验结果。
5.14耐水解性
按QB/T4671一2014中A法的规定进行试验,观察试样表面有无颜色变化、龟裂、脱层等现象,以2片试样的较差结果为试验结果。5.15抗霉菌性
按QB/T4341一2012中附录C的规定进行试验,以2片试样的较差结果为试验结果。5.16耐溶剂性
仪器应符合GB/T11547一2008中5.2.1的规定。取边长60mm的正方形试样2片,在(23土2)℃下将试样放入酒精(体积浓度不低于98%)中浸泡5min,取出后放在滤纸上吸掉多余的酒精,然后观察表面有无起皱、脱层、破损现象,以2片试样的较差结果为试验结果。5.17耐污染性
按QB/T5070一2017的规定进行试验,污染剂为速溶咖啡,以2片试样的较差结果为试验结果。5.18阻燃性
按GB8624一2012中5.2.2的规定进行试验,5.19有害物质限量
5.19.1N.N-二甲基甲酰胺
按QB/T4342一2012中附录D的规定进行试验。5.19.2邻苯二甲酸酯类增塑剂
按GB/T20388一2016的的规定进行试验。5.19.3挥发性有机物总量TVoc
按GB/T24281一2009的规定进行试验。6检验规则
6.1批量
产品以批为单位进行验收,同一原料、同一配方、同一类别、同一规格、同一工艺连续生产的产品为一批,每批数量不应超过1200卷。6.2抽样方法
采取随机抽样方法。
6.3抽样方案及判定规则
6.3.1规格和外观的检验按照GB/T2828.1一2012中的一般检验水平I、接收质量限AQL为6.5的正常检验一次抽样方案执行,并按表6判定该批产品是否合格。6
151280
281~500
501~1200
样本量
表6抽样方案
接收数Ac
QB/T5151—2017
单位为卷
拒收数Re
6.3.2在规格和外观合格的样本中随机抽取一卷用于理化性能、有害物质限量和阻燃性的检验。检验结果中若有不合格项,应再从该批中抽取双倍样品,对不合格项进行复检,若仍有不合格,则判该批不合格。
6.4出厂检验
检验项目表1表2和表3中的全部项目以及表4中的15项。型式检验
型式检验项目为本标准第4章所有要求。有下列情况之一时,应进行型式检验:新产品或老产品转厂生产的试制鉴定;a)
正式生产后,原材料、工艺有较大改变时:b)
正常生产12个月时;
停产6个月及以上再生产时;
出厂检验结果与上次型式检验较大差异时。7标志,包装、运输和贮存
7.1标志
每卷产品包装物上至少应有下列标志:生产厂家、地址:
产品名称、类别及本标准编号:b)
产品规格(厚度mm;宽度mm:长度m):c
颜色、花纹:
生产日期或生产批号:
检验员代号和合格证。
7.2包装
产品宜采用卷芯卷成整齐的圆卷,并用塑料包装袋、编织袋包装。7.3运输
产品在运输过程中应轻装轻放,防潮、防晒、防损伤:应保持包装完整7.4贮存
产品应防潮、防挤压、防霉,并远离热源。产品自生产之日起,贮存期不宜超过18个月。超过贮存期的产品,应重新进行型式检验,合格方可投入使用。7
小提示:此标准内容仅展示完整标准里的部分截取内容,若需要完整标准请到上方自行免费下载完整标准文档。
标准图片预览:





- 热门标准
- QB轻工标准
- QB/T5247-2018 箱包配件塑料插扣耐 用性能试验方法
- QB/T2856-2007 毛革服装
- QB/T2425-1998 封箱用再湿性牛皮纸胶粘带
- QB/T3520-1999 500kV油纸套管绝缘纸
- QB2584-2003 蒸汽淋浴房
- QB/T2591-2003 抗菌塑料-抗菌性能试验方法和抗菌效果
- QB/T1439-2005 帐册
- QB/T1584-2005 日用皮手套
- QB/T1756-1993 造纸机械湍流式中浓度浆泵
- QB/T1782-1993 苯乙醇
- QB/T1664-1998 纸板戳穿强度测定仪
- QB/T1702.2-1993 括板升运机
- QB/T2501-2000 重力式自动装料衡器
- QB/T2161-1995 儿童推车整车通用技术条件
- QB/T3510-1999 Y311条粗条干仪用记录纸
- 行业新闻
网站备案号:湘ICP备2025141790号-2