- 您的位置:
- 标准下载网 >>
- 标准分类 >>
- 轻工行业标准(QB) >>
- QB/T 5205—2017 平板切割机振动刀头
标准号:
QB/T 5205—2017
标准名称:
平板切割机振动刀头
标准类别:
轻工行业标准(QB)
标准状态:
现行出版语种:
简体中文下载格式:
.zip .pdf下载大小:
2.00 MB
点击下载
标准简介:
QB/T 5205—2017.Oscillating tool for CNC plate cutting machine.
6.3.3型式检验项目为:外观(4.2)、允许偏差(4.3)、电压变动特性(4.4)、电动机温升和最高温度(4.5)、噪声(4.6)、运转要求(4.7)、产品标志(7.1.1)。
6.3.4检验项目中出现不合格项目时,可对振动刀头调整后进行第二次检验,并以第二次检验的结果作为评判依据。
7标志、包装、运输和贮存
7.1标志
7.1.1产品标志
产品应在适当的明显位置固定标牌,标牌的尺寸和型式应符合GB/T 13306的规定。标牌的内容至少应包括:
a)制造厂的名称;
b)产品名称和型号;
c)主要技术参数(振动频率,赫兹/Hz:振动幅度,毫米/mm;电动机功率,瓦/W;电动机额定电压,伏/V):
出厂年、月或出厂编号;e)产品执行标准号。
7.1.2包装标志
产品的运输包装上应有如下标志:
a)制造厂名称及地址;
b)产品名称及型号;
c)毛重或净重,公斤/kg;
箱体外形尺寸:长×宽×高,厘米/cm;e)出厂年、月或出厂编号;
f)符合GB/T 191和GB/T 6388要求的包装储运图示标志及运输包装收发货标志。
7.1.3 使用说明书
产品使用说明书应符合GB/T 9969的规定,并标出执行标准号。
7.2包装
7.2.1产品的包装应牢固并符合GB/T 13384的有关规定,特殊要求可由供需双方协商。
7.2.2 随同产品提供下列图样和文件,并封存在不透水的塑料袋内:
a)产品装箱清单;
b)产品出厂合格证;
c)产品使用说明书;
d)随机备件,附件及清单。
7.3运输
在运输过程中应防止直接日晒、雨雪淋袭和接触酸、碱、盐等腐蚀介质,并应避免倒置、振动和碰撞而引起的损坏。
7.4贮存
产品应贮存在干燥通风、防雨和无腐蚀性气体的场所。
部分标准内容:
分类号:Y99
备案号:60696-2017
中华人民共和国轻工行业标准
QB/T5205-2017
平板切割机振动刀头
Oscillating tool for CNC plate cutting machine2017-11-07发布
中华人民共和国工业和信息化部2018-04-01实施
本标准按照GB/T1.1一2009给出的规则起草。本标准由中国轻工业联合会提出。QB/T52052017
本标准由全国轻工业机械标准化技术委员会(SAC/TC101)归口。本标准起草单位:广东瑞洲科技有限公司、佛山市南海区易特利数控科技有限公司、佛山市南海区标准化研究与促进中心、青岛酷特智能股份有限公司、北京恒图科技有限公司、星期六股份有限公司。本标准主要起草人:郭华忠、李敏嘉、杨强中、何伟新、钱路平、张代理、马志伟、胡剑锋、林建江、秦少峰。
本标准为首次发布。
1范围
平板切割机振动刀头
QB/T5205—2017
本标准规定了平板切割机振动刀头(以下简称“振动刀头”)的基本参数、要求、试验方法、检验规则、标志、包装、运输和贮存。本标准适用于切割柔性材料(真皮、人造革、超纤、网布、海绵等非金属柔性材料)用数控平板切割机的振动刀头。
2规范性引用文件
下列文件对于本文件的应用是必不可少的。凡是注日期的引用文件,仅注日期的版本适用于本文件。凡是不注日期的引用文件,其最新版本(包括所有的修改单)适用于本文件。GB/T191
包装储运图示标志
GB/T3768
GB/T6388
GB/T9969
GB/T13306
GB/T13384
GB/T14253
QB/T1588.1
QB/T1588.2
QB/T1588.3
QB/T1588.4
3基本参数
声学声压法测定噪声源声功率级反射面上方采用包络测量表面的简易法运输包装收发货标志
工业产品使用说明书
机电产品包装通用技术条件
轻工机械通用技术条件
轻工机械焊接件通用技术条件
轻工机械
轻工机械
轻工机械
切削加工件通用技术条件
装配通用技术条件
涂漆通用技术条件
振动刀头的基本参数见表1。
表1基本参数
振动频率/Hz
振动幅度/mm
切割厚度/mm
电动机功率/W
电压V
注1:振动刀头的振动频率按不同材料的切割需要选定标称值。注2:与表中参数不同的产品,以供需双方商定为准。4要求
4.1一般要求
基本参数
标称值
额定值
直流,24
4.1.1振动刀头应符合本标准的规定,并应按照规定程序批准的图样和技术文件制造4.1.2振动刀头外购配套件应有合格证。4.1.3振动刀头制造及检验应符合GB/T14253的规定。1
QB/T5205—2017
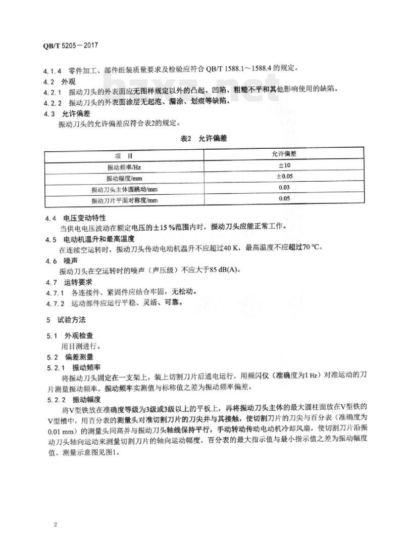
4.1.4零件加工、部件组装质量要求及检验应符合QB/T1588.1~1588.4的规定。4.2外观
4.2.1振动刀头的外表面应无图样规定以外的凸起、凹陷、粗糙不平和其他影响使用的缺陷。4.2.2振动刀头的外表面涂层无起泡、漏涂、划痕等缺陷。4.3允许偏差
振动刀头的允许偏差应符合表2的规定。表2允许偏差
振动频率/Hz
振动幅度/mm
振动刀头主体圆跳动/mm
振动刀片平面对称度/mm
允许偏差
4.4电压变动特性
当供电电压波动在额定电压的土15%范围内时,振动刀头应能正常工作。4.5电动机温升和最高温度
在连续空运转时,振动刀头传动电动机温升不应超过40K,最高温度不应超过70℃。4.6噪声
振动刀头在空运转时的噪声(声压级)不应大于85dB(A)。4.7运转要求
4.7.1各连接件、紧固件应结合牢固,无松动。4.7.2运动部件应运行平稳、灵活、可靠。5试验方法
5.1外观检查
用目测进行。
5.2偏差测量
5.2.1振动频率
将振动刀头固定在一支架上,装上切割刀片后通电运行,用频闪仪(准确度为1Hz)对准运动的刀片测量振动频率。振动频率实测值与标称值之差为振动频率偏差。5.2.2振动幅度
将V型铁放在准确度等级为3级或3级以上的平板上,再将振动刀头主体的最大圆柱面放在V型铁的V型槽中,用百分表的测量头对准切割刀片的刀尖并与其接触,使切割刀片的刀尖与百分表(准确度为0.01mm)的测量头同高并与振动刀头轴线保持平行,手动转动传动电动机冷却风扇,使切割刀片沿振动刀头轴向运动来测量切割刀片的轴向运动幅度,百分表的最大指示值与最小指示值之差为振动幅度值。测量示意图见图1。
QB/T5205-2017
1控制器:2—传动电动机:3—振动刀头主体:4百分表:5—切割刀片:6—V型铁:7平板图1振动幅度测量示意图
5.2.3振动刀头主体圆跳动
将V型铁放在准确度等级为3级或3级以上的平板上,再将振动刀头主体的最大圆柱面放在V型铁的V型槽中,用百分表(准确度为0.01mm)的测量头对准振动刀头主体最大圆柱面接触并保持与圆柱面垂直,转动圆柱面一周,百分表的最大指示值与最小指示值之差为振动刀头主体圆跳动值。测量示意图见图2。测量时避免百分表触头触及圆柱面上的凹凸之处。2
1—控制器:2-传动电动机:3—振动刀头主体:4百分表:5—切割刀片:6V型铁:7-平板图2振动刀头主体圆跳动测量示意图5.2.4振动刀片平面对称度
将V型铁放在准确度等级为3级或3级以上的平板上,再将振动刀头主体的最大圆柱面放在V型铁的V型槽中,使刀片的一面与平板平行,用百分表(准确度为0.01mm)的测量头与刀片的一面成90°接触记录百分表的读数,将刀片旋转180°后,记录百分表与原读数的变动量,变动量即为振动刀片平面对称度。测量示意图见图3。
QB/T5205-2017
1—控制器;2—传动电动机;3-振动刀头主体;4—百分表;5—切割刀片:6—V型铁;7-平板图3振动刀片平面对称度测量示意图5.3电压特性试验
用调压器将电源电压分别调节至额定电压的1.15倍和85%,通电各运行30min,检查振动刀头有无损坏,是否正常工作。
5.4电动机温升与最高温度测量
振动刀头接通额定电压连续空运转,当温度达到稳定值时,记录当时的环境温度,并用准确度为1℃的温度计测量电动机外壳的最高温度。最高温度与环境温度之差为电动机温升。5.5噪声测量
在振动刀头空运转过程中,按GB/T3768的规定测量振动刀头空运转时的A计权表面声压级。5.6运转试验bzxz.net
将振动刀头固定在一支架上,装上切割刀片后通电运行1h,检查各连接件、紧固件是否结合牢固,无松动:运动部件是否运行平稳、灵活、可靠。6检验规则
6.1检验分类
6.1.1产品检验分为出厂检验和型式检验,6.1.2振动刀头需按本标准检验合格后,并附有产品质量合格证方可出厂。6.2出厂检验
出厂检验项目为:外观(4.2)、允许偏差(4.3)电压变动特性(4.4)电动机温升和最高温度(4.5)、运转要求(4.7)、产品标志(7.1.1)。6.3型式检验
6.3.1有下列情况之一时应进行型式检验:a)新产品试制定型时:
正式生产后,如结构、材料、工艺有较大改变,可能影响产品性能时:)
产品连续生产时,每年至少进行1次型式检验:d)
产品停产半年以上,恢复再生产时:出厂检验结果与上次型式检验结果有较大差异时。型式检验样品应从出厂检验合格品中随机抽取,数量为1台。6.3.2
QB/T5205-2017
6.3.3型式检验项目为:外观(4.2)、允许偏差(4.3)、电压变动特性(4.4)、电动机温升和最高温度(4.5)、噪声(4.6)、运转要求(4.7):产品标志(7.1.1)。6.3.4检验项目中出现不合格项目时,可对振动刀头调整后进行第二次检验,并以第二次检验的结果作为评判依据。
7标志,包装、运输和贮存
7.1标志
7.1.1产品标志
产品应在适当的明显位置固定标牌,标牌的尺寸和型式应符合GB/T13306的规定。标牌的内容至少应包括:
制造厂的名称:
产品名称和型号:
主要技术参数(振动频率,赫兹/Hz:振动幅度,毫米/mm:电动机功率,瓦/W:电动机额定电o)
压,伏V):
出厂年、月或出厂编号:
产品执行标准号。
7.1.2包装标志
产品的运输包装上应有如下标志:a)
制造厂名称及地址;
产品名称及型号:
毛重或净重,公斤/kg;
箱体外形尺寸:长×宽×高,厘米/cm;e)
出厂年、月或出厂编号:
符合GB/T191和GB/T6388要求的包装储运图示标志及运输包装收发货标志。7.1.3
使用说明书
产品使用说明书应符合GB/T9969的规定,并标出执行标准号。7.2包装
产品的包装应牢固并符合GB/T13384的有关规定,特殊要求可由供需双方协商。7.2.1
7.2.2随同产品提供下列图样和文件,并封存在不透水的塑料袋内:a)
产品装箱清单:
产品出厂合格证:
产品使用说明书;
随机备件,附件及清单。
7.3运输
在运输过程中应防止直接日晒、雨雪淋袭和接触酸、碱、盐等腐蚀介质,并应避免倒置、振动和碰撞而引起的损坏。
7.4贮存
产品应贮存在干燥通风、防雨和无腐蚀性气体的场所。o
小提示:此标准内容仅展示完整标准里的部分截取内容,若需要完整标准请到上方自行免费下载完整标准文档。
标准图片预览:





- 其它标准
- 热门标准
- QB轻工标准
- QB/T5247-2018 箱包配件塑料插扣耐 用性能试验方法
- QB/T2856-2007 毛革服装
- QB/T2425-1998 封箱用再湿性牛皮纸胶粘带
- QB/T3520-1999 500kV油纸套管绝缘纸
- QB2584-2003 蒸汽淋浴房
- QB/T2591-2003 抗菌塑料-抗菌性能试验方法和抗菌效果
- QB/T1439-2005 帐册
- QB/T1584-2005 日用皮手套
- QB/T1756-1993 造纸机械湍流式中浓度浆泵
- QB/T1782-1993 苯乙醇
- QB/T1664-1998 纸板戳穿强度测定仪
- QB/T1702.2-1993 括板升运机
- QB/T2501-2000 重力式自动装料衡器
- QB/T2161-1995 儿童推车整车通用技术条件
- QB/T3510-1999 Y311条粗条干仪用记录纸
- 行业新闻
网站备案号:湘ICP备2025141790号-2