中文

位置: 标准下载> 小学数学> 人教版> 六年级上册

人教版数学六年级上册知识点汇总

本网站 发布时间:2026-02-27 19:56:47

基本信息

  • 文档名称:

    人教版数学六年级上册知识点汇总
  • 教材学段:

    小学数学
  • 教材版本:

    人教版
  • 所属年级:

    六年级上册
  • 创建时间:

    2026-02-27
  • 下载格式:

    zip (包含 docx pdf)
  • 文件大小:

    0.00 bytes
  • 下载方式:

    免费下载
文章内容 文章内容

文档内容简介:

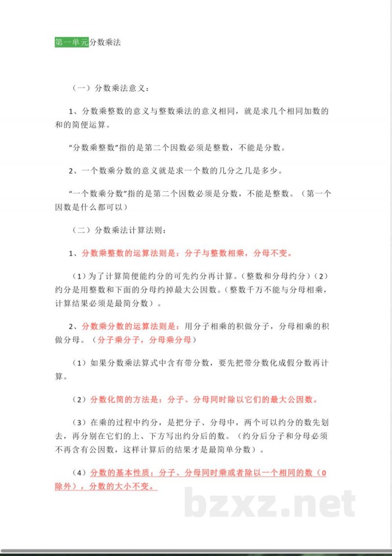
第一单元分数乘法
(一)分数乘法意义:
1、分数乘整数的意义与整数乘法的意义相同,就是求几个相同加数的和的简便运算。分数乘整数指的是第二个因数必须是整数,不能是分数。
2、一个数乘分数的意义就是求一个数的几分之几是多少。一个数乘分数指的是第二个因数必须是分数,不能是整数。(第一个因数是什么都可以)
(二)分数乘法计算法则:
1、分数乘整数的运算法则是:分子与整数相乘,分母不变。为了计算简便能约分的可先约分再计算。(整数和分母约分)
2、分数乘分数的运算法则是:用分子相乘的积做分子,分母相乘的积做分母。如果分数乘法算式中含有带分数,要先把带分数化成假分数再计算。
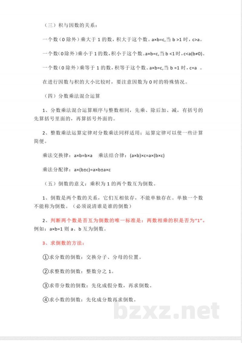
(三)积与因数的关系:
一个数(0除外)乘大于1的数,积大于这个数。一个数乘小于1的数,积小于这个数。
(四)分数乘法混合运算
1、分数乘法混合运算顺序与整数相同,先乘、除后加、减,有括号的先算括号里面的,再算括号外面的。
2、整数乘法运算定律对分数乘法同样适用;运算定律可以使一些计算简便。
(五)倒数的意义:
乘积为1的两个数互为倒数。倒数是两个数的关系,它们互相依存,不能单独存在。
(六)分数乘法应用题
1、求一个数的几分之几是多少?(用乘法)已知单位“1”的量,求单位“1”的量的几分之几是多少,用单位“1”的量与分数相乘。
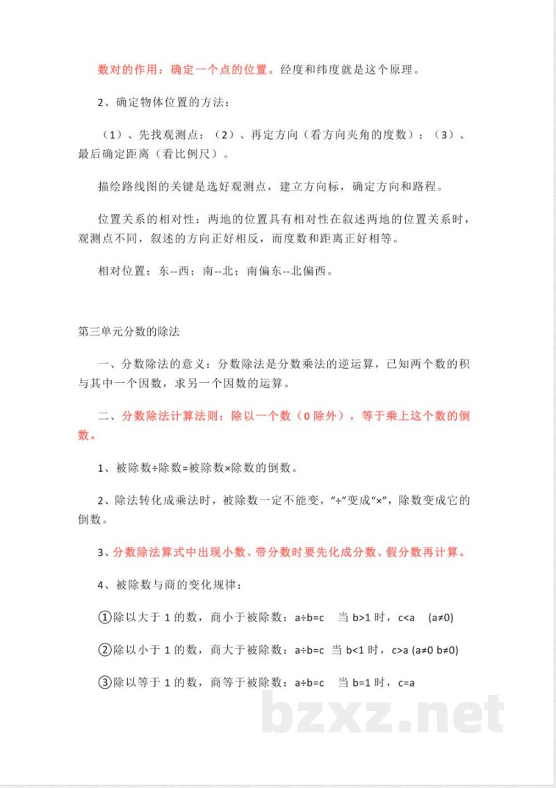
第二单元位置与方向
1、什么是数对?数对:由两个数组成,中间用逗号隔开,用括号括起来。括号里面的数由左至右为列数和行数,即“先列后行”。数对的作用:确定一个点的位置。
第三单元分数的除法
一、分数除法的意义:分数除法是分数乘法的逆运算,已知两个数的积与其中一个因数,求另一个因数的运算。
二、分数除法计算法则:除以一个数(0除外),等于乘上这个数的倒数。

说明:本文档为学习资料,仅供教学与自学使用,资源免费下载,不含任何诱导下载或捆绑程序。


小提示:上面此文档内容仅展示完整文档里的部分内容, 若需要下载完整文档请 点击免费下载完整文档
文档图片预览文档图片预览

文档图片预览:

人教版数学六年级上册知识点汇总
人教版数学六年级上册知识点汇总
人教版数学六年级上册知识点汇总
人教版数学六年级上册知识点汇总
人教版数学六年级上册知识点汇总