(一)英语句子中的语调
语调是指人们说话时嗓音的高低、音调的升降,不同的语调可以表达不同的情感。英语句子的基本语调有两种:升调和降调。一般疑问句常用升调,陈述句和特殊疑问句常用降调。祈使句中,句末有please时通常先降后升;please在句首或没有please时,多用降调。
(二)英语句子中的连读
在意义上关系密切的一组词中,如果前一个词以辅音音素结尾,后一个词以元音音素开头,这两个音往往可以连起来读,这种现象称为连读。如果句中短语或句子之间有明显停顿,则相邻的音不连读。
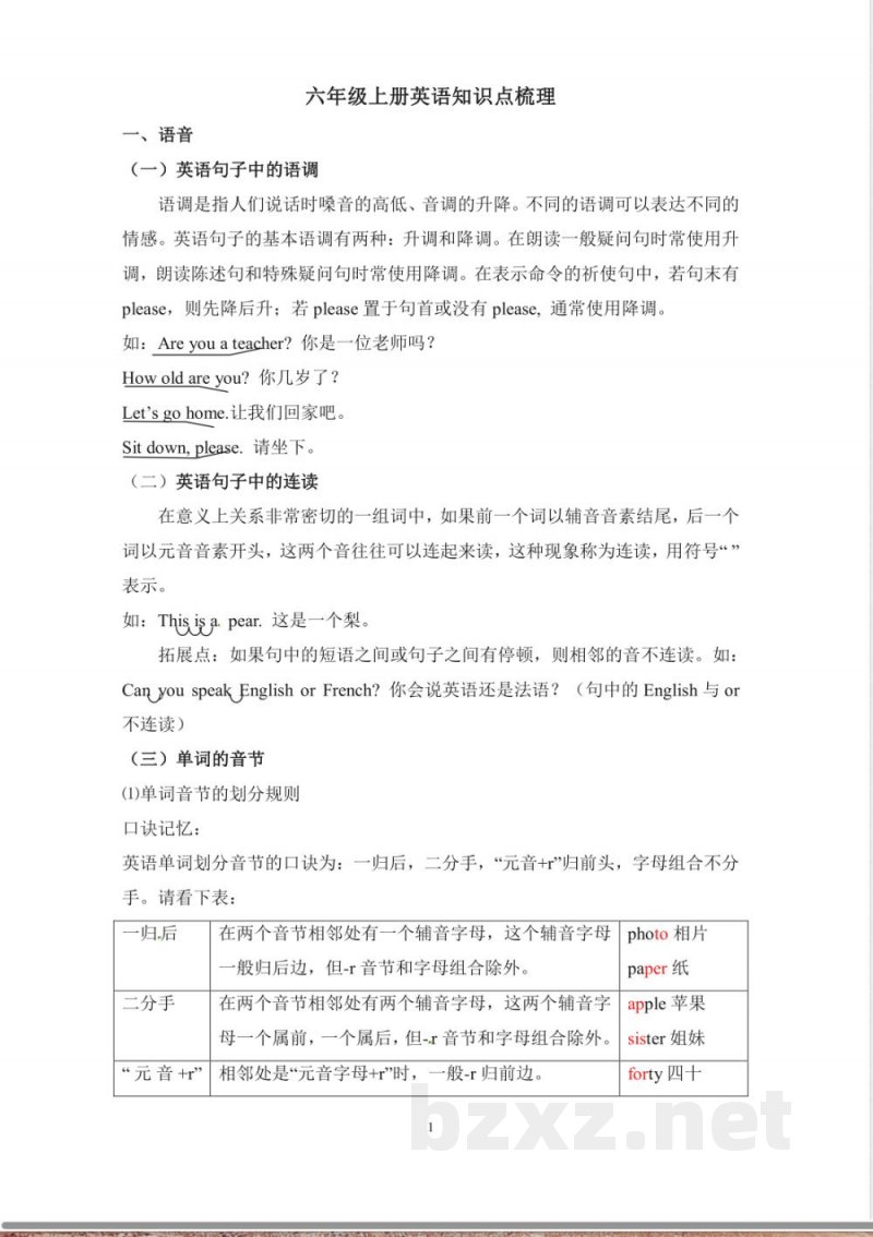
(三)单词的音节
1. 单词音节的划分规则
英语单词划分音节时,一般遵循“一归后,二分手,元音加r归前头,字母组合不分手”的原则。相邻处有一个辅音字母时,多归后一个音节;有两个辅音字母时,一个归前,一个归后,但字母组合不分开。
2. 重读音节与非重读音节
英语单词中读得特别响的音节叫重读音节,其余为非重读音节。一般双音节词重音在第一个音节上,也有重音在第二个音节的情况。三音节词的重音多在第一个音节上,也有在第二个音节上的。
(四)句子重音
句子重音是对句中某个或某些词加以强调,其特点是发音用力、音量较大、时间较长。名词、动词、形容词、副词、感叹词和数词一般要重读,而代词、介词、冠词和连词通常不重读。
(五)停顿
英语句子一般根据意群来停顿。一个句子可以按照意思和语法结构分成若干意群,每个意群可以是一个词、一个词组、一个分句或从句。
(六)爆破音 /t/
爆破音/t/的发音分为形成阻碍和气流冲破阻碍两个过程。当/t/与另一个爆破音相连时,前一个爆破音只形成阻碍而不爆破,这种现象称为失去爆破。
二、词汇
(一)地点类
post office 邮局,bookstore 书店,cinema 电影院,hospital 医院,science museum 科学博物馆,crossing 十字路口,factory 工厂,supermarket 超市,restaurant 餐馆,club 俱乐部,gym 体育馆。
(二)交通工具类
on foot 步行,plane 飞机,bus 公共汽车,taxi 出租车,train 火车,ship 轮船,subway 地铁,sled 雪撬,ferry 轮渡。表示乘坐某种交通工具一般用“by+交通工具”,但步行用 on foot。
(三)时间类
next week 下周,tomorrow 明天,evening 晚上、傍晚。
小提示:上面此文档内容仅展示完整文档里的部分内容, 若需要下载完整文档请 点击免费下载完整文档 。




