面积物体表面或围成的平面图形的大小,叫它们的面积。测量或计算面积时要用面积单位,常用的面积单位有平方米、平方分米、平方厘米。边长是1厘米的正方形,面积是1平方厘米,边长是1分米的正方形,面积是1平方分米·.….1平方米=100平方分米=10000平方厘米1平方分米=100平方厘米长方形面积=长×宽
面积与周长的对比:正方形面积=边长×边长
1、面积是图形面的大小,周长是图形四周的长度。2、面积的单位是平方米、平方分米、平方厘米,周长的单位是米、分米、厘米。3、面积的计算公式是长×宽,周长的计算公式是(长+宽)×2土地面积单位:计算土地的面积常用平方米和公顷作单位。练习:
一、填空1、根据下面的测量要求,说出用长度单位还是用面积单位。火柴盒面的大小,
教室的高2、在横线上填上适当的单位名称。数学课本长20
课桌高70课桌面的宽黑板面的大小,一块手帕的面积是4
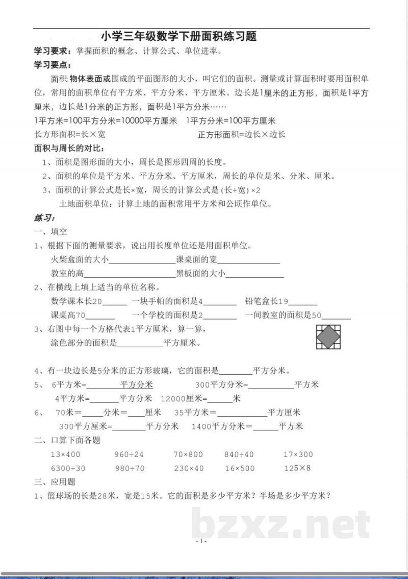
个学校的面积是23、右图中每一个方格代表1平方厘米,算一算,涂色部分的面积是
平方厘米。4、有一块边长是5分米的正方形玻璃,它的面积是5、6平方米=
4平方米=6、 70米= 平方分米铅笔盒长19
一间教室的面积是50平方分米。300平方分米=
平方分米12000厘米=米分米=300平方厘米=
二、口算下面各题13×4006300-30三、应用题
960-24厘米35平方米=平方分米1400平方分米=
70×800980-70230×40840-4016×500平方米平方厘米
平方米17×300125×81、篮球场的长是28米,宽是15米。它的面积是多少平方米?半场是多少平方米?-1 -
2、拿一张边长是10厘米的正方形纸板,剪下一个长10厘米,宽6厘米的长方形,剩下的部分是什么形?它的面积是多少平方厘米?3、右图是一块正方形的园地,中间有一正方形的花坛,周围是草坪。算出草坪的面积是多少平方米?(单位:米)
4164、小学的操场原来长120米,宽40米。后来长增加10米,宽增加15米。现在操场的面积是多少平方米?比原来增加多少平方米?5、一个长方形的周长是34厘米,它的长是12厘米,宽是多少厘米?6、一个占地4000平方米的长方形植物园,长200米。它的宽是多少米?7、给一块16亩的水田插秧,8天插完。按照同样的速度,给一块10亩的水田插秧,需要几天才能插完?
8、一个长方形的面积是60平方米。如果它的边长都是整数,它的长和宽可能是多少米?9、一块长16米,宽5米的长形阔叶林,它的面积是多少?如果每天它能制造氧气6000克,每天1平方米阔叶林能制造多少克?2
小提示:上面此文档内容仅展示完整文档里的部分内容, 若需要下载完整文档请 点击免费下载完整文档 。

