- 您的位置:
- 标准下载网 >>
- 标准分类 >>
- 林业行业标准(LY) >>
- LY/T 1444.4-2005 林区木材生产能耗 第4部分:绞盘机装车燃料消耗量
标准号:
LY/T 1444.4-2005
标准名称:
林区木材生产能耗 第4部分:绞盘机装车燃料消耗量
标准类别:
林业行业标准(LY)
标准状态:
现行-
发布日期:
2005-08-16 -
实施日期:
2005-12-01 出版语种:
简体中文下载格式:
.rar.pdf下载大小:
70.98 KB
点击下载
标准简介:
标准下载解压密码:www.bzxz.net
LY/T 1444的本部分规定了林区木材生产企业山场2105柴油绞盘机(简称绞盘机)装车燃料消耗量的基本数值、修正系数和计算方法。本部分适用于林区木材生产企业山场2105柴油绞盘机(简称绞盘机)装车作业。本部分所确定的燃料消耗量是绞盘机装车燃料消耗量的最高限额。 LY/T 1444.4-2005 林区木材生产能耗 第4部分:绞盘机装车燃料消耗量 LY/T1444.4-2005
部分标准内容:
CS 79.010
中华人民共和国林业行业标准
LY/T1444.4—2005
代EY/114471999._Y1001.41991
林区木材生产能耗
第4部分:绞盘机装车燃料消耗量Energy consumption for wood pruduction in forest region-Pari 4:Fuel tonsumnption of winthes loading2005-08-16发布
国家林业局免费标准下载网bzxz
2005-12-01实施
1.Y/T12445林区本收生产能形\分对六个部分第1部分:综合能样:
第2部分:汕说始料消托:
第5分:荣材机械燃粒消彩量
第4册价:较盘机装车燃料消耗域;第5部分汽车运材燃料消耗最,
一一第6部分:临水场生产能源消男1.Y/T1444.4—2005
本部分为1.Y/1144的第4部分,代替【.Y/114271$998东北,内费山国有林区来材生产能艳经盘机装车燃料能转正1和LY1001.41S91南、西北国有林区木村生产耗校盘机装燃抖布耗量》.
本与1./ 144?199和[1.41s9相比要变化如下-·低了气温区间(此表2)
谢整了海高度区血(则求3)。
本部分士器龙汇省木材英运研究所提山。本部分由国家林业局业兰产企业他源标准化技术出口单位11。本部分起草单位:黑龙江省木制采运研宽所,本部分主要起单人凡,刘下、下刚祝杰.祖膏:本部分所代替标准的历饮版本情流为:7N 001. 2—198K,1.Y/T 1147—1999 :L 1001.4 -331.
1范围
林区木材生产能耗
第4部分:绞盘机装车燃料消耗量LY/T1444.4—2005
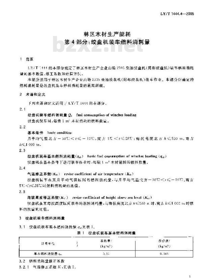
[.Y/T-111的本带分现定了林区本权正产企业山场2115架油纹盘机(简承教盘机)装车燃料消托草的基木数道修工系数和计共方,本部分适爪林区本材牛产企业山场5案油绞盘机(简纹盘机装车作业。本部分所确定的燃料消耗军是级奥机装车燃料消耗早的最高限瓶。2术语和定义
下列术语余义证用::LY/1411的本部分,2.1
绞盘机装车燃料消耗量Ofuelconsumplianufwinchesloadine盘凯发车,每装1本核消将的燃料效点。2. 2
基本条件hnesleonlition
月平气温北0-13,南8海技度北5,南1000
绞盘机装车基本燃料消耗量(4a)hasiefuelcankptimafwinchsloading(ga纹盘机在茎本杀件下进行装车作业时,辉装1=木材消拒的燃料数量2. 4
气温修正系数(Kn!rivise eocfficienl uf air lempenalare:K。较盘机表车在某月平气银区叫转燃利消格量,月平与气溢比方一0一,南方5.28%时然料消耗量的批值:
海高座正系款k)reviseurieienlutheighlzbuvusenletul(Ku级盘机年某轻披商底区面装车的凝料消手量,海越高度北方5对,南小1GGm时您浆耗盐的比值。
3经盘机装车燃料消耗量
3.1较盘机装车基本燃料消托贝表1表1绞盘机装车基本燃料消耗量
许原学性
基不燃机消轻量
3.2燃料清耗量接正系数
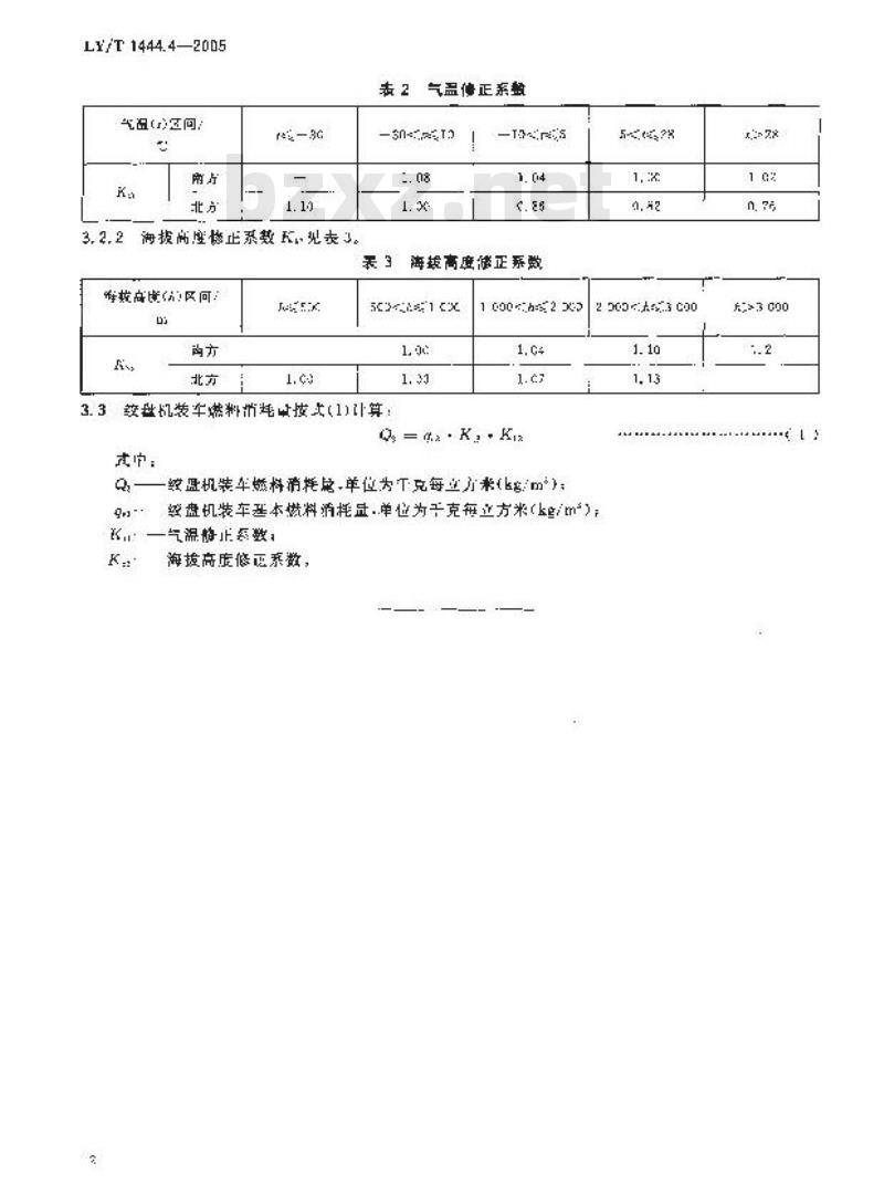
3.2.1气温修止系效K,见表2
去特最
新海谦
(hym*)
LY/T 1444.4—20D5
我组()定同/
re— 3G
海披高座燃止系数见表了。
表 2气益修正系数
教向()区向:
海投高度体正系
5c31 cX
3.3效性机装车燃料按1)算:
1 6002 X
Q =m-K.+Ki?
——经机装车燃料消耗总.单位为T克每立方米(kgm):5tg?
2 205-:A-.3 c00
9经盘机装车基本燃料消耗.单位为干克每方米(kg/m):K气温静正多数;
海拔高废修匹系数,
#>3 600
小提示:此标准内容仅展示完整标准里的部分截取内容,若需要完整标准请到上方自行免费下载完整标准文档。
中华人民共和国林业行业标准
LY/T1444.4—2005
代EY/114471999._Y1001.41991
林区木材生产能耗
第4部分:绞盘机装车燃料消耗量Energy consumption for wood pruduction in forest region-Pari 4:Fuel tonsumnption of winthes loading2005-08-16发布
国家林业局免费标准下载网bzxz
2005-12-01实施
1.Y/T12445林区本收生产能形\分对六个部分第1部分:综合能样:
第2部分:汕说始料消托:
第5分:荣材机械燃粒消彩量
第4册价:较盘机装车燃料消耗域;第5部分汽车运材燃料消耗最,
一一第6部分:临水场生产能源消男1.Y/T1444.4—2005
本部分为1.Y/1144的第4部分,代替【.Y/114271$998东北,内费山国有林区来材生产能艳经盘机装车燃料能转正1和LY1001.41S91南、西北国有林区木村生产耗校盘机装燃抖布耗量》.
本与1./ 144?199和[1.41s9相比要变化如下-·低了气温区间(此表2)
谢整了海高度区血(则求3)。
本部分士器龙汇省木材英运研究所提山。本部分由国家林业局业兰产企业他源标准化技术出口单位11。本部分起草单位:黑龙江省木制采运研宽所,本部分主要起单人凡,刘下、下刚祝杰.祖膏:本部分所代替标准的历饮版本情流为:7N 001. 2—198K,1.Y/T 1147—1999 :L 1001.4 -331.
1范围
林区木材生产能耗
第4部分:绞盘机装车燃料消耗量LY/T1444.4—2005
[.Y/T-111的本带分现定了林区本权正产企业山场2115架油纹盘机(简承教盘机)装车燃料消托草的基木数道修工系数和计共方,本部分适爪林区本材牛产企业山场5案油绞盘机(简纹盘机装车作业。本部分所确定的燃料消耗军是级奥机装车燃料消耗早的最高限瓶。2术语和定义
下列术语余义证用::LY/1411的本部分,2.1
绞盘机装车燃料消耗量Ofuelconsumplianufwinchesloadine盘凯发车,每装1本核消将的燃料效点。2. 2
基本条件hnesleonlition
月平气温北0-13,南8海技度北5,南1000
绞盘机装车基本燃料消耗量(4a)hasiefuelcankptimafwinchsloading(ga纹盘机在茎本杀件下进行装车作业时,辉装1=木材消拒的燃料数量2. 4
气温修正系数(Kn!rivise eocfficienl uf air lempenalare:K。较盘机表车在某月平气银区叫转燃利消格量,月平与气溢比方一0一,南方5.28%时然料消耗量的批值:
海高座正系款k)reviseurieienlutheighlzbuvusenletul(Ku级盘机年某轻披商底区面装车的凝料消手量,海越高度北方5对,南小1GGm时您浆耗盐的比值。
3经盘机装车燃料消耗量
3.1较盘机装车基本燃料消托贝表1表1绞盘机装车基本燃料消耗量
许原学性
基不燃机消轻量
3.2燃料清耗量接正系数
3.2.1气温修止系效K,见表2
去特最
新海谦
(hym*)
LY/T 1444.4—20D5
我组()定同/
re— 3G
海披高座燃止系数见表了。
表 2气益修正系数
教向()区向:
海投高度体正系
5c31 cX
3.3效性机装车燃料按1)算:
1 6002 X
Q =m-K.+Ki?
——经机装车燃料消耗总.单位为T克每立方米(kgm):5tg?
2 205-:A-.3 c00
9经盘机装车基本燃料消耗.单位为干克每方米(kg/m):K气温静正多数;
海拔高废修匹系数,
#>3 600
小提示:此标准内容仅展示完整标准里的部分截取内容,若需要完整标准请到上方自行免费下载完整标准文档。
标准图片预览:




- 其它标准
- 热门标准
- 林业行业标准(LY)
- LY/T1863-2009 自然保护区生态旅游评价指标
- LY/T1185-1996 国有林区标准化苗圃
- LY/T1143-2006 饰面用浸渍胶膜纸
- LY/T1633-2005 中国水仙种球生产技术规程和质量等级
- LY/T1444.3-2005 林区木材生产能耗 第3部分:集材机械燃料消耗量
- LY/T1640-2005 药用单宁酸
- LY1120-1993 保鲜山野菜
- LY/T1690-2007 低效林改造技术规程
- LY/T3262—2021 主要香调料产品质量等级
- LY/T2157-2013 园林机械 以汽油机为动力的随进式草坪滚压机
- LY∕T2934-2018 森林康养基地质量评定
- LY/T3005.1-2018 杜仲 第1部分:良种选育技术规程
- LY/T1045-1991 营树机械产品命名及型号编制方法
- LY/T1458-2018 单板铣边机
- LY/T3253—2021 林业碳汇计量监测术语
- 行业新闻
请牢记:“bzxz.net”即是“标准下载”四个汉字汉语拼音首字母与国际顶级域名“.net”的组合。 ©2025 标准下载网 www.bzxz.net 本站邮件:bzxznet@163.com
网站备案号:湘ICP备2025141790号-2
网站备案号:湘ICP备2025141790号-2