- 您的位置:
- 标准下载网 >>
- 标准分类 >>
- 医药行业标准(YY) >>
- YY/T 0111-2005 超声多普勒换能器技术要求和试验方法
标准号:
YY/T 0111-2005
标准名称:
超声多普勒换能器技术要求和试验方法
标准类别:
医药行业标准(YY)
标准状态:
现行-
发布日期:
2005-12-07 -
实施日期:
2006-12-01 出版语种:
简体中文下载格式:
.rar.pdf下载大小:
2.47 MB
替代情况:
替代YY/T 0111-1993
点击下载
标准简介:
标准下载解压密码:www.bzxz.net
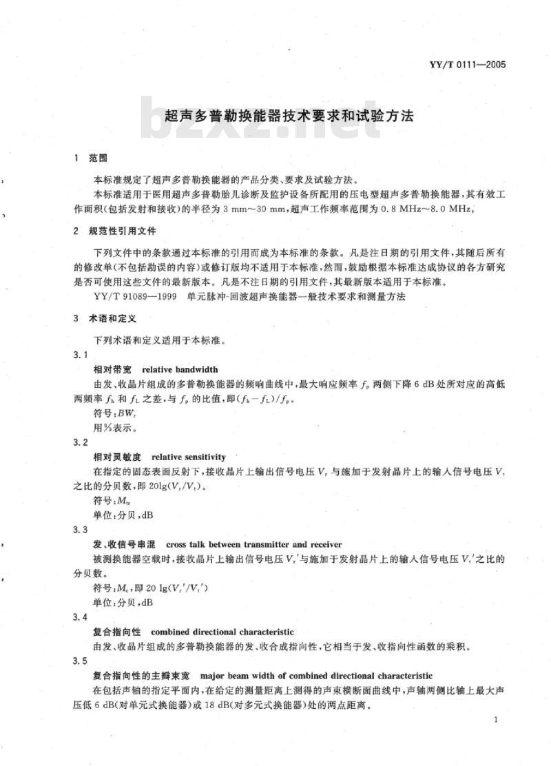
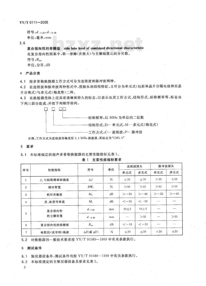
本标准规定了超声多普勒换能器的产品分类、要求及试验方法。本标准适用于医用超声多普勒胎儿诊断及监护设备所配用的压电型超声多普勒换能器,其有效工作面积(包括发射和接收)的半径为3 mm~30 mm,超声工作频率范围为0.8 MHz~8.0 MHz。 YY/T 0111-2005 超声多普勒换能器技术要求和试验方法 YY/T0111-2005
标准图片预览:





- 其它标准
- 热门标准
- 医药行业标准(YY)
- YY0345-2002 骨接合植入物金属骨针
- YY/T0452-2003 止血钳
- YY1007-2010 立式蒸汽灭菌器
- YY0062-1991 X射线管组件固有滤过
- YY/T0178-1994 直肠、乙状结肠活体取样钳
- YY0240-1996 药用辅料 硅酸镁铝
- YY/T0279-1995 口腔材料生物试验方法 口腔粘膜刺激试验
- YY0322-2000 高频电灼治疗仪
- YY0001-1990 体外冲击波碎石机通用技术条件
- YY0072-1992 眼科用刀通用技术条件
- YY0118-1993 髋关节假体
- YY0126-1993 滚压式搏动血泵
- YY0207-1995 药用辅料 L-酒石酸
- YY0218.2-1995 小丸瓶装机
- YY0238-1996 药用辅料 甲基纤维素
- 行业新闻
请牢记:“bzxz.net”即是“标准下载”四个汉字汉语拼音首字母与国际顶级域名“.net”的组合。 ©2025 标准下载网 www.bzxz.net 本站邮件:bzxznet@163.com
网站备案号:湘ICP备2025141790号-2
网站备案号:湘ICP备2025141790号-2