- 您的位置:
- 标准下载网 >>
- 标准分类 >>
- 国家标准(GB) >>
- GB 7730.6-1988 锰铁及高炉锰铁化学分析方法 气体容量法测定碳量
标准号:
GB 7730.6-1988
标准名称:
锰铁及高炉锰铁化学分析方法 气体容量法测定碳量
标准类别:
国家标准(GB)
标准状态:
已作废-
发布日期:
1988-02-02 -
实施日期:
1989-03-01 -
作废日期:
2008-11-01 出版语种:
简体中文下载格式:
.rar.pdf下载大小:
1.13 MB
标准ICS号:
冶金>>77.100铁合金中标分类号:
冶金>>金属化学分析方法>>H11钢铁与铁合金分析方法
点击下载
标准简介:
标准下载解压密码:www.bzxz.net
本标准适用于低碳锰铁、中碳锰铁中碳量的测定。测定范围:0.400%-5.00%。 GB 7730.6-1988 锰铁及高炉锰铁化学分析方法 气体容量法测定碳量 GB7730.6-1988
部分标准内容:
中华人民共和国国家标准
锰铁及高炉锰铁化学分析方法
气体容置法测定碳量
Methods for chemical analysis of fertomangateseand blest furnece ferromanganeseThe gasometric maethod tor thc determinationof carbon coatent
UIC 669.15'74
GB7730.6-88
本标准适用于低碳链铁,中碳锰铁中碳最的测定。测定范围:0.400%~5.00为。本标准遵守GH146778《冶金产品化学分析方法标准的总则及--般规定》。1方法提要
试样置十管式燃烧炉中加热并通氧燃烧,生成的二氧化碳等混合气体经除硫后收集于量气管中、然后以氢氧化钾辫被吸收其中的二氧化碌,唆收前后体积之差即为二氧化碳体积,再换算均碳量。2试剂及材料
2.1助熔剂:锡粒(0.4~0.8mm)、铜.铁粉、五氧化二钒等。助熔剂中食碳最不大于0.002%。2.2省棉纤维。
2.3碱石灰或氢氨化钠。
2、4氧化铝:活性、粒状。
2.5,二氧化锰活性、粒状。
2. 6碗酸(p 1. R4 g/mL)。
硫酸(0.1100):滴加甲基红溶腋红色2.8铸酸饱和的硫酸溶液:于硫酸(2.6)中如重铬酸钾或铬酸酐至愧利,使用其上部澄清溶液。2.9氢单化钾溶液(40%)。
2.10氧化钠溶液(26%):以中基红溶液作指示剂滴加硫酸(1--1)至酸性。2.11氧气;纯度大于99.5%。
3仪器及设备
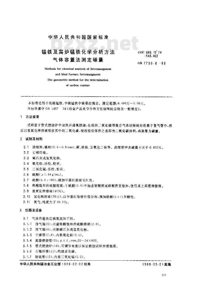
3.1气体容虽活定碳装置如下图:3.1.1洗气瓶(5):内盛铬酸饱和的流酸溶液(2.8)。3.1.2洗气瓶(6)内装碱石灰成氢氧化钢3.1.3干燥塔(7、8):内装氧化铝(2.1)。3.1.4 高温燃烧管(9):Φ×L.,mm;23-24×6003.1.5臂式燃烧炉(10):可调节电源以保证燃烧试样所需温度。3.1.6石棉纤维(11):灼烧至无碳。3.1.7除硫管(12):内装二氢化锰(2.5)中华人民共和国冶金工业部 19 88-0 2 -0 2 批准1989 -03-01实施
GB 7730.6: 88
1-氧气瓶,2 -氧气表,3一缓冲瓶1一效型转范斯计:5,6.-泌气瓶:7、8干燥塔9—高温燃烧管:1u一管式燃烧好;11.4制纤维:12—除硫管,13—客量定获仪(包括,得凝窄a、最气管 b、水准瓶c、吸收器 d、小活塞 c,三通塞f,温度计 s), 14一高温控制器:15—磨砂离塞16—舟
3.1.8瓷舟(16):长88mm或97mm,应预先于120DC管式燃烧炉中通灼烧至无碳,也可于100℃:高溢炉中灼烧4h以工,冷却后忙于盛有藏石棉或碱不灰和无水氯化钙的未涂油脂的下燥器中,
3.1.9量气臂(6):内盛氟化钠溶液(2.10)或硫酸溶液(2.7)。每一格刻度为0.05ml它是在16℃.101.32kPa(760mmHg)标准状说下刻制的3. 1. 10收器(d):内盛氢氧化钾溶液(2. 9)3. 1. 11 小活塞(c):有一方可通大气。3. 2长钩:用低碳镍铬丝或谢热合金丝制成。3.3水银气压计:气压慎应接按公式(1)校正:# = r (1 0. 000 163 t - 0. 002 6cos2q- 0. 000 000 27f)式中,--校正后的气压值,kP
-水银气压计测得的气压值,kPa:水银气压计所在处温度,宝
水银气压计所在处纬度!\);
H-水银气压计所在处海拔高度,m。4试样
4.1低碳锰铁、中碳锰铁试样应全部通过0.119nm筛孔。4.2高炉锰铁试样应全部通过0.125mm筛孔.5分析步骤
5.1试样量
按表1称取试样和助熔剂
0.400~1.200
>-1. 200 ~-2. 500
>2. 500~5, 000
5. 2空它试验
试样量
随同试样做空归试验,
5.3分析前的准备
GB 7730. 6—88
助熔剂量(任选共-—)、B
橄化铜
0. 5 -- 1. 0
五氨化
0. 5 ~ 1. 0
氧化+
五氧化二泌
(1-F1)
0. 5 -~ 1. 0
九氮化二钳
铁粉+邦化锅
0. 5 ~-1. 0
+铁粉
D. 5 -- 1. 0
将炉温升至1200~1350℃,检管路及活塞是否谢气,装置是否正常,燃烧标准试,检查仪器及操作。
5.4测定
将试样(5.1)置于瓷好(3.1.8)中,按表1覆盖助熔剂,将瓷舟推入高温燃烧普温度最高处.立即塞磨砂玻璃塞(15),将氧气表上的三通活寒(r)打开,~-边调节氧气流速至121~140 mL/min,一边通氧约3min,使高温燃烧管中的温度恒定。按容量定碳仪操作规程,将混合气体导入量气管,定容、吸收后、测量其读数,并确认残留的气体体积没有变化后,启并磨砂玻璃塞,用长钩将瓷舟拉出,检查熔快,确认燃烧完全斤,将残留气体放空。6讨算
接公式(2)计算碳的百分含量:
C(%)=(V/A-V:A) -A
式中:4-
·(2)
温度 16 C,气床 1CI.32 kPa,用酸性水作封闭液时,讨闭液而上每毫升二氧化碳中含碳虽A值为0.0005003g:用筑化钠酸性液作封闭时A值为0.0005022名V,—混合气体的体积,mL,
残留气体的体积,mL:
7允许差
空白试验的气体体积,nL:
试样量·8t
温度、气压校正系数,见闭录A表A1盛表A2.实验室之间分析结果的差值应不大于表2所列允许差。裁2
≥:0.1001.200
1. 200--2, 50
2.50-~5.D0
GB 7730.6—88
气体容量法测是碳的混度,气压补正系数表(本表用1:100012
7040682ooo
o.7770.7730.7700.7660.7630.759/0.756.0.7520.748.0.7450.7410.7370.7340.7300.7260.7220.718.0.7140.7790.7507726b0.7650610.7580.7540.10.7470430,74036p.32o.281024072000.781p.70774077jo.760.7630006.730.905074208jo31300726o7220o.783j0.7790.7760.7720.7690.7650.7620.7580.7550.7510.7470.744o.7400.7360.7320,728p.7240.72010.785/0.7810.7780,7740,77:0,767/0,7640.7600.75?0.7530.7490,7460,742/0.738/0,734,0.7300.726|0,7220.7870.7840.780:@,7770.773.0.7690.766j0.7620.7590.7550.7510.7480.744.0.7400.736o.7320.728o.7240.7890.7660.7820.779.0.7750.7710.7680.7640.7610.7570.753'0.750j0.746j0o.7420.7380.7340.7300.726j0.791lo.788/0.784j0,7810.7770,7740.770l0.7660,7630,7580.755j0.7520.748o.74d0.740j0.7360,7320.728367264o28
0.7950.792.0.78Bl0.785.7810.778.0.7740.77o0.767l0.7630.7590.756o.7520.7480.7440.7400.36o.7320.7970.7940.7900,7870.783:0.7860.7760.7720.769/0.7650.7610.758.0.7540.7590.7480.7420.7380,7340.8000.7960.7920.789.0.7850.7820.7780.7740.7710,767/0.7630.76010.7560.7520.7480.7440.7400.736j0,8020,708,0.7950701o.7810.7840.7800.776'0,7730.7690.765o,7620.758lo.75q0.750p.746l0,7420.7380.804.0.6000.7970.7930.7890.7860.7820.778:0.715/0.7710.7670.7646.7600.7560.7520.748l0.7440,7409288762
j0.808.0.804j0.801o.7970.791.0.790j0.786.0,793o.779lo.775.0.771o.768j0.7640.7600.756p.752lo.7a8o.744io.8100.R06o.8030.7990.7960.7920.7880.785m.7810.7770.773o.770o.7660.7620.7580.7540.7500.7460,8120,B09'0.80t0.801,0.798,o.7945.7900,787l0.7a30.779l0.775o.7720.7080.7640.7600.7560.75210,74t.8140.b110.8070.8030.800o.796D.7920.790.7350.7810.777o.7740.7700.766/0.7620.758.0.754o.7500,160,8130.809c.800,602@.708D.794D.7010.7370.7830.779o.7760.7720.7680.764p.760j0.75@o.752o.1000p960.8820.7074.76o62.o003o.82099o9o3o.0772oo
29008403j0002700066j0
0.8250.8210,817.0.6140.8100,806/0.8030.7990.795o.7910.7880.7840.78007760.7720.768lo.7640.7600.8270.8230.8190.6160.8120,8080.8050.,801:0.7970.7930.7900.7860.7820.7780.7740.7700.76b0.7620.8280,8250.8220.8180,8140.b10807.0.8030.79907950920.7880.840780.0.7780.7720.680.76(补
的硫龄寄疫作封闭液)wwW.bzxz.Net
mbar=0.750mmHg
ln' Pa?
35 1 36
ob4o.0o0696o92o.8o.3.60740.6.66o90.5o490.440.o3328o.622.o.00.70.20.8o4o69o.85p.8o.608o.61o.60.040.4o35029/0.o.202772
o65332
.76020.8o.040.6990so.p.c8o.677.6720.666620.6570.51o.40410.3529jo.66
0.7220.7180.7140.7100.7050.7010.6960.6920.6870.c820.677o,672/0.6670.662j0.6570.6520.6460,641o,6350.629o6
0.8o.240o0117o.c008080863j0.680663070260.9lo.7300.7260.722/0.7170.713io.70R0.704o.6990.695o.6900.685j0,680lo.6750,8700o.665/0.6590.,6540.6480.6420.6360.752b.7280.7240.7190.715/0.7100,706lo.7010_697/0,6920.6870,6820.6770.6720.666.0.6610.6550,6500.6410.6380.736/o.7320.7270.723/0.719o.7140.710b.7050.7000.6960.6910.686o.681l0.5760o.670lo.6650.659.0.6540.6480.6422283266
229966
o.744jo.7390.7350.731o.726l0.7220.7170.7130.7080.7030.0980.6930.699o.6830.6780.6720.6670.661.0.c55l0.649o.7d6lo.7410.737/0.7330.7280.7240.7190.7130.7100.7050.7000.5550.690.0.6850.6800.6740.6690,6530.6570.65107480,30.9060.00.250,21702.0020,697092068708106070660900.7500.7450.7410.7370.7320.728lo.7230.7190.714iq.700.0.7040.6990.694l0,6890.6830,6780,6720,6670.6610.6553934o27261196o9.666
0.5490.5.4jo.60.72.727.220.80.08.03o.980.920.580.6820.570.6o.6640.580006
0.757l0,7530.7490.744'0.7400.735j0.7310.7260,7210,7170.7120.,707i0,7010.6960.6910.c850.6800,6740.6680.6629,7590,7550.7510.74.0.742:0.73r0.7330.7280,7230.7180.7140.7080.7030,6980.6930,5870,5820,6760,6700,56307
G8 7730.6--88
816o.8120.8090.8050.8010.79707940.790j07860.7820.7780_774077oo0,8310,8270,8240,820
o.8330.82908260.8320_818/0.8150811o.g07o.8030.7990.796o.7920.7880.784o.7800.776j0.772o.7680.8350.831lo.8280,8240,8200.8170.8130.8090.805b.8020.708,0.7940.7900.7860.7820.7780.774/0,77008a70833o83oob26o8220.19o.508110.b.040.800o96.09208884o.80o6oo.8390.8360,8320.8280.8240.8210.8170,8130.B090,ab60.8020.7980.7940,7900,786:0.7820.778:0.773lo.8410.838/0.8340.8300.926l0,823,0,819/0_815:0.8110.8080.804,0.8000.796.0.792.0.788:0.7840.7800.77508430.840j0.8360.8320_8290.8250.8210.8170.8130.8100.8060.s020.7980.790.7900.7860.7820.77D.B45:0,842l0.838g.83d/0.8310.827/0.8230.8190,8160.8120.803i0,804j0.,8000.7960.7920,788:0,7840,77933
0,8520.8490.844,0.842)0.8370.8330_8290.8250.822/0.818/0.814/0.810:0.8060.8020.798lo.794;0.7890.7850.8540.850/0.846l0.8430.8390.835/0,8310.8270.824j0.820l0,8160.a120.8080.8040.800j0.7960.7910.787o,856.08520,848:o_845,0.841o,837/0.8330.8300.826jo.8220,818.0.814jo.8100.8060.80210.798.0.7930.7880.8580.8540,8500.8470.8430.8990.8350.820.8280.8240.8200.8160.8120,8080.804/0.8000.795l0.7910,86olo.8580.8530,549i0,8450.8410.c87/0,8340,8300,8260,8220,8180,8140,8100,8060.8020.7070.793lo.8620.858o.855bo.851b.847b.843o.8390.836o.8320.8280.8240.820o.8160.8120.z080.8040.99lo.70282280
o69o55oo022o20o
0.8710.8670.8630.8590.8550.852/0.8480.8440.8400.836'0.8320.828/0.8240.820jp.s160_8110,807.0,809:0.8730.8690.8650,B610.8570.8540.8500o.8460.8420.8380.8340.8300.8260,8220.8180;8130.8090.8050,875-0.870.8670.8630.8599.8560.8520,8480.8440840.8360.832/9.82808240,8200,8508110.80.8770.873.0.8690.865.0.8620.8580.8540.850o.846.0.8420.838o.8340.83D08260.8220.8170.8130.80910.8790.875/0.871:0.867/0.8640,8600,856:0.8520.848 0.8440,B40l0,836 0.8320,8280.8240,8190,8150,811lo.881lo.877.0,873o.8700.8660.8620.8580.8540.8500.8460.8420.8380.8340.8300.8260.8210.8170.81310.8830,8790,875i0,872.0.8680.864i0,860'0,8560.852-0.8480.8440.8400.8360,8320,8280,8230.8190.815-0,885lo,881'0,878'0,874'0.8700.866:0.862j0_8580.8540,8500,8460,8420,8380.834D.8300,8250,8210.81710,88710,8830,880.0.8760,8720.86810,864.0,8600.8560,8520,8480.8440.8400.8360,B320_8270.8230,8190,8890,8860,8820,878i0,874p.B700.8660,8620.858o.854io,85008460.B420.8380,8340,8290,6250,82表
23 1 24 25
G 7730. 6
0.7610,7570.7530,748-0,744n,7390.7350,7300.7250,7200,75p7100,7050.7000.6940.6890.683,0.6780,6720.660,7630,7590.7550,750-0,7460,7410.737 0.7320.7270,7220.717l0.7120.7070.7020,6960,6910.685-0.6800,674*0,6680.7650,7610.7570.152,748.0.7430.7300.7340.729:0.7210.7190.714j0,7090.7040,6980,693'0,687j0,6810.675j0,6690.7670.730.59,7540,00.70.760072507210.60.711o.0.70006950890.683.0770.lo.7690.7650.7600.7560.7520,7470.7120,738.0.733.0.7280.7230.7180.7130.7070.7020.696j0.6910.685o.6790.67300
0.70690.640.00.760.5.60.72.3.732.7270.7220.7601060.70.940.6890.6830.60.7750.7710.7(60,72(f.7570.539760.743@,7390.340.7290.240.7180.7130.7080.7020.6960.6910.6850,b90.77.7068076090.5500.70740060310720.720o.0.09.04.098092068600.7790.7750.7700.760.7G10.7570.7520.747.0.7420.75Ro.7320.7270.7220.7170.710.7060.7000.6940.68B0.682t.78j0.7770,7720.7680.7630,759p.740.749.7440,739o.734o.7280.724o.7190.713o.70a7020.c960.6900,84o.78:u.7790.7740.7700.7650.@o0.750u.75to.746.u.74j0.36o.730.726o.7210.so0jo,70406980.692068.0.7850.781c.7760.7720.7670.7620.7580.7530.7480.7430.7380.7330.7280.7220.7170.7110.7060.7000.6940.6888607790.0.55005000.00720.90.308020960.0.7890,784b.7R0@,7700.t710.766.7620,7570.7529,7470,7420,7870,7320,7200,721/0.7150.7090.7040,6980,692,79'0,T,820,777(,7730.768,640,7590.7540.749i0.744j0,7390.7330,7280.723'0.7170,7110,706,0.7000,638000
0.7950.,7900.7860.7810.770.7720_770.763.0,7580,7530.7480.7420.7370,7320,726i0,7210,715/0.7090.7030,897987950449028100
0.7990.7940.7900,7850,7810.7760.7710.7660,7620,756.0,7510,7460,741,0,73607360.7240,7190.713'0.707.0,t.0[0.7960.7920.7870.7830,77H0,7530.7680.763.0.7580.7530.7480.7430.7380.7320.7260.7210.7150_7090.703_8020.79k1,7010,789b,7850,t800,7750.77uu,7650,7000,7550,3500.7450,7390,7340.7280,722.0,717.0,7110,7040608
0.8060,8020.7980.7930.7880.7840.7790,7740.7590,7640.7590,540,748'0.7430.386.320.726.0.7200.7140.080040000950008070.76606000000.340.2807220.60,8100,608010.7970.7920.78607830770706806307580520440850.300.724.80.20.8120.6080.8030.799.7940.7900.7850.700.7750.7760.7550.7600.7540.7490.7430.7380.7320,7260.7200.74000777009722
0.8160,8120,8070,8030.7980.7930.7890,7640,779077407680.7630.7580.7520,7470,7410.7360,73007240.717390
GB 1730.6-BB
p.891.0.888/0.8840.b800876b.8720.8630.864.0.860o.856po8520.848/084408400836o.8310.8270.8288p
o896o.8920880.884/0880/o.8760.7208608640600.8560.520.49o.44840o.350881027o.8980.9o8900.885jo.a82o.8780.874o.8o0866o.2p.8o.550.0o.46o.8420.83o.33o.80.9000.8960.8920,883/0.884o,8800,8760,8720.8680.864j0.8600.856lo.852lo.84b0.844o.8390.8350.831286o88o662o6
0099288888
09049000692o80888876286400o78885
p73.9389884088006269055
o.919o.9150.9110.907/0.9030.8990,8950.8910.8870.8820.878/0.8740,8700.866p.8610.857/0.853/0.848io.920.9170.9130.9090.9050.9010.8970.893j0.8890.884/0.b80o.6760.8720.868b.863/0.859.0.855/0.8500.923lo.9190.915o.9110.907.0.9030899/0.8950.8910.8860,882i0.878j0.874/o.870o.865o,861.0.850.852o.925o.92.903o.99j0.1o830.880884o80/9.6029.860863o.8508o2
0.9290.925j0.921jo.0170.913/0.909o.9050.9010.8970.893j0.8880.8840.8800.8760.8710.8670.8630.851oo88
o.330.9290.95o92o.c.930.99o0500.9092.888o.4.880o87503o.860.0.9350.9310.c270.923.0.019/6.9150.911/0.9070.903o.8900,894/0.890o.8860.8820.877/0B73o.8680.860.037l0,9330,029,0.925:0.9210.9170.913'0,9090.9050.901/0.896/0.c920.888'0.884'0.8790,875.0.8700,8660.940/0.9360.9310.9270.923.c.9190,915l0.9110.907'0.903o,898j0.894j0.8900.8860.881'0.t77/0.872j0.8660.9120.9380.934j0.9290.9260.9210.917/0.913'0.9090.905/0.900:0.8960,8920.8880.883:0.879i0.8740,8700,944.0.9a0,0.9360,932,0.9270.9230.9190.915:0.9110.907:0.9020.8980.8940.890'0.s850.a810.8760,872p2400
0.9680.944/0.940j0.9360,9320.9270.023'0.0190,9150.9110,9070,9020,898lo,894/0,889.0,885/0.8800.876A
.8180,814j0.8090,8050800jo7950.7910.786j0,781o.7760.7700.765o760j0,7540.7490.7430.73707310.725o.7900028027802002099p0
08240.82008150.810'0.8060.8010.7960.7910.7860.781:0.7r60.7710.7660.7600.7540.749.7430.7370.731072p2622o.70280.38j0.30.880830.87.76020.6.05030.3300.280.8240.8190.814o0.0.805o.8000.950.9007850.78oo.7750.769o.764o.7580.752o.7470.741o.735o.72o227o60
9oo759o2o
22888266
0.838j0.8330,8290.8240,8190,8150.8100.805.0.8000o.795j0.7890.7840.779o.773o.75;0.7620.7560.7500.7440.78o
33oo87
0,8440.83908350,8300.8250.6200.8160800.8060,6000.7950.790p40.779.0.7307670.620,56.00.0.26
40309030829.24.9040090.8049904p8803077076090.0.08500.845o.8400.8360.831jo,8260,821jo,816o.8110.a060.c01j0.7950.7900.784.9.7790.7730.7670.7610.755o.749288
p.85408490,8440,840.0835o.8300.a2508200.815/o.8100.a05n.7990.7940.7880.7830.7770.7710.7650.759.0.7262
joo.3o8o44o8o49o86oo2o
955oo3o2o2o992.76077o4jo
o.86o.86o.8520.847.0.8430.83308330.8280.823/0.818'0.8120.807.0.8010.7960.7900.7840.7780.772o.76o7jo.830.855o.8540.8490.645o.8400.8350.830p.8250,819.0.81to.809.0.a030.798.0.7920.7860.7800.7740.76a0.762o,855p.8610.856.o.8510.8460.8420.B37o.8320.826o.8210.8100.8110,8050.a000.740.78bo.7820.776o.7700.76o
o.869o.8650.8600.8550.850.0.8450.840o.835o.8300.825.0.8200.8140.8090.8030.798o.792o.786o.78oo.724o,762
G 730.688
0.950o.9460.9420.93B10.9340.930.0.925.0.9210.9170.9130.9090.904o.900.o.896j0.891o.887l0.8820.8780.9520.0480.94d0.9400.9360.9320.9270.9230.9190.915'0.9110.906'0.9020.898l0o.b930,8890.8840.8810.9540.9500.946'0.9420.9380.934/0.9290.9250.9210.917.0.9130.9080,9040.9000.B950,891/0.8860,8820.9560.9520.948.0.94d.9400.93609320.9270.9230.9190.9150.9100.9060.9020.9970.930.8880.84lo.958.0.954.0.9500.946.0.942i0938lo.934,0.929/0.9250.9230.917o9120.9080,9040.3990.895,0.890o.880960:05609209409440.9400.9360.9310.9270.9230.99o914090o.9060.010897089208880.9620.9580.9540.950.0.9460.9420.9380.9330.929.0.9250.9210.9160.912.0o.9080.9030.899j0.8940.89oo.9650.900.96jo9520.980.644090.9360.90.9270923098090900.905.9010.890c92o3390
o.9690.965j0.9600.9560.9520.248o.9440.9400.9350.931o.927/0.9220.9180.9149.9090.905jo.900.o.896lo,9710.967lo.963o.958'0.9540.5500.946'0.9420.037o.933o.9290.9240.9200.916o.9110.907lo.a02o.897o922299
o97o910.9670.9620.9580.s540.9500946o.942o.30.933o.9280.24.0.92o9150.910.906090.977o.9730.9690.965o.9600.9560.9520.9480.943.0.939j0.935,o.9300.9260.9220.917o.9180.9080.903.0.979o.975io.9710.907lo.9620o.c580.9540.950j0.9450.941o.937bo.932/0.928o.92a0.919:0.9150.9100.9050.981lo.9770.973jo.969o.064/0.c600.956lo.952o.948,0.9430.9390.9340.930'0.9260.9210.9160.91z/0.9070,983/0.979.0.9750.9710.967:0.5620.9580.9510,950'0.0450.9110.9360.032'0.9280.923.0.9180.9140.909oo
o99oo985o.980077o.930.c68o.9640.960.960.9o97/0.94209380.9340p290.9240.920090.992o.988l0.983.0.979o.9750.971o.966-0.9620.9580.95s0,919o.9440.940.o.93slo.931o.9260.9220.91799
0.9960.992o.987lo.983o.9790.975o.9700.966o.962/0.9570.953lo.9480.q44jo.9400.9350.93oio.9260.9210.398lo.914o.99ao.9850.9810,s70.9720.9bto.964o.9590.9550.9500.946j09420.937.932092n0931oo692066oo4
1.006.1.0020.998l0.9910.989.0.9850.98110.q760.9720.967.0.963/0.9590.954o.950o.s450.94oo.936o.930,8730,8690.864
G 770.6--88
8981089
180.8130.8070.8010.7963.7900.7830.7730.770,8750.8710.8660,8610,856:0,8510.8460.8410.8360.8310.8250,8200.8140.8090,8030.7970.7910.7850.7790.7730.870.8720.6680.c630.6580.830.848o.8430.838'0.833.0.8270.8220.8160.8110,8050.799.3.7930.7870.7810.740.8790.8740.8700.8650.860.0.8550.8500.8450.B400.8350.b290.,8240.8180.8130.8070.8019.7950.7890.7830.7760.8810.8760.8720,8670,8620,8570,8520.847.84208860.310.8260.8200,15.0.8090,8030.7970.7910.7850.770,883.0.878o,8740,869j0.B640.8590,8540.8190.844jo.380.833j0.828,0.8320.8160.110,305o.7990.7930.7860.780,8850.850:08760.871'0.8660.861o.8560.8510.8460.8400,8350,B300.824.0.8180.8130,6070.801.0.7950.7bB-0.782lo.b87j0.c820.878o.873.0.86b0,863,0.8580.853,0.8480.ad20.837/0.8310.8260.8200.8140.8090.8020.796lo.7900.784o.889/0.8840.87910.g75j0.8700,8650.8600.8550.8490,8440.8390.833:0.8280.8220.8160.8100.804i0.7980.7920.786o.8910.886o.88l0.870.8720.860.8620.8560.51o.8460,841.0.835o.8300.8240.81808120.806j0.8000.7940.787o08808so0986408.083048.0032o.202001ao080.2o.oo.8950.8900.885jo.88o0.8760.871o.8660.96o.o.8550.850.0.8440.8390.833jo.8280.8220.816.9.8100.b04o.798o.7910.80208870888o,670.62.8.82.500020820.6j0.900.8990,8940.8890.884o,8790.8740.8690,864j0.8590854o.8480.8430.837lo.8320o.2608200.#14o.308.0.8010.79o.9010.8960.8910.r860.8810.8760.8710.8660.8610.8560.8500.c45o.8390.8330.8280.8220.8160.8090.8030.79o.93o.8980.s930.a880.883.0.8780.873p.86ao.86308580.8520.846o.8410.835o.8290.8240.8170.t11o.8050.7980.9050.9000.8950.8900.8850.8800.8750.8700.8c50.859.0.854.0.848.0.843o.8370.8310.8250.8190.813o.807o.80oo.289288p.8827c82o60.805.8330.80200.9080.9040.8990.940.8B90.882o.879.0.8740.86B0.83o.85bo.c52.8470.841o.835o.820.c8230.8170.8100.84o.910j0.90b6jo.9010.c96.0,891o.886.0.881o.676.0.8700.8650.8600.6540.848o.a.30.837o.831c.8250.819j0.8120.800,9120.908l0.9030.89n0.8#30.880.8830.670,872.0.B670.8620.8560.8500.8450.8300.633i0_6270.#21'0.3140.8080.9140.9100.5050.900o.R950,8900.8850.8800.874o.8690.8630.8580.852.0.8460.841.o.R350.8290.8220.8150.8100.9160.9120.9070.9020.8970.8920_8870.B810.8760.8710.8650.8600.8540.848/0.843.0,83710,830.0.8240,8180,810.9180.9140.9090.9040.8900.8940.6890.8830.878.o.t730.8670.8620.856j0.850.0.8440.8380.3320.8260.820o.813o.920.0.960.910.q060.900.89608910.830.880.0.8750.8c90.8640.8580.852jo.84608400,8340.6280822080.922o.0170.930.908.0.90o.8980.8920.8870.b820.8760.870.8668600.a54o.848o.6420.8360.b300a23030.9240.990.9140.9100.9050.9000.8940.8890.8840,8780.80.8670.8620.8560,8500.8440.8380.6320,8250.8o.9260.9210.916o.9120.960.90.0.896.t.8910.886.0.880.0.8750.8690.866.0.855:o.852/0.8460.8400,340.827j0.8213
1oo价
10心6
CB 7730.6
1.008.1.004.1.0000.9960.9910.9870.9830.9780.9740.9700.9650.9610.9560.9520.9470.9420.9380.9331.0111.006:1.0020.999:0.993'0.989.0.9850.9900.9760.9720.9670.9630.9580.9540.949.0.9440.9400.9351.013:1.008.1.004 5.000'0.995;0.9910.927 0.9820.978.0.9740.9690.9650.9600,956(0.9510,9460.9420.9371.0151.0101.0061.0020.998.0.9930.9890.9840.9800.0760.9710.867.0.962:0.958b.953o.9480.9440.9391.017 1,012/1,008 1,004 1,0000.9950.9910,9860.982 D.978 0.9730.9690,961 0.960j0,9550,9500,9460.941t,019,1.015 1.0101.0061,0020,9370.9930.888:0.9840,9800.9750.9710.9660.9620.9570.8520.9480.9431.c211,01710121.00a1.0040.9990.9950.9900.9860.3820.977o.9330.9680.9640.9590.9540.0500.9a51,023.1019.1.014 1.0101,006 1,0010.9970.9930.9880.984 0.9790.9750.9700,9660.9610.9560.9510.9471.025.1.0211.0161.0121.0081.0030.9990.9950.990.0.986.0.9810.9770.972.0.9660.9630.9580.953o.9491,027 1.0231.019 1.0141.0101.0051.0010,9970.9920,9880.9830.9790.9740.970l0.s650.960b.9550.9511.029 1.025 1.0211.0161.012 1.,008 1,0030.9990.9940,990 0.9850.9810,9260,9720,9670.9620.957/0,9531.0311.0271.0231,0181.0741,0101.005.1.0010.9960,9920.9810,9830,9780,97ao,c690.96jo.9590,9551.034 1.029 1.0251,02n 1.616 1.012 1.007 1.0030_998 0.9940.9890,985 0,9800,976/0.5710.,963l0.961b.9571.036 1.031 1.027 1,022 1.018 1.014 1.009 1.005 1.000 0,996 0.9910.9870.9820,9780.9730.968(0.9630.9591.0381.9331.0291.0241.0201.0161.0111.0u7:2.0020.9980.9936,9890,9840.9790.5750.9700.965o.9611,040 1.035 1.0311.027 1,022 1,018 1,0132,009'1.004 1,000 0,995 0,9910.8860_9810,977/0.9720,967/0,9621,0421.0381.0331,029 1,424:1.0201,015 1.0111,0061,002:0.9970,9930,988 0.98 20,9790,9740,9690,9641,044 1,040 1,035 1,0311.026 1.0231,017 1,0131.008 1,004 0,099 0,9950,990 0,9850,9810,9760,97110,9661,0461,0421.0371,0331,0251.024 1.0191,0F51,0101.0061,0010.997'0.9920,987140,9830,978.9730,96B1.048 1.044j1,0 39 1.033.1.0 391,026.1.0221,017 1,01211,008,1.0030.9990.9940,989j0,5850.9800,975l0,9701.0501,046/1.0411.037 2.0321,028/1,0241.0191.0141.010.1.005:1.0010.996.0,990.987.0820.97710.9721,3521.046/1.0431,03911.0351,0301,026;1.0211,0171.0121,007/,0020.998,0,9330,989/0.9810,970,0.9741,5541.05010461041:1.0371,032,1.028102310151,01d:1,0091,005.1.000:0,900,5910.985,0,9810,9761.0571,6521.048 1,0431.0391.0341,030,1.025:t,0211.016'1.0:11007l1,0020.9970,5930,988.a,983b,9781.0591,054,t,0501.0451,0411.036,1,9321.027/1,023.1,018 1.0131,009/1,004/0,999,0950.990j0.9850.9801,1101191419t111111,j100o.59099001.0631,05a.1,05d 1,049 1,0+5;1.c40.1,036 1,0311,027 1,0221.018 1,0131,008,1,0030,599/0.9910,989/0.9841,65 1,0601,056 1,0511,047-1,642/1,038 1,0331_029 1.0241,020,1,6151.010|1.005/1.0010,996/0,091'0,9661,071,062:10581,0541,049 1,441,0401,0351,0311,0261,022 1,0171,012/1,0071,6030,9930,9930,988
小提示:此标准内容仅展示完整标准里的部分截取内容,若需要完整标准请到上方自行免费下载完整标准文档。
锰铁及高炉锰铁化学分析方法
气体容置法测定碳量
Methods for chemical analysis of fertomangateseand blest furnece ferromanganeseThe gasometric maethod tor thc determinationof carbon coatent
UIC 669.15'74
GB7730.6-88
本标准适用于低碳链铁,中碳锰铁中碳最的测定。测定范围:0.400%~5.00为。本标准遵守GH146778《冶金产品化学分析方法标准的总则及--般规定》。1方法提要
试样置十管式燃烧炉中加热并通氧燃烧,生成的二氧化碳等混合气体经除硫后收集于量气管中、然后以氢氧化钾辫被吸收其中的二氧化碌,唆收前后体积之差即为二氧化碳体积,再换算均碳量。2试剂及材料
2.1助熔剂:锡粒(0.4~0.8mm)、铜.铁粉、五氧化二钒等。助熔剂中食碳最不大于0.002%。2.2省棉纤维。
2.3碱石灰或氢氨化钠。
2、4氧化铝:活性、粒状。
2.5,二氧化锰活性、粒状。
2. 6碗酸(p 1. R4 g/mL)。
硫酸(0.1100):滴加甲基红溶腋红色2.8铸酸饱和的硫酸溶液:于硫酸(2.6)中如重铬酸钾或铬酸酐至愧利,使用其上部澄清溶液。2.9氢单化钾溶液(40%)。
2.10氧化钠溶液(26%):以中基红溶液作指示剂滴加硫酸(1--1)至酸性。2.11氧气;纯度大于99.5%。
3仪器及设备
3.1气体容虽活定碳装置如下图:3.1.1洗气瓶(5):内盛铬酸饱和的流酸溶液(2.8)。3.1.2洗气瓶(6)内装碱石灰成氢氧化钢3.1.3干燥塔(7、8):内装氧化铝(2.1)。3.1.4 高温燃烧管(9):Φ×L.,mm;23-24×6003.1.5臂式燃烧炉(10):可调节电源以保证燃烧试样所需温度。3.1.6石棉纤维(11):灼烧至无碳。3.1.7除硫管(12):内装二氢化锰(2.5)中华人民共和国冶金工业部 19 88-0 2 -0 2 批准1989 -03-01实施
GB 7730.6: 88
1-氧气瓶,2 -氧气表,3一缓冲瓶1一效型转范斯计:5,6.-泌气瓶:7、8干燥塔9—高温燃烧管:1u一管式燃烧好;11.4制纤维:12—除硫管,13—客量定获仪(包括,得凝窄a、最气管 b、水准瓶c、吸收器 d、小活塞 c,三通塞f,温度计 s), 14一高温控制器:15—磨砂离塞16—舟
3.1.8瓷舟(16):长88mm或97mm,应预先于120DC管式燃烧炉中通灼烧至无碳,也可于100℃:高溢炉中灼烧4h以工,冷却后忙于盛有藏石棉或碱不灰和无水氯化钙的未涂油脂的下燥器中,
3.1.9量气臂(6):内盛氟化钠溶液(2.10)或硫酸溶液(2.7)。每一格刻度为0.05ml它是在16℃.101.32kPa(760mmHg)标准状说下刻制的3. 1. 10收器(d):内盛氢氧化钾溶液(2. 9)3. 1. 11 小活塞(c):有一方可通大气。3. 2长钩:用低碳镍铬丝或谢热合金丝制成。3.3水银气压计:气压慎应接按公式(1)校正:# = r (1 0. 000 163 t - 0. 002 6cos2q- 0. 000 000 27f)式中,--校正后的气压值,kP
-水银气压计测得的气压值,kPa:水银气压计所在处温度,宝
水银气压计所在处纬度!\);
H-水银气压计所在处海拔高度,m。4试样
4.1低碳锰铁、中碳锰铁试样应全部通过0.119nm筛孔。4.2高炉锰铁试样应全部通过0.125mm筛孔.5分析步骤
5.1试样量
按表1称取试样和助熔剂
0.400~1.200
>-1. 200 ~-2. 500
>2. 500~5, 000
5. 2空它试验
试样量
随同试样做空归试验,
5.3分析前的准备
GB 7730. 6—88
助熔剂量(任选共-—)、B
橄化铜
0. 5 -- 1. 0
五氨化
0. 5 ~ 1. 0
氧化+
五氧化二泌
(1-F1)
0. 5 -~ 1. 0
九氮化二钳
铁粉+邦化锅
0. 5 ~-1. 0
+铁粉
D. 5 -- 1. 0
将炉温升至1200~1350℃,检管路及活塞是否谢气,装置是否正常,燃烧标准试,检查仪器及操作。
5.4测定
将试样(5.1)置于瓷好(3.1.8)中,按表1覆盖助熔剂,将瓷舟推入高温燃烧普温度最高处.立即塞磨砂玻璃塞(15),将氧气表上的三通活寒(r)打开,~-边调节氧气流速至121~140 mL/min,一边通氧约3min,使高温燃烧管中的温度恒定。按容量定碳仪操作规程,将混合气体导入量气管,定容、吸收后、测量其读数,并确认残留的气体体积没有变化后,启并磨砂玻璃塞,用长钩将瓷舟拉出,检查熔快,确认燃烧完全斤,将残留气体放空。6讨算
接公式(2)计算碳的百分含量:
C(%)=(V/A-V:A) -A
式中:4-
·(2)
温度 16 C,气床 1CI.32 kPa,用酸性水作封闭液时,讨闭液而上每毫升二氧化碳中含碳虽A值为0.0005003g:用筑化钠酸性液作封闭时A值为0.0005022名V,—混合气体的体积,mL,
残留气体的体积,mL:
7允许差
空白试验的气体体积,nL:
试样量·8t
温度、气压校正系数,见闭录A表A1盛表A2.实验室之间分析结果的差值应不大于表2所列允许差。裁2
≥:0.1001.200
1. 200--2, 50
2.50-~5.D0
GB 7730.6—88
气体容量法测是碳的混度,气压补正系数表(本表用1:100012
7040682ooo
o.7770.7730.7700.7660.7630.759/0.756.0.7520.748.0.7450.7410.7370.7340.7300.7260.7220.718.0.7140.7790.7507726b0.7650610.7580.7540.10.7470430,74036p.32o.281024072000.781p.70774077jo.760.7630006.730.905074208jo31300726o7220o.783j0.7790.7760.7720.7690.7650.7620.7580.7550.7510.7470.744o.7400.7360.7320,728p.7240.72010.785/0.7810.7780,7740,77:0,767/0,7640.7600.75?0.7530.7490,7460,742/0.738/0,734,0.7300.726|0,7220.7870.7840.780:@,7770.773.0.7690.766j0.7620.7590.7550.7510.7480.744.0.7400.736o.7320.728o.7240.7890.7660.7820.779.0.7750.7710.7680.7640.7610.7570.753'0.750j0.746j0o.7420.7380.7340.7300.726j0.791lo.788/0.784j0,7810.7770,7740.770l0.7660,7630,7580.755j0.7520.748o.74d0.740j0.7360,7320.728367264o28
0.7950.792.0.78Bl0.785.7810.778.0.7740.77o0.767l0.7630.7590.756o.7520.7480.7440.7400.36o.7320.7970.7940.7900,7870.783:0.7860.7760.7720.769/0.7650.7610.758.0.7540.7590.7480.7420.7380,7340.8000.7960.7920.789.0.7850.7820.7780.7740.7710,767/0.7630.76010.7560.7520.7480.7440.7400.736j0,8020,708,0.7950701o.7810.7840.7800.776'0,7730.7690.765o,7620.758lo.75q0.750p.746l0,7420.7380.804.0.6000.7970.7930.7890.7860.7820.778:0.715/0.7710.7670.7646.7600.7560.7520.748l0.7440,7409288762
j0.808.0.804j0.801o.7970.791.0.790j0.786.0,793o.779lo.775.0.771o.768j0.7640.7600.756p.752lo.7a8o.744io.8100.R06o.8030.7990.7960.7920.7880.785m.7810.7770.773o.770o.7660.7620.7580.7540.7500.7460,8120,B09'0.80t0.801,0.798,o.7945.7900,787l0.7a30.779l0.775o.7720.7080.7640.7600.7560.75210,74t.8140.b110.8070.8030.800o.796D.7920.790.7350.7810.777o.7740.7700.766/0.7620.758.0.754o.7500,160,8130.809c.800,602@.708D.794D.7010.7370.7830.779o.7760.7720.7680.764p.760j0.75@o.752o.1000p960.8820.7074.76o62.o003o.82099o9o3o.0772oo
29008403j0002700066j0
0.8250.8210,817.0.6140.8100,806/0.8030.7990.795o.7910.7880.7840.78007760.7720.768lo.7640.7600.8270.8230.8190.6160.8120,8080.8050.,801:0.7970.7930.7900.7860.7820.7780.7740.7700.76b0.7620.8280,8250.8220.8180,8140.b10807.0.8030.79907950920.7880.840780.0.7780.7720.680.76(补
的硫龄寄疫作封闭液)wwW.bzxz.Net
mbar=0.750mmHg
ln' Pa?
35 1 36
ob4o.0o0696o92o.8o.3.60740.6.66o90.5o490.440.o3328o.622.o.00.70.20.8o4o69o.85p.8o.608o.61o.60.040.4o35029/0.o.202772
o65332
.76020.8o.040.6990so.p.c8o.677.6720.666620.6570.51o.40410.3529jo.66
0.7220.7180.7140.7100.7050.7010.6960.6920.6870.c820.677o,672/0.6670.662j0.6570.6520.6460,641o,6350.629o6
0.8o.240o0117o.c008080863j0.680663070260.9lo.7300.7260.722/0.7170.713io.70R0.704o.6990.695o.6900.685j0,680lo.6750,8700o.665/0.6590.,6540.6480.6420.6360.752b.7280.7240.7190.715/0.7100,706lo.7010_697/0,6920.6870,6820.6770.6720.666.0.6610.6550,6500.6410.6380.736/o.7320.7270.723/0.719o.7140.710b.7050.7000.6960.6910.686o.681l0.5760o.670lo.6650.659.0.6540.6480.6422283266
229966
o.744jo.7390.7350.731o.726l0.7220.7170.7130.7080.7030.0980.6930.699o.6830.6780.6720.6670.661.0.c55l0.649o.7d6lo.7410.737/0.7330.7280.7240.7190.7130.7100.7050.7000.5550.690.0.6850.6800.6740.6690,6530.6570.65107480,30.9060.00.250,21702.0020,697092068708106070660900.7500.7450.7410.7370.7320.728lo.7230.7190.714iq.700.0.7040.6990.694l0,6890.6830,6780,6720,6670.6610.6553934o27261196o9.666
0.5490.5.4jo.60.72.727.220.80.08.03o.980.920.580.6820.570.6o.6640.580006
0.757l0,7530.7490.744'0.7400.735j0.7310.7260,7210,7170.7120.,707i0,7010.6960.6910.c850.6800,6740.6680.6629,7590,7550.7510.74.0.742:0.73r0.7330.7280,7230.7180.7140.7080.7030,6980.6930,5870,5820,6760,6700,56307
G8 7730.6--88
816o.8120.8090.8050.8010.79707940.790j07860.7820.7780_774077oo0,8310,8270,8240,820
o.8330.82908260.8320_818/0.8150811o.g07o.8030.7990.796o.7920.7880.784o.7800.776j0.772o.7680.8350.831lo.8280,8240,8200.8170.8130.8090.805b.8020.708,0.7940.7900.7860.7820.7780.774/0,77008a70833o83oob26o8220.19o.508110.b.040.800o96.09208884o.80o6oo.8390.8360,8320.8280.8240.8210.8170,8130.B090,ab60.8020.7980.7940,7900,786:0.7820.778:0.773lo.8410.838/0.8340.8300.926l0,823,0,819/0_815:0.8110.8080.804,0.8000.796.0.792.0.788:0.7840.7800.77508430.840j0.8360.8320_8290.8250.8210.8170.8130.8100.8060.s020.7980.790.7900.7860.7820.77D.B45:0,842l0.838g.83d/0.8310.827/0.8230.8190,8160.8120.803i0,804j0.,8000.7960.7920,788:0,7840,77933
0,8520.8490.844,0.842)0.8370.8330_8290.8250.822/0.818/0.814/0.810:0.8060.8020.798lo.794;0.7890.7850.8540.850/0.846l0.8430.8390.835/0,8310.8270.824j0.820l0,8160.a120.8080.8040.800j0.7960.7910.787o,856.08520,848:o_845,0.841o,837/0.8330.8300.826jo.8220,818.0.814jo.8100.8060.80210.798.0.7930.7880.8580.8540,8500.8470.8430.8990.8350.820.8280.8240.8200.8160.8120,8080.804/0.8000.795l0.7910,86olo.8580.8530,549i0,8450.8410.c87/0,8340,8300,8260,8220,8180,8140,8100,8060.8020.7070.793lo.8620.858o.855bo.851b.847b.843o.8390.836o.8320.8280.8240.820o.8160.8120.z080.8040.99lo.70282280
o69o55oo022o20o
0.8710.8670.8630.8590.8550.852/0.8480.8440.8400.836'0.8320.828/0.8240.820jp.s160_8110,807.0,809:0.8730.8690.8650,B610.8570.8540.8500o.8460.8420.8380.8340.8300.8260,8220.8180;8130.8090.8050,875-0.870.8670.8630.8599.8560.8520,8480.8440840.8360.832/9.82808240,8200,8508110.80.8770.873.0.8690.865.0.8620.8580.8540.850o.846.0.8420.838o.8340.83D08260.8220.8170.8130.80910.8790.875/0.871:0.867/0.8640,8600,856:0.8520.848 0.8440,B40l0,836 0.8320,8280.8240,8190,8150,811lo.881lo.877.0,873o.8700.8660.8620.8580.8540.8500.8460.8420.8380.8340.8300.8260.8210.8170.81310.8830,8790,875i0,872.0.8680.864i0,860'0,8560.852-0.8480.8440.8400.8360,8320,8280,8230.8190.815-0,885lo,881'0,878'0,874'0.8700.866:0.862j0_8580.8540,8500,8460,8420,8380.834D.8300,8250,8210.81710,88710,8830,880.0.8760,8720.86810,864.0,8600.8560,8520,8480.8440.8400.8360,B320_8270.8230,8190,8890,8860,8820,878i0,874p.B700.8660,8620.858o.854io,85008460.B420.8380,8340,8290,6250,82表
23 1 24 25
G 7730. 6
0.7610,7570.7530,748-0,744n,7390.7350,7300.7250,7200,75p7100,7050.7000.6940.6890.683,0.6780,6720.660,7630,7590.7550,750-0,7460,7410.737 0.7320.7270,7220.717l0.7120.7070.7020,6960,6910.685-0.6800,674*0,6680.7650,7610.7570.152,748.0.7430.7300.7340.729:0.7210.7190.714j0,7090.7040,6980,693'0,687j0,6810.675j0,6690.7670.730.59,7540,00.70.760072507210.60.711o.0.70006950890.683.0770.lo.7690.7650.7600.7560.7520,7470.7120,738.0.733.0.7280.7230.7180.7130.7070.7020.696j0.6910.685o.6790.67300
0.70690.640.00.760.5.60.72.3.732.7270.7220.7601060.70.940.6890.6830.60.7750.7710.7(60,72(f.7570.539760.743@,7390.340.7290.240.7180.7130.7080.7020.6960.6910.6850,b90.77.7068076090.5500.70740060310720.720o.0.09.04.098092068600.7790.7750.7700.760.7G10.7570.7520.747.0.7420.75Ro.7320.7270.7220.7170.710.7060.7000.6940.68B0.682t.78j0.7770,7720.7680.7630,759p.740.749.7440,739o.734o.7280.724o.7190.713o.70a7020.c960.6900,84o.78:u.7790.7740.7700.7650.@o0.750u.75to.746.u.74j0.36o.730.726o.7210.so0jo,70406980.692068.0.7850.781c.7760.7720.7670.7620.7580.7530.7480.7430.7380.7330.7280.7220.7170.7110.7060.7000.6940.6888607790.0.55005000.00720.90.308020960.0.7890,784b.7R0@,7700.t710.766.7620,7570.7529,7470,7420,7870,7320,7200,721/0.7150.7090.7040,6980,692,79'0,T,820,777(,7730.768,640,7590.7540.749i0.744j0,7390.7330,7280.723'0.7170,7110,706,0.7000,638000
0.7950.,7900.7860.7810.770.7720_770.763.0,7580,7530.7480.7420.7370,7320,726i0,7210,715/0.7090.7030,897987950449028100
0.7990.7940.7900,7850,7810.7760.7710.7660,7620,756.0,7510,7460,741,0,73607360.7240,7190.713'0.707.0,t.0[0.7960.7920.7870.7830,77H0,7530.7680.763.0.7580.7530.7480.7430.7380.7320.7260.7210.7150_7090.703_8020.79k1,7010,789b,7850,t800,7750.77uu,7650,7000,7550,3500.7450,7390,7340.7280,722.0,717.0,7110,7040608
0.8060,8020.7980.7930.7880.7840.7790,7740.7590,7640.7590,540,748'0.7430.386.320.726.0.7200.7140.080040000950008070.76606000000.340.2807220.60,8100,608010.7970.7920.78607830770706806307580520440850.300.724.80.20.8120.6080.8030.799.7940.7900.7850.700.7750.7760.7550.7600.7540.7490.7430.7380.7320,7260.7200.74000777009722
0.8160,8120,8070,8030.7980.7930.7890,7640,779077407680.7630.7580.7520,7470,7410.7360,73007240.717390
GB 1730.6-BB
p.891.0.888/0.8840.b800876b.8720.8630.864.0.860o.856po8520.848/084408400836o.8310.8270.8288p
o896o.8920880.884/0880/o.8760.7208608640600.8560.520.49o.44840o.350881027o.8980.9o8900.885jo.a82o.8780.874o.8o0866o.2p.8o.550.0o.46o.8420.83o.33o.80.9000.8960.8920,883/0.884o,8800,8760,8720.8680.864j0.8600.856lo.852lo.84b0.844o.8390.8350.831286o88o662o6
0099288888
09049000692o80888876286400o78885
p73.9389884088006269055
o.919o.9150.9110.907/0.9030.8990,8950.8910.8870.8820.878/0.8740,8700.866p.8610.857/0.853/0.848io.920.9170.9130.9090.9050.9010.8970.893j0.8890.884/0.b80o.6760.8720.868b.863/0.859.0.855/0.8500.923lo.9190.915o.9110.907.0.9030899/0.8950.8910.8860,882i0.878j0.874/o.870o.865o,861.0.850.852o.925o.92.903o.99j0.1o830.880884o80/9.6029.860863o.8508o2
0.9290.925j0.921jo.0170.913/0.909o.9050.9010.8970.893j0.8880.8840.8800.8760.8710.8670.8630.851oo88
o.330.9290.95o92o.c.930.99o0500.9092.888o.4.880o87503o.860.0.9350.9310.c270.923.0.019/6.9150.911/0.9070.903o.8900,894/0.890o.8860.8820.877/0B73o.8680.860.037l0,9330,029,0.925:0.9210.9170.913'0,9090.9050.901/0.896/0.c920.888'0.884'0.8790,875.0.8700,8660.940/0.9360.9310.9270.923.c.9190,915l0.9110.907'0.903o,898j0.894j0.8900.8860.881'0.t77/0.872j0.8660.9120.9380.934j0.9290.9260.9210.917/0.913'0.9090.905/0.900:0.8960,8920.8880.883:0.879i0.8740,8700,944.0.9a0,0.9360,932,0.9270.9230.9190.915:0.9110.907:0.9020.8980.8940.890'0.s850.a810.8760,872p2400
0.9680.944/0.940j0.9360,9320.9270.023'0.0190,9150.9110,9070,9020,898lo,894/0,889.0,885/0.8800.876A
.8180,814j0.8090,8050800jo7950.7910.786j0,781o.7760.7700.765o760j0,7540.7490.7430.73707310.725o.7900028027802002099p0
08240.82008150.810'0.8060.8010.7960.7910.7860.781:0.7r60.7710.7660.7600.7540.749.7430.7370.731072p2622o.70280.38j0.30.880830.87.76020.6.05030.3300.280.8240.8190.814o0.0.805o.8000.950.9007850.78oo.7750.769o.764o.7580.752o.7470.741o.735o.72o227o60
9oo759o2o
22888266
0.838j0.8330,8290.8240,8190,8150.8100.805.0.8000o.795j0.7890.7840.779o.773o.75;0.7620.7560.7500.7440.78o
33oo87
0,8440.83908350,8300.8250.6200.8160800.8060,6000.7950.790p40.779.0.7307670.620,56.00.0.26
40309030829.24.9040090.8049904p8803077076090.0.08500.845o.8400.8360.831jo,8260,821jo,816o.8110.a060.c01j0.7950.7900.784.9.7790.7730.7670.7610.755o.749288
p.85408490,8440,840.0835o.8300.a2508200.815/o.8100.a05n.7990.7940.7880.7830.7770.7710.7650.759.0.7262
joo.3o8o44o8o49o86oo2o
955oo3o2o2o992.76077o4jo
o.86o.86o.8520.847.0.8430.83308330.8280.823/0.818'0.8120.807.0.8010.7960.7900.7840.7780.772o.76o7jo.830.855o.8540.8490.645o.8400.8350.830p.8250,819.0.81to.809.0.a030.798.0.7920.7860.7800.7740.76a0.762o,855p.8610.856.o.8510.8460.8420.B37o.8320.826o.8210.8100.8110,8050.a000.740.78bo.7820.776o.7700.76o
o.869o.8650.8600.8550.850.0.8450.840o.835o.8300.825.0.8200.8140.8090.8030.798o.792o.786o.78oo.724o,762
G 730.688
0.950o.9460.9420.93B10.9340.930.0.925.0.9210.9170.9130.9090.904o.900.o.896j0.891o.887l0.8820.8780.9520.0480.94d0.9400.9360.9320.9270.9230.9190.915'0.9110.906'0.9020.898l0o.b930,8890.8840.8810.9540.9500.946'0.9420.9380.934/0.9290.9250.9210.917.0.9130.9080,9040.9000.B950,891/0.8860,8820.9560.9520.948.0.94d.9400.93609320.9270.9230.9190.9150.9100.9060.9020.9970.930.8880.84lo.958.0.954.0.9500.946.0.942i0938lo.934,0.929/0.9250.9230.917o9120.9080,9040.3990.895,0.890o.880960:05609209409440.9400.9360.9310.9270.9230.99o914090o.9060.010897089208880.9620.9580.9540.950.0.9460.9420.9380.9330.929.0.9250.9210.9160.912.0o.9080.9030.899j0.8940.89oo.9650.900.96jo9520.980.644090.9360.90.9270923098090900.905.9010.890c92o3390
o.9690.965j0.9600.9560.9520.248o.9440.9400.9350.931o.927/0.9220.9180.9149.9090.905jo.900.o.896lo,9710.967lo.963o.958'0.9540.5500.946'0.9420.037o.933o.9290.9240.9200.916o.9110.907lo.a02o.897o922299
o97o910.9670.9620.9580.s540.9500946o.942o.30.933o.9280.24.0.92o9150.910.906090.977o.9730.9690.965o.9600.9560.9520.9480.943.0.939j0.935,o.9300.9260.9220.917o.9180.9080.903.0.979o.975io.9710.907lo.9620o.c580.9540.950j0.9450.941o.937bo.932/0.928o.92a0.919:0.9150.9100.9050.981lo.9770.973jo.969o.064/0.c600.956lo.952o.948,0.9430.9390.9340.930'0.9260.9210.9160.91z/0.9070,983/0.979.0.9750.9710.967:0.5620.9580.9510,950'0.0450.9110.9360.032'0.9280.923.0.9180.9140.909oo
o99oo985o.980077o.930.c68o.9640.960.960.9o97/0.94209380.9340p290.9240.920090.992o.988l0.983.0.979o.9750.971o.966-0.9620.9580.95s0,919o.9440.940.o.93slo.931o.9260.9220.91799
0.9960.992o.987lo.983o.9790.975o.9700.966o.962/0.9570.953lo.9480.q44jo.9400.9350.93oio.9260.9210.398lo.914o.99ao.9850.9810,s70.9720.9bto.964o.9590.9550.9500.946j09420.937.932092n0931oo692066oo4
1.006.1.0020.998l0.9910.989.0.9850.98110.q760.9720.967.0.963/0.9590.954o.950o.s450.94oo.936o.930,8730,8690.864
G 770.6--88
8981089
180.8130.8070.8010.7963.7900.7830.7730.770,8750.8710.8660,8610,856:0,8510.8460.8410.8360.8310.8250,8200.8140.8090,8030.7970.7910.7850.7790.7730.870.8720.6680.c630.6580.830.848o.8430.838'0.833.0.8270.8220.8160.8110,8050.799.3.7930.7870.7810.740.8790.8740.8700.8650.860.0.8550.8500.8450.B400.8350.b290.,8240.8180.8130.8070.8019.7950.7890.7830.7760.8810.8760.8720,8670,8620,8570,8520.847.84208860.310.8260.8200,15.0.8090,8030.7970.7910.7850.770,883.0.878o,8740,869j0.B640.8590,8540.8190.844jo.380.833j0.828,0.8320.8160.110,305o.7990.7930.7860.780,8850.850:08760.871'0.8660.861o.8560.8510.8460.8400,8350,B300.824.0.8180.8130,6070.801.0.7950.7bB-0.782lo.b87j0.c820.878o.873.0.86b0,863,0.8580.853,0.8480.ad20.837/0.8310.8260.8200.8140.8090.8020.796lo.7900.784o.889/0.8840.87910.g75j0.8700,8650.8600.8550.8490,8440.8390.833:0.8280.8220.8160.8100.804i0.7980.7920.786o.8910.886o.88l0.870.8720.860.8620.8560.51o.8460,841.0.835o.8300.8240.81808120.806j0.8000.7940.787o08808so0986408.083048.0032o.202001ao080.2o.oo.8950.8900.885jo.88o0.8760.871o.8660.96o.o.8550.850.0.8440.8390.833jo.8280.8220.816.9.8100.b04o.798o.7910.80208870888o,670.62.8.82.500020820.6j0.900.8990,8940.8890.884o,8790.8740.8690,864j0.8590854o.8480.8430.837lo.8320o.2608200.#14o.308.0.8010.79o.9010.8960.8910.r860.8810.8760.8710.8660.8610.8560.8500.c45o.8390.8330.8280.8220.8160.8090.8030.79o.93o.8980.s930.a880.883.0.8780.873p.86ao.86308580.8520.846o.8410.835o.8290.8240.8170.t11o.8050.7980.9050.9000.8950.8900.8850.8800.8750.8700.8c50.859.0.854.0.848.0.843o.8370.8310.8250.8190.813o.807o.80oo.289288p.8827c82o60.805.8330.80200.9080.9040.8990.940.8B90.882o.879.0.8740.86B0.83o.85bo.c52.8470.841o.835o.820.c8230.8170.8100.84o.910j0.90b6jo.9010.c96.0,891o.886.0.881o.676.0.8700.8650.8600.6540.848o.a.30.837o.831c.8250.819j0.8120.800,9120.908l0.9030.89n0.8#30.880.8830.670,872.0.B670.8620.8560.8500.8450.8300.633i0_6270.#21'0.3140.8080.9140.9100.5050.900o.R950,8900.8850.8800.874o.8690.8630.8580.852.0.8460.841.o.R350.8290.8220.8150.8100.9160.9120.9070.9020.8970.8920_8870.B810.8760.8710.8650.8600.8540.848/0.843.0,83710,830.0.8240,8180,810.9180.9140.9090.9040.8900.8940.6890.8830.878.o.t730.8670.8620.856j0.850.0.8440.8380.3320.8260.820o.813o.920.0.960.910.q060.900.89608910.830.880.0.8750.8c90.8640.8580.852jo.84608400,8340.6280822080.922o.0170.930.908.0.90o.8980.8920.8870.b820.8760.870.8668600.a54o.848o.6420.8360.b300a23030.9240.990.9140.9100.9050.9000.8940.8890.8840,8780.80.8670.8620.8560,8500.8440.8380.6320,8250.8o.9260.9210.916o.9120.960.90.0.896.t.8910.886.0.880.0.8750.8690.866.0.855:o.852/0.8460.8400,340.827j0.8213
1oo价
10心6
CB 7730.6
1.008.1.004.1.0000.9960.9910.9870.9830.9780.9740.9700.9650.9610.9560.9520.9470.9420.9380.9331.0111.006:1.0020.999:0.993'0.989.0.9850.9900.9760.9720.9670.9630.9580.9540.949.0.9440.9400.9351.013:1.008.1.004 5.000'0.995;0.9910.927 0.9820.978.0.9740.9690.9650.9600,956(0.9510,9460.9420.9371.0151.0101.0061.0020.998.0.9930.9890.9840.9800.0760.9710.867.0.962:0.958b.953o.9480.9440.9391.017 1,012/1,008 1,004 1,0000.9950.9910,9860.982 D.978 0.9730.9690,961 0.960j0,9550,9500,9460.941t,019,1.015 1.0101.0061,0020,9370.9930.888:0.9840,9800.9750.9710.9660.9620.9570.8520.9480.9431.c211,01710121.00a1.0040.9990.9950.9900.9860.3820.977o.9330.9680.9640.9590.9540.0500.9a51,023.1019.1.014 1.0101,006 1,0010.9970.9930.9880.984 0.9790.9750.9700,9660.9610.9560.9510.9471.025.1.0211.0161.0121.0081.0030.9990.9950.990.0.986.0.9810.9770.972.0.9660.9630.9580.953o.9491,027 1.0231.019 1.0141.0101.0051.0010,9970.9920,9880.9830.9790.9740.970l0.s650.960b.9550.9511.029 1.025 1.0211.0161.012 1.,008 1,0030.9990.9940,990 0.9850.9810,9260,9720,9670.9620.957/0,9531.0311.0271.0231,0181.0741,0101.005.1.0010.9960,9920.9810,9830,9780,97ao,c690.96jo.9590,9551.034 1.029 1.0251,02n 1.616 1.012 1.007 1.0030_998 0.9940.9890,985 0,9800,976/0.5710.,963l0.961b.9571.036 1.031 1.027 1,022 1.018 1.014 1.009 1.005 1.000 0,996 0.9910.9870.9820,9780.9730.968(0.9630.9591.0381.9331.0291.0241.0201.0161.0111.0u7:2.0020.9980.9936,9890,9840.9790.5750.9700.965o.9611,040 1.035 1.0311.027 1,022 1,018 1,0132,009'1.004 1,000 0,995 0,9910.8860_9810,977/0.9720,967/0,9621,0421.0381.0331,029 1,424:1.0201,015 1.0111,0061,002:0.9970,9930,988 0.98 20,9790,9740,9690,9641,044 1,040 1,035 1,0311.026 1.0231,017 1,0131.008 1,004 0,099 0,9950,990 0,9850,9810,9760,97110,9661,0461,0421.0371,0331,0251.024 1.0191,0F51,0101.0061,0010.997'0.9920,987140,9830,978.9730,96B1.048 1.044j1,0 39 1.033.1.0 391,026.1.0221,017 1,01211,008,1.0030.9990.9940,989j0,5850.9800,975l0,9701.0501,046/1.0411.037 2.0321,028/1,0241.0191.0141.010.1.005:1.0010.996.0,990.987.0820.97710.9721,3521.046/1.0431,03911.0351,0301,026;1.0211,0171.0121,007/,0020.998,0,9330,989/0.9810,970,0.9741,5541.05010461041:1.0371,032,1.028102310151,01d:1,0091,005.1.000:0,900,5910.985,0,9810,9761.0571,6521.048 1,0431.0391.0341,030,1.025:t,0211.016'1.0:11007l1,0020.9970,5930,988.a,983b,9781.0591,054,t,0501.0451,0411.036,1,9321.027/1,023.1,018 1.0131,009/1,004/0,999,0950.990j0.9850.9801,1101191419t111111,j100o.59099001.0631,05a.1,05d 1,049 1,0+5;1.c40.1,036 1,0311,027 1,0221.018 1,0131,008,1,0030,599/0.9910,989/0.9841,65 1,0601,056 1,0511,047-1,642/1,038 1,0331_029 1.0241,020,1,6151.010|1.005/1.0010,996/0,091'0,9661,071,062:10581,0541,049 1,441,0401,0351,0311,0261,022 1,0171,012/1,0071,6030,9930,9930,988
小提示:此标准内容仅展示完整标准里的部分截取内容,若需要完整标准请到上方自行免费下载完整标准文档。
标准图片预览:





- 其它标准
- 热门标准
- 国家标准(GB)
- GB/T8566-2022 系统与软件工程 软件生存周期过程
- GB/T30917—2014 /ISo 29941:2010 天然胶乳橡胶避孕套中可迁移亚硝胺的测定
- GB/T12777-1999 金属波纹管膨胀节通用技术条件
- GB/T29633.4-2020 南极地名 第4部分:罗马字母拼写
- GB15193.5-2003 骨髓细胞微核试验
- GB4706.3-1986 家用和类似用途电器的安全食物搅碎器及类似用途电器的特殊要求
- GB15985-1995 丝虫病诊断标准及处理原则
- GB19159-2003 车用液化石油气
- GB/T7407-1997 中国及世界主要海运贸易港口代码
- GB1913.2-1990 漂白浸渍绝缘纸
- GB14287.4-2014 电气火灾监控系统 第4部分:故障电弧探测器
- GB5237.3-2008 铝合金建筑型材 第3部分:电泳涂漆型材
- GB/T39964-2021 造纸行业能源管理体系实施指南
- GB/T43929-2024 空间用纤维光学器件测试指南
- GB29140-2024 纯碱单位产品能源消耗限额
- 行业新闻
请牢记:“bzxz.net”即是“标准下载”四个汉字汉语拼音首字母与国际顶级域名“.net”的组合。 ©2025 标准下载网 www.bzxz.net 本站邮件:bzxznet@163.com
网站备案号:湘ICP备2025141790号-2
网站备案号:湘ICP备2025141790号-2