- 您的位置:
- 标准下载网 >>
- 标准分类 >>
- 化工行业标准(HG) >>
- HG/T 20519.5-1992 管道及仪表流程图
标准号:
HG/T 20519.5-1992
标准名称:
管道及仪表流程图
标准类别:
化工行业标准(HG)
英文名称:
Pipeline and instrument flow chart标准状态:
现行-
发布日期:
1993-01-18 -
实施日期:
1993-04-01 出版语种:
简体中文下载格式:
.rar.pdf下载大小:
5.53 MB
标准ICS号:
综合、术语学、标准化、文献>>技术制图>>01.100.01 技术制图综合71.010中标分类号:
>>>>G0 工程建设>>原材料工业及通信、广播工程>>P72石化、化工工程
部分标准内容:
中华人民共和国行业标准
化工工艺设计施工图内容和深度统一
HG20519-92
主编单位:化工部化工工艺配管设计技术中心站批准部门:化
化工部工程建设标准编辑中心
1993北京
化学工业部文件
化基发(1993)30号
关于颁发《化工工艺设计施工图内容和深度统一规定》化工行业标准的通知
各省、自治区、直辖市、计划单列市化工厅(局、公司),各有关设计、施工单位:由化工部工艺配管设计技术中心站编制的《化工工艺设计施工图内容和深度统一规定》,业经审查,现批准为化工行业标准,编号为HG20519-92。自--元九三年四月日起施行。
本标准由化工部工艺配管设计技术中心站负责管理,由化工部工程建设标准编辑中心负责出版、发行。
化学工业部
一九九三年一月十八日
管道及仪表流程图
HG20519.5-92
管道及仪表流程图(PID
HG20519.5-92
1概述
1.0.1本管道及仪表流程图适用于化工工艺装置,是用图示的方法把化工工艺流程和所需的全部设备、机器、管道、阅门及管件和仪表表示出来。它是设计和施工的依据,也是操作运行及检修的指南。
1.0.2分类
管道及仪表流程图分为工艺管道及仪表流程图;辅助系统管道及议表流程图。工艺管道及仪表流程图是以工艺管道及仪表为主体的流程图。辅助系统包括正常生产和开、停车过程中所需用的仪表空气、工厂空气、加热用的燃料(气或油)、脱吸及置换用的悄性气、机泵的润滑油及密封油、放空系统等,一股按介质类型分别绘制。
1.0.3管道及仪表流程图一般以工艺装置的主项(工段或工序)为单元绘制的,也可以装置为单元绘制。
2般规定
2.0.1图福
管道及仪表流程图采用A1。横幅绘制,数量不限,流程简单者可用A2。2.0.2比例
管道及仪表流程图不按比例绘制,-般设备(机器)图例只取相对比例。允许实际尺寸过大的设备(机器)比例适当缩小,实际尺寸过小的设备(机器)比例可适当放大。可以相对示意出各设备位置的高低。整个图面要协调、美观。2.0.3相同系统的绘制方法
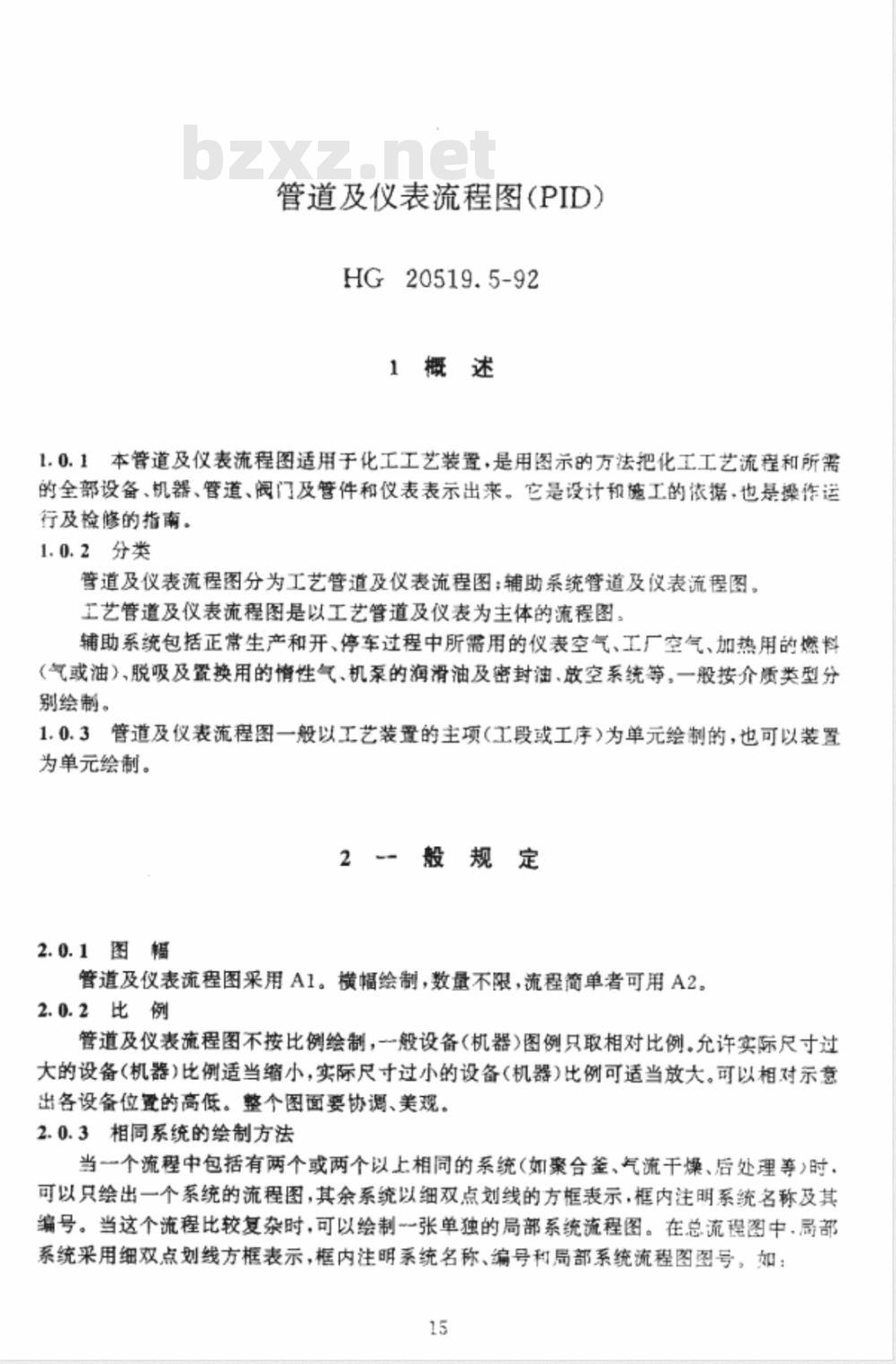
当一个流程中包括有两个或两个以上相同的系统(如聚合釜、气流干燥、后处理等》时:可以只绘出一个系统的流程图,其余系统以细双点划线的方框表示,框内注明系统名称及其编号。当这个流程比较复杂时,可以绘制-张单独的局部系统流程图。在总流图中,局部系统采用细双点划线方框表示,框内注明系统名称、编号和局部系统流程图图号,如:15
第-××××
系统见图××
2.0.4复用设计
第二××××
系统见图××
第三××××
系统见图××
对于在工艺流程中局部复用定型设计或者采用制造厂提供的成套设备(机组)的管道及仪表流程图时,在图上对复用部分或者成套部分以双点划线框图表示出,框内注明名称、位号或编号,填写有关图号,必要时加文字予以说明。2.0.5图线和字体
工艺管道及仪表流程图中工艺物料管道用粗实线,辅助管道用中粗线,其它用细实线。在辅助系统管道及仪表流程图中的总管用粗实线,其相应支管采用中粗线,其它用细实线。管道及仪表流程图中的设备(机器)阀门、管件和管道附件都用细实线绘制(特殊要求者除外)。
对于图线和字体的具体要求按HG20519.28-92执行。3工艺管道及仪表流程图内容和深度3.0.1绘出工艺设备一览表所列的所有设备(机器)。设备、机器图形按设计规定HG20519.31-92绘制。未规定的设备、机器的图形可以根据其实际外形和内部结构特征绘制,只取相对大小,不按实物比例。
如有可能,设备、机器上全部接口(包括人孔、手孔、卸料口等)均画出,其中与配管有关以及与外有关的管口(如直连阀门的排液口、排气口、放空口及仪表接口等)则必须画出。管口一般月单细实线表示,也可以与所连管道线宽度相同,允许个别管口用双细实线绘制。一般设备管口法兰可不绘制。
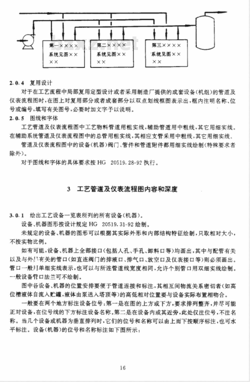
图中各设备、机器的位置安排要便于管道连接和标注,其相互间物流关系密切者(如高位槽液体自流入贮罐,液体由泵送入塔顶等)的高低相对位置要与设备实际布置相吻合。一般要在两个地方标注设备位号:第是在图的上方或下方,要求排列整齐,并尽可能正对设备,在位号线的下方标注设备名称。第二是在设备内或其近旁,此处仅注位号,不注名称。当几个设备或机器为垂直排列时,它们的位号和名称可以由上而下按顺序标注,也可水平标注。设备(机器)的位号和名称标注如下图所示:16
xx换热器
xx换热器
xxx吸收塔
对于需隔热的设备和机器要在其相应部位画出一段隔热层图例,必要时注出其隔热等级;有伴热者也要在相应部位画出所示:
段伴热管,必要时可注出伴热类型和介质代号。如下图隔热层
伴热管
地下或半地下设备、机器在图上要表示出一段相关的地面。地面以7TT7TT表示。设备、机器的支承和底(裙)座可不表示。复用的原有设备、机器及其包含的管道可用框图注出其范围,并加必要的文字标注和说明。
设备、机器自身的芮国部件与工艺流程有关者,例如柱寒泵所带的缓冲、安全阀;列管换热器管板上的排气口;设备上的液位计等,它们不一定需要外部接管,但对生产操作和检测都是必需的,有的还要调试,因此图上应予以表示。3.0.2绘出和标注全部管道,包括阀门、管件、管道附件。绘出和标注全部工艺管道以及与工艺有关的一段辅助管道,绘出和标注上述管道上的阀门、管件和管道附件(不包括管道之间的连接件,如弯买、三通、法兰等),但为安装和检修17
等原因所加的法兰、螺纹连接件等仍需绘出和标注。工艺管道包括正常操作所用的物料管道;工艺排放系统管道:开、停车和必要的临时管道。对于每一根管道均要进行综号和标注,具体见“管道标注”(HG20519.37-92)。每根管道都要以箭头表示出其物料流向(箭头画在管线上)。图上的管道与其它图纸有关时,一般将其端点绘制在图的左方或右方,以空心箭头标出物流方向(入或出),注明管道编号或来去设备、机器位号、主项号或装置号(或名称)及其所在的管道及仪表流程图图号(该图号或图号的序号写在前述空心箭头内,见HG20519.32-92)。管道上的阀门、管件、管道附件的公称通径与所在管道公称通径不同时要注出它们的尺寸,如有必要还需要注出它们的型号。它们之中的特殊阀门和管道附件还要进行分类编号,必要时以文字、放大图和数据表加以说明。同一个管道号只是管径不同时,可以只注管径,如:PG1001-150
150X100
PG1302-100
同个管道号而管道等级不同时,应表示出等级的分界线,并注出相应的管道等级。如:在管道等级与材料选用表未实施前,暂按下图所示标注,如:异径管标注大端公称通径乘小端公称通径,如:200×150
管线的伴热管要全部绘出,夹套管可在两端只画出一小段,其它隔热管道要在适当部位绘出隔热图例。
有分支管道时,图上总管及分支管位置要准确,而且要与管道布置图相一致。管线、阀门、管件和管道附件要按规定(HG20519.32-92)进行绘制。3.C.3绘出和标注全部检测仪表、调节控制系统、分析取样系统。绘出和标注全部与工艺有关的检测仪表、调节控制系统、分析取样点和取样阀(组)。其符号、代号和表示方法见首页图规定并符合自控专业规定。检测仪表按其检测项目、功能、位置(就地或控制室)进行绘制和标注,对其所需绘出的管道、阀门、管件等由自控专业人员完成。调节控制系统按其具体组成形式(单阀、四阀等)将所包括的管道、阀门、管件、管道附件一一画出,对其调节控制的项目、功能、位置分别注出,其编号由仪表专业确定。调节阀自身18
的特征也要注明,例如传动形式:气动、电动或液动;气开或气闭;有无手动控制机构:阀本体或阀组是否有排放阀和其它特征等等。如有必要也要标出或说明专业分工和范围。分析取样点在选定的位置(设备管口或管道)标注和编号,其取样阀(组)、取样冷却器也要绘制和标注或加文字注明。如下图所示:1301
一圆直径10mm
注:A表示人工取样点,1301为取样点编号(13为主项编号,01为取样点序号)。3.0.4成套设备(机组)供货范围:由制造厂提供的成套设备(机组)在管道仪表流程图上以双点划线框图表示出制造厂的供货范围。框图内注明设备位号,绘出与外界连接的管道和仪表线,如果采用制造厂提供的管道及仪表流程图则要注明广方的图号。也可以画出其简单外形(参照设备、机器图例规定)及其与外部相连的管路,注明位号、设备或机组自身的管道及仪表流程图(此流程图另行绘制)图号。
若成套设备(机组)的工艺流程简单,可按一般设备(机器)对待,但仍需注出制造厂供货范围。一般对随成套设备(机组)一起供应的管道、阀门、管件和管道附件加文字标注一一卖方(也可加注英文字母B.S表示)。3.0.5特殊的设计要求:
对一些特殊设计要求可以在管道及仪表流程图上加附注说明或者加简图说明。设计中设备(机器)、管道、阀门、管件和管道附件相互之间或其本身可能有一定特殊要求,这些要求均要在图中相应部位予以表示出来。这些特殊要求一般包括:(1)特殊定位尺寸
设备间相对高差有要求的,需注出其最小限定尺寸,如:业
液封管应注出其最小高度,其位与设备(或管道,有关系时,应注出所要求的最小距离,如:
异径管位有要求时,应标注其定位尺寸:管段的长度必制时:需注出其长度尺寸限度。如:
支管与总管连接,对支管上的揭门位置有特殊要求3.应标注尺寸。相:总管
最小(大)
支管与总管连接,对支管上的管道等级分界位置有要求时.应标注尺寸和管道等级。如:L2B
对安全阀入口管道压降有限制时,要在管道近旁注明管段长度及查头数量,如:管于最长3m,套头最多2个
对于火炬、放空管最低高度有要求时,对排放点的低点高度有要求时,均应标注出来。(2)流量孔板前后直管段长度要求。(3)管线的坡向和坡度要求。
(4)一些阀门、管件或支管安装位置的特殊要求:革些阀、管件的使用状态要求(例如在正常操作状态下阀门是开还是关:是否是临时使用的阀门、營件等),(5)其它一些特殊设计要求。
对于上述这些特殊要求应加文字、数字注明,必要时还聚有详图表示,3.0.6附注
设计中一些特殊要求和有关事宜在图上不宜表示或表示不清楚时,可在图上加附注,采20
用文字、表格、简图加以说明。例如对高点放空、低点排放设计要求的说明:泵入口直管段长度要求;限流孔板的有关说明等等。一般附注加在图签附近(上方或左侧)。4辅助系统管道及仪表流程图内容和深度4.0.1一般规定
辅助系统管道仪表流程图一般按装置(或主项)为单元,按介质类型不同进行编制。流程简单时各类介质的管道仪表流程图可以绘制在一张图上;如果流程复杂、介质种类多,则应分开绘制。各种介质的管道仪表流程图无论是单张或多张绘制,一定要便于识别和区分。图上的主管分配、支管连接要与工艺管道仪表流程图符合。4.0.2内容和深度
管道及仪表流程图上各辅助物料的用户(设备或主项或装置)以方框图形表示,框内注明该用户名称、编号(或位号)、所在图号。在图内外分别表示该介质管道在工艺管道及仪表流程图中的管道编号和在本图的管道编号,此项内容也可引出单列表格加以说明。辅助系统的设备(机器)、管道、管件、阀门、管道附件等的绘制内容和深度按3.0.1、3.0.2编制;相应仪表控制和分析取样按3.0.3编制;其它按3.0.43.0.5、3.0.6编制。在工艺管道及仪表流程图中已表示清楚的内容可不再重复。5说明
对流程简单、设备不多的工程项目,其辅助系统管道仪表流程图的内容可并入工艺管道及仪表流程图.不再另行出图。
如果辅助系统管道仪表流程图的内容,(或其中某项内容),在其它专业或主项有关的道及仪表流程图表示清楚时,可不再出图。对于复用设计做因地制宜设计时其修改部分可在复用设计有关图纸上以方形框图标注出来,并加修改标记。必要时可另外绘制修改部分的管道及仪表流程图,并注明修改的有关事宜。
见附图
例图1:氨回收管道及仪表流程图例图2:脱碳辅助系统管道及仪表流程图21
G78532-8
ALA00/40
450702:[2 1 00-138 P12
41.893326.18
Ao/80-25
Aw/looy
V1422_LI8.
VT805-80
015018
N85-25 LID
04·80wwW.bzxz.Net
CHRA-200
CwS.001-280
氨固收工序管道及仪表流程围共二张。管湿排成阀门除注明者外均为DN15。压力表耦毒阀均为DN6。
取样分折阔均为D6。
系入口直管2长度不小于150m
本固按合成氨狭重为单元检制。*-60--
小提示:此标准内容仅展示完整标准里的部分截取内容,若需要完整标准请到上方自行免费下载完整标准文档。
化工工艺设计施工图内容和深度统一
HG20519-92
主编单位:化工部化工工艺配管设计技术中心站批准部门:化
化工部工程建设标准编辑中心
1993北京
化学工业部文件
化基发(1993)30号
关于颁发《化工工艺设计施工图内容和深度统一规定》化工行业标准的通知
各省、自治区、直辖市、计划单列市化工厅(局、公司),各有关设计、施工单位:由化工部工艺配管设计技术中心站编制的《化工工艺设计施工图内容和深度统一规定》,业经审查,现批准为化工行业标准,编号为HG20519-92。自--元九三年四月日起施行。
本标准由化工部工艺配管设计技术中心站负责管理,由化工部工程建设标准编辑中心负责出版、发行。
化学工业部
一九九三年一月十八日
管道及仪表流程图
HG20519.5-92
管道及仪表流程图(PID
HG20519.5-92
1概述
1.0.1本管道及仪表流程图适用于化工工艺装置,是用图示的方法把化工工艺流程和所需的全部设备、机器、管道、阅门及管件和仪表表示出来。它是设计和施工的依据,也是操作运行及检修的指南。
1.0.2分类
管道及仪表流程图分为工艺管道及仪表流程图;辅助系统管道及议表流程图。工艺管道及仪表流程图是以工艺管道及仪表为主体的流程图。辅助系统包括正常生产和开、停车过程中所需用的仪表空气、工厂空气、加热用的燃料(气或油)、脱吸及置换用的悄性气、机泵的润滑油及密封油、放空系统等,一股按介质类型分别绘制。
1.0.3管道及仪表流程图一般以工艺装置的主项(工段或工序)为单元绘制的,也可以装置为单元绘制。
2般规定
2.0.1图福
管道及仪表流程图采用A1。横幅绘制,数量不限,流程简单者可用A2。2.0.2比例
管道及仪表流程图不按比例绘制,-般设备(机器)图例只取相对比例。允许实际尺寸过大的设备(机器)比例适当缩小,实际尺寸过小的设备(机器)比例可适当放大。可以相对示意出各设备位置的高低。整个图面要协调、美观。2.0.3相同系统的绘制方法
当一个流程中包括有两个或两个以上相同的系统(如聚合釜、气流干燥、后处理等》时:可以只绘出一个系统的流程图,其余系统以细双点划线的方框表示,框内注明系统名称及其编号。当这个流程比较复杂时,可以绘制-张单独的局部系统流程图。在总流图中,局部系统采用细双点划线方框表示,框内注明系统名称、编号和局部系统流程图图号,如:15
第-××××
系统见图××
2.0.4复用设计
第二××××
系统见图××
第三××××
系统见图××
对于在工艺流程中局部复用定型设计或者采用制造厂提供的成套设备(机组)的管道及仪表流程图时,在图上对复用部分或者成套部分以双点划线框图表示出,框内注明名称、位号或编号,填写有关图号,必要时加文字予以说明。2.0.5图线和字体
工艺管道及仪表流程图中工艺物料管道用粗实线,辅助管道用中粗线,其它用细实线。在辅助系统管道及仪表流程图中的总管用粗实线,其相应支管采用中粗线,其它用细实线。管道及仪表流程图中的设备(机器)阀门、管件和管道附件都用细实线绘制(特殊要求者除外)。
对于图线和字体的具体要求按HG20519.28-92执行。3工艺管道及仪表流程图内容和深度3.0.1绘出工艺设备一览表所列的所有设备(机器)。设备、机器图形按设计规定HG20519.31-92绘制。未规定的设备、机器的图形可以根据其实际外形和内部结构特征绘制,只取相对大小,不按实物比例。
如有可能,设备、机器上全部接口(包括人孔、手孔、卸料口等)均画出,其中与配管有关以及与外有关的管口(如直连阀门的排液口、排气口、放空口及仪表接口等)则必须画出。管口一般月单细实线表示,也可以与所连管道线宽度相同,允许个别管口用双细实线绘制。一般设备管口法兰可不绘制。
图中各设备、机器的位置安排要便于管道连接和标注,其相互间物流关系密切者(如高位槽液体自流入贮罐,液体由泵送入塔顶等)的高低相对位置要与设备实际布置相吻合。一般要在两个地方标注设备位号:第是在图的上方或下方,要求排列整齐,并尽可能正对设备,在位号线的下方标注设备名称。第二是在设备内或其近旁,此处仅注位号,不注名称。当几个设备或机器为垂直排列时,它们的位号和名称可以由上而下按顺序标注,也可水平标注。设备(机器)的位号和名称标注如下图所示:16
xx换热器
xx换热器
xxx吸收塔
对于需隔热的设备和机器要在其相应部位画出一段隔热层图例,必要时注出其隔热等级;有伴热者也要在相应部位画出所示:
段伴热管,必要时可注出伴热类型和介质代号。如下图隔热层
伴热管
地下或半地下设备、机器在图上要表示出一段相关的地面。地面以7TT7TT表示。设备、机器的支承和底(裙)座可不表示。复用的原有设备、机器及其包含的管道可用框图注出其范围,并加必要的文字标注和说明。
设备、机器自身的芮国部件与工艺流程有关者,例如柱寒泵所带的缓冲、安全阀;列管换热器管板上的排气口;设备上的液位计等,它们不一定需要外部接管,但对生产操作和检测都是必需的,有的还要调试,因此图上应予以表示。3.0.2绘出和标注全部管道,包括阀门、管件、管道附件。绘出和标注全部工艺管道以及与工艺有关的一段辅助管道,绘出和标注上述管道上的阀门、管件和管道附件(不包括管道之间的连接件,如弯买、三通、法兰等),但为安装和检修17
等原因所加的法兰、螺纹连接件等仍需绘出和标注。工艺管道包括正常操作所用的物料管道;工艺排放系统管道:开、停车和必要的临时管道。对于每一根管道均要进行综号和标注,具体见“管道标注”(HG20519.37-92)。每根管道都要以箭头表示出其物料流向(箭头画在管线上)。图上的管道与其它图纸有关时,一般将其端点绘制在图的左方或右方,以空心箭头标出物流方向(入或出),注明管道编号或来去设备、机器位号、主项号或装置号(或名称)及其所在的管道及仪表流程图图号(该图号或图号的序号写在前述空心箭头内,见HG20519.32-92)。管道上的阀门、管件、管道附件的公称通径与所在管道公称通径不同时要注出它们的尺寸,如有必要还需要注出它们的型号。它们之中的特殊阀门和管道附件还要进行分类编号,必要时以文字、放大图和数据表加以说明。同一个管道号只是管径不同时,可以只注管径,如:PG1001-150
150X100
PG1302-100
同个管道号而管道等级不同时,应表示出等级的分界线,并注出相应的管道等级。如:在管道等级与材料选用表未实施前,暂按下图所示标注,如:异径管标注大端公称通径乘小端公称通径,如:200×150
管线的伴热管要全部绘出,夹套管可在两端只画出一小段,其它隔热管道要在适当部位绘出隔热图例。
有分支管道时,图上总管及分支管位置要准确,而且要与管道布置图相一致。管线、阀门、管件和管道附件要按规定(HG20519.32-92)进行绘制。3.C.3绘出和标注全部检测仪表、调节控制系统、分析取样系统。绘出和标注全部与工艺有关的检测仪表、调节控制系统、分析取样点和取样阀(组)。其符号、代号和表示方法见首页图规定并符合自控专业规定。检测仪表按其检测项目、功能、位置(就地或控制室)进行绘制和标注,对其所需绘出的管道、阀门、管件等由自控专业人员完成。调节控制系统按其具体组成形式(单阀、四阀等)将所包括的管道、阀门、管件、管道附件一一画出,对其调节控制的项目、功能、位置分别注出,其编号由仪表专业确定。调节阀自身18
的特征也要注明,例如传动形式:气动、电动或液动;气开或气闭;有无手动控制机构:阀本体或阀组是否有排放阀和其它特征等等。如有必要也要标出或说明专业分工和范围。分析取样点在选定的位置(设备管口或管道)标注和编号,其取样阀(组)、取样冷却器也要绘制和标注或加文字注明。如下图所示:1301
一圆直径10mm
注:A表示人工取样点,1301为取样点编号(13为主项编号,01为取样点序号)。3.0.4成套设备(机组)供货范围:由制造厂提供的成套设备(机组)在管道仪表流程图上以双点划线框图表示出制造厂的供货范围。框图内注明设备位号,绘出与外界连接的管道和仪表线,如果采用制造厂提供的管道及仪表流程图则要注明广方的图号。也可以画出其简单外形(参照设备、机器图例规定)及其与外部相连的管路,注明位号、设备或机组自身的管道及仪表流程图(此流程图另行绘制)图号。
若成套设备(机组)的工艺流程简单,可按一般设备(机器)对待,但仍需注出制造厂供货范围。一般对随成套设备(机组)一起供应的管道、阀门、管件和管道附件加文字标注一一卖方(也可加注英文字母B.S表示)。3.0.5特殊的设计要求:
对一些特殊设计要求可以在管道及仪表流程图上加附注说明或者加简图说明。设计中设备(机器)、管道、阀门、管件和管道附件相互之间或其本身可能有一定特殊要求,这些要求均要在图中相应部位予以表示出来。这些特殊要求一般包括:(1)特殊定位尺寸
设备间相对高差有要求的,需注出其最小限定尺寸,如:业
液封管应注出其最小高度,其位与设备(或管道,有关系时,应注出所要求的最小距离,如:
异径管位有要求时,应标注其定位尺寸:管段的长度必制时:需注出其长度尺寸限度。如:
支管与总管连接,对支管上的揭门位置有特殊要求3.应标注尺寸。相:总管
最小(大)
支管与总管连接,对支管上的管道等级分界位置有要求时.应标注尺寸和管道等级。如:L2B
对安全阀入口管道压降有限制时,要在管道近旁注明管段长度及查头数量,如:管于最长3m,套头最多2个
对于火炬、放空管最低高度有要求时,对排放点的低点高度有要求时,均应标注出来。(2)流量孔板前后直管段长度要求。(3)管线的坡向和坡度要求。
(4)一些阀门、管件或支管安装位置的特殊要求:革些阀、管件的使用状态要求(例如在正常操作状态下阀门是开还是关:是否是临时使用的阀门、營件等),(5)其它一些特殊设计要求。
对于上述这些特殊要求应加文字、数字注明,必要时还聚有详图表示,3.0.6附注
设计中一些特殊要求和有关事宜在图上不宜表示或表示不清楚时,可在图上加附注,采20
用文字、表格、简图加以说明。例如对高点放空、低点排放设计要求的说明:泵入口直管段长度要求;限流孔板的有关说明等等。一般附注加在图签附近(上方或左侧)。4辅助系统管道及仪表流程图内容和深度4.0.1一般规定
辅助系统管道仪表流程图一般按装置(或主项)为单元,按介质类型不同进行编制。流程简单时各类介质的管道仪表流程图可以绘制在一张图上;如果流程复杂、介质种类多,则应分开绘制。各种介质的管道仪表流程图无论是单张或多张绘制,一定要便于识别和区分。图上的主管分配、支管连接要与工艺管道仪表流程图符合。4.0.2内容和深度
管道及仪表流程图上各辅助物料的用户(设备或主项或装置)以方框图形表示,框内注明该用户名称、编号(或位号)、所在图号。在图内外分别表示该介质管道在工艺管道及仪表流程图中的管道编号和在本图的管道编号,此项内容也可引出单列表格加以说明。辅助系统的设备(机器)、管道、管件、阀门、管道附件等的绘制内容和深度按3.0.1、3.0.2编制;相应仪表控制和分析取样按3.0.3编制;其它按3.0.43.0.5、3.0.6编制。在工艺管道及仪表流程图中已表示清楚的内容可不再重复。5说明
对流程简单、设备不多的工程项目,其辅助系统管道仪表流程图的内容可并入工艺管道及仪表流程图.不再另行出图。
如果辅助系统管道仪表流程图的内容,(或其中某项内容),在其它专业或主项有关的道及仪表流程图表示清楚时,可不再出图。对于复用设计做因地制宜设计时其修改部分可在复用设计有关图纸上以方形框图标注出来,并加修改标记。必要时可另外绘制修改部分的管道及仪表流程图,并注明修改的有关事宜。
见附图
例图1:氨回收管道及仪表流程图例图2:脱碳辅助系统管道及仪表流程图21
G78532-8
ALA00/40
450702:[2 1 00-138 P12
41.893326.18
Ao/80-25
Aw/looy
V1422_LI8.
VT805-80
015018
N85-25 LID
04·80wwW.bzxz.Net
CHRA-200
CwS.001-280
氨固收工序管道及仪表流程围共二张。管湿排成阀门除注明者外均为DN15。压力表耦毒阀均为DN6。
取样分折阔均为D6。
系入口直管2长度不小于150m
本固按合成氨狭重为单元检制。*-60--
小提示:此标准内容仅展示完整标准里的部分截取内容,若需要完整标准请到上方自行免费下载完整标准文档。
标准图片预览:





- 其它标准
- 上一篇: HG/T 20519.4-1992 首页图
- 下一篇: HG/T 20519.6-1992 分区索引图
- 热门标准
- 化工行业标准(HG)
- HG/T3534-2011 代替 HG/T 3534-2003 工业循环冷却水污垢和腐蚀产物中酸不溶物、磷、铁、铝、钙、镁、锌、铜含量测定方法
- HG/T2784-1996 工业用亚硫酸铵
- HG2208-1991 甲霜灵可湿性粉剂
- HG/T2058.1-1991 搪玻璃温度计套
- HG/T2411-1992 鞋底材料90°屈挠试验方法
- HG/T2343-2012 硫化促进剂ETU
- HG/T4519-2013 碱式碳酸钴
- HG/T5699-2020 扩散渗析阳膜
- HG/T20704.3-2000 机泵专业工程设计阶段的工作程序
- HG2975-1989 气体分析 标准混合气 混合物制备证书
- HG2207-1991 甲霜灵粉剂
- HG/T2192-1991 喷砂橡胶软管
- HG2418-1993 饲料添加剂 碘酸钙
- HG/T2546-1993 导热油-400(联苯-联苯醚混合物)
- HG/T2734-1995 中压反应釜用机械密封技术条件
- 行业新闻
请牢记:“bzxz.net”即是“标准下载”四个汉字汉语拼音首字母与国际顶级域名“.net”的组合。 ©2025 标准下载网 www.bzxz.net 本站邮件:bzxznet@163.com
网站备案号:湘ICP备2025141790号-2
网站备案号:湘ICP备2025141790号-2