- 您的位置:
- 标准下载网 >>
- 标准分类 >>
- 卫生行业标准(WS) >>
- WS/T 198-2001 饮水用聚合氯化铝卫生标准
标准号:
WS/T 198-2001
标准名称:
饮水用聚合氯化铝卫生标准
标准类别:
卫生行业标准(WS)
标准状态:
现行-
发布日期:
2001-07-20 -
实施日期:
2002-01-01 出版语种:
简体中文下载格式:
.rar.pdf下载大小:
272.84 KB
点击下载
标准简介:
标准下载解压密码:www.bzxz.net
本标准是根据我国饮水用聚合氯化铝的生产和使用现状,参照国外现行相关标准提出了饮水用取合氯化铝产品的卫生技术要求,标准的内容和方法力求达到国外先进水平,以保证生活饮用水水质符合现行国家卫生标准。本标准自2001年1月1日起实施。本标准规定了饮水用聚合氯化铝的生产原料、成品的卫生要求。本标准适用于饮水用聚合氯化铝。 WS/T 198-2001 饮水用聚合氯化铝卫生标准 WS/T198-2001
部分标准内容:
WS/T198—2001
本标准是根据我国饮水用聚合氯化铝的生产和使用现状,参照国外现行相关标准提出了饮水用聚合氯化铝产品的卫生技术要求。标准的内容和方法力求达到国外先进水平,以保证生活饮用水水质符合现行国家卫生标准
本标推自2001年1月1日起实施。本标准的附录A是标准的附录。
本标准由卫生部卫生法制与监督司提出。本标准起草单位:辽宁省卫生防疫站、武汉市卫生防疫站。本标准主要起草人:陶毅、李连春、杨佐森、罗莉、周秀梅、李汉珍、褚广鑫。本标准由卫生部委托中国预防医学科学院环境卫生监测所负责解释。607
中华人民共和国卫生行业标准
饮水用聚合氯化铝卫生标准
Hygienic standard for polyaluminium chloride for drinking water use1范围
本标准规定了饮水用聚合氯化铝的生产原料、成品的卫生要求。本标准适用于饮水用聚合氯化铝。2 引用标准
WS/T 198—2001
下列标准所包含的条文,通过在本标准中引用而构成为本标准的条文。本标准出版时,所示版本均为有效。所有标准都会被修订,使用本标准的各方应探讨使用下列标准最新版本的可能性。GB320--1993工业用合成盐酸
GB534—1989工业硫酸技术条件
GB/T5009.11-1996食品中总砷的测定方法GB/T 5009.12—1996
食品中铅的测定方法
GB/T5009.15—1996食品中的测定方法GB/T 5009.17—1996
3定义
本标采用下列定义。
食品中总汞的测定方法
3.1聚合氯化铝(polyaluminium chloride,分子式:[Alz(OH).Cle~n以含铝原料(包括铝、氢氧化铝、铝矿石、铝矿粉、粘土)和工业盐酸等为主要原料制得,用于饮用水的净化处理。
4生产原料要求
4.1生产饮水用聚合氯化铝的含铝原料,不得使用回收废料及工业再生材料,不得含有影响饮水卫生的成分。
4.2生产饮水用聚合氯化铝的工业盐酸应达到GB320中优等品要求。4.3生产饮水用聚合氯化铝的工业硫酸应达到GB534中优等品或特种硫酸的要求。5成品卫生要求
5.1外观
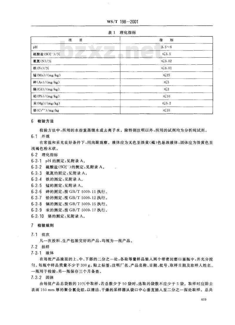
液体应为无色至淡黄(褐)色悬浊液体,固体应为淡黄色至浅褐色粉末状。5.2理化指标
液体聚合氯化铝产品和固体产品加水稀释后(按固体全样品用量的二倍加人去离子水或纯水稀释),应符合表1规定。
中华人民共和国卫生部2001-07-20批准608
2002-01-01实施
硫酸盐(SO%-)/%
氨氮(N)/%
铁(Fe)/%
锰(Mn)/(mg/kg)
砷(As)/(mg/kg)
锅(Cd)/(mg/kg)
铅(Pb)/(mg/kg)
汞(Hg)/(mg/kz)
铬(Cra+)/mg/kg
6检验方法
WS/T 198--2001
表1理化指标
检验方法中,所用的水指重蒸馏水或去离子水。除特别注明以外,所用的试剂均为分析纯试剂。6.1外观
在常温和采光良好条件下,用肉眼观察。液体应为无色至淡黄(褐)色悬浊液体,固体应为淡黄色至浅褐色粉末状。
6.2理化指标
6.2.1pH的测定:见附录A。
6. 2.2 硫酸盐(SO2-)的测定:见附录 A。6.2.3氨氮的测定:见附录A。
6.2.4铁的测定:见附录A。
6.2.5锰的测定:见附录A。
6.2.6砷的测定:按GB/T5009.11执行。6.2.7铅的测定:按GB/T5009.12执行。6.2.8镉的测定:按GB/T5009.15执行。6.2.9汞的测定:按GB/T5009.17执行。6.2.10铬的测定:见附录A。
7检验规则
7.1批次
凡一次投料、生产包装完好的产品,均视为一批产品。7.2抽样
7.2.1液体
在每批产品液面的上、中、下部的二分之一处,各取等量样品装入两个带密封磨口塞瓶中,并充分搅匀。每瓶中样品质量不少于300g。贴上标签,注明厂名、产品名称、日期、批号、取样日期及取样人姓名。一瓶用于检验,另一瓶保存三个月备查。7.2.2固体
由每批产品总袋数的10%中取样,若总数少于50袋时,选取的袋数不应少于5袋。取样时应除去表面150mm厚的聚合氯化铝,以清洁、干燥的采样器从袋口中心垂直插人至二分之一深处取样。总共609
WS/T 198—2001
取样不得少于2kg。将选取的试样充分混匀,以四分法缩分至1kg,分别装人两个清洁、于燥的带磨口塞的玻璃瓶中。贴上标签,注明厂名、产品名称、日期、批号、取样日期及取样人姓名。一瓶用于检验,另一瓶密封保存3个月备查。
7.3检验和判定
7.3.1产品出厂前,须经生产厂的质量检验部门按本标准规定逐批进行检验,检验项目为外观和pH值。检验合格并签发质量证明书的产品方可出厂。7.3.2有下列情况之,亦应检验:a)产品试剂制定型鉴定时;
b)生产原料或工艺条件有变动时;c)长期停产再恢复生产时;
d)出厂检验结果与上次检验结果有较大差异时。7.3.3判定
7.3.3.1检验结果不符合本标准5.1、5.2规定时,应重新自两倍量包装中取样进行检验,重新检验的结果,有一项指标不符合要求,则整批产品为不合格。8包装、标志、运输和贮存的卫生要求8.1产品应采用无毒、密封、防潮的材料包装。液体产品应使用专用槽车、食品级聚乙烯塑料桶或专用陶瓷包装。
8.2产品外包装上应注明:产品名称、净重、注册商标、厂名和厂址。8.3每批产品都应附有卫生质量证明卡,其内容包括生产厂名称、产品名称、批号、生产日期、有效保存期、净重、产品卫生质量合格证明及本标准编号。8.4运输工具必须清洁、卫生,产品不得与有毒、有害、有腐蚀性、易挥发性物品混装运输。8.5产品的贮存过程应防止有毒、有害、有腐蚀性、易挥发、有异味的物质污染。应避免日晒雨淋。610
A pH 的测定
A7.1器材
玻璃电极pH计。
A1.2测定步骤
WS/T 198--2001
附录A
(标准的附录)
PH、硫酸盐、氨氮氟、铁、锰、铬测定方法准确称取1.0g试样移人100mL容量瓶中,加蒸馏水(电导率:25C,<2uS/cm)至刻度,摇匀。移取适量稀释液至烧杯中,在液温均为20C条件下,用玻璃电极pH计测定。A2硫酸盐的测定
A2.1方法提要
试样中加硝酸,加热分解,用无水乙醇制成的60%~40%乙醇溶液加热并加入硝酸铅溶液,使生成硫酸铅沉淀,过滤,沉淀物用20%乙醇溶液洗净后,使溶于乙酸-乙酸铵溶液中,以铜-吡啶基偶氮萘酚(Cu-PAN)为指示剂,用EDTA溶液滴定。A2.2试剂
a)硝酸铅溶液:将硝酸铅[Pb(NO.),]16.56g溶于蒸馏水中,稀释至1000mL。b)乙酸-乙酸铵缓冲液(pH约4.2):取乙酸铵(CHCOONH)15.42g,使其溶于约500mL的蒸馏水中,加35ml.乙酸(020=1.06g/mL),再加蒸馏水稀释到1000mL。c)铜-吡啶基偶萘酚(Cu-PAN)指示剂:Cu-PAN1g溶于60%~70%乙醇溶液并稀释到1000mL,使用其上部澄清液。
d)稀乙醇溶液(1+4)。
e)锌标准溶液[c(Zn)=0.02mol/L]:将分析纯金属锌粒1.307g装人烧杯中,加人6~7mL盐酸(p20=1.19g/mL)及少量蒸馏水,并加热溶解。接着,在水浴上蒸发接近干凋,加蒸馏水,移人1000mL容量瓶中,加蒸馏水至刻度。
f)EDTA-2Na溶液[(EDTA-2Na)约0.05 mol/L]:将乙烯二胺四乙酸二钠[CioHi,N,O.NazJ19g溶于蒸馏水中,制成1000mL的溶液。该溶液的浓度校正系数(F)用式(A1)得出:将锌标准溶液[A2.2.e)]50mL注入烧杯中,加乙酸-乙酸铵缓冲液[A2.2.b]约80mL,加热,滴入所需的EDTA2Na溶液的体积(mL)数(V),再用式(A1)算出EDTA-2Na溶液[A2.2.f)]的浓度校正系数:F=(50/V)×(20/50)
式中:FEDTA-2Na溶液浓度校正系数;V
滴定时消耗EDTA-2Na溶液的体积,mL。A2.3测定步骤
a)准确地称取试样约10g,放人500ml容量瓶中,加蒸馏水到刻度,充分混合。·Al)
b)取上述溶液20mL放人200mL的烧杯中,加人的硝酸溶液[c(HNO:)=1mol/LJ22mL,加热。接着加蒸馏水40ml左右,放到80℃的水浴中。向杯内加入30mL99.5%乙醇,再慢慢地加入约10ml的硝酸铅溶液[A2.2.a)],生成硫酸铅白色沉淀,保温约10min,使沉淀完全。611
WS/T 198—2001
c)烧杯用流水冷却后,用6号定量滤纸过滤,沉淀物用20~30mL的稀乙醇溶液[A2.2.d)洗净。这个操作重复三次后,沉淀物全部聚集在滤纸上。d)沉淀物与滤纸-起放入原来的烧杯中,加人80~100mL乙酸-乙酸铵缓冲液[A2.2.b),加热,沉淀完全溶解后加人4~5滴Cu-PAN指示剂[A2.2.c),在液温80℃~~100℃C条件下,用EDTA-2Na溶液[A2.2.f)]滴定,使红色变为黄色为止。记录消耗EDTA-2Na溶液的体积,再用式(A2)算出硫酸盐含量:
A2.4计算
Gi=V×F×4:803.X100)/1000
m X (20/50)
式中:ci—一硫酸盐含量(以硫酸根SO-计),%;m试样质量,g;
V--—消耗EDTA-2Na溶液的体积,mL;F——EDTA-2Na溶液浓度校正系数;(A2)
4.803-1.00mLEDTA-2Na溶液Lc(EDTA-2Na)=1/20mol/L]相当于硫酸根离子的质量,mg。A3氨氮的测定
A3.1方法提要
使铝变成氢氧化物而沉淀,取上部澄清液加入氨试剂,使呈现黄褐色,再与氨标准系列比色。A3.2试剂
a)酒石酸钾钠溶液(500g/L):将酒石酸钾钠(KNaC.H.O。·4H2O)100g溶于200mL的蒸馏水中,过滤后,加10mL氨试剂[A3.2.b)]。b)氨试剂:将碘化汞(Hgl2)35g与蒸馏水50~70mL放在乳钵中仔细研磨,加碘化钾(KI)25g,溶解后,加氢氧化钠(NaOH)200g溶于800mL左右蒸馏水的碱液。冷却后,将此溶液慢慢地加人酒石酸钾钠溶液[A3.2.a)]中。然后加蒸馏水至1000mL混勾。这一试剂贮于具橡皮塞的褐色瓶中,使用其上部澄清液。
c)碳酸钠溶液(30g/L):将碳酸钠(Na2CO:)6g溶于蒸馏水中,并稀释到200mL。d)氨氮标准原液:准确称取105C~110℃烘烤1h,在干燥器内冷却30min的氯化铵(NH,Cl)0.3819g于1000ml的容量瓶中,加蒸馏水至刻度。吸取50.0ml.放于另1000mL容量瓶中,加蒸馏水至刻度。Lp(N)=0.005mg/mL」A3.3仪器
a)100mL比色管:管长约25cm的具塞、平底、无色试管,在离底部20cm士0.3cm处有100ml的刻度线。
b)50mL比色管:管长约20cm的具塞、平底、无色的试管,离底部15cm士0.2cm处有50mL的刻度线。
A3.4测定步骤
a)准确称取试样约10g,放人500mL容量瓶中,加蒸馏水到刻度。吸取25.0mL于100mL的比色管中。加硫酸溶液[c(H2SO,)=1mol/LJ1.5mL,混和后加碳酸钠溶液[A3.2.c)15mL,加蒸馏水至总体积为100mL,慢慢地混合。静置使氢氧化物沉淀,从上部澄清液中小心地吸取出50.0mL,注人50mL的比色管中。此即为待测液。b)另取5支50mL比色管,依次加入1.00,2.00,3.00,4.00和5.00mL的氨氮标准原液,各管中加蒸馏水至刻度,即为标准液。c)向待测液与标准液管中,各加酒石酸钾钠溶液[A3.2.a)2mL及氨试剂[A3.2.b)1ml,混匀,静置10min。待测液与标准液比色。612
A3.5计算
式中:C2
WS/T 198--2001
(V X 0. 005 × 100)/1 000
c2 = (m×20× 50)/(500× 100)氨氮的含量(以N表示),%;
V相当于标准原液的体积,mL;
-样品的质量g。
A4铁的测定
A4.1方法提要
?(A3)
使铁变成亚铁离子,再使它与邻菲绕林(o-phenathroline)作用,此时呈现的橙红色与标准比色A4.2试剂
a)盐酸羟胺溶液(10g/L):将盐酸羟胺(NH,OH·HCI)1g溶于蒸馏水中,稀释至100 mL,贮人褐色瓶中。
b)邻菲绕林溶液:将盐酸邻菲绕林(Ci2HgN·HCl·H,O)0.24g溶于蒸馏水中,稀释至100mL,或将邻菲绕林0.2g溶于10mL的95%乙醇溶液用蒸馏水稀释至100mL,贮人褐色瓶中。c)乙酸-乙酸钠缓冲液:将乙酸钠(CH.COONa·3H,O)450g溶于400mL的蒸馏水中,加人乙酸(p2o1.04g/mL)240mL,加人蒸馏水稀释到1000mL。d)盐酸溶液:(1+3)。
e)铁标准原液:将硫酸亚铁胺[Fe(NH.)(SO)26H,OJ0.702g于50mL烧杯中,加少量蒸馏水溶解,加10ml盐酸溶液[A4.2.d)],倒人1000mL容量瓶中,加蒸馏水至刻度,混匀。A4.3仪器
100mL比色管:同A3.3.a)。bZxz.net
A4.4测定步骤
a)准确称取约10g试样,装入500mL容量瓶中,加蒸馏水至刻度,混匀。将10mL该溶液装入比色管中,加入3mL的盐酸溶液[A4.2.d)],加蒸馏水至70mL左右,即为待测液。b)取6支100mL比色管,依次加入0,0.20,0.40,0.60,0.80和1.00mL铁标准原液,再加入盐酸溶液[A4.2.d),加蒸馏水至70mL左右,即为标准液。c)在待测液和标准液各管中,加入盐酸羟胺溶液[A4.2.a)]3mL,邻菲绕林溶液[A4.2.b)J5mL、乙酸-乙酸钠缓冲液[A4.2.c)15mL及蒸馏水,使各管都稀释到100mL。至少静置10min后比色。A4.5计算
铁的含量,%;
中:ca-—
cg V× 0.10 X100)/1 000
(m× 10)/500
V.-—相当于标准原液的体积,ml;m样品的质量,g。
如用分光光度计,波长应在510nm附近。A5锰的测定
A5.1方法提要:用过硫酸铵使锰氧化成紫红色的高锰酸盐,比色。A5.2试剂
(A4)
a)催化溶液:将硫酸汞(HgSO.)75g或硝酸汞[2Hg(NO:)2H,O]82g溶液于400mL的硝酸(p201.40g/ml.)与200mL蒸馏水的混合液中,其中加人200mL磷酸(p20=1.69g/mL)及0.035g硝酸银(AgNO,),冷却后用蒸馏水稀释到1000mL。613
b)过硫酸铵(NH.),S,O8。
WS/T 198--2001
c)锰标准原液:将高锰酸钾(KMnO.)0.2877g溶于约100mL蒸馏水中,加人10mL1mol/L硫酸溶液,加热到70℃以上,其中滴入草酸溶液,使之脱色,冷却后转入1000mL容量瓶中,加蒸馏水至刻度,混匀。吸取50.0mL于另一个1000mL容量瓶中,用蒸馏水稀释到刻度,混勾。该溶液1.00mL含0.005mg锰。
A5.3仪器
50mL比色管:同A3.3.b)。
A5.4测定步骤
a)准确称取试样约10g,装人500ml容量瓶中,加蒸馏水至刻度,吸取20.0mL于100ml.烧杯中加蒸馏水稀释到50mL,加催化溶液[A5.2.a)]5mL,煮沸使溶液量减少到约45mL,用3号滤纸(直径11 cm)过滤,制得待测液。
b)在5个烧杯中分别加人0,0.50,1.00,1.50和2.00mL的锰标准原液,加蒸馏水稀释至约40mL,再分别加人5mL的催化溶液[A5.2.a)],加热到煮沸为止,即为标准液。待测液和标准液中分2~3次各加入约2 g过硫酸铵,煮沸2min左右,用水冷却。c)待测液和标准液分别转入50mL比色管中,加蒸馏水至刻度,混匀,比色。A5.5计算
式中:c4—锰的含量,mg/kg;
V——相当于标准原液的体积,mL;m样品的质量,g。
V × 0. 005 X 1. 000
(m X 20)/500
如用分光光度计,波长应在530nm附近。A6铬的测定
A6.1方法提要
·(A5)
将磺基水杨酸(SSA)用于消除大量铝的干扰,用火焰原子吸收光谱法测定聚合氯化铝中铬。A6.2试剂
a)铬标准溶液:用分析纯重铬酸钾配制,其铬浓度为0.1g/L。b)磺基水杨酸(SSA)溶液:Lc[C.HOHCOOHSO.H]=1.0 mol/L]。c)硝酸:1+l。
d)铝标准溶液(5g/L):纯铝箔用盐酸溶解而成。A6.3仪器
a)原子吸收光谱仪,其工作条件为AA-D方式,波长357.9nm,灯电流5mA,负高压315V,狭缝2mm,空气流量7.8L/min,乙炔流量2.8I./min。b)铬空心阴灯。
A6.4测定步骤
a)在6只1.00mL锥形瓶中,依次加人0,1.00,2.00,3.00,4.00,5.00铬标准溶液,再各加人2ml.HNO(1+1),适量去离子水,在沸水溶液加热1min,冷却,加SSA溶液(A6.2.b)4mL,用去离子水定容至刻度,摇匀。
b)在选定的仪器条件下,测定各标准试液的吸光度,以六价铬含量(μg)为横坐标,对应吸光度为纵坐标。
c)取20ml.由测定锰得到的待测液[A5.4.a)]移入100mL容量瓶中,以下按[A6.4.a)中加人六价铬标准溶液以后的步骤操作,测定吸光度。614
d)计算。
WS/T198—2001
式中:cs铬的含量(以Cr6+计),mg/kg;V—相当于标准原液的体积,mL;样品的质量,g。
V X 0. 005 X 1 000
(m×20)/100
........
...(A6)
小提示:此标准内容仅展示完整标准里的部分截取内容,若需要完整标准请到上方自行免费下载完整标准文档。
本标准是根据我国饮水用聚合氯化铝的生产和使用现状,参照国外现行相关标准提出了饮水用聚合氯化铝产品的卫生技术要求。标准的内容和方法力求达到国外先进水平,以保证生活饮用水水质符合现行国家卫生标准
本标推自2001年1月1日起实施。本标准的附录A是标准的附录。
本标准由卫生部卫生法制与监督司提出。本标准起草单位:辽宁省卫生防疫站、武汉市卫生防疫站。本标准主要起草人:陶毅、李连春、杨佐森、罗莉、周秀梅、李汉珍、褚广鑫。本标准由卫生部委托中国预防医学科学院环境卫生监测所负责解释。607
中华人民共和国卫生行业标准
饮水用聚合氯化铝卫生标准
Hygienic standard for polyaluminium chloride for drinking water use1范围
本标准规定了饮水用聚合氯化铝的生产原料、成品的卫生要求。本标准适用于饮水用聚合氯化铝。2 引用标准
WS/T 198—2001
下列标准所包含的条文,通过在本标准中引用而构成为本标准的条文。本标准出版时,所示版本均为有效。所有标准都会被修订,使用本标准的各方应探讨使用下列标准最新版本的可能性。GB320--1993工业用合成盐酸
GB534—1989工业硫酸技术条件
GB/T5009.11-1996食品中总砷的测定方法GB/T 5009.12—1996
食品中铅的测定方法
GB/T5009.15—1996食品中的测定方法GB/T 5009.17—1996
3定义
本标采用下列定义。
食品中总汞的测定方法
3.1聚合氯化铝(polyaluminium chloride,分子式:[Alz(OH).Cle~n以含铝原料(包括铝、氢氧化铝、铝矿石、铝矿粉、粘土)和工业盐酸等为主要原料制得,用于饮用水的净化处理。
4生产原料要求
4.1生产饮水用聚合氯化铝的含铝原料,不得使用回收废料及工业再生材料,不得含有影响饮水卫生的成分。
4.2生产饮水用聚合氯化铝的工业盐酸应达到GB320中优等品要求。4.3生产饮水用聚合氯化铝的工业硫酸应达到GB534中优等品或特种硫酸的要求。5成品卫生要求
5.1外观
液体应为无色至淡黄(褐)色悬浊液体,固体应为淡黄色至浅褐色粉末状。5.2理化指标
液体聚合氯化铝产品和固体产品加水稀释后(按固体全样品用量的二倍加人去离子水或纯水稀释),应符合表1规定。
中华人民共和国卫生部2001-07-20批准608
2002-01-01实施
硫酸盐(SO%-)/%
氨氮(N)/%
铁(Fe)/%
锰(Mn)/(mg/kg)
砷(As)/(mg/kg)
锅(Cd)/(mg/kg)
铅(Pb)/(mg/kg)
汞(Hg)/(mg/kz)
铬(Cra+)/mg/kg
6检验方法
WS/T 198--2001
表1理化指标
检验方法中,所用的水指重蒸馏水或去离子水。除特别注明以外,所用的试剂均为分析纯试剂。6.1外观
在常温和采光良好条件下,用肉眼观察。液体应为无色至淡黄(褐)色悬浊液体,固体应为淡黄色至浅褐色粉末状。
6.2理化指标
6.2.1pH的测定:见附录A。
6. 2.2 硫酸盐(SO2-)的测定:见附录 A。6.2.3氨氮的测定:见附录A。
6.2.4铁的测定:见附录A。
6.2.5锰的测定:见附录A。
6.2.6砷的测定:按GB/T5009.11执行。6.2.7铅的测定:按GB/T5009.12执行。6.2.8镉的测定:按GB/T5009.15执行。6.2.9汞的测定:按GB/T5009.17执行。6.2.10铬的测定:见附录A。
7检验规则
7.1批次
凡一次投料、生产包装完好的产品,均视为一批产品。7.2抽样
7.2.1液体
在每批产品液面的上、中、下部的二分之一处,各取等量样品装入两个带密封磨口塞瓶中,并充分搅匀。每瓶中样品质量不少于300g。贴上标签,注明厂名、产品名称、日期、批号、取样日期及取样人姓名。一瓶用于检验,另一瓶保存三个月备查。7.2.2固体
由每批产品总袋数的10%中取样,若总数少于50袋时,选取的袋数不应少于5袋。取样时应除去表面150mm厚的聚合氯化铝,以清洁、干燥的采样器从袋口中心垂直插人至二分之一深处取样。总共609
WS/T 198—2001
取样不得少于2kg。将选取的试样充分混匀,以四分法缩分至1kg,分别装人两个清洁、于燥的带磨口塞的玻璃瓶中。贴上标签,注明厂名、产品名称、日期、批号、取样日期及取样人姓名。一瓶用于检验,另一瓶密封保存3个月备查。
7.3检验和判定
7.3.1产品出厂前,须经生产厂的质量检验部门按本标准规定逐批进行检验,检验项目为外观和pH值。检验合格并签发质量证明书的产品方可出厂。7.3.2有下列情况之,亦应检验:a)产品试剂制定型鉴定时;
b)生产原料或工艺条件有变动时;c)长期停产再恢复生产时;
d)出厂检验结果与上次检验结果有较大差异时。7.3.3判定
7.3.3.1检验结果不符合本标准5.1、5.2规定时,应重新自两倍量包装中取样进行检验,重新检验的结果,有一项指标不符合要求,则整批产品为不合格。8包装、标志、运输和贮存的卫生要求8.1产品应采用无毒、密封、防潮的材料包装。液体产品应使用专用槽车、食品级聚乙烯塑料桶或专用陶瓷包装。
8.2产品外包装上应注明:产品名称、净重、注册商标、厂名和厂址。8.3每批产品都应附有卫生质量证明卡,其内容包括生产厂名称、产品名称、批号、生产日期、有效保存期、净重、产品卫生质量合格证明及本标准编号。8.4运输工具必须清洁、卫生,产品不得与有毒、有害、有腐蚀性、易挥发性物品混装运输。8.5产品的贮存过程应防止有毒、有害、有腐蚀性、易挥发、有异味的物质污染。应避免日晒雨淋。610
A pH 的测定
A7.1器材
玻璃电极pH计。
A1.2测定步骤
WS/T 198--2001
附录A
(标准的附录)
PH、硫酸盐、氨氮氟、铁、锰、铬测定方法准确称取1.0g试样移人100mL容量瓶中,加蒸馏水(电导率:25C,<2uS/cm)至刻度,摇匀。移取适量稀释液至烧杯中,在液温均为20C条件下,用玻璃电极pH计测定。A2硫酸盐的测定
A2.1方法提要
试样中加硝酸,加热分解,用无水乙醇制成的60%~40%乙醇溶液加热并加入硝酸铅溶液,使生成硫酸铅沉淀,过滤,沉淀物用20%乙醇溶液洗净后,使溶于乙酸-乙酸铵溶液中,以铜-吡啶基偶氮萘酚(Cu-PAN)为指示剂,用EDTA溶液滴定。A2.2试剂
a)硝酸铅溶液:将硝酸铅[Pb(NO.),]16.56g溶于蒸馏水中,稀释至1000mL。b)乙酸-乙酸铵缓冲液(pH约4.2):取乙酸铵(CHCOONH)15.42g,使其溶于约500mL的蒸馏水中,加35ml.乙酸(020=1.06g/mL),再加蒸馏水稀释到1000mL。c)铜-吡啶基偶萘酚(Cu-PAN)指示剂:Cu-PAN1g溶于60%~70%乙醇溶液并稀释到1000mL,使用其上部澄清液。
d)稀乙醇溶液(1+4)。
e)锌标准溶液[c(Zn)=0.02mol/L]:将分析纯金属锌粒1.307g装人烧杯中,加人6~7mL盐酸(p20=1.19g/mL)及少量蒸馏水,并加热溶解。接着,在水浴上蒸发接近干凋,加蒸馏水,移人1000mL容量瓶中,加蒸馏水至刻度。
f)EDTA-2Na溶液[(EDTA-2Na)约0.05 mol/L]:将乙烯二胺四乙酸二钠[CioHi,N,O.NazJ19g溶于蒸馏水中,制成1000mL的溶液。该溶液的浓度校正系数(F)用式(A1)得出:将锌标准溶液[A2.2.e)]50mL注入烧杯中,加乙酸-乙酸铵缓冲液[A2.2.b]约80mL,加热,滴入所需的EDTA2Na溶液的体积(mL)数(V),再用式(A1)算出EDTA-2Na溶液[A2.2.f)]的浓度校正系数:F=(50/V)×(20/50)
式中:FEDTA-2Na溶液浓度校正系数;V
滴定时消耗EDTA-2Na溶液的体积,mL。A2.3测定步骤
a)准确地称取试样约10g,放人500ml容量瓶中,加蒸馏水到刻度,充分混合。·Al)
b)取上述溶液20mL放人200mL的烧杯中,加人的硝酸溶液[c(HNO:)=1mol/LJ22mL,加热。接着加蒸馏水40ml左右,放到80℃的水浴中。向杯内加入30mL99.5%乙醇,再慢慢地加入约10ml的硝酸铅溶液[A2.2.a)],生成硫酸铅白色沉淀,保温约10min,使沉淀完全。611
WS/T 198—2001
c)烧杯用流水冷却后,用6号定量滤纸过滤,沉淀物用20~30mL的稀乙醇溶液[A2.2.d)洗净。这个操作重复三次后,沉淀物全部聚集在滤纸上。d)沉淀物与滤纸-起放入原来的烧杯中,加人80~100mL乙酸-乙酸铵缓冲液[A2.2.b),加热,沉淀完全溶解后加人4~5滴Cu-PAN指示剂[A2.2.c),在液温80℃~~100℃C条件下,用EDTA-2Na溶液[A2.2.f)]滴定,使红色变为黄色为止。记录消耗EDTA-2Na溶液的体积,再用式(A2)算出硫酸盐含量:
A2.4计算
Gi=V×F×4:803.X100)/1000
m X (20/50)
式中:ci—一硫酸盐含量(以硫酸根SO-计),%;m试样质量,g;
V--—消耗EDTA-2Na溶液的体积,mL;F——EDTA-2Na溶液浓度校正系数;(A2)
4.803-1.00mLEDTA-2Na溶液Lc(EDTA-2Na)=1/20mol/L]相当于硫酸根离子的质量,mg。A3氨氮的测定
A3.1方法提要
使铝变成氢氧化物而沉淀,取上部澄清液加入氨试剂,使呈现黄褐色,再与氨标准系列比色。A3.2试剂
a)酒石酸钾钠溶液(500g/L):将酒石酸钾钠(KNaC.H.O。·4H2O)100g溶于200mL的蒸馏水中,过滤后,加10mL氨试剂[A3.2.b)]。b)氨试剂:将碘化汞(Hgl2)35g与蒸馏水50~70mL放在乳钵中仔细研磨,加碘化钾(KI)25g,溶解后,加氢氧化钠(NaOH)200g溶于800mL左右蒸馏水的碱液。冷却后,将此溶液慢慢地加人酒石酸钾钠溶液[A3.2.a)]中。然后加蒸馏水至1000mL混勾。这一试剂贮于具橡皮塞的褐色瓶中,使用其上部澄清液。
c)碳酸钠溶液(30g/L):将碳酸钠(Na2CO:)6g溶于蒸馏水中,并稀释到200mL。d)氨氮标准原液:准确称取105C~110℃烘烤1h,在干燥器内冷却30min的氯化铵(NH,Cl)0.3819g于1000ml的容量瓶中,加蒸馏水至刻度。吸取50.0ml.放于另1000mL容量瓶中,加蒸馏水至刻度。Lp(N)=0.005mg/mL」A3.3仪器
a)100mL比色管:管长约25cm的具塞、平底、无色试管,在离底部20cm士0.3cm处有100ml的刻度线。
b)50mL比色管:管长约20cm的具塞、平底、无色的试管,离底部15cm士0.2cm处有50mL的刻度线。
A3.4测定步骤
a)准确称取试样约10g,放人500mL容量瓶中,加蒸馏水到刻度。吸取25.0mL于100mL的比色管中。加硫酸溶液[c(H2SO,)=1mol/LJ1.5mL,混和后加碳酸钠溶液[A3.2.c)15mL,加蒸馏水至总体积为100mL,慢慢地混合。静置使氢氧化物沉淀,从上部澄清液中小心地吸取出50.0mL,注人50mL的比色管中。此即为待测液。b)另取5支50mL比色管,依次加入1.00,2.00,3.00,4.00和5.00mL的氨氮标准原液,各管中加蒸馏水至刻度,即为标准液。c)向待测液与标准液管中,各加酒石酸钾钠溶液[A3.2.a)2mL及氨试剂[A3.2.b)1ml,混匀,静置10min。待测液与标准液比色。612
A3.5计算
式中:C2
WS/T 198--2001
(V X 0. 005 × 100)/1 000
c2 = (m×20× 50)/(500× 100)氨氮的含量(以N表示),%;
V相当于标准原液的体积,mL;
-样品的质量g。
A4铁的测定
A4.1方法提要
?(A3)
使铁变成亚铁离子,再使它与邻菲绕林(o-phenathroline)作用,此时呈现的橙红色与标准比色A4.2试剂
a)盐酸羟胺溶液(10g/L):将盐酸羟胺(NH,OH·HCI)1g溶于蒸馏水中,稀释至100 mL,贮人褐色瓶中。
b)邻菲绕林溶液:将盐酸邻菲绕林(Ci2HgN·HCl·H,O)0.24g溶于蒸馏水中,稀释至100mL,或将邻菲绕林0.2g溶于10mL的95%乙醇溶液用蒸馏水稀释至100mL,贮人褐色瓶中。c)乙酸-乙酸钠缓冲液:将乙酸钠(CH.COONa·3H,O)450g溶于400mL的蒸馏水中,加人乙酸(p2o1.04g/mL)240mL,加人蒸馏水稀释到1000mL。d)盐酸溶液:(1+3)。
e)铁标准原液:将硫酸亚铁胺[Fe(NH.)(SO)26H,OJ0.702g于50mL烧杯中,加少量蒸馏水溶解,加10ml盐酸溶液[A4.2.d)],倒人1000mL容量瓶中,加蒸馏水至刻度,混匀。A4.3仪器
100mL比色管:同A3.3.a)。bZxz.net
A4.4测定步骤
a)准确称取约10g试样,装入500mL容量瓶中,加蒸馏水至刻度,混匀。将10mL该溶液装入比色管中,加入3mL的盐酸溶液[A4.2.d)],加蒸馏水至70mL左右,即为待测液。b)取6支100mL比色管,依次加入0,0.20,0.40,0.60,0.80和1.00mL铁标准原液,再加入盐酸溶液[A4.2.d),加蒸馏水至70mL左右,即为标准液。c)在待测液和标准液各管中,加入盐酸羟胺溶液[A4.2.a)]3mL,邻菲绕林溶液[A4.2.b)J5mL、乙酸-乙酸钠缓冲液[A4.2.c)15mL及蒸馏水,使各管都稀释到100mL。至少静置10min后比色。A4.5计算
铁的含量,%;
中:ca-—
cg V× 0.10 X100)/1 000
(m× 10)/500
V.-—相当于标准原液的体积,ml;m样品的质量,g。
如用分光光度计,波长应在510nm附近。A5锰的测定
A5.1方法提要:用过硫酸铵使锰氧化成紫红色的高锰酸盐,比色。A5.2试剂
(A4)
a)催化溶液:将硫酸汞(HgSO.)75g或硝酸汞[2Hg(NO:)2H,O]82g溶液于400mL的硝酸(p201.40g/ml.)与200mL蒸馏水的混合液中,其中加人200mL磷酸(p20=1.69g/mL)及0.035g硝酸银(AgNO,),冷却后用蒸馏水稀释到1000mL。613
b)过硫酸铵(NH.),S,O8。
WS/T 198--2001
c)锰标准原液:将高锰酸钾(KMnO.)0.2877g溶于约100mL蒸馏水中,加人10mL1mol/L硫酸溶液,加热到70℃以上,其中滴入草酸溶液,使之脱色,冷却后转入1000mL容量瓶中,加蒸馏水至刻度,混匀。吸取50.0mL于另一个1000mL容量瓶中,用蒸馏水稀释到刻度,混勾。该溶液1.00mL含0.005mg锰。
A5.3仪器
50mL比色管:同A3.3.b)。
A5.4测定步骤
a)准确称取试样约10g,装人500ml容量瓶中,加蒸馏水至刻度,吸取20.0mL于100ml.烧杯中加蒸馏水稀释到50mL,加催化溶液[A5.2.a)]5mL,煮沸使溶液量减少到约45mL,用3号滤纸(直径11 cm)过滤,制得待测液。
b)在5个烧杯中分别加人0,0.50,1.00,1.50和2.00mL的锰标准原液,加蒸馏水稀释至约40mL,再分别加人5mL的催化溶液[A5.2.a)],加热到煮沸为止,即为标准液。待测液和标准液中分2~3次各加入约2 g过硫酸铵,煮沸2min左右,用水冷却。c)待测液和标准液分别转入50mL比色管中,加蒸馏水至刻度,混匀,比色。A5.5计算
式中:c4—锰的含量,mg/kg;
V——相当于标准原液的体积,mL;m样品的质量,g。
V × 0. 005 X 1. 000
(m X 20)/500
如用分光光度计,波长应在530nm附近。A6铬的测定
A6.1方法提要
·(A5)
将磺基水杨酸(SSA)用于消除大量铝的干扰,用火焰原子吸收光谱法测定聚合氯化铝中铬。A6.2试剂
a)铬标准溶液:用分析纯重铬酸钾配制,其铬浓度为0.1g/L。b)磺基水杨酸(SSA)溶液:Lc[C.HOHCOOHSO.H]=1.0 mol/L]。c)硝酸:1+l。
d)铝标准溶液(5g/L):纯铝箔用盐酸溶解而成。A6.3仪器
a)原子吸收光谱仪,其工作条件为AA-D方式,波长357.9nm,灯电流5mA,负高压315V,狭缝2mm,空气流量7.8L/min,乙炔流量2.8I./min。b)铬空心阴灯。
A6.4测定步骤
a)在6只1.00mL锥形瓶中,依次加人0,1.00,2.00,3.00,4.00,5.00铬标准溶液,再各加人2ml.HNO(1+1),适量去离子水,在沸水溶液加热1min,冷却,加SSA溶液(A6.2.b)4mL,用去离子水定容至刻度,摇匀。
b)在选定的仪器条件下,测定各标准试液的吸光度,以六价铬含量(μg)为横坐标,对应吸光度为纵坐标。
c)取20ml.由测定锰得到的待测液[A5.4.a)]移入100mL容量瓶中,以下按[A6.4.a)中加人六价铬标准溶液以后的步骤操作,测定吸光度。614
d)计算。
WS/T198—2001
式中:cs铬的含量(以Cr6+计),mg/kg;V—相当于标准原液的体积,mL;样品的质量,g。
V X 0. 005 X 1 000
(m×20)/100
........
...(A6)
小提示:此标准内容仅展示完整标准里的部分截取内容,若需要完整标准请到上方自行免费下载完整标准文档。
标准图片预览:





- 其它标准
- 热门标准
- 卫生行业标准(WS)
- WS/T92-1996 血中锌原卟啉的血液荧光计测定方法
- WS376.2-2013 儿童保健基本数据集 第2部分:儿童健康体检
- WS236-2003 生殖器疱疹诊断标准及处理原则
- WS/T456-2014 学龄儿童青少年营养不良筛查
- WS233-2002 微生物和生物医学实验室生物安全通用准则
- WS446-2014 居民健康档案医学检验项目常用代码
- WS/T228-2002 定量临床检验方法的初步评价
- WS/T83-1996 肉毒梭菌食物中毒诊断标准及处理原则
- WS/T428-2013 成人体重判定
- WS/T452-2014 卫生监督业务信息系统基本功能规范
- WS/T118-1999 全国卫生行业医疗器械、仪器设备(商品、物资)分类与代码
- WS/T132-1999 作业场所空气中过氧化氢的分光光度测定方法
- WS196-2001 结核病分类
- WS/T155-1999 作业场所空气中乙酸乙酯的无泵型采样 气相色谱测定方法
- WS/T209-2001 克山病疗效判定标准
- 行业新闻
请牢记:“bzxz.net”即是“标准下载”四个汉字汉语拼音首字母与国际顶级域名“.net”的组合。 ©2025 标准下载网 www.bzxz.net 本站邮件:bzxznet@163.com
网站备案号:湘ICP备2025141790号-2
网站备案号:湘ICP备2025141790号-2