- 您的位置:
- 标准下载网 >>
- 标准分类 >>
- 轻工行业标准(QB) >>
- QB 1365-1991 咖喱鸡罐头
标准号:
QB 1365-1991
标准名称:
咖喱鸡罐头
标准类别:
轻工行业标准(QB)
标准状态:
现行-
发布日期:
1991-12-31 -
实施日期:
1992-08-01 出版语种:
简体中文下载格式:
.rar.pdf下载大小:
109.72 KB
替代情况:
QB 421-76
起草人:
高宗裕、俞荣华、张时康、马熙、洪基光、周云起草单位:
浙江省轻工业研究所、食品质量监督检测杭州站提出单位:
轻工业部食品工业司发布部门:
中华人民共和国轻工业部相关标签:
罐头
点击下载
标准简介:
标准下载解压密码:www.bzxz.net
本标准规定了咖握鸡罐头的产品分类、技术要求、试验方法、检验规则和标志、包装、运输、贮存的基本要求。本标准适用于以子鸡为原料,经整理、油炸、调味、装罐、密封杀菌制成的咖吸鸡罐头。 QB 1365-1991 咖喱鸡罐头 QB1365-1991
部分标准内容:
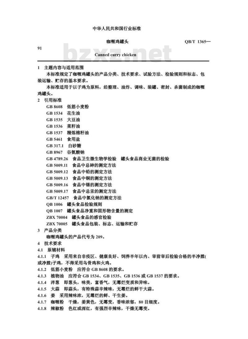
主题内容与适用范围
中华人民共和国行业标准
咖喱鸡罐头
Canned curry chicken
QB/T1365-
本标准规定了咖喱鸡罐头的产品分类、技术要求、试验方法、检验规则和标志、包装运输、贮存的基本要求。
本标准适用于以子鸡为原料,经整理、油炸、调味、装罐、密封、杀菌制成的咖喱鸡罐头。
2引用标准
3低筋小麦粉
GB8608
GB1534花生油
大豆油
GB1535
GB1536
菜籽油
GB1537下载标准就来标准下载网
GB5461
GB8967
精炼棉籽油
食用盐
白砂糖
谷氨酸钠
GB4789.26
GB5009.11
GB5009.12
GB5009.13
GB5009.16
GB5009.17
GB/T12457
QB1006
QB1007
食品卫生微生物学检验
拉罐头食品商业无菌的检验
食品中总砷的测定方法
食品中铅的测定方法
食品中铜的测定方法
食品中锡的测定方法
食品中总汞的测定方法
食品中氯化钠的测定方法
罐头食品检验规则
罐头食品净重和固形物含量的测定ZBX70004
ZBX70005
3产品分类
罐头食品的感官检验
罐头食品包装、标志、运输和存咖喱鸡罐头的产品代号为209。
4技术要求
4.1原辅材料
4.1.1子鸡采用来自非疫区、健康良好、饲养半年以内、宰前宰后检验合格的半净膛(或净膛子鸡,不得采用乌骨鸡和火鸡。4.1.2低筋小麦粉应符合GB8608的要求。4.1.3植物油应符合GB1534、GB1535、GB1536或GB1537的要求。4.1.4洋葱即葱头,味美,富香气,无霉烂变质和异味。4.1.5大蒜即蒜头,有特殊蒜辛辣味,无霉烂的鲜干大蒜。4.1.6姜采用辣味浓,无霉烂的鲜、干生姜。4.1.7
咖喱粉干燥,姜黄色,无霉变,香味浓郁,80目细度。4.1.8辣椒粉色红或深红,有强烈辛辣味,干燥无霉变。4.1.9食用盐应符合GB5461的要求。白砂糖应符合GB317.1的要求。
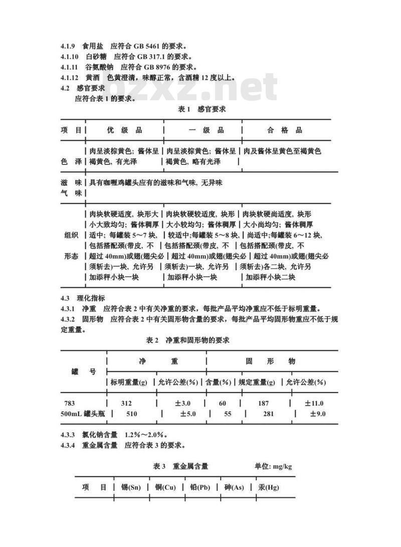
谷氨酸钠应符合GB8976的要求。4.1.11
4.1.12黄酒色黄澄清,味醇正常,含酒精12度以上。4.2感官要求
应符合表1的要求。
表1感官要求
优级品
合格品
「肉呈淡棕黄色;酱体呈「肉呈淡棕黄色;酱体呈「肉及酱体呈黄色至褐黄色泽褐黄色,有光泽
|褐黄色,略有光泽
味「具有咖喱鸡罐头应有的滋味和气味,无异味滋
气味!
「肉块软硬适度,块形大」肉块软硬较适度,块形!肉块软硬尚适度,块形【小大致均匀;酱体稠厚「大小较均匀;酱体稠厚丨大小尚均匀;酱体稠厚组织「适中;每罐装5~7块,1较适中每罐装5~8块,|尚适中;每罐装6~12块,「包括搭配颈(带皮,不」包括搭配颈(带皮,不」包括搭配颈(带皮,不形态|超过40mm)或翅(翅尖必|超过40mm)或翅(翅尖必|超过40mm)或翅(翅尖必【须斩去)一块,允许另须去)一块,允许另「须斩去)各二块,允许另加添秤小块一块
4.3理化指标
【加添秤小块一块
|加添秤小块二块
4.3.1净重应符合表2中有关净重的要求,每批产品平均净重应不低于标明重量。4.3.2固形物应符合表2中有关固形物含量的要求,每批产品平均固形物重应不低于规定重量。
表2净重和固形物的要求
【标明重量(g)
500mL罐头瓶1
氯化钠含量
重金属含量
1允许公差(%)|含量(%)1规定重量(g)±3.0
1.2%~2.0%。
应符合表3的要求。
表3重金属含量
锡(Sn)
铜(Cu)
铅(Pb)
【允许公差(%)
单位:mg/kg
1汞(Hg)
砷(As)
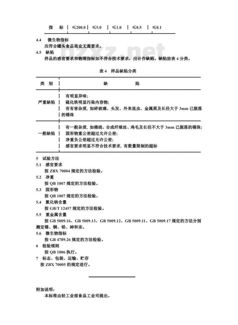
指标≤200.0≤5.0~≤1.0—≤0.5—≤0.1微生物指标
应符合罐头食品商业无菌要求。4.5缺陷
样品的感官要求和物理指标如不符合技术要求,应计作缺陷。缺陷按表4分类。表4样品缺陷分类
类别1
严重缺陷
有明显异味;
硫化铁明显污染内容物:
有有害杂质,如碎玻璃、头发、外来昆虫、金属屑及长径大于3mm已脱落「的锡珠
有一般杂质,如棉线、合成纤维丝、鸡毛及长径不大于3mm已脱落的锡珠;一般缺陷
5试验方法
5.1感官要求
固形物重公差超过允许公差;
净重负公差超过允许公差;
感官要求明显不符合技术要求,有数量限制的超标按ZBX70004规定的方法检验。
5.2净重
按QB1007规定的方法检验。
5.3固形物
按OB1007规定的方法检验。
氯化钠含量
按GB/T12457规定的方法检验。
5.5重金属含量
按GB5009.16、GB5009.13、GB5009.12、GB5009.11、GB5009.17规定的方法分别测定锡、铜、铅、砷和汞。
5.6微生物指标
按GB4789.26规定的方法检验。
检验规则
按QB1006执行。
标志、包装、运输、贮存
按ZBX70005的规定进行。
附加说明:
本标准由轻工业部食品工业司提出。本标准由全国食品发酵标准化中心归口。本标准由浙江省轻工业研究所、食品质量监督检测杭州站、杭州罐头厂、象山罐头厂负责起草。
周云。
本标准主要起草人:高宗裕俞荣华张时康马熙洪基光自本标准实施之日起,原部标准QB421一76《咖喱鸡罐头》作废。中华人民共和国轻工业部1991-12-31批准1992-08-01实施
小提示:此标准内容仅展示完整标准里的部分截取内容,若需要完整标准请到上方自行免费下载完整标准文档。
中华人民共和国行业标准
咖喱鸡罐头
Canned curry chicken
QB/T1365-
本标准规定了咖喱鸡罐头的产品分类、技术要求、试验方法、检验规则和标志、包装运输、贮存的基本要求。
本标准适用于以子鸡为原料,经整理、油炸、调味、装罐、密封、杀菌制成的咖喱鸡罐头。
2引用标准
3低筋小麦粉
GB8608
GB1534花生油
大豆油
GB1535
GB1536
菜籽油
GB1537下载标准就来标准下载网
GB5461
GB8967
精炼棉籽油
食用盐
白砂糖
谷氨酸钠
GB4789.26
GB5009.11
GB5009.12
GB5009.13
GB5009.16
GB5009.17
GB/T12457
QB1006
QB1007
食品卫生微生物学检验
拉罐头食品商业无菌的检验
食品中总砷的测定方法
食品中铅的测定方法
食品中铜的测定方法
食品中锡的测定方法
食品中总汞的测定方法
食品中氯化钠的测定方法
罐头食品检验规则
罐头食品净重和固形物含量的测定ZBX70004
ZBX70005
3产品分类
罐头食品的感官检验
罐头食品包装、标志、运输和存咖喱鸡罐头的产品代号为209。
4技术要求
4.1原辅材料
4.1.1子鸡采用来自非疫区、健康良好、饲养半年以内、宰前宰后检验合格的半净膛(或净膛子鸡,不得采用乌骨鸡和火鸡。4.1.2低筋小麦粉应符合GB8608的要求。4.1.3植物油应符合GB1534、GB1535、GB1536或GB1537的要求。4.1.4洋葱即葱头,味美,富香气,无霉烂变质和异味。4.1.5大蒜即蒜头,有特殊蒜辛辣味,无霉烂的鲜干大蒜。4.1.6姜采用辣味浓,无霉烂的鲜、干生姜。4.1.7
咖喱粉干燥,姜黄色,无霉变,香味浓郁,80目细度。4.1.8辣椒粉色红或深红,有强烈辛辣味,干燥无霉变。4.1.9食用盐应符合GB5461的要求。白砂糖应符合GB317.1的要求。
谷氨酸钠应符合GB8976的要求。4.1.11
4.1.12黄酒色黄澄清,味醇正常,含酒精12度以上。4.2感官要求
应符合表1的要求。
表1感官要求
优级品
合格品
「肉呈淡棕黄色;酱体呈「肉呈淡棕黄色;酱体呈「肉及酱体呈黄色至褐黄色泽褐黄色,有光泽
|褐黄色,略有光泽
味「具有咖喱鸡罐头应有的滋味和气味,无异味滋
气味!
「肉块软硬适度,块形大」肉块软硬较适度,块形!肉块软硬尚适度,块形【小大致均匀;酱体稠厚「大小较均匀;酱体稠厚丨大小尚均匀;酱体稠厚组织「适中;每罐装5~7块,1较适中每罐装5~8块,|尚适中;每罐装6~12块,「包括搭配颈(带皮,不」包括搭配颈(带皮,不」包括搭配颈(带皮,不形态|超过40mm)或翅(翅尖必|超过40mm)或翅(翅尖必|超过40mm)或翅(翅尖必【须斩去)一块,允许另须去)一块,允许另「须斩去)各二块,允许另加添秤小块一块
4.3理化指标
【加添秤小块一块
|加添秤小块二块
4.3.1净重应符合表2中有关净重的要求,每批产品平均净重应不低于标明重量。4.3.2固形物应符合表2中有关固形物含量的要求,每批产品平均固形物重应不低于规定重量。
表2净重和固形物的要求
【标明重量(g)
500mL罐头瓶1
氯化钠含量
重金属含量
1允许公差(%)|含量(%)1规定重量(g)±3.0
1.2%~2.0%。
应符合表3的要求。
表3重金属含量
锡(Sn)
铜(Cu)
铅(Pb)
【允许公差(%)
单位:mg/kg
1汞(Hg)
砷(As)
指标≤200.0≤5.0~≤1.0—≤0.5—≤0.1微生物指标
应符合罐头食品商业无菌要求。4.5缺陷
样品的感官要求和物理指标如不符合技术要求,应计作缺陷。缺陷按表4分类。表4样品缺陷分类
类别1
严重缺陷
有明显异味;
硫化铁明显污染内容物:
有有害杂质,如碎玻璃、头发、外来昆虫、金属屑及长径大于3mm已脱落「的锡珠
有一般杂质,如棉线、合成纤维丝、鸡毛及长径不大于3mm已脱落的锡珠;一般缺陷
5试验方法
5.1感官要求
固形物重公差超过允许公差;
净重负公差超过允许公差;
感官要求明显不符合技术要求,有数量限制的超标按ZBX70004规定的方法检验。
5.2净重
按QB1007规定的方法检验。
5.3固形物
按OB1007规定的方法检验。
氯化钠含量
按GB/T12457规定的方法检验。
5.5重金属含量
按GB5009.16、GB5009.13、GB5009.12、GB5009.11、GB5009.17规定的方法分别测定锡、铜、铅、砷和汞。
5.6微生物指标
按GB4789.26规定的方法检验。
检验规则
按QB1006执行。
标志、包装、运输、贮存
按ZBX70005的规定进行。
附加说明:
本标准由轻工业部食品工业司提出。本标准由全国食品发酵标准化中心归口。本标准由浙江省轻工业研究所、食品质量监督检测杭州站、杭州罐头厂、象山罐头厂负责起草。
周云。
本标准主要起草人:高宗裕俞荣华张时康马熙洪基光自本标准实施之日起,原部标准QB421一76《咖喱鸡罐头》作废。中华人民共和国轻工业部1991-12-31批准1992-08-01实施
小提示:此标准内容仅展示完整标准里的部分截取内容,若需要完整标准请到上方自行免费下载完整标准文档。
标准图片预览:




- 其它标准
- 上一篇: QB 1364-1991 红烧鸡罐头
- 下一篇: QB 1366-1991 炸子鸡罐头
- 热门标准
- 轻工行业标准(QB)
- QB/T5247-2018 箱包配件塑料插扣耐 用性能试验方法
- QB/T2518—2001 地毯用毛纱
- QB/T2856-2007 毛革服装
- QB/T3712-1999 家用缝纫机卷边压脚
- QB/T3520-1999 500kV油纸套管绝缘纸
- QB/T2425-1998 封箱用再湿性牛皮纸胶粘带
- QB/T2333-1997 防晒化妆品中紫外线吸收剂定量测定高效液相色谱法
- QB/T1873-2004 鞋面用皮革
- QB2584-2003 蒸汽淋浴房
- QB/T1788-2014 洋茉莉醛(胡椒醛)
- QB/T1335.1-2012 油画颜料
- QB/T3607-1999 油浸鲅鱼罐头
- QB/T2161-1995 儿童推车整车通用技术条件
- QB/T2130-1995 日用陶瓷彩烤辊道窑热平衡、热效率测定与计算方法
- QB/T2222-1996 合成鞣剂测试方法
- 行业新闻
请牢记:“bzxz.net”即是“标准下载”四个汉字汉语拼音首字母与国际顶级域名“.net”的组合。 ©2025 标准下载网 www.bzxz.net 本站邮件:bzxznet@163.com
网站备案号:湘ICP备2025141790号-2
网站备案号:湘ICP备2025141790号-2