- 您的位置:
- 标准下载网 >>
- 标准分类 >>
- 其他行业标准 >>
- JB/T 8824.1-2012统一螺纹刀具 第1部分:丝锥
标准号:
JB/T 8824.1-2012
标准名称:
统一螺纹刀具 第1部分:丝锥
标准类别:
其他行业标准
英文名称:
Tool for unified threads — Part1:Taps标准状态:
现行-
发布日期:
2012-05-24 -
实施日期:
2012-11-01 出版语种:
简体中文下载格式:
.pdf .zip
替代情况:
替代JB/T 8824.1-1998
部分标准内容:
ICS 25.100.50
备案号:36559—2012
中华人民共和国机械行业标准 JB/T8824.1—2012
代替JB/T8824.1—1998
统一螺纹刀具
第1部分:丝锥
Tool for unified threads-—Part 1: Taps2012-05-24发布
2012-11-01实施
中华人民共和国工业和信息化部发布前言
规范性引用文件,
丝锥的型式和尺寸
4螺纹公差.
5技术条件...
表1粗柄统一-螺纹粗牙丝锥.
表2粗柄统一螺纹细牙丝锥.
表3粗柄带颈统一螺纹粗牙丝锥,表4粗柄带颈统一螺纹细牙丝锥.表5细柄统一螺纹粗牙丝锥..
表6细柄统一螺纹细牙丝锥,
表7单支和成组丝锥适用范围、切削锥角、切削锥长度JB/T8824.1—2012
JB/T8824.1—2012
JB/T8824《统一螺纹刀具》分为七个部分:第1部分:丝锥;
第2部分:丝锥螺纹公差;
-第3部分:丝锥技术条件;
-第4部分:螺母丝锥;
第5部分:圆板牙;
第6部分:搓丝板;
一第7部分:滚丝轮。
本部分为JB/T8824的第1部分。
本部分按照GB/T1.1-—2009给出的规则起草。本部分代替JB/T8824.1—1998《统一螺纹丝锥》,与JB/T8824.1—1998相比主要技术变化如下:名称改为“统一螺纹刀具第1部分:丝锥”;-将“1范围”中“1/4~11/2”修改为“1/4~4”;参照GB/T3464.1一2007重新编写丝锥结构尺寸,取消“附录A”;参照GB/T3464.1—2007修改图1、图2各表增加表题;
一表3、表4中增加了无空刀槽的规定;表6后增加“3.5公称直径≤9.525mm的丝锥可制成外顶尖”;3.6(原3.4)和表7中,将“主偏角”改为“切削锥角”,在表7中增加了成组丝锥的说明;将3.7中“公称切削角度”改为“切削角度”。将3.8中“5-40UNC-2”改为“No.5-40UNC-2B”,并在标记示例中增加高性能丝锥的描述,“3-3/4-10UNC-3”改为“3PCS-3/4-10UNC-3B”,左旋代号“L”改为“LH”,公差等级修改为1B,2B,3B。
本部分由中国机械工业联合会提出。本部分由全国刀具标准化技术委员会I(SAC/TC91)归口。本部分主要起草单位:成都成量工具集团有限公司、成都工具研究所有限公司。本部分主要起草人:赵权、丁伟、邓智光。本部分所代替标准的历次版本发布情况:JB/T8824.1—1998。
1范围
统一螺纹刀具第1部分:丝锥
JB/T8824.1—2012
JB/T8824的本部分规定了统一螺纹丝锥(以下简称丝锥)的型式、尺寸和标记的基本要求。本部分适用于加工代号为No.0~No.12、1/4~4的统一螺纹丝锥。2
规范性引用文件
下列文件对于本文件的应用是必不可少的。凡是注日期的引用文件,仅注日期的版本适用于本文件。凡是不注日期的引用文件,其最新版本(包括所有的修改单)适用于本文件。GB/T20666
GB/T20668
GB/T20669
GB/T20670
JB/T8824.2
JB/T8824.3
统一螺纹公差
统一螺纹基本尺寸
统一螺纹
统一螺纹直径与牙数系列
统一螺纹刀具第2部分:丝锥螺纹公差统一螺纹刀具
丝锥的型式和尺寸
第3部分:丝锥技术条件
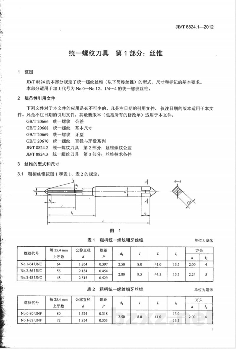
粗柄丝锥按图1和表1、表2的规定。K
螺纹代号
No.1-64UNC
No.2-56 UNC
No.3-48UNC
螺纹代号
No.0-80UNF
No.1-72UNF
每25.4mm
上牙数
每25.4mm
上牙数
公称直径
公称直径
粗柄统一螺纹粗牙丝锥
粗柄统一螺纹细牙丝锥
单位为毫米
单位为毫米
JB/T8824.1—2012
螺纹代号
No.2-64UNF
No.3-56UNF
每25.4mm
上牙数
公称直径
表2(续)
粗柄带颈丝锥按图2和表3、表4的规定。表3
螺纹代号
No.4-40 UNC
No.5-40UNC
No.6-32 UNC
No.8-32 UNC
No.10-24UNC
No.12-24 UNC
1/4-20UNC
5/16-18UNC
3/8-16UNC
每25.4mm
上牙数
公称直径
粗柄带颈统
螺纹粗牙丝锥
无空刀槽时螺纹部分长度应为(1+1)/2。允许无空刀槽,:
螺纹代号
No.4-48 UNF
No.5-44UNF
No.6-40UNF
No.8-36UNF
No.10-32 UNF
每25.4mm
上牙数
公称直径
粗柄带颈统一螺纹细牙丝锥
单位为毫米
单位为毫米
螺纹代号
No.12-28UNF
1/4-28UNF
5/16-24UNF
3/8-24UNF
每25.4mm
上牙数
公称直径
表4(续)
允许无空刀槽,无空刀槽时螺纹部分长度应为(1+1)/2。3.3
细柄丝锥按图3和表5、表6的规定。5
螺纹代号
No.5-40UNC
No.6-32 UNC
No.8-32UNC
No.10-24UNC
No.12-24UNC
1/4-20UNC
5/16-18UNC
3/8-16UNC
7/16-14UNC
1/2-13UNC
9/16-12 UNC
5/8-11UNC
3/4-10UNC
7/8-9UNC
1-8 UNC
1'/g-7UNC
1'/4-7UNC
13/g-6 UNC
每25.4mm
上牙数
公称直径
细柄统一螺纹粗牙丝锥
JB/T8824.1—2012
单位为毫米
JB/T8824.1--2012
螺纹代号
1/2-6UNC
13/4-5UNC
2-4'%2 UNC
2'/4-4/2UNC
2'/2-4UNC
23/4-4 UNC
3-4UNC
3'/4-4UNC
3'/2-4UNC
3/4-4UNC
4-4UNC
螺纹代号
No.5-44 UNF
No.6-40 UNF
No.8-36UNF
No.10-32UNF
No.12-28UNF
1/4-28UNF
5/16-24UNF
3/8-24UNF
7/16-20UNF
1/2-20UNF
9/16-18UNF
5/8-18UNF
3/4-16UNF
7/8-14UNF
1-12UNF
1'/g-12UNF
1/4-12UNF
1/g-12 UNF
1'/2-12UNF
每25.4mm
上牙数
每25.4mm
上牙数
公称直径
公称直径
表5(续)
细柄统一螺纹细牙丝锥
螺纹的基本牙型和基本尺寸按GB/T20669、GB/T20668的规定。
公称直径d≤9.525mm的丝锥可制成外顶尖。L
单支和成组丝锥适用范围、
切削锥角、
切削锥长度的推荐值在表7中给出。a
单位为毫米bzxZ.net
单支和成组
(等径)丝锥
成组(不等径)
表7单支和成组丝锥适用范围、切削锥角、切削锥长度适用范围
第一粗锥
第二粗锥
切削锥角
5°30″
螺距≤2.54mm丝锥,优先按中锥供应,当使用需要时亦可按成组不等径丝锥供应。成组丝锥每组支数,按使用需要,由制造厂自行决定。3.7丝锥切削角度,在径向平面内测量,推荐如下:a)前角%为8°~10°;
b)后角α为4°~6°。
3.8标记示例:
JB/T8824.1—2012
切削锥长度
右旋粗牙统一螺纹,螺纹代号为No.5-40UNC,每25.4mm上为40牙,2B级公差带,单支初锥(底锥)高性能磨制丝锥:
统一螺纹磨制丝锥,初(底)GNo.5-40UNC-2BJB/T8824.1一2012右旋细牙统一螺纹,螺纹代号为5/16-24UNF,每25.4mm上为24牙,两支(初锥和底锥)一组等径切制丝锥:
统一螺纹切制丝锥,初底5/16-24UNFJB/T8824.12012右旋粗牙统螺纹,螺纹代号为3/4-10UNC,每25.4mm上为10牙,3B级公差带,三支一组不等径磨制丝锥:
统-螺纹磨制丝锥(不等径),3PCS-3/4-10UNC-3BJB/T8824.1--2012左旋粗牙统一螺纹,螺纹代号为No.1-64UNC,每25.4mm上为64牙,单支中锥切制丝锥:统-螺纹切制丝锥No.1-64UNCLHJB/T8824.1-—20124螺纹公差
丝锥螺纹公差按JB/T8824.2的规定。5技术条件
丝锥技术条件按JB/T8824.3的规定。5
JB/T8824.1-2012
打印日期:2012年12月10日F009中华人民共和
机械行业标准
统一螺纹刀具第1部分:丝锥
JB/T8824.1—-2012
机械工业出版社出版发行
北京市百万庄大街22号
邮政编码:100037
210mm×297mm·0.75印张·15千字2012年11月第1版第1次印刷
定价:15.00元
书号:15111·10656
网址:http://www.cmpbook.com编辑部电话:(010)88379778
直销中心电话:
(010)88379693
封面无防伪标均为盗版
版权专有
侵权必究
小提示:此标准内容仅展示完整标准里的部分截取内容,若需要完整标准请到上方自行免费下载完整标准文档。
备案号:36559—2012
中华人民共和国机械行业标准 JB/T8824.1—2012
代替JB/T8824.1—1998
统一螺纹刀具
第1部分:丝锥
Tool for unified threads-—Part 1: Taps2012-05-24发布
2012-11-01实施
中华人民共和国工业和信息化部发布前言
规范性引用文件,
丝锥的型式和尺寸
4螺纹公差.
5技术条件...
表1粗柄统一-螺纹粗牙丝锥.
表2粗柄统一螺纹细牙丝锥.
表3粗柄带颈统一螺纹粗牙丝锥,表4粗柄带颈统一螺纹细牙丝锥.表5细柄统一螺纹粗牙丝锥..
表6细柄统一螺纹细牙丝锥,
表7单支和成组丝锥适用范围、切削锥角、切削锥长度JB/T8824.1—2012
JB/T8824.1—2012
JB/T8824《统一螺纹刀具》分为七个部分:第1部分:丝锥;
第2部分:丝锥螺纹公差;
-第3部分:丝锥技术条件;
-第4部分:螺母丝锥;
第5部分:圆板牙;
第6部分:搓丝板;
一第7部分:滚丝轮。
本部分为JB/T8824的第1部分。
本部分按照GB/T1.1-—2009给出的规则起草。本部分代替JB/T8824.1—1998《统一螺纹丝锥》,与JB/T8824.1—1998相比主要技术变化如下:名称改为“统一螺纹刀具第1部分:丝锥”;-将“1范围”中“1/4~11/2”修改为“1/4~4”;参照GB/T3464.1一2007重新编写丝锥结构尺寸,取消“附录A”;参照GB/T3464.1—2007修改图1、图2各表增加表题;
一表3、表4中增加了无空刀槽的规定;表6后增加“3.5公称直径≤9.525mm的丝锥可制成外顶尖”;3.6(原3.4)和表7中,将“主偏角”改为“切削锥角”,在表7中增加了成组丝锥的说明;将3.7中“公称切削角度”改为“切削角度”。将3.8中“5-40UNC-2”改为“No.5-40UNC-2B”,并在标记示例中增加高性能丝锥的描述,“3-3/4-10UNC-3”改为“3PCS-3/4-10UNC-3B”,左旋代号“L”改为“LH”,公差等级修改为1B,2B,3B。
本部分由中国机械工业联合会提出。本部分由全国刀具标准化技术委员会I(SAC/TC91)归口。本部分主要起草单位:成都成量工具集团有限公司、成都工具研究所有限公司。本部分主要起草人:赵权、丁伟、邓智光。本部分所代替标准的历次版本发布情况:JB/T8824.1—1998。
1范围
统一螺纹刀具第1部分:丝锥
JB/T8824.1—2012
JB/T8824的本部分规定了统一螺纹丝锥(以下简称丝锥)的型式、尺寸和标记的基本要求。本部分适用于加工代号为No.0~No.12、1/4~4的统一螺纹丝锥。2
规范性引用文件
下列文件对于本文件的应用是必不可少的。凡是注日期的引用文件,仅注日期的版本适用于本文件。凡是不注日期的引用文件,其最新版本(包括所有的修改单)适用于本文件。GB/T20666
GB/T20668
GB/T20669
GB/T20670
JB/T8824.2
JB/T8824.3
统一螺纹公差
统一螺纹基本尺寸
统一螺纹
统一螺纹直径与牙数系列
统一螺纹刀具第2部分:丝锥螺纹公差统一螺纹刀具
丝锥的型式和尺寸
第3部分:丝锥技术条件
粗柄丝锥按图1和表1、表2的规定。K
螺纹代号
No.1-64UNC
No.2-56 UNC
No.3-48UNC
螺纹代号
No.0-80UNF
No.1-72UNF
每25.4mm
上牙数
每25.4mm
上牙数
公称直径
公称直径
粗柄统一螺纹粗牙丝锥
粗柄统一螺纹细牙丝锥
单位为毫米
单位为毫米
JB/T8824.1—2012
螺纹代号
No.2-64UNF
No.3-56UNF
每25.4mm
上牙数
公称直径
表2(续)
粗柄带颈丝锥按图2和表3、表4的规定。表3
螺纹代号
No.4-40 UNC
No.5-40UNC
No.6-32 UNC
No.8-32 UNC
No.10-24UNC
No.12-24 UNC
1/4-20UNC
5/16-18UNC
3/8-16UNC
每25.4mm
上牙数
公称直径
粗柄带颈统
螺纹粗牙丝锥
无空刀槽时螺纹部分长度应为(1+1)/2。允许无空刀槽,:
螺纹代号
No.4-48 UNF
No.5-44UNF
No.6-40UNF
No.8-36UNF
No.10-32 UNF
每25.4mm
上牙数
公称直径
粗柄带颈统一螺纹细牙丝锥
单位为毫米
单位为毫米
螺纹代号
No.12-28UNF
1/4-28UNF
5/16-24UNF
3/8-24UNF
每25.4mm
上牙数
公称直径
表4(续)
允许无空刀槽,无空刀槽时螺纹部分长度应为(1+1)/2。3.3
细柄丝锥按图3和表5、表6的规定。5
螺纹代号
No.5-40UNC
No.6-32 UNC
No.8-32UNC
No.10-24UNC
No.12-24UNC
1/4-20UNC
5/16-18UNC
3/8-16UNC
7/16-14UNC
1/2-13UNC
9/16-12 UNC
5/8-11UNC
3/4-10UNC
7/8-9UNC
1-8 UNC
1'/g-7UNC
1'/4-7UNC
13/g-6 UNC
每25.4mm
上牙数
公称直径
细柄统一螺纹粗牙丝锥
JB/T8824.1—2012
单位为毫米
JB/T8824.1--2012
螺纹代号
1/2-6UNC
13/4-5UNC
2-4'%2 UNC
2'/4-4/2UNC
2'/2-4UNC
23/4-4 UNC
3-4UNC
3'/4-4UNC
3'/2-4UNC
3/4-4UNC
4-4UNC
螺纹代号
No.5-44 UNF
No.6-40 UNF
No.8-36UNF
No.10-32UNF
No.12-28UNF
1/4-28UNF
5/16-24UNF
3/8-24UNF
7/16-20UNF
1/2-20UNF
9/16-18UNF
5/8-18UNF
3/4-16UNF
7/8-14UNF
1-12UNF
1'/g-12UNF
1/4-12UNF
1/g-12 UNF
1'/2-12UNF
每25.4mm
上牙数
每25.4mm
上牙数
公称直径
公称直径
表5(续)
细柄统一螺纹细牙丝锥
螺纹的基本牙型和基本尺寸按GB/T20669、GB/T20668的规定。
公称直径d≤9.525mm的丝锥可制成外顶尖。L
单支和成组丝锥适用范围、
切削锥角、
切削锥长度的推荐值在表7中给出。a
单位为毫米bzxZ.net
单支和成组
(等径)丝锥
成组(不等径)
表7单支和成组丝锥适用范围、切削锥角、切削锥长度适用范围
第一粗锥
第二粗锥
切削锥角
5°30″
螺距≤2.54mm丝锥,优先按中锥供应,当使用需要时亦可按成组不等径丝锥供应。成组丝锥每组支数,按使用需要,由制造厂自行决定。3.7丝锥切削角度,在径向平面内测量,推荐如下:a)前角%为8°~10°;
b)后角α为4°~6°。
3.8标记示例:
JB/T8824.1—2012
切削锥长度
右旋粗牙统一螺纹,螺纹代号为No.5-40UNC,每25.4mm上为40牙,2B级公差带,单支初锥(底锥)高性能磨制丝锥:
统一螺纹磨制丝锥,初(底)GNo.5-40UNC-2BJB/T8824.1一2012右旋细牙统一螺纹,螺纹代号为5/16-24UNF,每25.4mm上为24牙,两支(初锥和底锥)一组等径切制丝锥:
统一螺纹切制丝锥,初底5/16-24UNFJB/T8824.12012右旋粗牙统螺纹,螺纹代号为3/4-10UNC,每25.4mm上为10牙,3B级公差带,三支一组不等径磨制丝锥:
统-螺纹磨制丝锥(不等径),3PCS-3/4-10UNC-3BJB/T8824.1--2012左旋粗牙统一螺纹,螺纹代号为No.1-64UNC,每25.4mm上为64牙,单支中锥切制丝锥:统-螺纹切制丝锥No.1-64UNCLHJB/T8824.1-—20124螺纹公差
丝锥螺纹公差按JB/T8824.2的规定。5技术条件
丝锥技术条件按JB/T8824.3的规定。5
JB/T8824.1-2012
打印日期:2012年12月10日F009中华人民共和
机械行业标准
统一螺纹刀具第1部分:丝锥
JB/T8824.1—-2012
机械工业出版社出版发行
北京市百万庄大街22号
邮政编码:100037
210mm×297mm·0.75印张·15千字2012年11月第1版第1次印刷
定价:15.00元
书号:15111·10656
网址:http://www.cmpbook.com编辑部电话:(010)88379778
直销中心电话:
(010)88379693
封面无防伪标均为盗版
版权专有
侵权必究
小提示:此标准内容仅展示完整标准里的部分截取内容,若需要完整标准请到上方自行免费下载完整标准文档。
标准图片预览:





- 其它标准
- 热门标准
- 其他行业标准
- FZ/T54089-2016 有色锦纶6弹力丝
- FZ/T54087-2016 粘合活化型涤纶工业长丝
- QB/T4698-2014 家用和类似用途软水机
- YS/T433-2016 银精矿
- FZ/T61002-2019 化纤仿毛毛毯
- FZ/T54082-2015 锦纶6膨体长丝(BCF)
- FZ/T62036-2017 乳胶枕、垫
- JB/T4212.6-2014 内六角圆柱头螺钉冷镦模 第6部分:凹模
- QB/T4207-2011 一字槽螺钉旋具头
- JB/T4212.4-2014 内六角圆柱头螺钉冷镦模 第4部分:内六角冲头
- NB/T31048.1-2014 风力发电机用绕组线 第1部分 一般规定
- T/CMAJY047-2021 加油机在线监督管理规范
- FZ/T73022-2019 针织保暖内衣
- QB/T1999-1994 密胺塑料餐具
- FZ/T52039-2014 再生聚苯硫醚短纤维
- 行业新闻
请牢记:“bzxz.net”即是“标准下载”四个汉字汉语拼音首字母与国际顶级域名“.net”的组合。 ©2025 标准下载网 www.bzxz.net 本站邮件:bzxznet@163.com
网站备案号:湘ICP备2025141790号-2
网站备案号:湘ICP备2025141790号-2