- 您的位置:
- 标准下载网 >>
- 标准分类 >>
- 其他行业标准 >>
- YB/T 4495-2015焦炉煤气 氰化氢含量的测定 硝酸银滴定法
标准号:
YB/T 4495-2015
标准名称:
焦炉煤气 氰化氢含量的测定 硝酸银滴定法
标准类别:
其他行业标准
英文名称:
Coke oven gas. Determination of the hydrogen cyanide content. Silver nitrate titration method标准状态:
现行-
发布日期:
2015-07-14 -
实施日期:
2016-01-01 出版语种:
简体中文下载格式:
.pdf .zip下载大小:
2.50 MB
标准ICS号:
化工技术>>有机化学>>71.080.15芳香烃中标分类号:
化工>>有机化工原料>>G17一般有机化工原料
点击下载
标准简介:
本标准规定了测定焦炉煤气中氰化氢含量的试剂、仪器设备、取样、分析步骤和结果计算。
本标准适用于高温炼焦所得的焦炉煤气中氰化氢含量的测定,测定范围:0.1 g/m3~2.0 g/m3。
本标准按照GB/T 1.1-2009给出的规则起草。
本标准由中国钢铁工业协会提出。
本标准由全国钢标准化技术委员会(SAC/TC 183)归口。
本标准起草单位:云南煤业能源股份有限公司、冶金工业信息标准研究院。
本标准主要起草人:龙菊兴、徐东升、毛艾萍、王自芳、孙黔生、郑景须。
本标准为首次发布。
下列文件对于本文件的应用是必不可少的。凡是注日期的引用文件,仅注日期的版本适用于本文件。凡是不注日期的引用文件,其最新版本(包括所有的修改单)适用于本文件。
GB/T 6682 分析实验室用水规格和试验方法
GB/T 8170 数值修约规则与极限数值的表示和判定
部分标准内容:
ICS71.080.15
中华人民共和国黑色治金行业标准YB/T4495-—2015
焦炉煤气
氰化氢含量的测定
硝酸银滴定法
Coke oven gas-Determination of the hydrogen cyanidecontent-Silver nitratetitration method2015-07-14发布
中华人民共和国工业和信息化部2016-01-01实施
本标准按照GB/T1.1一2009给出的规则起草。本标准由中国钢铁工业协会提出。本标准由全国钢标准化技术委员会(SAC/TC183)归口。本标准起草单位:云南煤业能源股份有限公司、冶金工业信息标准研究院。本标准主要起草人:龙菊兴、徐东升、毛艾萍、王自芳、孙黔生、郑景须。本标准为首次发布。
YB/T4495—2015
YB/T4495—2015
焦炉煤气氰化氢含量的测定
硝酸银滴定法
警告一一使用本标准的人员应有正规实验室工作的实践经验。本标准并未指出所有可能的安全问题,使用者有责任采取适当的安全和健康措施。1范围
本标准规定了测定焦炉煤气中氰化氢含量的试剂、仪器设备、取样、分析步骤和结果计算。本标准适用于高温炼焦所得的焦炉煤气中氰化氢含量的测定,测定范围:0.1g/m~2.0g/m。2规范性引用文件
下列文件对于本文件的应用是必不可少的。凡是注日期的引用文件,仅所注日期的版本适用于本文件。凡是不注日期的引用文件,其最新版本(包括所有的修改单)适用于本文件。GB/T6682分析实验室用水规格和试验方法GB/T8170数值修约规则与极限数值的表示和判定3原理
用氢氧化钾溶液吸收煤气中的氰化氢,加入醋酸镉溶液,使吸收液中的硫化物都形成难溶硫化镉沉淀过滤除去。在pH>11条件下,用硝酸银标准溶液滴定,氰离子与硝酸银作用形成可溶性银氰络合离子[Ag(CN)2],过量的银离子与试银灵指示剂反应,溶液由黄色变为橙红色即为终点,根据消耗硝酸银标准溶液的体积计算煤气中氰化氢含量。反应方程式如下:HCN+KOH-KCN+H2O
Ag+2CN[Ag(CN)2]
4试剂
4.1水:应符合GB/T6682中三级及以上要求。4.2硫酸:密度为1.84g/mL,含量95%~98%。4.3冰醋酸:分析纯,含量≥99.5%。4.4丙酮:分析纯,含量≥99.5%。4.5硫酸(1十20):于100mL水中边搅拌边缓慢加人5mL硫酸(见4.2),放置冷却,混匀。4.6苦味酸饱和溶液:取一定体积的水,边搅拌边加入苦味酸至溶液中有少量不溶解的固体苦味酸为止,静置澄清后使用。
4.7醋酸镉溶液(50g/L):称取50g醋酸镉溶于100mL冰醋酸,用水稀释至1000mL,混匀。4.8氢氧化钟溶液(200g/L):称取200g氢氧化钟溶于300mL水中,用水稀释至1000mL,混匀4.9铬酸钾指示剂溶液(100g/L):称取10g铬酸钾,溶于少量水中,滴加硝酸银标准溶液至产生橙红色流淀为止。放置24h后过滤,用水稀释至100mL。4.10试银灵指示剂(0.2g/L):称取0.02g试银灵,溶于100mL丙酮中,储存于棕色瓶中并置于暗处。室温下可稳定一个月。
4.11氯化钠标准溶液
称取1.1688g经500℃~600℃灼烧2h后在干燥器中冷却至室温的氯化钠(基准)于烧杯中,用水溶1
YB/T4495—2015
解,移人1000mL容量瓶中,用水稀释至刻度,摇匀,即为浓度0.0200mol/L的标准溶液。4.12硝酸银标准溶液
4.12.1配制
称取1.7g硝酸银,溶于500mL水中,溶液贮存于棕色瓶中,待标定后使用。4.12.2标定
移取25.00mL氯化钠标准溶液(见4.11)各三份,分别置于250mL具柄瓷皿中,加50mL水,加入3滴~4滴铬酸钾指示剂溶液(见4.9),在不断摇动下,用硝酸银标准溶液滴定至溶液由黄色变为砖红色即为终点,记录滴定消耗体积(V)。三份试液消耗硝酸银标准溶液体积的极差不超过0.05mL。记录三份试液消耗硝酸银标准溶液的平均体积(V.)。在标定的同时做空白试验,记录滴定空白试液消耗硝酸银标准溶液的体积(V2)。硝酸银标准溶液浓度C(mol/L)按式(1)计算:C=25.00×C
式中:
-硝酸银标准溶液的浓度,单位为摩尔每升(mol/L);c
氯化钠标准溶液的浓度,单位为摩尔每升(mol/L);V,—标定消耗硝酸银标准溶液的平均体积,单位为毫升(mL);V2-
滴定空白试液消耗硝酸银标准溶液的体积,单位为毫升(mL)。仪器设备
多孔式气体洗瓶(孟氏):250mL。5.2
湿式气体流量计:0.5m/h,分度值0.02L。5.3大气压力计:分度值0.1kPa。5.4容量瓶:250mL。
5.5移液管:10mL。
5.6滴定管:5mL微量滴定管(棕色),分度值0.02mL。5.7
锥形瓶:250mL。
5.8短颈玻璃漏斗:75mm。
5.9滴瓶:100mL。
具柄瓷Ⅲ:250mL。
中速定性滤纸:12.5cm。
6取样
6.1取样位置及要求
取样点应选在气流平稳的直管段管道上,与管道弯曲部分和截面形状急剧变化部分的距离,不小于管道直径的1.5倍。将内径8mm,壁厚1mm的不锈钢取样管插人煤气主管中心1/3半径的断面内。取样管出口前装有取样阀。取样阀到仪器之间用软质聚乙烯管或硅橡胶管连接,连接管应尽量短。取样前,打开取样阀,放散2min以上,直至排净取样管内残留的气体和水分。6.2取样装置
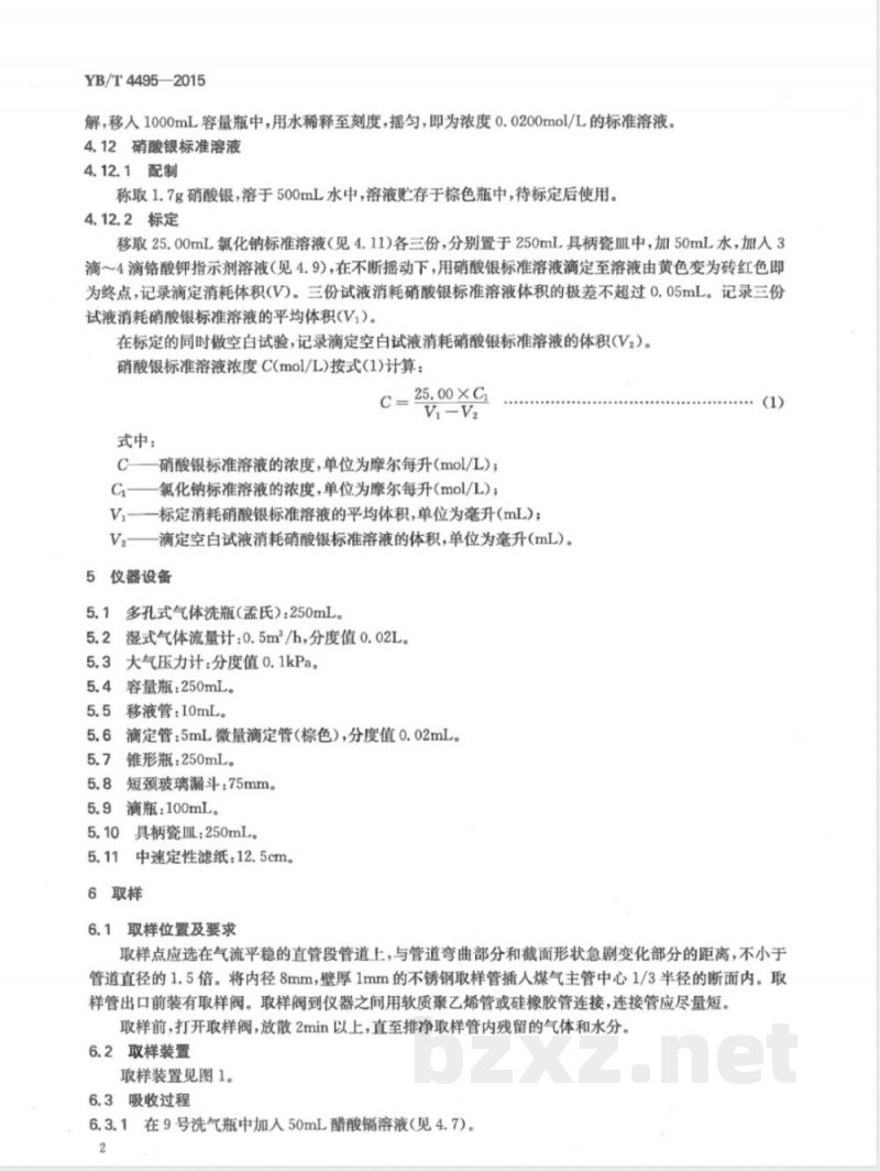
取样装置见图1。
6.3吸收过程
6.3.1在9号洗气瓶中加人50mL醋酸溶液(见4.7)。2
1—取样阀;
2——温度计;
3——U型压力计;
4—湿式气体流量计;
5、6、7、8、9洗气瓶;
煤气管道。
图1取样装置图
6.3.2在7号、8号洗气瓶中各加人50mL氢氧化钾溶液(见4.8)。6.3.3在6号洗气瓶中加人50mL硫酸溶液(见4.5)。6.3.4在5号洗气瓶中加人50mL饱和苦味酸溶液(见4.6)。6.3.5所有洗气瓶气体入管应保持在液面以下。6.3.6按图1连接,检查装置气密性,确认系统严密后,记下流量计读数(V.)。4
YB/T4495—2015
6.3.7接通装置通气,调节煤气流速为2L/min~3L/min。记录取样时的煤气压力(b)、煤气平均温度(t)和大气压力(p)。
6.3.8净化前煤气样取60.00L~80.00L,净化后煤气样取100.00L~120.00L。取样结束后,关闭取样管阀门,记录流量计读数(V)。
7分析步骤
7.1测定
将7号、8号洗气瓶中的吸收液转移至250mL容量瓶中,用水冲洗洗气瓶(包括洗气瓶支管),洗涤液并人容量瓶中。用水稀释至刻度,摇匀,静置片刻。用移液管移取10.00mL试液于250mL洁净锥形瓶中。滴加醋酸镉溶液(见4.7)至上层清液中出现少量白色沉淀为止。将锥形瓶中的试液及其沉淀物用中速定性滤纸过滤到另一个洁净的锥形瓶中,用水洗净装试液的锥形瓶,洗液一并过滤。洗涤沉淀至滤液体积在100mL左右。于滤液中加入3滴试银灵指示剂(见4.10),摇匀,用硝酸银标准溶液(4.12)滴定至溶液由黄色变为橙红色即为终点,记录滴定消耗体积(Vs)。7.2空白试验
于250mL锥形瓶中加入80mL水和4mL氢氧化钾溶液(见4.8),滴加2滴醋酸镉溶液(见4.7)和3滴试银灵指示剂(见4.10),摇匀,用硝酸银标准溶液(见4.12)滴定至溶液由黄色变为橙红色即为终点,记录滴定消耗体积(V。)。
8结果计算
氰化氢(HCN)含量以质量浓度m计,数值以克/立方米(g/m)表示,按式(2)计算:0. 05406×C(V-V)×1000
V。X10/250
YB/T4495—2015
式中:
与1.00mL硝酸银标准溶液(1.000mol/L)相当的以克表示的氰化氢的质量,单位为克(g);
硝酸银标准溶液的浓度,单位为摩尔每升(mol/L);c
Vs—滴定试液消耗硝酸银标准溶液的体积,单位为毫升(mL);一滴定空白试液消耗硝酸银标准溶液的体积,单位为毫升(mL);Ve
换算至标准状态下的取样体积,单位为升(L)。数值修约按GB/T8170的规定进行,修约到小数点后两位。V。按式(3)计算:
273.15(p+6-W)
V。=:下载标准就来标准下载网
×(V-V)×f
101.325(273.15+t)
式中:
9精密度
标准状态下的绝对温度,单位为开(K);标准状态下的大气压力,单位为千帕(kPa);取样前流量计读数,单位为升(L);取样后流量计读数,单位为升(L);湿式气体流量计的校正系数;
取样时煤气的平均温度,单位为摄氏度(℃);取样时的大气压力,单位为千帕(kPa);取样时的煤气压力,单位为千帕(kPa);tC时的饱和水蒸气压力,单位为千帕(kPa)。精密度符合表1的规定。
精密度
测定范围/(g/m)
试验报告
试验报告应至少包含下列信息:试样名称、编号;
依据的标准;
结果计算及测定结果;
试验中观察到的异常情况;
试验日期;
试验人员等。
重复性/%
155024-0772
71550240772
中华人民共和国黑色冶金
行业标准
焦炉煤气化氢含量的测定
硝酸银滴定法
YB/T4495—2015
冶金工业出版社出版发行
北京北河沿大街嵩祝院北巷39号邮政编码:100009
北京七彩京通数码快印有限公司印刷各地新华书店经销
开本880×12301/16
2015年11月第一版
印张0.75
字数14千字
2015年11月第一次印刷
统一书号:155024·0772
定价:25.00元
小提示:此标准内容仅展示完整标准里的部分截取内容,若需要完整标准请到上方自行免费下载完整标准文档。
中华人民共和国黑色治金行业标准YB/T4495-—2015
焦炉煤气
氰化氢含量的测定
硝酸银滴定法
Coke oven gas-Determination of the hydrogen cyanidecontent-Silver nitratetitration method2015-07-14发布
中华人民共和国工业和信息化部2016-01-01实施
本标准按照GB/T1.1一2009给出的规则起草。本标准由中国钢铁工业协会提出。本标准由全国钢标准化技术委员会(SAC/TC183)归口。本标准起草单位:云南煤业能源股份有限公司、冶金工业信息标准研究院。本标准主要起草人:龙菊兴、徐东升、毛艾萍、王自芳、孙黔生、郑景须。本标准为首次发布。
YB/T4495—2015
YB/T4495—2015
焦炉煤气氰化氢含量的测定
硝酸银滴定法
警告一一使用本标准的人员应有正规实验室工作的实践经验。本标准并未指出所有可能的安全问题,使用者有责任采取适当的安全和健康措施。1范围
本标准规定了测定焦炉煤气中氰化氢含量的试剂、仪器设备、取样、分析步骤和结果计算。本标准适用于高温炼焦所得的焦炉煤气中氰化氢含量的测定,测定范围:0.1g/m~2.0g/m。2规范性引用文件
下列文件对于本文件的应用是必不可少的。凡是注日期的引用文件,仅所注日期的版本适用于本文件。凡是不注日期的引用文件,其最新版本(包括所有的修改单)适用于本文件。GB/T6682分析实验室用水规格和试验方法GB/T8170数值修约规则与极限数值的表示和判定3原理
用氢氧化钾溶液吸收煤气中的氰化氢,加入醋酸镉溶液,使吸收液中的硫化物都形成难溶硫化镉沉淀过滤除去。在pH>11条件下,用硝酸银标准溶液滴定,氰离子与硝酸银作用形成可溶性银氰络合离子[Ag(CN)2],过量的银离子与试银灵指示剂反应,溶液由黄色变为橙红色即为终点,根据消耗硝酸银标准溶液的体积计算煤气中氰化氢含量。反应方程式如下:HCN+KOH-KCN+H2O
Ag+2CN[Ag(CN)2]
4试剂
4.1水:应符合GB/T6682中三级及以上要求。4.2硫酸:密度为1.84g/mL,含量95%~98%。4.3冰醋酸:分析纯,含量≥99.5%。4.4丙酮:分析纯,含量≥99.5%。4.5硫酸(1十20):于100mL水中边搅拌边缓慢加人5mL硫酸(见4.2),放置冷却,混匀。4.6苦味酸饱和溶液:取一定体积的水,边搅拌边加入苦味酸至溶液中有少量不溶解的固体苦味酸为止,静置澄清后使用。
4.7醋酸镉溶液(50g/L):称取50g醋酸镉溶于100mL冰醋酸,用水稀释至1000mL,混匀。4.8氢氧化钟溶液(200g/L):称取200g氢氧化钟溶于300mL水中,用水稀释至1000mL,混匀4.9铬酸钾指示剂溶液(100g/L):称取10g铬酸钾,溶于少量水中,滴加硝酸银标准溶液至产生橙红色流淀为止。放置24h后过滤,用水稀释至100mL。4.10试银灵指示剂(0.2g/L):称取0.02g试银灵,溶于100mL丙酮中,储存于棕色瓶中并置于暗处。室温下可稳定一个月。
4.11氯化钠标准溶液
称取1.1688g经500℃~600℃灼烧2h后在干燥器中冷却至室温的氯化钠(基准)于烧杯中,用水溶1
YB/T4495—2015
解,移人1000mL容量瓶中,用水稀释至刻度,摇匀,即为浓度0.0200mol/L的标准溶液。4.12硝酸银标准溶液
4.12.1配制
称取1.7g硝酸银,溶于500mL水中,溶液贮存于棕色瓶中,待标定后使用。4.12.2标定
移取25.00mL氯化钠标准溶液(见4.11)各三份,分别置于250mL具柄瓷皿中,加50mL水,加入3滴~4滴铬酸钾指示剂溶液(见4.9),在不断摇动下,用硝酸银标准溶液滴定至溶液由黄色变为砖红色即为终点,记录滴定消耗体积(V)。三份试液消耗硝酸银标准溶液体积的极差不超过0.05mL。记录三份试液消耗硝酸银标准溶液的平均体积(V.)。在标定的同时做空白试验,记录滴定空白试液消耗硝酸银标准溶液的体积(V2)。硝酸银标准溶液浓度C(mol/L)按式(1)计算:C=25.00×C
式中:
-硝酸银标准溶液的浓度,单位为摩尔每升(mol/L);c
氯化钠标准溶液的浓度,单位为摩尔每升(mol/L);V,—标定消耗硝酸银标准溶液的平均体积,单位为毫升(mL);V2-
滴定空白试液消耗硝酸银标准溶液的体积,单位为毫升(mL)。仪器设备
多孔式气体洗瓶(孟氏):250mL。5.2
湿式气体流量计:0.5m/h,分度值0.02L。5.3大气压力计:分度值0.1kPa。5.4容量瓶:250mL。
5.5移液管:10mL。
5.6滴定管:5mL微量滴定管(棕色),分度值0.02mL。5.7
锥形瓶:250mL。
5.8短颈玻璃漏斗:75mm。
5.9滴瓶:100mL。
具柄瓷Ⅲ:250mL。
中速定性滤纸:12.5cm。
6取样
6.1取样位置及要求
取样点应选在气流平稳的直管段管道上,与管道弯曲部分和截面形状急剧变化部分的距离,不小于管道直径的1.5倍。将内径8mm,壁厚1mm的不锈钢取样管插人煤气主管中心1/3半径的断面内。取样管出口前装有取样阀。取样阀到仪器之间用软质聚乙烯管或硅橡胶管连接,连接管应尽量短。取样前,打开取样阀,放散2min以上,直至排净取样管内残留的气体和水分。6.2取样装置
取样装置见图1。
6.3吸收过程
6.3.1在9号洗气瓶中加人50mL醋酸溶液(见4.7)。2
1—取样阀;
2——温度计;
3——U型压力计;
4—湿式气体流量计;
5、6、7、8、9洗气瓶;
煤气管道。
图1取样装置图
6.3.2在7号、8号洗气瓶中各加人50mL氢氧化钾溶液(见4.8)。6.3.3在6号洗气瓶中加人50mL硫酸溶液(见4.5)。6.3.4在5号洗气瓶中加人50mL饱和苦味酸溶液(见4.6)。6.3.5所有洗气瓶气体入管应保持在液面以下。6.3.6按图1连接,检查装置气密性,确认系统严密后,记下流量计读数(V.)。4
YB/T4495—2015
6.3.7接通装置通气,调节煤气流速为2L/min~3L/min。记录取样时的煤气压力(b)、煤气平均温度(t)和大气压力(p)。
6.3.8净化前煤气样取60.00L~80.00L,净化后煤气样取100.00L~120.00L。取样结束后,关闭取样管阀门,记录流量计读数(V)。
7分析步骤
7.1测定
将7号、8号洗气瓶中的吸收液转移至250mL容量瓶中,用水冲洗洗气瓶(包括洗气瓶支管),洗涤液并人容量瓶中。用水稀释至刻度,摇匀,静置片刻。用移液管移取10.00mL试液于250mL洁净锥形瓶中。滴加醋酸镉溶液(见4.7)至上层清液中出现少量白色沉淀为止。将锥形瓶中的试液及其沉淀物用中速定性滤纸过滤到另一个洁净的锥形瓶中,用水洗净装试液的锥形瓶,洗液一并过滤。洗涤沉淀至滤液体积在100mL左右。于滤液中加入3滴试银灵指示剂(见4.10),摇匀,用硝酸银标准溶液(4.12)滴定至溶液由黄色变为橙红色即为终点,记录滴定消耗体积(Vs)。7.2空白试验
于250mL锥形瓶中加入80mL水和4mL氢氧化钾溶液(见4.8),滴加2滴醋酸镉溶液(见4.7)和3滴试银灵指示剂(见4.10),摇匀,用硝酸银标准溶液(见4.12)滴定至溶液由黄色变为橙红色即为终点,记录滴定消耗体积(V。)。
8结果计算
氰化氢(HCN)含量以质量浓度m计,数值以克/立方米(g/m)表示,按式(2)计算:0. 05406×C(V-V)×1000
V。X10/250
YB/T4495—2015
式中:
与1.00mL硝酸银标准溶液(1.000mol/L)相当的以克表示的氰化氢的质量,单位为克(g);
硝酸银标准溶液的浓度,单位为摩尔每升(mol/L);c
Vs—滴定试液消耗硝酸银标准溶液的体积,单位为毫升(mL);一滴定空白试液消耗硝酸银标准溶液的体积,单位为毫升(mL);Ve
换算至标准状态下的取样体积,单位为升(L)。数值修约按GB/T8170的规定进行,修约到小数点后两位。V。按式(3)计算:
273.15(p+6-W)
V。=:下载标准就来标准下载网
×(V-V)×f
101.325(273.15+t)
式中:
9精密度
标准状态下的绝对温度,单位为开(K);标准状态下的大气压力,单位为千帕(kPa);取样前流量计读数,单位为升(L);取样后流量计读数,单位为升(L);湿式气体流量计的校正系数;
取样时煤气的平均温度,单位为摄氏度(℃);取样时的大气压力,单位为千帕(kPa);取样时的煤气压力,单位为千帕(kPa);tC时的饱和水蒸气压力,单位为千帕(kPa)。精密度符合表1的规定。
精密度
测定范围/(g/m)
试验报告
试验报告应至少包含下列信息:试样名称、编号;
依据的标准;
结果计算及测定结果;
试验中观察到的异常情况;
试验日期;
试验人员等。
重复性/%
155024-0772
71550240772
中华人民共和国黑色冶金
行业标准
焦炉煤气化氢含量的测定
硝酸银滴定法
YB/T4495—2015
冶金工业出版社出版发行
北京北河沿大街嵩祝院北巷39号邮政编码:100009
北京七彩京通数码快印有限公司印刷各地新华书店经销
开本880×12301/16
2015年11月第一版
印张0.75
字数14千字
2015年11月第一次印刷
统一书号:155024·0772
定价:25.00元
小提示:此标准内容仅展示完整标准里的部分截取内容,若需要完整标准请到上方自行免费下载完整标准文档。
标准图片预览:





- 其它标准
- 热门标准
- 其他行业标准
- FZ/T54085-2016 阻燃涤纶低弹丝
- FZ/T54087-2016 粘合活化型涤纶工业长丝
- FZ/T54089-2016 有色锦纶6弹力丝
- FZ/T54088-2016 锦纶6全牵伸单丝
- FZ/T54080-2015 有光异形锦纶66弹力丝
- FZ/T92036-2017 弹簧加压摇架
- YS/T433-2016 银精矿
- FZ/T54082-2015 锦纶6膨体长丝(BCF)
- QB/T4698-2014 家用和类似用途软水机
- QB/T4207-2011 一字槽螺钉旋具头
- FZ/T61002-2019 化纤仿毛毛毯
- FZ/T62036-2017 乳胶枕、垫
- JB/T4212.6-2014 内六角圆柱头螺钉冷镦模 第6部分:凹模
- NB/T31048.1-2014 风力发电机用绕组线 第1部分 一般规定
- T/CMAJY047-2021 加油机在线监督管理规范
- 行业新闻
请牢记:“bzxz.net”即是“标准下载”四个汉字汉语拼音首字母与国际顶级域名“.net”的组合。 ©2025 标准下载网 www.bzxz.net 本站邮件:bzxznet@163.com
网站备案号:湘ICP备2025141790号-2
网站备案号:湘ICP备2025141790号-2