- 您的位置:
- 标准下载网 >>
- 标准分类 >>
- 其他行业标准 >>
- JB/T 12138-2015风塔法兰大型环锻件 技术条件
标准号:
JB/T 12138-2015
标准名称:
风塔法兰大型环锻件 技术条件
标准类别:
其他行业标准
英文名称:
Large ring forgings for the wind tower flange—Technical specification标准状态:
现行-
发布日期:
2015-04-30 -
实施日期:
2015-10-01 出版语种:
简体中文下载格式:
.pdf .zip下载大小:
3.01 MB
点击下载
标准简介:
本标准规定了风塔法兰大型环锻件的订货要求、工艺要求、技术要求、试验方法、检验规则、标志、包装和运输。本标准适用于风塔法兰大型环锻件的订货、制造、检验和验收。
本标准按照GB/T 1.1-2009给出的规则起草。
本标准由中国机械工业联合会提出。
本标准由全国大型铸锻件标准化技术委员会(SAC/TC 506)归口。
本标准起草单位:张家港海陆环形锻件有限公司、江苏大学。
本标准主要起草人:吴君三、戴玉同、王雷刚、宋亚东、黄诚。
本标准为首次发布。
部分标准内容:
ICS77.140.85
备案号:49748—2015
中华人民共和国机械行业标准
JB/T12138—2015
风塔法兰大型环锻件
技术条件
Large ring forgings for the wind tower flange-Technical specification2015-04-30发布
2015-10-01实施
中华人民共和国工业和信息化部发布前言.
规范性引用文件
订货要求,
制造工艺
4.1冶炼方法,
钢锭切头,
热处理.
机械加工
5技术要求.
化学成分,
力学性能.
表面质量,
5.4金相组织.
无损检测.
检验规则和试验方法
化学成分分析
力学性能试验
表面质量检查,
金相组织,
无损检测
重新热处理。
型式检验
质量证明书,
标志、包装和运输
包装和运输,
取样位置图
化学成分
锻件的力学性能
厚度方向(Z向)性能..
锻件的非金属夹杂物级别
锻件的低倍组织缺陷级别..
JB/T12138—2015
JB/T12138—2015
本标准按照GB/T1.1一2009给出的规则起草。本标准由中国机械工业联合会提出本标准由全国大型铸锻件标准化技术委员会(SAC/TC506)归口。本标准起草单位:张家港海陆环形锻件有限公司、江苏大学。本标准主要起草人:吴君三、戴玉同、王雷刚、宋亚东、黄诚。本标准为首次发布。
1范围
风塔法兰大型环锻件
技术条件
JB/T12138—2015
本标准规定了风塔法兰大型环锻件的订货要求、制造工艺、技术要求、检验规则和试验方法、标志包装和运输。
本标准适用于风塔法兰大型环锻件的订货、制造、检验和验收。2规范性引用文件
下列文件对于本文件的应用是必不可少的。凡是注日期的引用文件,仅注日期的版本适用于本文件。凡是不注日期的引用文件,其最新版本(包括所有的修改单)适用于本文件。GB/T222
钢的成品化学成分允许偏差
钢铁及合金化学分析方法
GB/T223(所有部分)
GB/T228.1
GB/T229
金属材料拉伸试验第1部分:室温试验方法金属材料夏比摆锤冲击试验方法GB/T231.1bzxz.net
GB/T1979
GB/T6394
GB/T6402
GB/T10561
GB/T11261
GB/T13299
GB/T13320
GB/T20123
GB/T20124
金属材料布氏硬度试验第1部分:试验方法结构钢低倍组织缺陷评级图
金属平均晶粒度测定法
钢锻件超声检测方法
钢中非金属夹杂物含量的测定标准评级图显微检验法钢铁氧含量的测定脉冲加热情气熔融一红外线吸收法钢的显微组织评定方法
钢质模锻件金相组织评级图及评定方法钢铁总碳硫含量的测定高频感应炉燃烧后红外吸收法(常规方法)钢铁氮含量的测定情性气体熔融热导法(常规方法)JB/T5000.15
订货要求
重型机械通用技术条件第15部分:锻钢件无损检测供需双方应在订货合同或技术协议中规定产品名称、执行的标准、材料牌号、订货数量和交货状3.1
态等。
3.2需方应提供订货图样和环锻件相关的设计图样。3.3当需方提出本标准规定以外的特殊要求和补充要求时,应经供需双方协商确认。4制造工艺
4.1冶炼方法
锻件用钢应采用电炉冶炼加钢包精炼或电渣重熔,并经真空除气。经需方同意,也可采用能保证质量的其他冶炼方法。
JB/T12138—2015
钢锭切头
锻件用钢锭的两端应有足够的切除量,以确保成品锻件无缩孔及严重的偏析等缺陷。4.3锻造
锻造温度
锻造温度应保证钢锭有足够的可锻性,并防止过热和过烧。4.3.2锻造比
锻件应在有足够能力的锻压机上锻造成形,确保充分锻透和组织均匀,且锻造比应不小于4。4.4热处理
锻件在锻后应缓冷以防开裂,必要时应进行高温回火,缓慢冷却,以改善组织和机械加工性能。4.4.1
锻件最终热处理采用正火或正火加回火。4.5机械加工
供方可根据具体情况决定在热处理前是否对锻件的所有表面进行粗加工。4.5.2
交货的锻件应符合需方订货图样规定的尺寸、公差和表面粗糙度要求。5技术要求
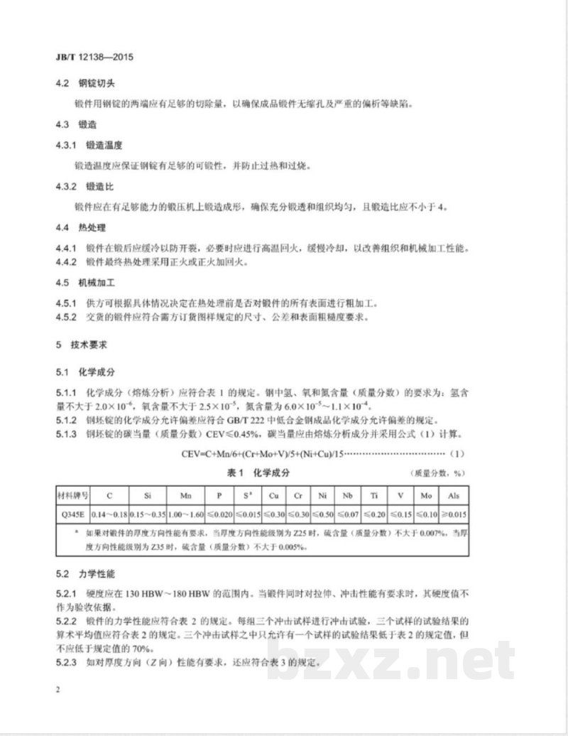
5.1化学成分
化学成分(熔炼分析)应符合表1的规定。钢中氢、氧和氮含量(质量分数)的要求为:氢含5.1.1
量不大于2.0×10-,氧含量不大于2.5×10-5,氮含量为6.0×10-5~1.1×10-。5.1.2钢坏锭的化学成分允许偏差应符合GB/T222中低合金钢成品化学成分允许偏差的规定。3钢坏锭的碳当量(质量分数)CEV≤0.45%,碳当量应由熔炼分析成分并采用公式(1)计算。5.1.3
CEV=C+Mn/6+(Cr+Mo+V)/5+(Ni+Cu)/15表1化学成分
材料牌号
0.14~0.180.15~0.351.00~1.60
(质量分数,%)
如果对锻件的厚度方向性能有要求,当厚度方向性能级别为Z25时,硫含量(质量分数)不大于0.007%,当厚度方向性能级别为Z35时,硫含量(质量分数)不大于0.005%5.2力学性能
5.2.1硬度应在130HBW~180HBW的范围内。当锻件同时对拉伸、冲击性能有要求时,其硬度值不作为验收依据
5.2.2锻件的力学性能应符合表2的规定。每组三个冲击试样进行冲击试验,三个试样的试验结果的算术平均值应符合表2的规定。三个冲击试样之中只允许有一个试样的试验结果低于表2的规定值,但不应低于规定值的70%。
5.2.3如对厚度方向(Z向)性能有要求,还应符合表3的规定。2
材料牌号
材料牌号
表面质量
锻件的公称厚度
>80~150
>150~250
>250~400
470~630
450~600
450~600
450~600
450~600
厚度方向性能级别
锻件的力学性能
≥285
≥265
≥265
≥>19
≥>17
厚度方向(Z向)1
-20℃
断面收缩率Z
三个试样平均值
JB/T12138—2015
-40℃
≥>51
单个试样
-50℃
锻件表面应光滑,无肉眼可见的伤痕、裂纹、夹层、折叠、夹渣等有害缺陷;如有缺陷,允许清除,但修磨部分应圆滑过渡,清除深度应符合以下规定:a)当缺陷存在于非机械加工表面时,清除深度不应超过该处公称尺寸下极限偏差:b)当缺陷存在于机械加工表面时,清除深度不应超过该处余量的60%。5.4
金相组织
热处理后锻件的平均晶粒度应不粗于GB/T6394规定的6.0级。显微组织应符合GB/T13320中1~3级的规定。带状组织应符合GB/T13299中2级的规定,当需方有特别要求时,由供需双方协商确定。锻件的非金属夹杂物级别应符合表4的规定。表4
夹杂物类别
锻件的非金属夹杂物级别
锻件的低倍组织缺陷级别应符合表5的规定。表5
一般疏松
≤2级
无损检测
超声检测
锻件的低倍组织缺陷级别
中心疏松
≤2级
≤2级
锻件分别在粗加工后和经热处理、精加工后钻孔前进行超声检测,验收标准应按GB/T6402的规定3
JB/T12138—2015
执行,2级为合格。
2磁粉检测
锻件经热处理、精加工后钻孔前进行磁粉检测,验收标准应按JB/T5000.15的规定执行,1级为合格。
检验规则和试验方法
6.1化学成分分析
6.1.1熔炼分析应在浇注过程中逐炉取样进行。6.1.2当需方要求成品分析时,可对每一熔炼炉号浇出的钢锭或多炉(包)合浇钢锭所锻制的一个锻件取样进行成品分析。试样可取自锻件本体或本体延长部分,在环锻件的壁厚的1/2处取样,试样也可取自破断的力学性能试样。
6.1.3化学成分分析应按GB/T223的规定进行,其中氧、氮含量的测定分别按GB/T11261和GB/T20124规定的方法进行,总碳硫含量的测定按GB/T20123规定的方法进行。6.2力学性能试验
6.2.1力学性能试样取样规则
6.2.1.1取样位置
最终热处理后,对同一冶炼炉号、同一热处理炉号选取一件有效截面最大的锻件作为取样件,每间隔120°标记为一个区域,将锻件划分为三个区域。从这三个区域来获取力学性能检测试样,试样的轴线与热处理表面的距离应不小于25mm,或位于锻件壁厚和高度的1/4处,两者取较小值。6.2.1.2取样数量和方向
每个检测位置都应取一个切向拉伸试样、一个横向拉伸试样,一组(三个)切向冲击试样和一个乙向试样,如图1所示。
力学性能试验及金相组织检验
取样位置
环件壁厚H
图1取样位置图
6.2.2拉伸试验
拉伸试验应按GB/T228.1的规定进行。4
3冲击试验
冲击试验应按GB/T229的规定进行。6.2.4硬度检测
JB/T12138—2015
锻件的硬度检测应按GB/T231.1的规定进行。当要求检测硬度时,在环锻件的端面、距离外表面约壁厚1/4处至少测定两处,两处相隔180°。如果锻件直径大于3000mm,硬度测定应不少于四处,并相隔90°。
6.3表面质量检查
采用目视检测对锻件表面质量进行逐件检查。6.4金相组织
晶粒度检验按GB/T6394的规定进行。晶粒度检验的试样取样位置见图1。显微组织评级按GB/T13320的规定进行。显微组织试样的取样位置见图1。带状组织评级按GB/T13299的规定进行。带状组织试样的取样位置见图1非金属夹杂物的评定按GB/T10561的规定进行。非金属夹杂物检验试样的取样位置见图1。低倍组织缺陷级别的评定按GB/T1979的规定进行。低倍组织试样的取样位置见图1。6.5
无损检测
超声检测
超声检测按GB/T6402的规定进行。6.5.2
2磁粉检测
磁粉检测按JB/T5000.15的规定进行。6.6复试
6.6.1在力学性能试验中,如果发现试样有缺陷,只要不是因裂纹和白点而使力学性能不符合要求,就充许重新取样试验,作为初次试验结果。6.6.2拉伸试验不合格时,可从原取样部位附近取两个拉伸试样进行复试,复试结果均符合表2的规定时为合格。当拉伸试样断裂面与标记端点之间距离小于原始标距的1/3,而伸长率未达到表2的规定值时,试验无效。允许补做同样数量试样的试验。6.6.3冲击试验不合格时,可从原取样部位附近取三个冲击试样进行复试,前后两组共六个试样的试验结果的算术平均值应不低于表2的规定值,且低于规定值的试验结果应不超过两个,低于规定值的70%的试验结果应不超过一个。
6.6.4Z向性能的平均值或某单个值不合格时,可从原取样部位附近各取一组试样进行复试,前后两组共六个试样的试验结果的算术平均值应不低于表3的规定值,且三个复试试样的单个值都应符合规定。6.7重新热处理
当力学性能试验或复试不合格时,允许对该批(件)锻件重新热处理后进行试验,但重新热处理的次数不得超过两次。
6.8型式检验
有下列情况之一时应进行型式检验:5
JB/T12138—2015
首次定制的产品;
一产品设计或锻造工艺等发生重大改变;一出厂检验结果与上次型式检验有较大差异。7
质量证明书
供方应向需方提供质量证明书。质量证明书一般应包含以下内容:交货时,
a)订货合同号;
b)订货图号、产品名称:
c)产品执行标准编号和材料牌号:d)熔炼炉号、件号、钢锭材质证明书、进厂复验报告;e)热处理状态;
f))产品重量;
g)化学成分分析报告;
h)力学性能试验报告;
i)金相组织检验报告;
j)无损检测报告;
k)其他需方要求的检验报告;
1)供方单位名称。
标志、包装和运输
8.1标志
标识应打在风塔法兰大型环锻件的明显部位或需方指定的部位,打印标识位置和方式应无损于风塔法兰大型环锻件的最终使用,并应包括下列内容a)生产厂名或商标:
b)材料牌号;
c)熔炼炉号;
d)产品序列号或批号:
e)产品规格、等级;
f)需方要求标识的其他内容。
包装和运输
产品在包装前应进行防锈处理并根据运输条件进行包装。8.2.1
产品在运输过程中应采取防雨措施及防变形措施。8.2.2
JB/T12138-2015
中华人民共
机械行业标准
风塔法兰大型环锻件技术条件
JB/T12138—2015
机械工业出版社出版发行
北京市百万庄大街22号
邮政编码:100037
210mm×297mm?0.75印张·17千字2016年1月第1版第1次印刷
定价:15.00元
书号:15111·12627
网址:http://www.cmpbook.com编辑部电话:(010)88379399
直销中心电话:
(010)88379693
封面无防伪标均为盗版
版权专有
侵权必究
小提示:此标准内容仅展示完整标准里的部分截取内容,若需要完整标准请到上方自行免费下载完整标准文档。
备案号:49748—2015
中华人民共和国机械行业标准
JB/T12138—2015
风塔法兰大型环锻件
技术条件
Large ring forgings for the wind tower flange-Technical specification2015-04-30发布
2015-10-01实施
中华人民共和国工业和信息化部发布前言.
规范性引用文件
订货要求,
制造工艺
4.1冶炼方法,
钢锭切头,
热处理.
机械加工
5技术要求.
化学成分,
力学性能.
表面质量,
5.4金相组织.
无损检测.
检验规则和试验方法
化学成分分析
力学性能试验
表面质量检查,
金相组织,
无损检测
重新热处理。
型式检验
质量证明书,
标志、包装和运输
包装和运输,
取样位置图
化学成分
锻件的力学性能
厚度方向(Z向)性能..
锻件的非金属夹杂物级别
锻件的低倍组织缺陷级别..
JB/T12138—2015
JB/T12138—2015
本标准按照GB/T1.1一2009给出的规则起草。本标准由中国机械工业联合会提出本标准由全国大型铸锻件标准化技术委员会(SAC/TC506)归口。本标准起草单位:张家港海陆环形锻件有限公司、江苏大学。本标准主要起草人:吴君三、戴玉同、王雷刚、宋亚东、黄诚。本标准为首次发布。
1范围
风塔法兰大型环锻件
技术条件
JB/T12138—2015
本标准规定了风塔法兰大型环锻件的订货要求、制造工艺、技术要求、检验规则和试验方法、标志包装和运输。
本标准适用于风塔法兰大型环锻件的订货、制造、检验和验收。2规范性引用文件
下列文件对于本文件的应用是必不可少的。凡是注日期的引用文件,仅注日期的版本适用于本文件。凡是不注日期的引用文件,其最新版本(包括所有的修改单)适用于本文件。GB/T222
钢的成品化学成分允许偏差
钢铁及合金化学分析方法
GB/T223(所有部分)
GB/T228.1
GB/T229
金属材料拉伸试验第1部分:室温试验方法金属材料夏比摆锤冲击试验方法GB/T231.1bzxz.net
GB/T1979
GB/T6394
GB/T6402
GB/T10561
GB/T11261
GB/T13299
GB/T13320
GB/T20123
GB/T20124
金属材料布氏硬度试验第1部分:试验方法结构钢低倍组织缺陷评级图
金属平均晶粒度测定法
钢锻件超声检测方法
钢中非金属夹杂物含量的测定标准评级图显微检验法钢铁氧含量的测定脉冲加热情气熔融一红外线吸收法钢的显微组织评定方法
钢质模锻件金相组织评级图及评定方法钢铁总碳硫含量的测定高频感应炉燃烧后红外吸收法(常规方法)钢铁氮含量的测定情性气体熔融热导法(常规方法)JB/T5000.15
订货要求
重型机械通用技术条件第15部分:锻钢件无损检测供需双方应在订货合同或技术协议中规定产品名称、执行的标准、材料牌号、订货数量和交货状3.1
态等。
3.2需方应提供订货图样和环锻件相关的设计图样。3.3当需方提出本标准规定以外的特殊要求和补充要求时,应经供需双方协商确认。4制造工艺
4.1冶炼方法
锻件用钢应采用电炉冶炼加钢包精炼或电渣重熔,并经真空除气。经需方同意,也可采用能保证质量的其他冶炼方法。
JB/T12138—2015
钢锭切头
锻件用钢锭的两端应有足够的切除量,以确保成品锻件无缩孔及严重的偏析等缺陷。4.3锻造
锻造温度
锻造温度应保证钢锭有足够的可锻性,并防止过热和过烧。4.3.2锻造比
锻件应在有足够能力的锻压机上锻造成形,确保充分锻透和组织均匀,且锻造比应不小于4。4.4热处理
锻件在锻后应缓冷以防开裂,必要时应进行高温回火,缓慢冷却,以改善组织和机械加工性能。4.4.1
锻件最终热处理采用正火或正火加回火。4.5机械加工
供方可根据具体情况决定在热处理前是否对锻件的所有表面进行粗加工。4.5.2
交货的锻件应符合需方订货图样规定的尺寸、公差和表面粗糙度要求。5技术要求
5.1化学成分
化学成分(熔炼分析)应符合表1的规定。钢中氢、氧和氮含量(质量分数)的要求为:氢含5.1.1
量不大于2.0×10-,氧含量不大于2.5×10-5,氮含量为6.0×10-5~1.1×10-。5.1.2钢坏锭的化学成分允许偏差应符合GB/T222中低合金钢成品化学成分允许偏差的规定。3钢坏锭的碳当量(质量分数)CEV≤0.45%,碳当量应由熔炼分析成分并采用公式(1)计算。5.1.3
CEV=C+Mn/6+(Cr+Mo+V)/5+(Ni+Cu)/15表1化学成分
材料牌号
0.14~0.180.15~0.351.00~1.60
(质量分数,%)
如果对锻件的厚度方向性能有要求,当厚度方向性能级别为Z25时,硫含量(质量分数)不大于0.007%,当厚度方向性能级别为Z35时,硫含量(质量分数)不大于0.005%5.2力学性能
5.2.1硬度应在130HBW~180HBW的范围内。当锻件同时对拉伸、冲击性能有要求时,其硬度值不作为验收依据
5.2.2锻件的力学性能应符合表2的规定。每组三个冲击试样进行冲击试验,三个试样的试验结果的算术平均值应符合表2的规定。三个冲击试样之中只允许有一个试样的试验结果低于表2的规定值,但不应低于规定值的70%。
5.2.3如对厚度方向(Z向)性能有要求,还应符合表3的规定。2
材料牌号
材料牌号
表面质量
锻件的公称厚度
>80~150
>150~250
>250~400
470~630
450~600
450~600
450~600
450~600
厚度方向性能级别
锻件的力学性能
≥285
≥265
≥265
≥>19
≥>17
厚度方向(Z向)1
-20℃
断面收缩率Z
三个试样平均值
JB/T12138—2015
-40℃
≥>51
单个试样
-50℃
锻件表面应光滑,无肉眼可见的伤痕、裂纹、夹层、折叠、夹渣等有害缺陷;如有缺陷,允许清除,但修磨部分应圆滑过渡,清除深度应符合以下规定:a)当缺陷存在于非机械加工表面时,清除深度不应超过该处公称尺寸下极限偏差:b)当缺陷存在于机械加工表面时,清除深度不应超过该处余量的60%。5.4
金相组织
热处理后锻件的平均晶粒度应不粗于GB/T6394规定的6.0级。显微组织应符合GB/T13320中1~3级的规定。带状组织应符合GB/T13299中2级的规定,当需方有特别要求时,由供需双方协商确定。锻件的非金属夹杂物级别应符合表4的规定。表4
夹杂物类别
锻件的非金属夹杂物级别
锻件的低倍组织缺陷级别应符合表5的规定。表5
一般疏松
≤2级
无损检测
超声检测
锻件的低倍组织缺陷级别
中心疏松
≤2级
≤2级
锻件分别在粗加工后和经热处理、精加工后钻孔前进行超声检测,验收标准应按GB/T6402的规定3
JB/T12138—2015
执行,2级为合格。
2磁粉检测
锻件经热处理、精加工后钻孔前进行磁粉检测,验收标准应按JB/T5000.15的规定执行,1级为合格。
检验规则和试验方法
6.1化学成分分析
6.1.1熔炼分析应在浇注过程中逐炉取样进行。6.1.2当需方要求成品分析时,可对每一熔炼炉号浇出的钢锭或多炉(包)合浇钢锭所锻制的一个锻件取样进行成品分析。试样可取自锻件本体或本体延长部分,在环锻件的壁厚的1/2处取样,试样也可取自破断的力学性能试样。
6.1.3化学成分分析应按GB/T223的规定进行,其中氧、氮含量的测定分别按GB/T11261和GB/T20124规定的方法进行,总碳硫含量的测定按GB/T20123规定的方法进行。6.2力学性能试验
6.2.1力学性能试样取样规则
6.2.1.1取样位置
最终热处理后,对同一冶炼炉号、同一热处理炉号选取一件有效截面最大的锻件作为取样件,每间隔120°标记为一个区域,将锻件划分为三个区域。从这三个区域来获取力学性能检测试样,试样的轴线与热处理表面的距离应不小于25mm,或位于锻件壁厚和高度的1/4处,两者取较小值。6.2.1.2取样数量和方向
每个检测位置都应取一个切向拉伸试样、一个横向拉伸试样,一组(三个)切向冲击试样和一个乙向试样,如图1所示。
力学性能试验及金相组织检验
取样位置
环件壁厚H
图1取样位置图
6.2.2拉伸试验
拉伸试验应按GB/T228.1的规定进行。4
3冲击试验
冲击试验应按GB/T229的规定进行。6.2.4硬度检测
JB/T12138—2015
锻件的硬度检测应按GB/T231.1的规定进行。当要求检测硬度时,在环锻件的端面、距离外表面约壁厚1/4处至少测定两处,两处相隔180°。如果锻件直径大于3000mm,硬度测定应不少于四处,并相隔90°。
6.3表面质量检查
采用目视检测对锻件表面质量进行逐件检查。6.4金相组织
晶粒度检验按GB/T6394的规定进行。晶粒度检验的试样取样位置见图1。显微组织评级按GB/T13320的规定进行。显微组织试样的取样位置见图1。带状组织评级按GB/T13299的规定进行。带状组织试样的取样位置见图1非金属夹杂物的评定按GB/T10561的规定进行。非金属夹杂物检验试样的取样位置见图1。低倍组织缺陷级别的评定按GB/T1979的规定进行。低倍组织试样的取样位置见图1。6.5
无损检测
超声检测
超声检测按GB/T6402的规定进行。6.5.2
2磁粉检测
磁粉检测按JB/T5000.15的规定进行。6.6复试
6.6.1在力学性能试验中,如果发现试样有缺陷,只要不是因裂纹和白点而使力学性能不符合要求,就充许重新取样试验,作为初次试验结果。6.6.2拉伸试验不合格时,可从原取样部位附近取两个拉伸试样进行复试,复试结果均符合表2的规定时为合格。当拉伸试样断裂面与标记端点之间距离小于原始标距的1/3,而伸长率未达到表2的规定值时,试验无效。允许补做同样数量试样的试验。6.6.3冲击试验不合格时,可从原取样部位附近取三个冲击试样进行复试,前后两组共六个试样的试验结果的算术平均值应不低于表2的规定值,且低于规定值的试验结果应不超过两个,低于规定值的70%的试验结果应不超过一个。
6.6.4Z向性能的平均值或某单个值不合格时,可从原取样部位附近各取一组试样进行复试,前后两组共六个试样的试验结果的算术平均值应不低于表3的规定值,且三个复试试样的单个值都应符合规定。6.7重新热处理
当力学性能试验或复试不合格时,允许对该批(件)锻件重新热处理后进行试验,但重新热处理的次数不得超过两次。
6.8型式检验
有下列情况之一时应进行型式检验:5
JB/T12138—2015
首次定制的产品;
一产品设计或锻造工艺等发生重大改变;一出厂检验结果与上次型式检验有较大差异。7
质量证明书
供方应向需方提供质量证明书。质量证明书一般应包含以下内容:交货时,
a)订货合同号;
b)订货图号、产品名称:
c)产品执行标准编号和材料牌号:d)熔炼炉号、件号、钢锭材质证明书、进厂复验报告;e)热处理状态;
f))产品重量;
g)化学成分分析报告;
h)力学性能试验报告;
i)金相组织检验报告;
j)无损检测报告;
k)其他需方要求的检验报告;
1)供方单位名称。
标志、包装和运输
8.1标志
标识应打在风塔法兰大型环锻件的明显部位或需方指定的部位,打印标识位置和方式应无损于风塔法兰大型环锻件的最终使用,并应包括下列内容a)生产厂名或商标:
b)材料牌号;
c)熔炼炉号;
d)产品序列号或批号:
e)产品规格、等级;
f)需方要求标识的其他内容。
包装和运输
产品在包装前应进行防锈处理并根据运输条件进行包装。8.2.1
产品在运输过程中应采取防雨措施及防变形措施。8.2.2
JB/T12138-2015
中华人民共
机械行业标准
风塔法兰大型环锻件技术条件
JB/T12138—2015
机械工业出版社出版发行
北京市百万庄大街22号
邮政编码:100037
210mm×297mm?0.75印张·17千字2016年1月第1版第1次印刷
定价:15.00元
书号:15111·12627
网址:http://www.cmpbook.com编辑部电话:(010)88379399
直销中心电话:
(010)88379693
封面无防伪标均为盗版
版权专有
侵权必究
小提示:此标准内容仅展示完整标准里的部分截取内容,若需要完整标准请到上方自行免费下载完整标准文档。
标准图片预览:





- 热门标准
- 其他行业标准
- FZ/T54087-2016 粘合活化型涤纶工业长丝
- FZ/T54088-2016 锦纶6全牵伸单丝
- FZ/T54089-2016 有色锦纶6弹力丝
- FZ/T92036-2017 弹簧加压摇架
- YS/T433-2016 银精矿
- FZ/T54082-2015 锦纶6膨体长丝(BCF)
- FZ/T62036-2017 乳胶枕、垫
- QB/T4698-2014 家用和类似用途软水机
- QB/T4207-2011 一字槽螺钉旋具头
- FZ/T61002-2019 化纤仿毛毛毯
- JB/T4212.6-2014 内六角圆柱头螺钉冷镦模 第6部分:凹模
- NB/T31048.1-2014 风力发电机用绕组线 第1部分 一般规定
- T/CMAJY047-2021 加油机在线监督管理规范
- FZ/T73022-2019 针织保暖内衣
- QB/T1999-1994 密胺塑料餐具
- 行业新闻
请牢记:“bzxz.net”即是“标准下载”四个汉字汉语拼音首字母与国际顶级域名“.net”的组合。 ©2025 标准下载网 www.bzxz.net 本站邮件:bzxznet@163.com
网站备案号:湘ICP备2025141790号-2
网站备案号:湘ICP备2025141790号-2