- 您的位置:
- 标准下载网 >>
- 标准分类 >>
- 纺织行业标准(FZ) >>
- FZ/T 93078-2012 水刺机用镍网
标准号:
FZ/T 93078-2012
标准名称:
水刺机用镍网
标准类别:
纺织行业标准(FZ)
标准状态:
现行出版语种:
简体中文下载格式:
.zip .pdf下载大小:
1.23 MB
相关标签:
机用
点击下载
标准简介:
FZ/T 93078-2012.
1范團
FZ/T 93078规定了水刺机用镍网(以下简称“镍网")的术语和定义.型式、规格与标记.要求.试验方法、检验规则、标志.包装.运输和贮存。
FZ/T 93078适用于在水刺法非织造布生产中,托持纤维网并对水射流进行反弹的圆简型镍网。
2规范性引用文件
下列文件对于本文件的应用是必不可少的。凡是注日期的引用文件,仅注8期的版本适用于本文件。凡是不注8期的引用文件,其最新版本(包括所有的修改单)适用于本文件。
GB/T 191包装 储运图示标志
FZ/T 90001纺织机械产 晶包装
3术语和定义
下列术语和定义适用于本文件。
3.1开孔率open area
在单位面积内的网孔总面积与单位面积之比的百分数。
4型式、规格与标记
4.1型式与分类
4.1.1型式
圈简型。
4.1.2分类
按用途分为平纹型镍网和提花型镍网.
4.1.3网孔形状
4.1.3.1对于平纹 型镍网.网孔形状为圆形或六角形。
4.1.3.2对于提花型镍网,网孔形状按用户要求。
4.1.4网孔排列型式
6试验方法
6.1平纹型镍网 的开孔率用在线式镍网开孔率检测仪检测,开孔率及其偏差应符合5.1的规定。在全长工作范围内,分别测量三个互相等距离的纵剖面,从距镍网两端面100mm开始,每隔400mm左右读取测量数值,取其算术平均值为开孔率值。
6.2将平纹型镍网套 在有光源的验网架上,用60倍放大镜检查,其缺陷情况应符合5.2和5.3的规定。
6.3 在镍网工作宽度范围内,均分五处,用π尺测镍网内径,其尺寸偏差值应符合5.4的规定。
6.4在镍网工作宽度范围内,均分五处,每处沿周向平均测三点壁厚的算术平均值为该处的壁厚值,五处壁厚值的最大差值为镍网壁厚极限误差,其值应符合5.5的规定。
6.5 沿镍网周长取长60 mm.宽20 mm的样片,按1.5倍镍网壁厚为弯曲半径,对折成90°时,抗拉强度和韧性应符合5.6的规定.
6.6将镍网套在有光源的验网架上,目测检查网孔透光均匀度和外观质量,应符合5.7和5.8的规定;戴薄线手套在内外表面手摸,不得有拉丝感觉。
部分标准内容:
中华人民共和国纺织行业标准免费标准bzxz.net
FZ/T93078-2012
水刺机用镍网
Nickel screen for spun-laced machine2012-05-24发布
中华人民共和国工业和信息化部2012-11-01实施
中华人民共和国纺织
行业标准
水刺机用镍网
FZ/T93078—2012
中国标准出版社出版发行
北京市朝阳区和平里西街甲2号(100013)北京市西城区三里河北街16号(100045)网址spc.net.cn
总编室:(010)64275323发行中心:(010)51780235读者服务部:(010)68523946
中国标准出版社秦皇岛印刷厂印刷各地新华书店经销
开本880X×12301/16
印张0.5字数8千字
2012年8月第一版
2012年8月第一次印刷
书号:155066·2-23814定价
由本社发行中心调换
如有印装差错
版权专有侵权必究
举报电话:(010)68510107
本标准按照GB/T1.1—2009给出的规则起草。本标准由中国纺织工业联合会提出。言
本标准由全国纺织机械与附件标准化技术委员会(SAC/TC215)归口。FZ/T93078—2012
本标准起草单位:常州新仁黎纺织器材公司、宜兴申联机械制造有限公司、恒天重工股份有限公司、山东省永信非织造材料有限公司。本标准主要起草人:沈俊良、陈国平、元国红、徐艳峰。1
水刺机用镍网
FZ/T93078—2012
本标准规定了水刺机用镍网(以下简称“镍网”)的术语和定义、型式、规格与标记、要求、试验方法、检验规则、标志、包装、运输和贮存。本标准适用于在水刺法非织造布生产中,托持纤维网并对水射流进行反弹的圆筒型镍网。2规范性引用文件
下列文件对于本文件的应用是必不可少的。凡是注日期的引用文件,仅注日期的版本适用于本文件。凡是不注日期的引用文件,其最新版本(包括所有的修改单)适用于本文件。GB/T191包装储运图示标志
FZ/T90001纺织机械产品包装
3术语和定义
下列术语和定义适用于本文件。3.1
开孔率openarea
在单位面积内的网孔总面积与单位面积之比的百分数。4型式、规格与标记
4.1型式与分类
4.1.1型式
圆筒型。
4.1.2分类
按用途分为平纹型镍网和提花型镍网。4.1.3网孔形状
4.1.3.1对于平纹型镍网,网孔形状为圆形或六角形。4.1.3.2对于提花型镍网,网孔形状按用户要求。4.1.4网孔排列型式
4.1.4.1对于平纹型镍网:在一个单位面积内为随机布孔,然后以此为单元复制至整个网面。4.1.4.2对于提花型镍网:在-个单位面积内孔的形状按用户要求,然后以此为单元复制至整个网面。1
FZ/T93078—2012
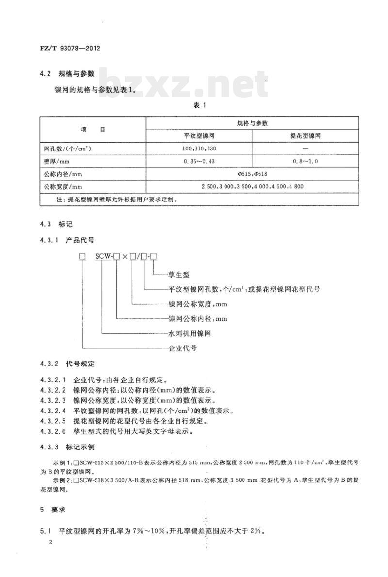
2规格与参数
镍网的规格与参数见表1。
网孔数/(个/cm2)
壁厚/mm
公称内径/mm
公称宽度/mm
注:提花型镍网壁厚允许根据用户要求定制。4.3标记
4.3.1产品代号
SCW-X/-
平纹型镍网
100,110130
0.36~0.43
规格与参数
Q515,@518
提花型镍网
25003000,3500,4000,45004800
享生型
平纹型镍网孔数,个/cm,或提花型镍网花型代号镍网公称宽度,mm
镍网公称内径,mm
水刺机用镍网
企业代号
4.3.2代号规定
企业代号:由各企业自行规定。镍网公称内径:以公称内径(mm)的数值表示。镍网公称宽度:以公称宽度(mm)的数值表示。4.3.2.3
平纹型镍网的网孔数:以网孔(个/cm)的数值表示。提花型镍网的花型代号由各企业自行规定。擎生型式的代号用大写英文字母表示。4.3.3标记示例
示例1:SCW-515×2500/110-B表示公称内径为515mm,公称宽度2500mm,网孔数为110个/cm*,擎生型代号为B的平纹型镍网。
示例2:口SCW-518X×3500/A-B表示公称内径518mm,公称宽度3500mm,花型代号为A,掌生型代号为B的提花型镍网。
5要求
5.1平纹型镍网的开孔率为7%10%,开孔率偏差范围应不大于2%。2
5.2平纹型镍网在工作宽度范围内不得有串通孔。FZ/T93078—2012
5.3平纹型镍网在工作宽度范围内不得有连续盲孔,在1m范围内盲孔数量应不大于5个。5.4镶网内径公差应不大于±8:85.5镍网工作宽度范围内壁厚误差不大于0.05mm。5.6镍网应具有一定的抗拉强度和韧性,其母材沿孔距方向弯曲成90°,弯曲半径为1.5倍壁厚,弯曲处不应断裂。
5.7镍网在工作宽度范围内应透光均匀。5.8镍网在工作宽度范围内表面色泽一致,平整光滑,内外表面均不得有毛刺。6试验方法
6.1平纹型镍网的开孔率用在线式镍网开孔率检测仪检测开孔率及其偏差应符合5.1的规定。在全长工作范围内,分别测量三个互相等距离的纵剖面,从距镍网两端面100mm开始,每隔400mm左右读取测量数值,取其算术平均值为开孔率值。6.2将平纹型镍网套在有光源的验网架上,用60倍放大镜检查,其缺陷情况应符合5.2和5.3的规定。6.3在镍网工作宽度范围内,均分五处,用元尺测镍网内径,其尺寸偏差值应符合5.4的规定。6.4在镍网工作宽度范围内,均分五处,每处沿周向平均测三点壁厚的算术平均值为该处的壁厚值,五处壁厚值的最大差值为镍网壁厚极限误差,其值应符合5.5的规定。6.5沿镍网周长取长60mm、宽20mm的样片,按1.5倍镍网壁厚为弯曲半径,对折成90°时,抗拉强度和韧性应符合5.6的规定。
6.6将镍网套在有光源的验网架上,目测检查网孔透光均匀度和外观质量,应符合5.7和5.8的规定;戴薄线手套在内外表面手摸,不得有拉丝感觉。7检验规则
7.1出厂检验
7.1.1每只镍网由制造厂按本标准规定检验合格后方可签发出厂合格证。7.1.2检验项目:5.1~5.5、5.7、5.8。7.2型式检验
7.2.1产品在下列情况之一时,进行型式检验:新产品鉴定时;
b)产品正式投产后,如结构、材料、工艺有较大改变,可能影响产品性能时:c)产品转厂生产或停产两年以上再恢复生产时;d)国家质量监督机构提出型式检验要求时。7.2.2检验项目:第5章的全部内容。7.3判定规则
检验时检验项目应全部合格,否则判为不合格产品。8标志、包装、运输、贮存
8.1标志
8.1.1镍网的边缘处标志内容:
FZ/T93078—2012
平纹型镍网的网孔数;
制造厂代号或商标。
包装箱标志内容:
产品代号、数量;
制造厂、制造日期;
按GB/T191的有关规定。
8.2包装
8.2.1按FZ/T90001的规定。
8.2.2木箱内应放置圆型泡沫进行固定。8.3运输
产品在运输过程中应按规定的位置起吊,包装箱应保持干燥,按规定的朝向放置,不得倾斜或改变方向。
8.4贮存
产品出厂后,在良好防雨及通风的贮存条件下,贮存期限不得超过一年。版权专有侵权必究
书号:155066·2-23814
FZ/T93078-2012
打印日期:2012年8月16日F009A定价:
小提示:此标准内容仅展示完整标准里的部分截取内容,若需要完整标准请到上方自行免费下载完整标准文档。
标准图片预览:





- 热门标准
- FZ纺织行业标准
- FZ/T73011-2013 针织腹带
- FZ/T92052-1995 轴承内径φ12mm环锭锭子
- FZ/T90083-1995 纺织机械筒子架主要尺寸
- FZ/T70012-2016 -次成型束身无缝内衣号型
- FZ/T32024-2019 亚麻与棉混纺色纺纱
- FZ/T12023-2011 芳纶1313本色纱线
- FZ/T24010-2013 防缩毛纺织产品
- FZ/T60033-2012 家用纺织品 毛巾不均匀水洗尺寸变化的测定
- FZ/T14007-2011 棉涤混纺印染布
- FZ/T33010-1999 苎麻卷烟带
- FZ/T92054-1996 倍捻锭子
- FZ/T92038-1995 熔融纺丝圆形孔喷丝板
- FZ/T64003-1993 喷胶棉絮片
- FZ/T54102-2018 防割手套用超高分子量聚乙烯长丝
- FZ/T93079-2012 转杯纺纱机减震套
- 行业新闻
网站备案号:湘ICP备2025141790号-2