- 您的位置:
- 标准下载网 >>
- 标准分类 >>
- 纺织行业标准(FZ) >>
- FZ/T 93001-2012 粗纺梳毛机
标准号:
FZ/T 93001-2012
标准名称:
粗纺梳毛机
标准类别:
纺织行业标准(FZ)
标准状态:
现行出版语种:
简体中文下载格式:
.zip .pdf下载大小:
1.99 MB
点击下载
标准简介:
FZ/T 93001-2012.
1范围
FZ/T 93001规定了粗纺梳毛机的型式及基本参数、要求、试验方法、检验规则及标志、包装、运输和贮存。
FZ/T 93001适用于羊毛及特种动物纤维、化学纤维的纯纺或混纺,制成--定细度粗纱的粗纺梳毛机。绢纺梳绵机亦可参照使用。
2规范性引用文件
下列文件对于本文件的应用是必不可少的。凡是注日期的引用文件,仅注日期的版本适用于本文件。凡是不注日期的引用文件,其最新版本(包括所有的修改单)适用于本文件。
GB/T191包装储运图示标志
GB755旋转电机定额和性能
GB 5226.1- -2008机械电气安全机械电气设备 第 1部分:通用技术条件
GB/T 7111.1纺织机械噪声 测试规范第 1部分:通用要求
GB/T7111.2纺织机械噪声测试规范第2部分:纺前准备和纺部机械
GB/T 10097纺织机械与附件 精纺 、粗纺梳毛机锡林宽度和针布宽度
GB/T 19383纺纱机械 梳毛 机用搓条胶板主要尺寸和标记
FZ/T 90001纺织机械产 品包装
FZ/T 90074纺织机械产 品涂装
FZ/T 90089.1纺织机械铭牌 型式、尺寸及技术要求
FZ/T 90089.2纺织机械铭牌内容
FZ/T 93038梳理 机用齿条
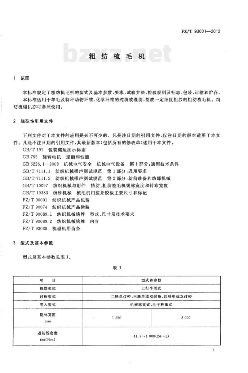
3型式及基本参数
型式及基本参数见表1.
6.2.1出厂检验
6.2.1.1出厂 检验项目为本标准的4.1.4.2.1.4.2.2.4.3~4.6.4.8.
6.2.1.2每 台产品须经制造厂质量检验部门按本标准检验合格后方可出厂,并附有产品质量合格证。
6.2.2型式检验
6.2.2.1型式检验项 目为本标准第4章规定的全部内容。
6.2.2.2在下 列情况之一时,应进行型式检验:
一新产品或老产品转厂生产的试制定型鉴定;
-一正式生产后,产品的结构、材料.工艺有较大改变,可能影响产品性能时;
---出厂检验结果与上次型式检验有较大差异时;
产品停产一年以上,恢复生产时;
国家有关部门提出进行型式检验要求时。
6.3、判定规则
6.3.1出厂检验
检验结果如有两项及两项以上指标不符合本标准要求时,判定整批产品不合格;有一项指标不符合本标准要求时,允许重新取样进行复验,如复验结果仍不符合本标准技术指标的要求,则判定整批产品为不合格。
6.3.2型式检验
检验结果如有-项及一项以上指标不符合本标准要求时,则判定产品为不合格。
6.4 其他
使用厂在安装调试产品过程中发现不符合本标准时,由制造厂会同使用厂协商处理。
部分标准内容:
中华人民共和国纺织行业标准
FZ/T93001—2012
代替FZ/T93001—1991
粗纺梳毛机
Woolen carding machines
2012-05-24发布
中华人民共和国工业和信息化部发布
2012-11-01实施
本标准按照GB/T1.1一2009给出的规则起草。本标准代替FZ/T93001—1991《分条式梳毛机》。本标准与FZ/T93001—1991相比,主要差异如下:修改了标准名称,由“分条式梳毛机”改为“粗纺梳毛机”;修改了适用范围(见第1章);
-增加了GB5226.1一2008等引用标准(见第2章);修改了过桥型式、出条头数、台时产量、主电机功率等参数(见表1);FZ/T93001—2012
提高了锡林简体外圆对公共轴线的径向圆跳动公差:当锡林宽度为1550mm时,由0.10mm提高为0.06mm;当锡林宽度为2000mm时,由0.15mm提高为0.08mm(见4.3.1.1);提高了道夫筒体外圆对公共轴线的径向圆跳动公差:当锡林宽度为1550mm时,由0.12mm提高为0.06mm;当锡林宽度为2000mm时,由0.125mm提高为0.08mm(见4.3.2.1);提高了风轮筒体外圆对公共轴线的径向圆跳动公差:当锡林宽度为1550mm时,由0.12mm提高为0.06mm;当锡林宽度为2000mm时,由0.125mm提高为0.08mm(见4.3.3.1);增加了检验规则的内容(见第6章);其他编辑性修改。
本标准由中国纺织工业联合会提出。本标准由全国纺织机械与附件标化技术委员会(SAC/TC215)归口。本标准由青岛东佳纺机(集团)有限公司、浙江恒强科技股份有限公司、胶南市明天纺织机械厂、中国纺织机械器材工业协会负责起草。本标准主要起草人:单宝坤、李岱、胡军祥、王连胜。本标准所代替标准的历次版本发布情况为:FJ/JQ150—1988;
FZ/T93001-1991。
粗纺梳毛机
FZ/T93001—2012
本标推规定了粗纺梳毛机的型式及基本参数、要求、试验方法、检验规则及标志、包装、运输和贮存。本标准适用于羊毛及特种动物纤维、化学纤维的纯纺或混纺,制成一定细度粗纱的粗纺梳毛机。绢纺梳绵机亦可参照使用。
2规范性引用文件
下列文件对于本文件的应用是必不可少的。凡是注日期的引用文件,仅注日期的版本适用于本文件。凡是不注日期的引用文件,其最新版本(包括所有的修改单)适用于本文件。GB/T191包装储运图示标志
GB755旋转电机定额和性能
GB5226.1一2008机械电气安全机械电气设备第1部分:通用技术条件GB/T7111.1纺织机械噪声测试规范第1部分:通用要求纺织机械噪声测试规范第2部分:纺前准备和纺部机械GB/T7111.2
GB/T10097
GB/T19383
FZ/T90001
FZ/T90074
纺织机械与附件精纺、粗纺梳毛机锡林宽度和针布宽度纺纱机械梳毛机用搓条胶板主要尺寸和标记纺织机械产品包装
纺织机械产品涂装
FZ/T90089.1
FZ/T90089.2
FZ/T93038
纺织机械铭牌型式、尺寸及技术要求纺织机械铭牌内容
梳理机用齿条
型式及基本参数
型式及基本参数见表1。
机器型式
过桥型式
喂人型式
锡林宽度
适纺线密度
tex(Nm)
型式和参数
上行半周式
二联单过桥、三联单或双过桥、四联单或双过桥机械称重式、电子称重式
41.7~1000(24~1)
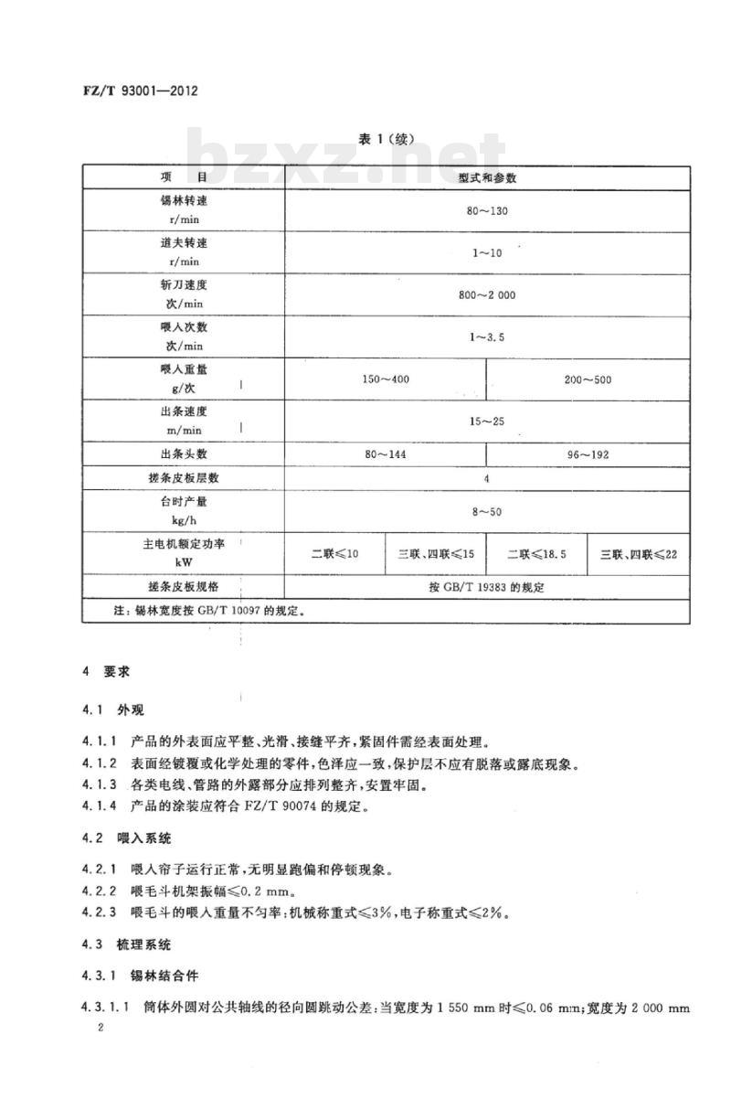
FZ/T93001—2012
锡林转速
道夫转速
新刀速度
次/min
喂人次数
次/min
喂人重量
出条速度
出条头数
搓条皮板层数
台时产量
主电机额定功率
搓条皮板规格
注:锡林宽度按GB/T10097的规定。4要求
4.1外观
表1(续)
150400
80~144
二联10
型式和参数
800~2000
三联、四联≤15
200~500
96~192
二联≤18.5
按GB/T19383的规定
产品的外表面应平整、光滑、接缝平齐,紧固件需经表面处理。表面经镀覆或化学处理的零件,色泽应一致,保护层不应有脱落或露底现象。各类电线、管路的外露部分应排列整齐,安置牢固。产品的涂装应符合FZ/T90074的规定。喂入系统
喂人帘子运行正常,无明显跑偏和停顿现象。喂毛斗机架振幅≤0.2mm。
喂毛斗的喂人重量不勾率:机械称重式3%,电子称重式<2%。梳理系统
锡林结合件
三联、四联≤22
筒体外圆对公共轴线的径向圆跳动公差:当宽度为1550mm时<0.06mm;宽度为2000mm时≤0.08mm。
4.3.1.2转速为280r/min时校动平衡,平衡品质等级为G2.5。4.3.2道夫结合件
FZ/T93001—2012
4.3.2.1筒体外圆对公共轴线的径向圆跳动公差:当宽度为1550mm时<0.06mm;宽度为2000mm时≤0.08mm。
4.3.2.2校静平衡,平衡品质等级为G6.3。4.3.3风轮结合件
4.3.3.1简体外圆对公共轴线的径向圆跳动公差:当宽度为1550mm时≤0.06mm;宽度为2000mm时≤0.08mm。
4.3.3.2转速为600/min时校动平衡,平衡品质等级为G2.5。4.3.4新刀结合件
4.3.4.1刀口直线度公差:当宽度为1550mm时≤0.10mm;宽度为2000mm时≤0.12mm。4.3.4.2斩刀片平面度公差(离齿尖10mm处):当宽度为1550mm时≤0.10mm;宽度为2000mm时为≤0.12mm。
4.3.4.3齿部光滑,无毛刺。
4.3.4.4校静平衡,平衡品质等级为G6.3。4.3.5锡林机架
振幅≤0.12mm。
4.3.6斩刀油箱(机械斩刀)
4.3.6.1无漏油现象。
4.3.6.2斩刀速度为设计最高速时,箱体温升<25℃。4.3.7辊子隔距
全机辊子隔距左右需均勾,转动无异响。4.4搓条成卷系统
4.4.1搓条装置机架振幅≤0.20mm。4.4.2两大分割辑轴平行度公差≤0.20mm。4.4.3直立轴回转灵活,无松紧感。4.5传动系统
4.5.1全机各传动机构运转平稳,无异常振动和声响。4.5.2全机各辊的运行速度需达到设计的正常运行速度,速比稳定。4.5.3全机各轴承润滑情况良好,滚动轴承外壳温升≤20℃,滑动轴承外壳温升≤25℃。4.5.4全机其余各帘子运行平稳,不得跑偏。4.6安全防护
全机防护罩壳安装位置准确,牢固可靠:安全警示标示醒目。4.6.1
FZ/T93001-2012
电气部分保护接地电路的连续性应符合GB5226.1一2008中18.2.2的规定。4.6.2
4.6.3电气部分的绝缘性能应符合GB5226.12008中18.3的规定。4.6.4电气部分的耐压性能应符合GB5226.1一2008中18.4的规定。4.6.5电动机的安全性能应符合GB755的有关规定。4.7噪声
发射声压级≤84dB(A)。
4.8功率消耗
主电机输人功率≤额定功率的70%。4.9毛网质量
毛网应清晰、均勾,无明显云斑。4.10
配套的齿条
应符合FZ/T93038的有关规定。
5试验方法
5.1检测方法
5.1.14.1.1~4.1.3、4.2.1、4.3.4.3、4.3.6.1、4.4.3、4.5.1、4.5.4、4.6.1、4.9用目测、耳听、手感法检测。
5.1.24.1.4按FZ/T90074的有关规定检测。5.1.34.2.2用测振仪在机架中部离地面1m处检测。5.1.44.2.3用精度为1mg的电子天平以每斗称重法检测,连续称重20次;每次称重在设定重量为200g、喂入周期为25s30s的条件下按式(1)计算喂人重量不匀率。H=2(9=g.)n × 100%
式中:
喂人重量不匀率,%;
试验总次数的平均重量,单位为克(g);平均重量以下的平均喂入量,单位为克(g);平均重量以下的试验次数;
试验总次数。
4.3.1.1、4.3.2.1、4.3.3.1、4.4.2用百分表检测。4.3.1.2、4.3.3.2用硬支承动平衡机检测。4.3.2.2、4.3.4.4用静平衡支架检测。5.1.8
4.3.4.1用刀口尺与塞尺检测。
4.3.4.2用塞尺检测。
4.3.5、4.4.1用测振仪在各自机架上部检测。5.1.10
4.3.6.2、4.5.3用点温计在刀箱体外壳及轴承外壳检测。4.3.7用隔距片检测。
4.5.2用转速表检测。
5.1.144.6.2用接地电阻测试仪检测。5.1.154.6.3用兆欧表检测。Www.bzxZ.net
4.6.4用耐压试验仪检测。
4.6.5按GB755的相关规定检测。4.7按GB/T7111.1、GB/T7111.2规定的方法检测。4.8用三相功率表检测。
4.10按FZ/T93038规定的方法检测。空车运转试验
试验条件
试验速度:锡林转速110r/min~120r/min。5.2.1.1
运转时间>2h。
5.2.2检验项目
4.1.4.2.1.4.2.2.4.3~4.8。
5.3工作负荷试验
试验条件
应符合毛纺厂工艺要求的温湿度。适纺线密度为100tex(10Nm)。
5.3.1.3在使用厂正常运转一周后进行。5.3.2
检验项目
4.2.3.4.9。
检验规则
组批及抽样方法
由相同生产条件下生产的同一规格(型号)的产品组成一批。6.1.2抽样方法
出厂检验
在每批中随机抽取1台。
6.1.2.2型式检验
在出厂检验合格的产品中抽取1.台。6.2检验分类
检验分出厂检验和型式检验。
FZ/T93001—-2012
FZ/T93001—2012
出厂检验
出厂检验项目为本标准的4.1、4.2.1、4.2.2、4.3~4.6、4.8。每台产品须经制造厂质量检验部门按本标准检验合格后方可出厂,并附有产品质量合格证。6.2.2型式检验
型式检验项目为本标准第4章规定的全部内容。在下列情况之一时,应进行型式检验:新产品或老产品转厂生产的试制定型鉴定正式生产后,产品的结构、材料、工艺有较大改变,可能影响产品性能时;出厂检验结果与上次型式检验有较大差异时;产品停产一年以上,恢复生产时;国家有关部门提出进行型式检验要求时。6.3判定规则
6.3.1出厂检验
检验结果如有两项及两项以上指标不符合本标准要求时,判定整批产品不合格;有一项指标不符合本标准要求时,允许重新取样进行复验,如复验结果仍不符合本标准技术指标的要求,则判定整批产品为不合格。
6.3.2型式检验
检验结果如有一项及一项以上指标不符合本标准要求时,则判定产品为不合格。6.4其他
使用厂在安装调试产品过程中发现不符合本标准时,由制造厂会同使用厂协商处理。7标志、包装、运输和贮存
7.1标志
7.1.1包装储运图示标志按GB/T191的规定7.1.2产品铭牌按FZ/T90089.1和FZ/T90089.2的规定。7.2包装
产品包装按FZ/T90001的规定。
7.3运输
产品在运输过程中应按规定的起吊位置起吊,包装箱应按规定朝向安置,不得倾倒或改变方向。7.4贮存
产品出厂后,在有良好防雨、防腐蚀及通风的贮存条件下,包装箱内的机件防潮、防锈有效期为一年。
FZ/T93001-2012
打印日期:2012年8月20日F009A中华人民共和国纺织
行业标准
粗纺梳毛机
FZ/T93001—2012
中国标推出版社出版发行
北京市朝阳区和平里西街甲2号(100013)北京市西城区三里河北街16号(100045)网址spc.net.cn
总编室:(010)64275323发行中心:(010)51780235读者服务部:(010)68523946
中国标准出版社秦皇岛印刷厂印刷各地新华书店经销
开本880×12301/16
印张0.75
字数14千字
2012年8月第一版
2012年8月第一次印刷
书号:155066·2-23810定价16.00元如有印装差错
由本社发行中心调换
版权专有
侵权必究
举报电话:(010)68510107
小提示:此标准内容仅展示完整标准里的部分截取内容,若需要完整标准请到上方自行免费下载完整标准文档。
标准图片预览:





- 其它标准
- 热门标准
- FZ纺织行业标准
- FZ/T73011-2013 针织腹带
- FZ/T92052-1995 轴承内径φ12mm环锭锭子
- FZ/T90083-1995 纺织机械筒子架主要尺寸
- FZ/T70012-2016 -次成型束身无缝内衣号型
- FZ/T24010-2013 防缩毛纺织产品
- FZ/T60033-2012 家用纺织品 毛巾不均匀水洗尺寸变化的测定
- FZ/T14007-2011 棉涤混纺印染布
- FZ/T33010-1999 苎麻卷烟带
- FZ/T92054-1996 倍捻锭子
- FZ/T92038-1995 熔融纺丝圆形孔喷丝板
- FZ/T64003-1993 喷胶棉絮片
- FZ/T54102-2018 防割手套用超高分子量聚乙烯长丝
- FZ/T32024-2019 亚麻与棉混纺色纺纱
- FZ/T93079-2012 转杯纺纱机减震套
- FZ/T95014-2014 轧光机弹 性辊
- 行业新闻
网站备案号:湘ICP备2025141790号-2