- 您的位置:
- 标准下载网 >>
- 标准分类 >>
- 交通行业标准(JT) >>
- JT/T 737-2009 填充型环氧涂层钢绞线
标准号:
JT/T 737-2009
标准名称:
填充型环氧涂层钢绞线
标准类别:
交通行业标准(JT)
标准状态:
现行出版语种:
简体中文下载格式:
.zip .pdf下载大小:
1.92 MB
点击下载
标准简介:
JT/T 737-2009 Filled epoxy-coated strand.
1范围
JT/T 737规定了填充型环氧涂层钢绞线产品的分类,技术要求,试验方法,检验规则,标志、包装和质量证明书等。
JT/T 737适用具有熔融结合环氧涂层,且钢丝间的空隙由环氧树脂完全填充的预应力钢绞线。
2规范性引用文件
下列文件中的条款通过本标准的引用而成为本标准的条款。凡是注日期的引用文件,其随后所有的修改单(不包括勘误的内容)或修订版均不适用于本标准,然而,鼓励根据本标准达成协议的各方研究是否可使用这些文件的最新版本。凡是不注日期的引用文件,其最新版本适用于本标准。
GB/T 228金属材料室温拉伸试验方法( GB/T 228- 2002 ,ISO 6892:1998 ,eqv)
CB/T 5224预应力混凝土用钢绞线( GB/T 5224- 2003 ,ISO 69344 ;1991 ,NEQ)
GB/T 10125人造气氛腐蚀试验盐雾试验( GB/T 10125- -1997 ,ISO 9227 :1990 ,eqv)
GB/T 13452.2色漆和清漆 漆膜厚度的测定(GB/T 13452. 2- 2008 ,ISO 2808 :2007 ,IDT)
SY/T 0040管道防腐层抗冲击性试验方法(落锤试验法)
ASTM D968用落砂磨蚀法测定有机涂层耐磨性的试验方法
3术语和定义
下列术语和定义适用于本标准。
3.1填充型环氧涂层钢绞线flled epoxy-coated strand
外层由熔融结合环氧涂层涂覆,钢丝间的空隙由熔融结合环氧涂层完全填充,从而防止腐蚀介质通过毛细作用力或其他流体静力侵人的预应力钢绞线。
注:空院不填充的环氧涂层钢绞线会从内部发生腐蚀,不推荐其作为混凝t预应力筋或岩土锚固使用。
3.2黏结失效disbonding
熔融结合环氧涂层与钢绞线之间失去黏结。
部分标准内容:
备案号:
中华人民共和国交通行业标准
JT/T737—2009
填充型环氧涂层钢绞线
Filled epoxy-coated strand
2009-01-24发布
中华人民共和国交通运输部
2009-05-01实施
规范性引用文件
3术语和定义
产品分类
技术要求
试验方法
检验规则
8标志、包装和质量证明书
附录A(规范性附录)环氧涂层的要求及试验方法次
KAONiKAca
JT/T737-—2009
JT/T737—2009
本标准修改采用ASTMA882/A882M-04a《环氧涂层填充型七丝预应力钢绞线标准规范》。本标准根据ASTMA882/A882M-04a重新起草,与ASTMA882/A882M-04a的技术性差异为:增加了填充型环氧涂层钢绞线横断面图:将涂层厚度的范用由380μm~1140m调整为400μm~1100μm;将填充型环氧涂层钢绞线的松弛率由不大于6.5%调整为不大于6.0%:取消了6.35mm、7.94mm、9.53mm和11.11mm规格的预应力钢绞线;-增加了“7.2组批规则”。
本标准的附录A为规范性附录。
本标准由中国公路学会桥梁和结构工程分会提出并归口。本标准起草单位:江阴法尔胜住电新材料有限公司、中交公路规划设计院有限公司、江苏省交通规划设计院有限公司、江苏法尔胜新日制铁缆索有限公司。本标准主要起草人:张喜刚、徐钦华、徐国平、赵军、韩大章、许春荣,金平、李正、华新、费汉兵。1范围
填充型环氧涂层钢绞线
KAONiKAca
JT/T737—2009
本标准规定了填充型环氧涂层钢绞线产品的分类,技术要求,试验方法,检验规则,标志、包装和质量证明书等,
本标准适用于具有熔融结合环氧涂层,且钢丝间的空隙由环氧树脂完全填充的预应力钢绞线2规范性引用文件
下列文件中的条款通过本标准的引用而成为本标准的条款。凡是注日期的引用文件,其随后所有的修改单(不包括勘误的内容)或修订版均不适用于本标准,然而,鼓励根据本标准达成协议的各方研究是否可使用这些文件的最新版本。凡是不注日期的引用文件,其最新版本适用于本标准。GB/T228
GB/T5224
GB/T10125
GB/T 13452.2
SY/T0040
ASTMD968
3术语和定义
金属材料室温拉伸试验方法(GB/T228—2002,IS06892:1998,eqv)预应力混凝土用钢绞线(GB/T5224—2003,IS06934-4:1991,NEQ)人造气氛腐蚀试验盐雾试验(GB/T10125—1997,IS09227:1990,eqv)色漆和清漆漆膜厚度的测定(GB/T13452.2—2008,ISO2808:2007IDT)管道防腐层抗冲击性试验方法(落锤试验法)用落砂磨蚀法测定有机涂层耐磨性的试验方法下列术语和定义适用十本标准。3.1
填充型环氧涂层钢绞线filledepoxy-coated strand外层由熔融结合环氧涂层涂覆,钢丝间的空隙由熔融结合环氧涂层完全填充,从而防止腐蚀介质通过毛细作用力或其他流体静力侵人的预应力钢绞线。注:空隙不填充的环氧涂层钢绞线会从内部发生腐蚀,不推荐其作为混凝土预应力筋或岩土错固使用。3.2
黏结失效disbonding
熔融结合环氧涂层与钢绞线之间失去黏结,3.3
熔融结合环氧涂层fusion-bondedepoxycoating包含颜料、热固性环氧树脂,交联剂及其他添加剂的涂料,以粉末形式涂覆在清洁并经过顶热的金属基体上,熔融形成一道连续的涂层。3.4
砂粒grit
嵌入环氧涂层表面的情性粒子。3.5
针孔holiday
目视不可见的涂层不连续。
修补材料patchingmaterial
与熔融结合环氧涂层相容且性能相当的材料,用于修补受损部位及环氧涂层钢绞线切割部位。JT/T737—2009
4产品分类
4.1根据涂层工艺,填充型环氧涂层钢绞线分为光滑式和嵌砂式两种。4.2光滑式填充型环氧涂层钢绞线宜用作体外预应力钢绞线和斜拉桥钢绞线拉索。4.3嵌砂式填充型环氧涂层钢绞线宜用作体内预应力钢绞线和岩土锚固中的预应力钢绞线。5技术要求
5.1材料
5.1.1被涂装的预应力钢绞线应满足CB/T5224的要求,并且应没有油、脂或漆等污染物5.1.2除使用到的颜料或砂料之外,环氧涂层材料应由有机成分组成,并满足附录A的要求。5.2涂装
5.2.1涂装前,被涂装的预应力钢绞线表面应采用化学方法或其他能达到相同清洁效果的方法进行清洁。5.2.2涂装应在目视可见的清洁表面再氧化发生之前进行,并且不能超过清洁后10min。5.2.3涂装采用静电喷涂方法或其他方法进行,环氧涂层应根据涂层材料制造商推荐的方法充分熔融固化。
5.2.4嵌砂式填充型环氧涂层钢绞线,应在涂层的表面嵌入砂粒。砂粒在混凝土中应为情性,与混凝土添加剂以及可溶性盐不发生反应。5.2.5嵌砂式填充型环氧涂层钢绞线的环氧涂层,应能承受66℃的温度,且不降低与混凝土的黏聚力。注:温度高于74℃,环氧涂层开始变软,通过黏结作用将载荷从钢绞线向混凝土传递的能力会逐渐减弱。温度达到93℃,环氧涂层失去全部传递能力5.3涂层厚度
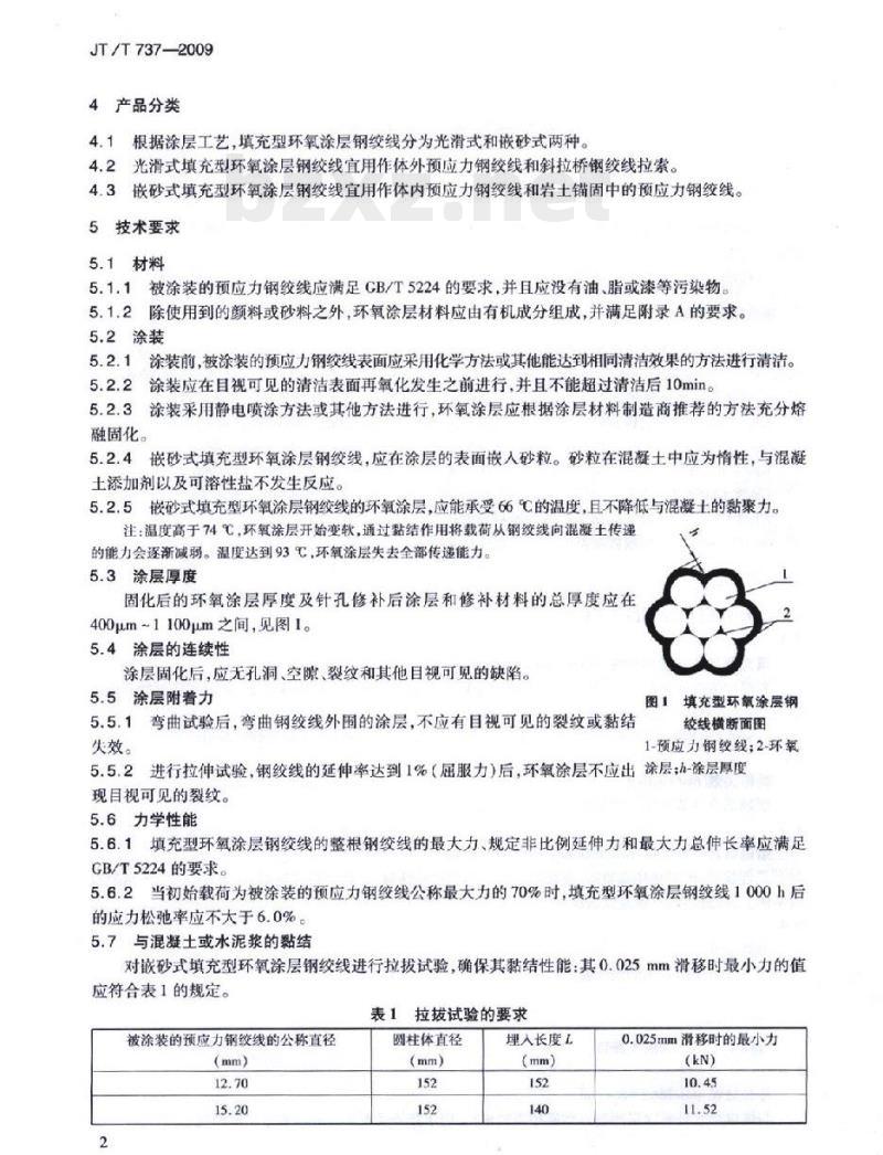
固化后的环氧涂层厚度及针孔修补后涂层和修补材料的总厚度应在400m~1100μm之间,见图1。
5.4涂层的连续性
涂层固化后,应无孔洞、空隙、裂纹和其他目视可见的缺陷。5.5涂层附着力
5.5.1弯曲试验后,弯曲钢绞线外围的涂层,不应有目视可见的裂纹或黏结失效。
图1填充型环氧涂层钢
绞线横断面图
1-预应力钢绞线:2-环氧
5.5.2进行拉伸试验,钢绞线的延伸率达到1%(屈服力)后,环氧涂层不应出涂层;h-涂层厚度现目视可见的裂纹。
5.6力学性能
5.6.1填充型环氧涂层钢绞线的整根钢绞线的最大力、规定非比例延伸力和最大力总伸长率应满足GB/T5224的要求。
5.6.2当初始载荷为被涂装的预应力钢绞线公称最大力的70%时,填充型环氧涂层钢绞线1000h后的应力松弛率应不大于6.0%。
5.了与混凝土或水泥浆的黏结
对嵌砂式填充型环氧涂层钢绞线进行拉拔试验,确保其黏结性能:其0.025mm滑移时最小力的值应符合表1的规定。
拉拔试验的要求
被涂装的预应力钢绞线的公称直径(mm)
圆柱体直径
(mm)
埋入长度L
0.025mm滑移时的最小力
6试验方法
6.1涂层厚度
KAONiKAca
JT/T7372009
6.1.1填充型环氧涂层钢绞线盘卷,涂层厚度两次测量的间距应不大于600m,测量在每根外层钢丝的顶部进行。
6.1.2测厚仪应能测量直径范围为2.5mm~7.5mm钢丝上涂层的厚度。6.1.3涂层的测量应按照CB/T13452.2规定的方法进行。6.1.4
涂层厚度单次测量的允许误差为±5%,涂层厚度应取六根外层钢丝测量所得的涂层厚度的平均值。
6.2涂层的连续性
采用连续的在线针孔检测方法进行检测。6.2.2
针孔检测器使用电解液,最小直流电压应设置为67.5V。6.2.3
针孔的位置应由设备自动记录或在钢绞线上标识,以便后续的修补。6.2.4
应采用手持式针孔检测器进行有规律的检测,以校验在线系统的准确性。6.2.5
每30m有两个或两个以下针孔的填充型环氧涂层钢绞线,应按照修补材料制造商推荐的方法进行修补。
6.3涂层的附着力
6.3.1弯曲试验每盘卷进行一次。6.3.2弯曲试验的试样长度应不小于1.5m,拉伸试验的试样长度应满足CB/T228的要求。6.3.3试样在20℃~30%之间处于热平衡后,沿直径为涂装前的预应力钢绞线公称直径32倍的轴进行180°弯曲试验。若钢丝或钢绞线发生破裂,则试验无效,应从同一生产批次中另取一段试样重新试验。6.3.4涂层附着力的拉伸试验,按照GB/T5224进行。6.4力学性能
填充型环氧涂层钢绞线的力学性能试验按照GB/T5224进行。6.5与混凝土或水泥浆的黏结
6.5.1嵌砂式填充型环氧涂层钢绞线应进行拉拔试验:将试样沿纵向轴浇筑于混凝土圆柱体的中心,如图2所示。混凝土圆柱体的尺寸,如表1所示。混凝土强度达到30MPa-35MPa时,通过液压或机械千斤项施力。在锚固端,采用仪表指示滑移。当滑移为0.025mm时,用校准过的测力计测量载荷。6.5.2需方对于采购的整批嵌砂式填充型环氧涂层钢绞线,可要求进行单独的拉拔试验。4
图2拉拔试验示意图
1-磁座架:2-支架;3-夹具:4-对垫材料;5-承压板;6-校准过的千斤顶或下斤顶和载荷传感器(精度±2%);7-千分表(精度±2%):L-埋入长度
JT/T737—2009
7检验规则
7.1检验分类
检验分为出厂检验和型式检验。7.1.1出厂检验
7.1.1.1出厂检验应逐盘卷进行
7.1.1.2出厂检验项目为5.3~5.5及5.6.1。7.1.2型式检验
7.1.2.1型式检验应在原料、生产工艺、设备有重大变化及新产品生产、停产后复产及国家质量监督机构提出进行型式检验的要求时进行。7.1.2.2型式检验项日为5.3~5.7以及附录A.拉拔试验每年应不少于二次。7.2组批规则
填充型环氧涂层钢绞线应成批验收,每批由同一规格、同一生产工艺的填充型环氧涂层钢绞线组成。每批质量不大于60t
7.3判定规则和复验规则
7.3.1若7.1.1.2规定的检验项目不符合本标准的规定,应在原试样相邻的位置处再取两倍试样,对失败的项目进行复验。若两个复验的结果均满足要求,该盘卷代表的批次应视为合格:否则,应进行逐盘检验,合格的盘卷交货。
7.3.2在连续的针孔检测过程中,如果每30m的针孔多于两个,则该段填充型环氧涂层钢绞线应被废弃。因涂层厚度或连续性不合格而被废弃的填充型环氧涂层钢绞线盘卷,如果去除不合格的部分,余下的材料满足本标准要求时,应视为合格。8标志、包装和质量证明书
8.1标志
每盘卷填充型环氧涂层钢绞线均应有标牌,注明供方名称、质量、盘卷号填充型环氧涂层钢绞线的类型、被涂装的预应力钢绞线的公称直径、强度级别、执行标准号等。为便于追溯,从生产到运输的整个过程中应保持盘卷号的完整。8.2包装
填充型环氧涂层钢绞线盘卷应采用对涂层不产生损伤的方式包装(如工字轮),所有拥扎带都应加衬垫。
因包装造成的涂层损伤,应进行修补。修补后的涂层应符合第5章的要求。8.3质量证明书
质量证明书应包括供方名称、地址,需方名称,重量和件数,执行标准号,试验结果,检验出厂口期和生产厂家质检部门印记。
A.1抗化学性
附录A
(规范性附录)
环氧涂层的要求及试验方法
应对钢绞线涂层进行抗化学性试验。将填充型环氧涂层钢绞线分别浸人以下试剂中:a)蒸馏水:
b)浓度为3mol/L的CaCl,水溶液;浓度为3mol/L的NaOH水溶液;
d)Ca(OH),饱和溶液。
KAONiKAca
JT/T737—2Q09
试样分为两类:没有针孔的试样;人为涂层钻孔的试样,钻孔的直径为6.35mm。试验溶液的温度应为24℃±2℃,试验时间不少于45d。试验期间,涂层应无起泡、软化、黏结失效或出现针孔,人工孔应没有凹陷。
A.2氯化物渗透性
应对固化后的涂膜进行氯化物渗透性试验,试样的涂层厚度为使用时需要的最小厚度。试验应在24℃±2℃下进行45d。渗透过涂膜的氯离子累积浓度应小于1×10-mol/LA.3耐磨性
钢绞线涂层的耐磨性应通过ASTMD968规定的落砂试验进行确定。磨去0.25mm厚度的涂层,所耗去的砂的体积应大于1000L
A.4耐冲击性bZxz.net
钢绞线涂层的抗机械损伤能力应通过落锤试验确定。采用SY/T0040中所措述的试验设备,锤头为1.8kg。试验在室温下进行,冲击应发生在填充型环氧涂层钢绞线的顶部区域。经过9N·m的冲击,除了因锤头冲击而永久变形的区域,涂层应没有破碎,裂缝或黏结失效A.5耐盐雾性
将填充型环氧涂层钢绞线试样张拉到被涂装的预应力钢绞线公称最大力的70%,按照GB/T10125规定在中性盐雾下暴露3000h。为了避免盐雾的腐蚀,锚具应加以保护,以不影响试验结果。每250h进行腐蚀迹象的观察和记录,暴露3000h后,试样应无针孔和锈蚀,A.6升温试验
A.6.1试样的制作
A.6.1.1利用支撑架将嵌砂式填充型环氧涂层钢绞线试样预拉伸到公称最大力的75%并错固。A.6.1.2在试样上成对放置10个热电偶,距端部的距离分别为0.15m,0.61m、1.22m,1.83m,2.29m,试样的轴向两侧各五个。
A.6.1.3在预张拉的试样周围浇筑混凝土,形成一个长2.40m的混凝土方条,钢绞线在混凝土截面的中心。混凝土截面的尺寸见表A.1。混凝土方条的截面尺寸
被涂装的预应力钢绞线的公称直径(mm)
混凝土截面尺寸
(mm×mm)
114x114
140×140
JT/T737-2009
A.6.1.4对混凝土进行常规养护,当混凝土的抗压强度达到27.58MPa时,从锚具处缓慢松开试样。若试样周围的混凝土温度超过65.5℃,不得将其松开A.6.2试验步骤
A.6.2.1修整试样的端部,使钢绞线向混凝土中的位移能够用线性微分位移传感器(LVDT)或类似的设备进行测量:
A.6.2.2将试样放入加热室,连接混凝土中试样表面的热电偶,并在两端放置LVDT。A6.23
加热并使试样周围热电偶上测得的温度尽可能地稳定上升,升温速度在0.5℃C/min+1.4%℃/min之间.升温速度沿着混凝土方条应尽可能相同和稳定。A.6.2.4大约每隔3.8℃,记录温度和两个LVDT的读数。A.6.2.5持续加热到不低于88℃。A.6.2.6对每个记录的温度,取对应的两个LVDT读数的平均值作图,图中与0.25mm位移量相对应的温度,即为与5.2.5的规定相对比的、被试验的嵌砂式填充型环氧涂层钢绞线的额定温度,6
小提示:此标准内容仅展示完整标准里的部分截取内容,若需要完整标准请到上方自行免费下载完整标准文档。
标准图片预览:





- 其它标准
- 热门标准
- JT交通运输标准
- JT4209-1978 绞吸式挖泥船换轴节技术要求
- JT4212-1978 绞吸式挖泥船主机与泥浆泵总装配技术要求
- JTG/TD21-2014 公路立体交叉设计细则
- JTGD30-2015 公路路基设计规范
- JT/T331.1-2006 港口码头劳动定员 第1部分:术语
- JTGF80/1-2004 公路工程质量检验评定标准 第一册 土建工程
- JT/T481-2002 道路货物运输交易信息服务系统技术要求
- JT/T494-2003 汽油机进气阀沉积物模拟试验方法
- JTJ061-1999 公路勘测规范(附条文说明)
- JTGD63-2007 公路桥涵地基与基础设计规范
- JT/T614-2004 沥青老化烘箱
- JT/T340-2009 船舶动力装置能量平衡测量与计算方法
- JTG/TF30-2014 公路水泥混凝土路面施工技术细则
- JT/T860.1-2013 沥青混合料改性添加剂 第1部分:抗车辙剂
- JT/T888-2014 公共汽车类型划分及等级评定
- 行业新闻
网站备案号:湘ICP备2025141790号-2