- 您的位置:
- 标准下载网 >>
- 标准分类 >>
- 纺织行业标准(FZ) >>
- FZ/T 95020- 2013 导带式数码喷墨印花机
标准号:
FZ/T 95020- 2013
标准名称:
导带式数码喷墨印花机
标准类别:
纺织行业标准(FZ)
标准状态:
现行出版语种:
简体中文下载格式:
.zip .pdf下载大小:
1.57 MB
点击下载
标准简介:
FZ/T 95020- 2013.
1范團
FZ/T 95020规定了导带式数码啧墨印花机的主要特性及基本参数、要求,试验方法.检验规则、标志,包装、运输和贮存。
FZ/T 95020适用于采用导带输送的棉.毛、麻、丝、化纤及其混纺的机织物和针织物,以及非织造布等介质的数码喷墨印花机。
2规范性引用文件
下列文件对于本文件的应用是必不可少的。凡是注8期的引用文件,仅注日期的版本适用于本文件。凡是不注日期的引用文件,其最新版本(包括所有的修改单)适用于本文件.
GB/T 191包装 储运图示标志
GB755旋转电机定额和性能
GB/T 1184形状和位置公差未注公差值
GB5226.1- 2008 机械电气安全机械电气设备第1 部分:通用技术条件
GB/T 7111.1纺织机械噪声测试规范 第1 部分:通用要求
GB/T 7111.7纺织机械噪声测试规范 第7部分;染整机械.
GB/T 17974台 式喷墨打印机通用规范
FZ/T 90001纺织机械产 品包装
FZ/T 90074纺织机械产 品涂装
FZ/T 90089.1纺织机械铭牌型式、尺寸及技术要求
FZ/T 90089.2纺织机械铭牌内容
3主要特性及基本参数
3.1主要特性
3.1.1喷头: 墨滴可控微压电式.连续式。
3.1.2墨水类型 活性染料、分散染料、酸性染料.涂料.
3.1.3喷印方式:单向 、双向喷印式,连续式。
3.1.4数据传输接口 : USB.PCI.PCle.以太网。
部分标准内容:
中华人民共和国纺织行业标准
FZ/T95020-2013
导带式数码喷墨印花机
Digital textile inkjet printer with belt fabric transmission2013-07-22发布
中华人民共和国工业和信息化部发布
2013-12-01实施
本标准按照GB/T1.1一2009给出的规则起草。本标准由中国纺织工业联合会提出。本标准由全国纺织机械与附件标准化技术委员会(SAC/TC215)归口。FZ/T95020—2013
本标准起草单位:杭州宏华数码科技股份有限公司、杭州开源电脑技术有限公司、杭州东城图像技术有限公司、绍兴东升数码科技有限公司、深圳市全印图文技术有限公司、浙江省质量检测科学研究院、中国纺织机械器材工业协会。
本标准主要起草人:徐海平、张伯洪、柴中华、金万树、徐全伟、李岱、周峰江、王山、何增良。1范围
导带式数码喷墨印花机
FZ/T95020—2013
本标准规定了导带式数码喷墨印花机的主要特性及基本参数、要求、试验方法、检验规则、标志、包装、运输和贮存。
本标准适用于采用导带输送的棉、毛、麻、丝、化纤及其混纺的机织物和针织物,以及非织造布等介质的数码喷墨印花机。
2规范性引用文件
下列文件对于本文件的应用是必不可少的。凡是注日期的引用文件,仅注日期的版本适用于本文件。凡是不注日期的引用文件,其最新版本(包括所有的修改单)适用于本文件。GB/T191包装储运图示标志
GB755旋转电机定额和性能
GB/T1184形状和位置公差未注公差值GB5226.1一2008机械电气安全机械电气设备第1部分:通用技术条件GB/T7111.1纺织机械噪声测试规范第1部分:通用要求GB/T7111.7纺织机械噪声测试规范第7部分:染整机械GB/T17974台式喷墨打印机通用规范FZ/T90001纺织机械产品包装
FZ/T90074纺织机械产品涂装
FZ/T90089.1纺织机械铭牌型式、尺寸及技术要求FZ/T90089.2纺织机械铭牌内容
3主要特性及基本参数
3.1主要特性
3.1.1喷头:墨滴可控微压电式、连续式。3.1.2墨水类型:活性染料、分散染料、酸性染料、涂料。3.1.3喷印方式:单向、双向喷印式,连续式。3.1.4数据传输接口:USB、PCI、PCIe、以太网。3.2基本参数
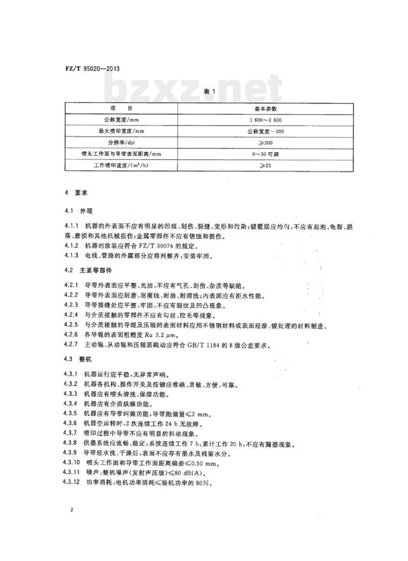
基本参数见表1。
FZ/T95020—2013
公称宽度/mm
最大喷印宽度/mm
分辨率/dpi
喷头工作面与导带表面距离/mm
工作喷印速度/(m*/h)
4要求
4.1外观
基本参数
1600~3600
公称宽度100
0~30可调
4.1.1机器的外表面不应有明显的凹痕、划伤、裂缝、变形和污染;镀覆层应均匀,不应有起泡、龟裂、脱落、磨损和其他机械损伤:金属零部件不应有锈蚀和损伤。4.1.2机器的涂装应符合FZ/T90074的规定。4.1.3电线、管路的外露部分应排列整齐,安装牢固。4.2
主要零部件
导带外表面应平整、光洁,不应有气孔、划伤、杂质等缺陷。4.2.2
导带外表面应耐磨、耐腐蚀、耐油、耐清洗;内表面应有拒水性能。导带接缝处应平整、牢固,不应有裂纹及凹凸现象。与介质接触的零部件不应有勾丝、拉毛等现象。与介质接触的导辊及压辊的表面材料应用不锈钢材料或表面经涂、镀处理的材料制造。各导辊的表面粗糙度Ra3.2μm。主动辊、从动辊和压辑圆跳动应符合GB/T1184的8级公差要求。整机
机器运行应平稳,无异常声响。4.3.2机器各机构、操作开关及按键应准确、灵敏、方便、可靠。机器应有喷头清洗、保湿功能。4.3.3
机器应有介质烘燥功能。
机器应有导带纠偏功能,导带跑偏量≤2mm。机器空运转时,2次连续工作24h无故障。喷印过程中导带不应有明显的抖动现象。供墨系统应流畅、稳定;系统连续工作7h,累计工作20h,不应有漏墨现象。导带经水洗、干燥后,表面不应存有墨水及残留水分。4.3.10
喷头工作面和导带工作面距离偏差≤0.50mm。噪声:整机噪声(发射声压级)≤80dBCA)。功率消耗:电机功率消耗<装机功率的80%。4.4安全保护下载标准就来标准下载网
安全保护装置和警示标识应齐全、可靠,安全警示标识醒目。电气设备的连接和布线,应符合GB5226.1一2008中13.1的规定。FZ/T95020—2013
4.4.3电气部分保护接地电路的连续性应符合GB5226.1一2008中18.2.2的规定。4.4.4电气部分的绝缘性能应符合GB5226.1一2008中18.3的规定。4.4.5
电气部分的耐压性能应符合GB5226.1-2008中18.4的规定。电机的安全性能应符合GB755的有关规定。各极限位置传感器安装位置准确,工作正常。应具备故障检测、自停、报警功能。喷印质量
各喷印线间的成行度≤0.07mm。各喷印线间的成列度≤0.07mm。相邻喷印行图案拼接精度<0.03mm。5试验方法
检测方法
机器的涂装(4.1.2)按FZ/T90074的有关规定检测。与介质接触的导辊表面材料(4.2.5)检查说明书、相关证明等资料,必要时进行材料检测分析。各导辊的表面粗糙度(4.2.6)用粗糙度仪或粗糙度样块检测。主动辊、从动辊和压辊圆跳动(4.2.7)用百分表检测。5.1.4
导带纠偏功能(4.3.5)、喷头工作面和导带工作面距离偏差(4.3.10)用长度类量具检测。系统供墨(4.3.8)连续工作7h,累计工作20h,用目测和手感法检测。5.1.6
噪声(4.3.11)按GB/T7111.1、GB/T7111.7的相关规定检测。功率消耗(4.3.12)用功率表检测。电气设备的连接和布线(4.4.2)按GB5226.1一2008中13.1的规定检测。电气部分保护接地电路的连续性(4.4.3)用接地电阻测试仪检测。5.1.11
电气部分的绝缘性能(4.4.4)用兆欧表检测。2电气部分的耐压性能(4.4.5)用耐压试验仪检测。5.1.12
5.1.13电机的安全性能(4.4.6)按GB755的有关规定检测。5.1.14各喷印线间的成行度(4.5.1)、各喷印线间的成列度(4.5.2)按GB/T17974的相关规定检测。5.1.15相邻喷印行图案拼接精度(4.5.3)用读数显微镜测量喷印在高光喷印纸上的图案,检查两相邻喷印行图案拼接处的漏白或重叠量。5.1.16其余项目用目测、耳听、手感法检测。5.2空车运转试验
5.2.1试验条件
试验条件包括:
a)环境温度:10℃~30℃;
b)相对湿度:45%~80%;
FZ/T95020—2013
电源电压:(380±38)V、(220士22)V;频率:(50±1)Hz;速度:机器最高喷印速度的80%;d)
已经过2h稳定无负荷运行。
检验项目
4.1,4.2.4.3(4.3.8除外)、4.4(4.4.8除外))。5.3
工作负荷试验
试验条件
试验条件包括:
a)在空车运转试验合格后进行;b)其余条件同5.2.1a)~5.2.1c);c)导带应涂覆导带胶;
d)速度按实际印花工艺确定。
检验项目
4.3.8.4.4.8.4.5。
6检验规则
检验分类
检验分出厂检验和型式检验。
出厂检验
出厂检验项目为本标准的4.1.4.2、4.3.1~4.3.10(4.3.8除外)、4.4(4.4.8除外)。6.1.1.1
每台机器应经制造厂质量检验部门按本标准检验合格后方可出厂,并附有产品质量合格证。6.1.1.2
6.1.2型式检验
型式检验项目为本标准第4章规定的全部内容。6.1.2.1
在下列情况之一时,应进行型式检验:6.1.2.2
-新机器或老机器转厂生产的试制定型鉴定:一正式生产后,机器的结构、材料、工艺有较大改变,可能影响机器性能时;一出厂检验结果与上次型式检验有较大差异时:机器停产一年以上,恢复生产时;国家有关部门提出进行型式检验要求时。判定规则
6.2.1出厂检验
每台机器检验结果如有一项及以上指标不符合本标准要求时,判定该机器不合格;其中外观要求不符合本标准要求时,允许修复一次,修复后检验仍不符合本标准要求时,判定该机器不合格。4
2型式检验
FZ/T95020—2013
检验结果如有一项及一项以上指标不符合本标准要求时,则判定机器为不合格。6.3
使用厂在安装调试机器过程中发现有不符合本标准要求时,由制造厂会同使用厂协商处理。标志、包装、运输和贮存
7.1标志
包装储运的图示标志应符合GB/T191的规定。7.1.1
机器铭牌按FZ/T90089.1和FZ/T90089.2的规定。包装
机器的包装按FZ/T90001的规定。7.3
机器在运输过程中,应按规定的起吊位置起吊,包装箱应按规定的朝向安置,不得倾斜或改变方向。7.4贮存
机器出厂后,在有良好防雨、通风及防腐蚀的贮存条件下,包装箱内的机件防潮、防锈自出厂日起有效期为一年。
FZ/T95020-2013
打印日期:2013年10月25日F009中华人民共和国纺织
行业标准
导带式数码喷墨印花机
FZ/T95020-2013
中国标准出版社出版发行
北京市朝阳区和平里西街甲2号(100013)北京市西城区三里河北街16号(100045)网址spc.net.cn
总编室:(010)64275323发行中心:(010)51780235读者服务部:(010)68523946
中国标准出版社秦皇岛印刷厂印刷各地新华书店经销
开本880×12301/16
印张0.75
字数12千字
2013年10月第一次印刷
2013年10月第一版
书号:155066·2-26031定价16.00元如有印装差错由本社发行中心调换版权专有侵权必究
举报电话:(010)68510107
小提示:此标准内容仅展示完整标准里的部分截取内容,若需要完整标准请到上方自行免费下载完整标准文档。
标准图片预览:





- 其它标准
- 热门标准
- FZ纺织行业标准
- FZ/T73011-2013 针织腹带
- FZ/T24010-2013 防缩毛纺织产品
- FZ/T92052-1995 轴承内径φ12mm环锭锭子
- FZ/T90083-1995 纺织机械筒子架主要尺寸
- FZ/T70012-2016 -次成型束身无缝内衣号型
- FZ/T32024-2019 亚麻与棉混纺色纺纱
- FZ/T43004-2013 桑蚕丝纬编针织绸
- FZ/T12023-2011 芳纶1313本色纱线
- FZ/T60033-2012 家用纺织品 毛巾不均匀水洗尺寸变化的测定
- FZ/T43015-2011 桑蚕丝针织服装
- FZ/T14007-2011 棉涤混纺印染布
- FZ/T33010-1999 苎麻卷烟带
- FZ/T92054-1996 倍捻锭子
- FZ/T92038-1995 熔融纺丝圆形孔喷丝板
- FZ/T64003-1993 喷胶棉絮片
- 行业新闻
网站备案号:湘ICP备2025141790号-2