- 您的位置:
- 标准下载网 >>
- 标准分类 >>
- 纺织行业标准(FZ) >>
- FZ/T 96023-2012 假捻变形机
标准号:
FZ/T 96023-2012
标准名称:
假捻变形机
标准类别:
纺织行业标准(FZ)
标准状态:
现行出版语种:
简体中文下载格式:
.zip .pdf下载大小:
1.80 MB
相关标签:
变形
点击下载
标准简介:
FZ/T 96023-2012.
1范围
FZ/T 96023规定了假拾变形机的分类.参数、要求、试验方法、检验规则及标志.包装、运输和贮存。
FZ/T 96023适用于涤纶.锦纶预取向丝或其他花色丝进行牵伸假捻变形(加弹)工序使用的叠盘式假捻变形机。
2规范性引用文件
下列文件对于本文件的应用是必不可少的。凡是注日期的引用文件,仅注日期的版本适用于本文件。凡是不注日期的引用文件,其最新版本(包括所有的修改单)适用于本文件。
GB/T 191包装 储运图示标志
GB 2894安全标志及其使用导则
GB 5226.1- -2008机械电气安全 机械电气设备第 1部分:通用技术条件
GB/T 711.1纺织机械噪声测试规范第1部分:通用要求
GB/T 111.4纺织机械噪声测试规范 第4部分:纱线加工.绳索加工机械
GB/T 17626.2- -2006电磁兼容试验和测量技术静电 放电抗扰度试验
GB/T 17626.4- -2008 电磁兼容试验和测量技术电快速瞬变脉冲群抗扰度试验
GB/T 17780.4纺织机械 安全要求第4部分:纱线和绳索加工机械
FZ/T 90001纺织机械产 品包装
FZ/T 90074纺织机械产 品涂装
FZ/T 90089.1纺织机械铭牌 型式、尺寸 及技术要求
FZ/T 90089.2纺织机械铭牌内容
FZ/T 96027摩擦盘式假捻器
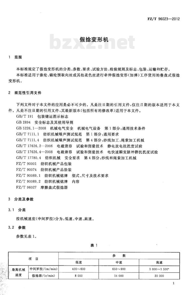
3分类及参数
3.1 分类
按机械速度(中间罗拉)分为:低速.中速、高速。
3.2参数
部分标准内容:
中华人民共和国纺织行业标准
FZ/T96023-2012
代替FZ/T96023—2001
假捻变形机
False-twise texturing machine2012-12-28发布
中华人民共和国工业和信息化部2013-06-01实施
本标准按照GB/T1.1一2009给出的规则起草。本标准代替FZ/T96023—2001《假变形机》。本标准与FZ/T96023一2001相比主要技术变化如下:-增加了分类(见3.1);
一修改了参数(见表1,2001年版表1);修改了全机轴承温升的要求(见4.1.3,2001年版4.1.3);增加了对摩擦盘式假捻器的要求(见4.2.1);修改了全机假抢器转速不匀率的要求(见4.2.2,2001年版4.2);增加了电加热箱最大温度偏差的要求(见4.3);增加了对电气设备和安全性能的要求(见4.9);一增加了转速不匀率的计算方法(见5.3)。本标准由中国纺织工业联合会提出。本标准由全国纺织机械及附件标准化技术委员会(SAC/TC215)归口。FZ/T96023—2012
本标准起草单位:无锡宏源机电科技有限公司、浙江越剑机械制造有限公司、无锡纺织机械研究所、江苏海源科技集团、晋中经纬化纤机械有限公司、绍兴纺织机械集团有限公司。本标准主要起草人:缪小方、李兵、王兆海、刘军、俞宝福、张始荣、宋国清、李立平。本标准于2001年12月首次发布,本次为第一次修订。1范围
假捻变形机
FZ/T96023—2012
本标准规定了假抢变形机的分类、参数、要求、试验方法、检验规则及标志、包装、运输和贮存。本标准适用于涤纶、锦纶预取向丝或其他花色丝进行牵伸假抢变形(加弹)工序使用的叠盘式假抢变形机。
2规范性引用文件
下列文件对于本文件的应用是必不可少的。凡是注日期的引用文件,仅注日期的版本适用于本文件。凡是不注日期的引用文件,其最新版本(包括所有的修改单)适用于本文件。GB/T191包装储运图示标志
GB2894安全标志及其使用导则
GB5226.1一2008机械电气安全机械电气设备第1部分:通用技术条件GB/T7111.1纺织机械噪声测试规范第1部分:通用要求GB/T7111.4纺织机械噪声测试规范第4部分:纱线加工、绳索加工机械GB/T17626.2—2006电磁兼容试验和测量技术静电放电抗扰度试验GB/T17626.4—2008电磁兼容试验和测量技术电快速瞬变脉冲群抗扰度试验GB/T17780.4纺织机械安全要求第4部分:纱线和绳索加工机械FZ/T90001纺织机械产品包装
FZ/T90074纺织机械产品涂装
FZ/T90089.1纺织机械铭牌季
型式、尺寸及技术要求
纺织机械铭牌
FZ/T90089.2
FZ/T96027
3分类及参数
3.1分类
摩擦盘式假抢器
按机械速度(中间罗拉)分为:低速、中速、高速。3.2参数
参数见表1。
最高机械
中间罗拉/(m/min)
假抢器/(r/min)
400~600
650~900
1000~1500
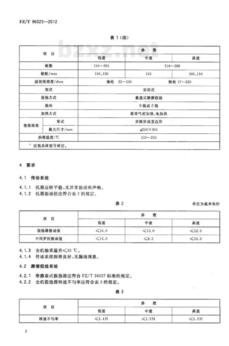
FZ/T96023—2012
锭距/mm
适纺线密度/dtex
假抢方式
加热方式
卷装规格
最大尺寸/mm
热箱温度/℃
应视具体型号而定。
4.1传动系统
表1(续)
144~264
110、120
涤纶22~330
双面式
叠盘式摩擦假抢
S抢或Z抢
216~288
锦纶17~220
联苯气相加热、电加热
双锥形或直边形
$250×250
110~250
机器运转平稳,无异常振动和声响。4.1.1
机器振动值应符合表2的规定。
假抢器振动值
中间罗拉振动值
全机轴承温升≤35℃。
传动系统润滑良好,无漏油现象。摩擦假抢系统
摩擦盘式假捻器应符合FZ/T96027标准的规定。全机假抢器转速不匀率应符合表3的规定表3
转速不勾率
单位为毫米每秒
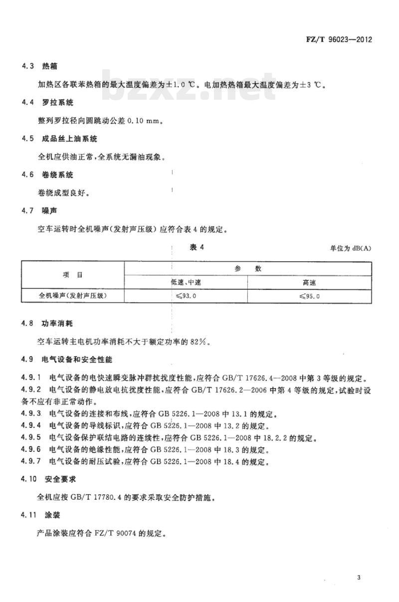
4.3热箱
FZ/T96023—2012
加热区各联苯热箱的最大温度偏差为士1.0℃。电加热热箱最大温度偏差为士3℃。4.4罗拉系统
整列罗拉径向圆跳动公差0.10mm。4.5成品丝上油系统
全机应供油正常,全系统无漏油现象。4.6
卷绕系统
卷绕成型良好。
4.7噪声
空车运转时全机噪声(发射声压级)应符合表4的规定。表4
低速、中速
全机噪声(发射声压级)
4.8功率消耗
空车运转主电机功率消耗不大于额定功率的82%。4.9电气设备和安全性能
单位为dBCA)
4.9.1电气设备的电快速瞬变脉冲群抗扰度性能,应符合GB/T17626.42008中第3等级的规定。4.9.2电气设备的静电放电抗扰度性能,应符合GB/T17626.2一2006中第4等级的规定,试验时设备不应有非正常动作。
4.9.3.电气设备的连接和布线,应符合GB5226.1一2008中13.1的规定。4.9.4电气设备的导线标识,应符合GB5226.12008中13.2的规定。4.9.5电气设备保护联结电路的连续性,应符合GB5226.1—2008中18.2.2的规定。4.9.6电气设备的绝缘性能,应符合GB5226.1-—2008中18.3的规定。4.9.7
电气设备的耐压试验,应符合GB5226.1一2008中18.4的规定。安全要求
全机应按GB/T17780.4的要求采取安全防护措施。4.11涂装
产品涂装应符合FZ/T90074的规定。FZ/T96023—2012
5试验方法
5.1机器振动值(4.1.2):假抢器振动值用测振仪在假抢器座体上平面下方10mm各对应轴承处检测;中间罗拉振动值用测振仪在中间罗拉轴承处检测。5.2全机轴承温升(4.1.3):用表面温度计在轴承座的外表面检测。5.3全机假抢器转速不匀率工(4.2.2):用闪光测速仪测量。按式(1)计算:±=2n(2=二2 ×100% 或2±G-2)×100% na
式中:
平均锭速以下的锭子数;
平均锭速以下锭速平均值,单位为转每分钟(r/min);平均锭速以上的锭子数;
a上——平均锭速以上的锭速平均值,单位为转每分钟(r/min);—镇bZxz.net
锭速的平均值,单位为转每分钟(r/min):全机锭子数。
5.4热箱温度偏差(4.3):检查控制柜设定温度与仪表显示温度,比较其差值。5.5整列罗拉径向圆跳动(4.4):用百分表检测。5.6全机噪声(发射声压级)(4.7):按GB/T7111.1、GB/T7111.4的规定,用声级计测试。5.7空车运转主电机功率消耗(4.8):用功率表检测。......(1)
5.8电气设备的电快速瞬变脉冲群抗扰度性能试验(4.9.1):用电快速瞬变脉冲群发生器进行测试。采用供电电源端口及PE端口输出干扰试验电压峰值为2kV,重复频率为5kHz或者100kHz;输人输出信号,数据和控制端口的试验电压峰值为1kV,重复频率为5kHz或者100kHz。受试设备的功能动作符合规定的要求。
5.9电气设备的静电放电抗扰度性能试验(4.9.2):用静电放电发生器进行测试。采用接触放电8kV、空气放电15kV。
5.10电气设备的连接和布线(4.9.3):检查接线是否牢固;两端子之间的导线和电缆是否有接头和拼接点:电缆和电缆束的附加长度是否满足连接和拆卸的需要。5.11电气设备导线的标识(4.9.4):检查导线的每个端部是否有标记:如果用颜色作导线标记时,应符合GB5226.1一2008的相关规定。5.12电气设备的保护联结电路连续性(4.9.5):按GB5226.1一2008中18.2.2的规定测试(测试数据判定按GB5226.1-2008附录G的规定)。5.13电气设备的绝缘性能(4.9.6):用兆欧表测试。5.14电气设备的耐压试验(4.9.7):用耐压试验仪测试。5.15其余项目:感官检测。
5.16空车运转试验
5.16.1试验条件:
a)环境温度:(25土2)℃
b)相对湿度:(65士5)%;
c)电压:(380士38)V;频率:(50士1)Hz;d)试验速度:中间罗拉最高机械速度的80%;试验时间:连续运转24h,在试验速度下,高速运转时间不低于4h。e)
5.16.2检验项目见4.1、4.2.2、4.3、4.4、4.7、4.8、4.9.3~4.9.7、4.10、4.11。7工作负荷试验
试验条件:
环境条件应符合5.16.1中a)、b)、c)的要求;a)
b)空车运转试验合格后进行;
c)试验速度:按生产工艺要求确定;d)试验时间:正常生产连续运转72h。5.17.2检验项目:见4.5和4.6。6检验规则
型式检验
6.1.1产品在下列情况之一时,应进行型式检验:a)新产品鉴定时;
b)生产过程中,如结构、材料、工艺有较大改变,可能影响产品性能时;出厂检验结果与上次型式检验有较大差异时;d)产品长期停产两年后,再恢复生产时;第三方进行质量检验时。
6.1.2检验项目:见第4章。
6.2出厂检验
FZ/T96023—2012
6.2.1每批产品至少抽出一台全装,同时进行空车运转试验,并经生产企业质检部门检验合格,附有产品合格证方能出厂。
6.2.2检验项目:见4.1、4.2.2、4.3、4.4、4.7、4.8、4.9.3~~4.9.7、4.10、4.11。6.3判定规则
全部项目检验合格,判该产品符合标准要求。6.4其他
在安装调试过程中,发现有项目不符合本标准时,生产企业应会同用户共同处理。7标志
7.1包装箱上的储运图示标记,按GB/T191的规定。7.2,产品铭牌,按FZ/T90089.1和FZ/T90089.2的规定。7.3,产品安全标志,按GB2894的规定。5
FZ/T96023—2012
包装、运输和贮存
8.1产品的包装,按FZ/T90001的规定8.2产品在运输过程中,包装箱应按规定的朝向安置,不得倾斜或改变方向。8.3产品出厂后,在良好的防雨及通风贮存条件下,包装箱内的产品防潮、防锈有效期为一年。FZ/T96023-2012
打印日期:2013年6月5日F009A
中华人民共和国纺织
行业标准
假捻变形机
FZ/T96023—2012
中国标准出版社出版发行
北京市朝阳区和平里西街甲2号(100013)北京市西城区三里河北街16号(100045)网址spc.net.cn
总编室:(010)64275323发行中心:(010)51780235读者服务部:(010)68523946
中国标准出版社秦皇岛印刷厂印刷各地新华书店经销
开本880X12301/16
印张0.75字数13千字
2013年5月第一版2013年5第一次印刷书号:155066·2-24832定价
如有印装差错
由本社发行中心调换
版权专有侵权必究
举报电话:(010)68510107
小提示:此标准内容仅展示完整标准里的部分截取内容,若需要完整标准请到上方自行免费下载完整标准文档。
标准图片预览:





- 其它标准
- 热门标准
- FZ纺织行业标准
- FZ/T90083-1995 纺织机械筒子架主要尺寸
- FZ/T73042-2011 针织围巾
- FZ/T70001-2003 针织和编结绒线试验方法
- FZ/T73018-2002 毛针织品
- FZ/T92038-1995 熔融纺丝圆形孔喷丝板
- FZ/T60033-2012 家用纺织品 毛巾不均匀水洗尺寸变化的测定
- FZ/T24010-2013 防缩毛纺织产品
- FZ/T43004-2013 桑蚕丝纬编针织绸
- FZ/T32024-2019 亚麻与棉混纺色纺纱
- FZ/T70012-2016 -次成型束身无缝内衣号型
- FZ60007-1991 毛毯试验方法
- FZ/T01053-1998 纺织品 纤维含量的标识
- FZ/T01082-2000 服装面料和热熔粘合衬干热尺寸变化的测定
- FZ/T01083-2000 热熔粘合衬布干洗后外观及尺寸变化的测定
- FZ/T99015-1998 纺织通用电控设备技术规范
- 行业新闻
网站备案号:湘ICP备2025141790号-2