- 您的位置:
- 标准下载网 >>
- 标准分类 >>
- 国家标准(GB) >>
- GB 5009.295-2023食品安全国家标准 化学分析方法验证通则
标准号:
GB 5009.295-2023
标准名称:
食品安全国家标准 化学分析方法验证通则
标准类别:
国家标准(GB)
标准状态:
现行-
发布日期:
2023-09-06 -
实施日期:
2024-09-06 出版语种:
简体中文下载格式:
.pdf .zip下载大小:
2.65 MB
中标分类号:
食品>>食品综合>>X09卫生、安全、劳动保护
部分标准内容:
GB5009.2952023
食品安全国家标准
化学分析方法验证通则
2023-09-06发布
2024-09-06实施
中华人民共和国国家卫生健康委员会发布
国家市场监督管理总局
2术语和定义
2.1方法验证
2.2定性方法
定量方法
2.4关注浓度
2.5特异性
检出限
定量限
测定范围
正确度
重复性.
再现性.
稳定性.
稳健性
2.14中间精密度
2.15线性范围.
检出概率
3化学分析方法验证一般要求
3.1性能参数的选择
3.2代表性食品的选择
3.3验证样品的要求
3.4数据处理要求
4化学分析方法性能参数的验证
方法性能参数的验证
特异性
检出限
定量限
测定范围
正确度
精密度
稳定性
稳健性
GB5009.2952023
GB5009.2952023
4.2方法等效性验证
4.2.1验证要求
验证方法
附录A化学分析方法验证用食品样品分类表附录B方法的稳健性试验
1范围
食品安全国家标准
化学分析方法验证通则
本标准规定了食品安全国家标准化学分析方法验证的通用要求。本标准适用于食品安全国家标准化学分析方法制定和修订过程中的验证。2术语和定义
2.1方法验证
提供客观有效证据证实分析方法性能参数满足方法预期用途的试验活动。2.2定性方法
根据目标分析物特定性质鉴定其在样品中是否存在的分析方法2.3定量方法
GB5009.295-2023
在满足规定的精密度和正确度的条件下,测定目标分析物的浓度或量的分析方法2.4关注浓度
对判断样品中目标分析物是否符合法规或标准要求有决定意义的浓度。2.5特异性
分析方法区分目标分析物和干扰物质的能力,2.6检出限
在一定的置信水平下,样品中目标分析物能被定性检测的最低浓度或量。2.7定量限
在满足规定的正确度和精密度的条件下,样品中目标分析物能被测定的最低浓度或量2.8测定范围
在规定的正确度和精密度的条件下,方法定量测定样品中自标分析物最低和最高浓度或量的区间2.9正确度
在规定试验条件下多次测定的平均值与参考量值间的一致程度。2.10重复性
在同一实验室,由同一人操作,使用相同的设备,用同样方法检测同一样品获得独立测量结果的精密度。GB5009.2952023
2.11再现性
在不同实验室,用同样方法检测同一样品获得独立测量结果的精密度。2.12稳定性
在一定时间内,标准溶液、样品溶液或样品基质中目标分析物不发生显著性变化的程度2.13稳健性
分析方法对试验条件微小变化的不敏感性,试验条件包括温度、湿度、光照等。2.14中间精密度
在同一实验室,在一个较长时间内(关注试验条件微小变化,如温度、湿度、光照等),用同样方法检测同一样品获得独立测量结果的精密度2.15线性范围
在一定显著性水平下,用线性计算模型来定义仪器响应与浓度(或量)的关系,符合该计算模型的最低浓度(或量)和最高浓度(或量)的区间。2.16检出概率
在规定的浓度和置信水平下,分析方法检出自标分析物的概率。化学分析方法验证一般要求
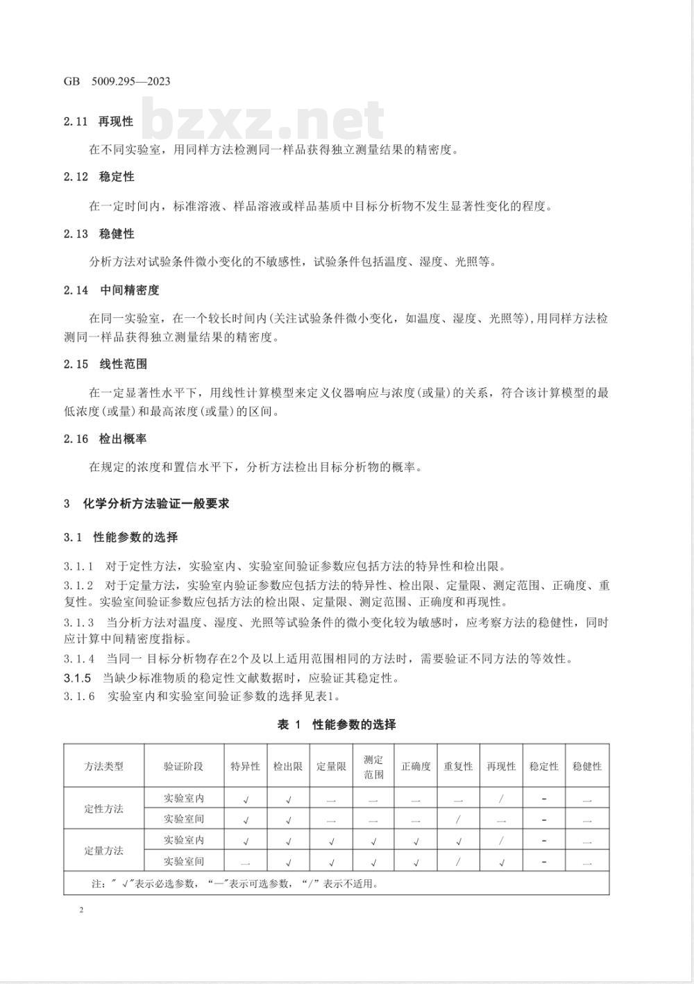
3.1性能参数的选择
3.1.1对于定性方法,实验室内、实验室间验证参数应包括方法的特异性和检出限。3.1.2对于定量方法,实验室内验证参数应包括方法的特异性、检出限、定量限、测定范围、正确度、重复性。实验室间验证参数应包括方法的检出限、定量限、测定范围、正确度和再现性。3.1.3当分析方法对温度、湿度、光照等试验条件的微小变化较为敏感时,应考察方法的稳健性,同时应计算中间精密度指标。
3.1.4当同一目标分析物存在2个及以上适用范围相同的方法时,需要验证不同方法的等效性3.1.5当缺少标准物质的稳定性文献数据时,应验证其稳定性。3.1.6
实验室内和实验室间验证参数的选择见表1。表1性能参数的选择
方法类型
定性方法
定量方法
验证阶段
实验室内
实验室间
实验室内
实验室间
注:”√\表示必选参数,
特异性
检出限
定量限
“/”表示不适用。
“表示可选参数,
正确度
重复性
再现性
稳定性
稳健性
3.2代表性食品的选择
GB5009.2952023
3.2.1方法验证时,代表性食品的选择应优先考虑检测目标分析物的性质和食品样品的特性,再考虑法规限量要求涉及的食品种类或高风险的食品种类。代表性食品的选择参见附录A。3.2.2实验室内验证时,原则上应按照方法适用范围验证代表性食品种类,每个食品种类至少选择一种食品子类,每个食品子类至少选择一种代表性食品。3.2.3实验室间验证时,对于方法适用食品种类不超过3个的,应验证全部食品种类;对于方法适用食品种类超过3个的,应验证至少3个食品种类。每个食品种类至少选择一种食品子类,每个食品子类至少选择一种代表性食品。
3.3验证样品的要求
3.3.1验证样品可选择有证标准物质/标准样品、符合能力验证要求的质控样品或标准添加样品。3.3.2选择有证标准物质/标准样品进行验证时,至少3个浓度水平,包含方法测定范围的最低浓度、中间浓度(一般为关注浓度)和最高浓度。3.3.3选择符合能力验证要求的质控样品进行验证时,可按照下述方法制备验证样品:a)样品基质的选择应具有代表性,能满足方法的预期用途。b)对于一种样品基质,至少要求3个浓度的添加水平,包含方法测定范围的最低浓度、中间浓度(一般为关注浓度)和最高浓度,并对其均匀性和稳定性进行测试。3.3.4选择标准添加样品进行验证时,可按照下述方法制备验证样品:a)样品基质的选择应具有代表性,能满足方法的预期用途。b)对于一种样品基质,至少要求3个浓度的添加水平,包含方法测定范围的最低浓度、中间浓度(一般为关注浓度)和最高浓度。3.4数据处理要求
需对所有实验室验证数据进行异常值检验和统计分析,分析方法可采用格拉布斯(Grubbs)检验等统计学方法。经技术分析剔除异常值后,实验室数量和验证数据量应符合统计要求。4化学分析方法性能参数的验证
4.1方法性能参数的验证
4.1.1特异性
4.1.1.1验证要求
应验证分析方法区分目标分析物和其他物质的能力,不应存在导致目标分析物定性错误和影响定量准确的干扰因素(信号、干扰峰等)。4.1.1.2验证方法
分析与方法适用范围相匹配的代表性样品,检查是否存在导致目标分析物定性错误和/或影响定量准确的干扰(信号、峰等):在代表性样品中添加一定浓度的有可能干扰目标分析物定性和/或定量的物质,然后进行分析,检查是否能有效识别这些干扰物质。3
GB5009.2952023
4.1.2检出限
4.1.2.1验证要求
自标分析物在检出限水平的检出概率应不低于95%(在95%置信水平下):对于每种代表性样品基质需要独立验证其检出限。
4.1.2.2验证方法
4.1.2.2.1估算方法
检出限的估算方法包括:
信噪比法(适用于光谱法、色谱法、质谱法):向空白样品基质添加目标分析物,信噪比为3时的a)
添加浓度作为估算检出限。
b)空白标准偏差法(适用于空白样品非零响应值的方法):通过分析大量的样品空白来确定检出限,独立测试的次数应不少于10次(n>10)计算出样品空白响应值的标准偏差,样品空白响应值的平均值加上3倍的标准偏差所对应的浓度即为估算检出限,校准方程估算法(适用于仪器法):如果在检出限或接近检出限的样品数据无法获得时,以c)
3S/b(S为校准曲线的标准偏差,b为校准曲线的斜率)作为估算检出限。逐级稀释法(适用于所有方法):按一定浓度间隔对目标分析物进行逐级稀释,按照待验证方d)
法进行检测,当目标分析物刚好能检出的浓度即为估算检出限。4.1.2.2.2测定方法
选取空白样品基质至少20个平行样,分别添加估算检出限浓度的目标分析物,当目标分析物的检出概率不低于95%时,定为检出限;空白样品无法获得时,可采用同位素标记化合物或结构类似物进行验证。
4.1.3定量限
4.1.3.1验证要求
定量限应采用同样浓度的有证标准物质/标准样品、质控样品或标准添加样品进行验证,其正确度和精密度应满足方法和法规要求,定量限加上样品在关注浓度标准偏差的3倍应小于关注浓度。对于有限量值的目标分析物,定量限应为限量值的0.5倍或以下。4.1.3.2验证方法
估算方法
4.1.3.2.11
定量限的估算方法包括:
a)向空白样品基质中添加目标分析物,以信噪比为10时的添加浓度作为估算定量限。b)以3倍检出限作为估算定量限。c)
以样品空白响应值的平均值加上10倍的标准偏差所对应的浓度作为估算定量限。4.1.3.2.2测定方法
对于每种代表性样品基质,采用定量限浓度水平的有证标准物质/标准样品、质控样品或标准添加样品进行独立检测,至少检测6个平行样品,并进行数据统计分析,若在该浓度的测定结果的正确度和精密度均满足表2~表4的要求,则可将该浓度作为方法的定量限。4
4.1.4测定范围
方法的测定范围应覆盖方法的关注浓度,其验证要求如下:GB5009.2952023
a)至少需要验证方法测定范围的最低浓度和最高浓度的正确度和精密度;对于有限量值的目标分析物,还应验证限量值浓度的正确度和精密度。b)若方法的测定范围呈线性,并采用标准曲线法定量,则定量方法标准曲线的线性相关系数应大于等手于0.99,并具有5个或5个以上数据点(不包括0点)。4.1.5正确度
4.1.5.1验证要求免费标准bzxz.net
分析方法的正确度应满足表2要求。表2不同浓度对方法正确度的要求(n≥6)质量分数(p)
p≤1μg/kg
1ug/kg
10μg/kg
μg/kg
p>1g/kg
相对偏差”
50%~+20%
40%~+20%
—30%~+20%
20%~+10%
10%~+5%
适用于采用有证标准物质/标准样品验证方法的正确度。适用于使用标准添加样品验证方法的正确度4.1.5.2验证方法
4.1.5.2.1采用有证标准物质/标准样品或质控样品验证方法的正确度回收率b
50%~120%
60%~120%
70%~120%
80%~110%
90%~105%
优先采用有证标准物质/标准样品或质控样品验证方法的正确度。对于每一种样品基质,应至少采用3个浓度的有证标准物质/标准样品或质控样品,并包含方法测定范围的最低浓度、中间浓度(一般为关注浓度)和最高浓度:对于每一浓度,需要至少进行6次平行独立试验,计算平均值和有证标准物质/标准样品或质控样品示值的相对偏差。4.1.5.2.2使用标准添加样品验证方法的正确度当无有证标准物质/标准样品或质控样品时,正确度可以通过测定标准添加样品中已知量自标分析物的回收率获得:添加浓度和平行测定次数同4.1.5.2.1。验证方法如下:a)选择空白或低浓度(不应高于最低添加浓度)样品,添加方法测定范围的最低浓度、中间浓度(一般为关注浓度)和最高浓度。b)计算每个样品中目标分析物的浓度,计算每个浓度的平均回收率。5
GB5009.2952023
4.1.6精密度
4.1.6.1重复性精密度
4.1.6.1.1重复性精密度要求
定量分析方法的重复性相对标准偏差应符合表3的要求。表3定量分析方法在目标分析物质量分数范围内的重复性相对标准偏差的要求质量分数(p)
p≤1μg/kg
μg/kg
10μg/kg
μg/kg
10g/kg
p>100g/kg
2重复性精密度验证方法
4.1.6.1.2
重复性相对标准偏差
≤30%
≤20%
≤15%
≤10%
4.1.6.1.2.1采用有证标准物质/标准样品或质控样品验证方法的重复性精密度验证方法同4.1.5.2.1,可与正确度的验证合并进行,计算每一种样品基质每一浓度的相对标准偏差。
4.1.6.1.2.2采用标准添加样品验证方法的重复性精密度验证方法同4.1.5.2.2,可与正确度的验证合并进行,计算每一种样品基质每一浓度的相对标准偏差。
4.1.6.2再现性精密度
4.1.6.2.1再现性精密度要求
定量分析方法的再现性相对标准偏差应符合表4的要求。表4定量分析方法在目标分析物质量分数范围内的再现性相对标准偏差的要求质量分数(p)
p≤1μg/kg
ug/kg
10ug/kg
g/kg
10g/kg
p>100g/kg
再现性相对标准偏差
≤40%
≤30%
≤20%
4.1.6.2.2再现性精密度验证方法GB5009.2952023
对于方法的再现性精密度,每种样品应至少验证3个浓度,并包含方法测定范围的最低浓度、中间浓度(一般为关注浓度)和最高浓度,每个浓度每个实验室应至少2次平行测定。4.1.6.3中间精密度
4.1.6.3.1中间精密度要求
中间精密度要求同4.1.6.2.1。
4.1.6.3.2中间精密度验证方法
验证方法同4.1.6.1.2,但需在3个不同日期并尽可能采用不同人员、不同设备和不同环境条件下完成,计算每种样品基质每个浓度的中间精密度。4.1.7稳定性
4.1.7.1稳定性要求
标准溶液或试样溶液保存在不同时间或不同储存条件下,其目标分析物含量应无显著差异。2稳定性验证方法
根据标准溶液或试样溶液的性质,选择不同的储存条件和时间间隔,采用同样的分析方法和分析条件对标准溶液或样品溶液中的目标分析物进行测定。4.1.7.3稳定性验证结果评价
4.1.7.3.1对于只有2个时间点检测结果的分析目标物稳定性可采用式(1)进行评估。Ipo-p:KUB
式中:
p;i时间点目标分析物的测定浓度;po初次目标分析物的测定浓度:UE一一仪器方法(不含样品前处理步骤)在po浓度的扩展不确定度,UE≤15%..........()
4.1.7.3.2对于有多个时间点检测结果的分析目标物稳定性可采用t检验法或F检验法评估。4.1.8稳健性
稳健性试验是考察环境或其他条件变量对分析方法影响的一项检验程序,一个稳健的分析方法应该不受环境等因素的微小变化而产生显著变化,即对于温度、湿度、气压等环境因素的变化,以及对于加入试剂量、反应时间等其他因素呈现不敏感性。方法的稳健性试验见附录B。4.2方法等效性验证
4.2.1验证要求
分析方法标准中,相同测定范围的不同分析方法,检测结果应没有显著差异。7
GB5009.2952023
验证方法
4.2.2.1至少选择3种代表性样品,每种代表性样品至少采用待验证方法检测关注浓度的标准物质/标准样品或标准添加样品不少于6个。2可采用t检验法、F检验法、Bland-Altman统计图法、测量不确定度法或双向单侧t检验法等4.2.2.2
检验2个或多个方法间检测数据的一致性。附
化学分析方法验证用食品样品分类表化学分析方法验证用食品样品分类表见表A.1。表A.1
食品种类
乳与乳制品
肉与肉制品
蛋与蛋制品
动物性水产
及其制品
蜂产品
谷物及其制品
豆类及其制品
蔬某及其制品
水果及其制品
食用菌及其制品
藻类及其制品
坚果与籽类
及其制品
液态乳
食品子类
其他乳制品
动物肉类
动物肉制品
再制蛋
蛋制品
动物性水产品
动物性水产制品
蜂花粉
其他蜂产品
谷物制品
豆制品
豆类提取物
蔬菜制品
水果制品
鲜食用菌
食用菌制品
藻类制品
坚果与籽类
坚果与籽类制品
化学分析方法验证用食品样品分类表代表性食品
巴氏杀菌乳、灭菌乳
粉状乳制品、炼乳、发酵乳、干酪、乳脂畜禽肉、畜禽副产品
GB5009.2952023
预制肉制品(包括副产品)、熟肉制品(包括副产品)、肠衣鲜蛋
卤蛋、皮蛋(松花蛋)、咸蛋
脱水蛋制品、热凝固蛋制品、冷冻蛋制品鱼类、虾类、蟹类、类
冷冻水产制品、预制水产品(半成品)、熟制水产品蜂蜜
蜂花粉
蜂胶、蜂王浆
稻谷、小麦、玉米
谷物初级加工品、谷物粉类制成品(半成品)大豆、绿豆、豌豆
非发酵豆制品、发醇豆制品、干豆研磨制品(粉、碎)豆类蛋白
根菜类、白菜类、甘蓝类、芥菜类、茄果类、豆类(蔬菜)、瓜类(蔬菜)、葱蒜类、叶菜类、薯芋类、水生蔬菜、多年生蔬菜、芽苗类干制蔬菜、腌渍蔬菜、蔬菜泥(酱)仁果类、核果类、浆果类、柑橘类、聚复果类、荔果类、荚果类、果用瓜类
水果罐头、水果干、果酱、蜜饯凉果伞菌类、耳类、块类
干制食用菌、腌渍的食用菌
海水藻、淡水藻
干制藻类、腌渍藻类
核桃、板栗(栗)、腰果、咖啡豆坚果与籽类的泥(酱)、腌制坚果与籽类制品
小提示:此标准内容仅展示完整标准里的部分截取内容,若需要完整标准请到上方自行免费下载完整标准文档。
标准图片预览:





- 其它标准
- 热门标准
- 国家标准
- GB/T29633.4-2020 南极地名 第4部分:罗马字母拼写
- GB/T43225-2023 空间物体登记要求
- GB29140-2024 纯碱单位产品能源消耗限额
- GB15193.5-2003 骨髓细胞微核试验
- GB28129-2011 乙羧氟草醚原药
- GB/T42970-2023 半导体集成电路 视频编解码电路测试方法
- GB/T18721.4-2024 印刷技术 印前数据交换 第4部分:显示用宽色域标准彩色图像数据 [Adobe RGB (1998)/SCID]
- GB/T9771.6-2020 通信用单模光纤 第6部分:宽波长段 光传输用非零色散单模光纤特性
- GB5237.3-2008 铝合金建筑型材 第3部分:电泳涂漆型材
- GB14287.4-2014 电气火灾监控系统 第4部分:故障电弧探测器
- GB/T5750.13-2006 生活饮用水标准检验方法 放射性指标
- GB1913.2-1990 漂白浸渍绝缘纸
- GB30530-2024 二甲基硅氧烷单位产品能源消耗限额
- GB9744-2024 载重汽车轮胎
- GB/T38920-2020 危险废物储运单元编码要求
- 行业新闻
网站备案号:湘ICP备2025141790号-2