- 您的位置:
- 标准下载网 >>
- 标准分类 >>
- 国家标准(GB) >>
- GB 5009.292-2023食品安全国家标准 食品中β-阿朴-8’-胡萝卜素醛的测定
标准号:
GB 5009.292-2023
标准名称:
食品安全国家标准 食品中β-阿朴-8’-胡萝卜素醛的测定
标准类别:
国家标准(GB)
标准状态:
现行-
发布日期:
2023-09-06 -
实施日期:
2024-03-06 出版语种:
简体中文下载格式:
.pdf .zip下载大小:
946.02 KB
中标分类号:
食品>>食品综合>>X09卫生、安全、劳动保护
点击下载
标准简介:
本标准规定了食品中β-阿朴-8’-胡萝卜素醛的液相色谱测定方法。
本标准适用于风味发酵乳、再制干酪、冷冻饮品、糖果、焙烤食品、半固体复合调味料及饮料中β-阿朴-8’-胡萝卜素醛的测定。
部分标准内容:
中华人民共和国国家标准
GB5009.292—2023
食品安全国家标准www.bzxz.net
食品中β-阿朴-8'-胡萝下素醛的测定2023-09-06发布
中华人民共和国国家卫生健康委员会国家市场监督管理总局
2024-03-06实施
1范围
食品安全国家标
食品中β-阿朴-8'-胡萝下素醛的测定本标准规定了食品中β-阿朴-8”-胡萝卜素醛的液相色谱测定方法。GB5009.292—2023
本标准适用于风味发酵乳、再制干酪、冷冻饮品、糖果、焙烤食品、半固体复合调味料及饮料中β一阿朴-8-胡萝下素醛的测定。
2原理
样品经氢氧化钾溶液皂化后,以正已烷提取游离出的β-阿朴一8-胡萝下素醛,提取液浓缩并用乙睛复溶后,经高效液相色谱进行分离,紫外可见光检测器或二极管阵列检测器检测,外标法定量。3试剂和材料
除非另有说明,本方法所用试剂均为分析纯,水为GB/T6682规定的一级水。3.1试剂
3.1.1乙睛(C2H3N)色谱纯。
3.1.2无水乙醇(C2HeO)。
3.1.3正已烷(C。H,4)。
3.1.4氢氧化钾(KOH)。
3.1.52,6-二叔丁基对甲酚(C,5H24O,butylated3.1.6甲酸(CH2O2)色谱纯。
3.2试剂配制
hydroxytoluene,简称BHT)。
3.2.1氢氧化钾溶液(200g/L):称取200g氢氧化钾,加水溶解稀释至1000mL。乙睛溶液:称取0.1gBHT,以100mL乙睛溶解,混匀。3.2.20.1%BHT-
3.2.30,1%甲酸(体积分数)溶液:移取1mL甲酸,用水稀释至1L。3.3标准品
β-阿朴-8-胡萝下素醛(C3oH4oO,CASS号:1107-26-2):纯度≥98%,或经国家认证并授予标准物质证书的标准物质。
3.4标准溶液配制
3.4.1β-阿朴-8'-胡萝卜素醛标准储备液(10μg/mL):准确称取1mg(精确至0.01mg)β阿朴-8”-胡萝卜素醛标准品,用0.1%BHT-乙睛溶液溶解并转移至100mL棕色容量瓶中,用0.1%BHT-乙睛溶液定容至100mL,混匀。于-18℃保存,有效期3个月。1
GB5009.292—2023
注:β-阿朴-8”-胡萝下素醛标准储备液使用前需校正,具体操作见附录A,3.4.2β-阿朴-8-胡萝下素醛标准系列工作液:分别吸取适量β-阿朴-8-胡萝卜素醛标准储备液于10mL棕色容量瓶中,加乙睛定容至刻度,配制成质量浓度分别为0.0500μg/mL、0.100μg/mL、0.200μg/mL、0.500μg/mL、1.00μg/mL的工作液。临用现配。4仪器和设备
液相色谱仪:配有二极管阵列检测器或紫外可见光检测器天平:感量分别为0.01g和0.01mg。4.2
分光光度计。
恒温振荡水浴装置。
组织捣碎机。
4.6旋转蒸发仪。
组织匀浆机。
4.8离心机:转速≥4000r/min。涡旋混合器。
4.10超声清洗器:工作频率40kHz,功率500W。4.11有机相微孔滤膜:0.45μm
5分析步骤
注:由于β-阿朴-8-胡萝素醛对光敏感,除非另有说明,所有试验操作应在无500nm以下紫外光的黄色光源或者红色光源环境中进行。
5.1样品前处理
5.1.1试样制备
固体样品(糖果、焙烤食品、固体饮料等)经组织揭碎机充分粉碎、均质:半固体样品(风味发酵乳、半固体复合调味料等)经组织匀浆机匀浆后混匀:液体样品(液体饮料等)直接混合均匀:冷冻饮品在40℃水浴避光条件下融化后充分混匀。将一定数量的样品按要求制备后,贮存于样品瓶中,避光冷藏,尽快检测。5.1.2试样处理
准确称取2g(精确至0.01g)试样于50mL离心管中,加入约0.2gBHT、10mL无水乙醇、10mL氢氧化钾溶液,涡旋振荡1min,混匀,置于30℃土2℃恒温水浴装置内避光振荡皂化30min。将皂化液转移至分液漏斗中,并用10mL水分两次加入分液漏斗中,加入10mL正已烷,振荡萃取5min,将下层溶液转移至另一100mL分液漏斗中,加入10mL:正已烷再次萃取,弃去下层水相溶液,合并正已烷层至50mL蒸发瓶中,在室温条件下旋蒸浓缩至近干。准确加入20mL乙溶解残渣,涡旋混匀30s,过0.45μm有机滤膜,供液相色谱测定。5.1.3空白实验
除不加试样外,按照5.1.2的测定步骤进行空白实验。2
5.2仪器参考条件
5.2.1色谱柱:C8柱,150mmX4.6mm(i.d.),粒径5μm,或性能相当的色谱柱。流动相:乙腈+0.1%甲酸溶液(95:5,体积比)5.2.2
流速:1.0mL/min。
5.2.4检测波长:460nm。
5.2.5柱温:40℃。
进样量:20μL。
标准曲线的制作
5009.292—2023
将标准系列工作液分别注入高效液相色谱仪中,测定相应的峰面积,以标准系列工作液中β一阿朴8-胡萝卜素醛的质量浓度为横坐标,以β-阿朴-8-胡萝卜素醛的峰面积为纵坐标,绘制标准曲线。β-阿朴-8'-胡萝卜素醛标准溶液色谱图参见附录B。5.4试样溶液的测定
将试样溶液注入高效液相色谱仪中,得到待测物峰面积,代入标准曲线计算得到待测液中β一阿朴8-胡萝卜素醛的质量浓度。
待测样品中化合物色谱峰的保留时间与标准溶液相比变化范围应在土2.5%之内。结果计算和表述
试样中β-阿朴-8\-胡萝卜素醛的含量按式(1)计算。X(-po)x
m×1000
式中:
试样中β-阿朴-8”-胡萝卜素醛的含量,单位为克每千克(g/kg):(1)
一由标准曲线得到的试样溶液中β-阿朴-8”-胡萝卜素醛的质量浓度,单位为微克每毫升(μg/mL);
一由标准曲线得到的空白实验中β-阿朴-8”一胡萝卜素醛的质量浓度,单位为微克每毫升(μg/mL);
试样的复溶体积,单位为毫升(mL);试样的取样量,单位为克(g);
一一单位换算系数。
计算结果保留2位有效数字。
7精密度
在重复性条件下获得的两次独立测定结果的绝对差值不得超过算术平均值的15%。8其他
当称样量为2g时,检出限为0.0002g/kg,定量限为0.0005g/kg。3
35009.292-2023
附录A
标准溶液质量浓度校正方法
β-阿朴-8-胡萝卜素醛标准储备液使用前需要进行浓度校正。取1.00mL标准储备液于25mL容量瓶中,以乙睛定容至刻度,摇匀。移取该溶液至1cm的石英比色皿中,使用分光光度计在460nm波长下测定吸光值(A)。按式(A.1)计算标准溶液质量浓度(以乙睛作为空白测试溶液)。×25×10
式中:
X标准溶液的质量浓度,单位为微克每毫升(ug/mL);A
标准溶液的吸光值:
EI%乙腈中β-阿朴-8-胡萝卜素醛的吸光系数,为2640dL/g,25——稀释倍数;
104—转换系数(g/dL转化为μg/mL)。4
...(A..)
β-阿朴-8-胡
附录B
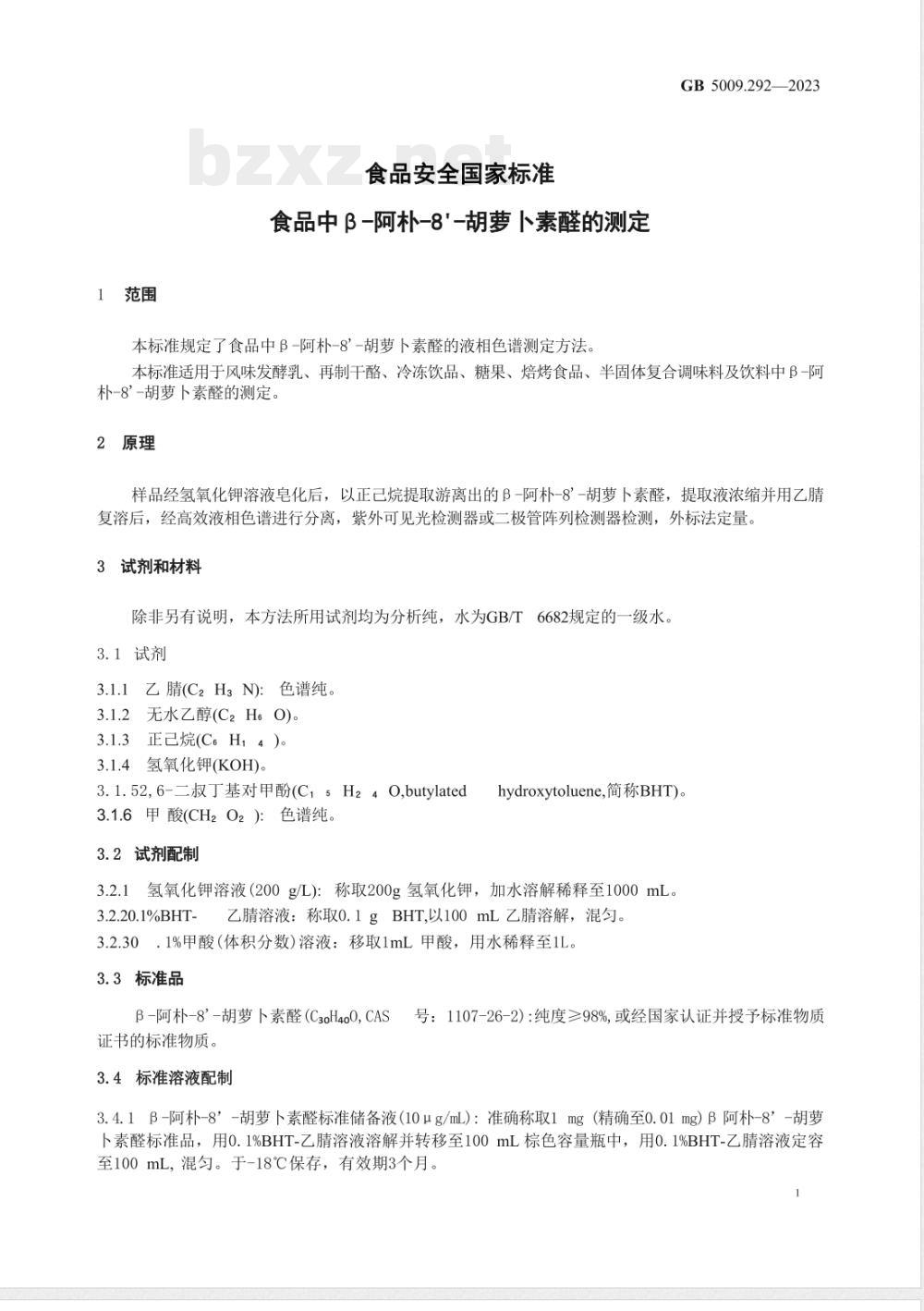
标准溶液色谱图
下素醛标准溶液的液相色谱图见图B.1。2.3
5009.2922023
AB-阿朴-8胡萝卜素醛
β-阿朴-8-胡萝卜素醛标准溶液色谱图(质量浓度为0.5μg/mL)bzxz.net
免费标准下载网
小提示:此标准内容仅展示完整标准里的部分截取内容,若需要完整标准请到上方自行免费下载完整标准文档。
GB5009.292—2023
食品安全国家标准www.bzxz.net
食品中β-阿朴-8'-胡萝下素醛的测定2023-09-06发布
中华人民共和国国家卫生健康委员会国家市场监督管理总局
2024-03-06实施
1范围
食品安全国家标
食品中β-阿朴-8'-胡萝下素醛的测定本标准规定了食品中β-阿朴-8”-胡萝卜素醛的液相色谱测定方法。GB5009.292—2023
本标准适用于风味发酵乳、再制干酪、冷冻饮品、糖果、焙烤食品、半固体复合调味料及饮料中β一阿朴-8-胡萝下素醛的测定。
2原理
样品经氢氧化钾溶液皂化后,以正已烷提取游离出的β-阿朴一8-胡萝下素醛,提取液浓缩并用乙睛复溶后,经高效液相色谱进行分离,紫外可见光检测器或二极管阵列检测器检测,外标法定量。3试剂和材料
除非另有说明,本方法所用试剂均为分析纯,水为GB/T6682规定的一级水。3.1试剂
3.1.1乙睛(C2H3N)色谱纯。
3.1.2无水乙醇(C2HeO)。
3.1.3正已烷(C。H,4)。
3.1.4氢氧化钾(KOH)。
3.1.52,6-二叔丁基对甲酚(C,5H24O,butylated3.1.6甲酸(CH2O2)色谱纯。
3.2试剂配制
hydroxytoluene,简称BHT)。
3.2.1氢氧化钾溶液(200g/L):称取200g氢氧化钾,加水溶解稀释至1000mL。乙睛溶液:称取0.1gBHT,以100mL乙睛溶解,混匀。3.2.20.1%BHT-
3.2.30,1%甲酸(体积分数)溶液:移取1mL甲酸,用水稀释至1L。3.3标准品
β-阿朴-8-胡萝下素醛(C3oH4oO,CASS号:1107-26-2):纯度≥98%,或经国家认证并授予标准物质证书的标准物质。
3.4标准溶液配制
3.4.1β-阿朴-8'-胡萝卜素醛标准储备液(10μg/mL):准确称取1mg(精确至0.01mg)β阿朴-8”-胡萝卜素醛标准品,用0.1%BHT-乙睛溶液溶解并转移至100mL棕色容量瓶中,用0.1%BHT-乙睛溶液定容至100mL,混匀。于-18℃保存,有效期3个月。1
GB5009.292—2023
注:β-阿朴-8”-胡萝下素醛标准储备液使用前需校正,具体操作见附录A,3.4.2β-阿朴-8-胡萝下素醛标准系列工作液:分别吸取适量β-阿朴-8-胡萝卜素醛标准储备液于10mL棕色容量瓶中,加乙睛定容至刻度,配制成质量浓度分别为0.0500μg/mL、0.100μg/mL、0.200μg/mL、0.500μg/mL、1.00μg/mL的工作液。临用现配。4仪器和设备
液相色谱仪:配有二极管阵列检测器或紫外可见光检测器天平:感量分别为0.01g和0.01mg。4.2
分光光度计。
恒温振荡水浴装置。
组织捣碎机。
4.6旋转蒸发仪。
组织匀浆机。
4.8离心机:转速≥4000r/min。涡旋混合器。
4.10超声清洗器:工作频率40kHz,功率500W。4.11有机相微孔滤膜:0.45μm
5分析步骤
注:由于β-阿朴-8-胡萝素醛对光敏感,除非另有说明,所有试验操作应在无500nm以下紫外光的黄色光源或者红色光源环境中进行。
5.1样品前处理
5.1.1试样制备
固体样品(糖果、焙烤食品、固体饮料等)经组织揭碎机充分粉碎、均质:半固体样品(风味发酵乳、半固体复合调味料等)经组织匀浆机匀浆后混匀:液体样品(液体饮料等)直接混合均匀:冷冻饮品在40℃水浴避光条件下融化后充分混匀。将一定数量的样品按要求制备后,贮存于样品瓶中,避光冷藏,尽快检测。5.1.2试样处理
准确称取2g(精确至0.01g)试样于50mL离心管中,加入约0.2gBHT、10mL无水乙醇、10mL氢氧化钾溶液,涡旋振荡1min,混匀,置于30℃土2℃恒温水浴装置内避光振荡皂化30min。将皂化液转移至分液漏斗中,并用10mL水分两次加入分液漏斗中,加入10mL正已烷,振荡萃取5min,将下层溶液转移至另一100mL分液漏斗中,加入10mL:正已烷再次萃取,弃去下层水相溶液,合并正已烷层至50mL蒸发瓶中,在室温条件下旋蒸浓缩至近干。准确加入20mL乙溶解残渣,涡旋混匀30s,过0.45μm有机滤膜,供液相色谱测定。5.1.3空白实验
除不加试样外,按照5.1.2的测定步骤进行空白实验。2
5.2仪器参考条件
5.2.1色谱柱:C8柱,150mmX4.6mm(i.d.),粒径5μm,或性能相当的色谱柱。流动相:乙腈+0.1%甲酸溶液(95:5,体积比)5.2.2
流速:1.0mL/min。
5.2.4检测波长:460nm。
5.2.5柱温:40℃。
进样量:20μL。
标准曲线的制作
5009.292—2023
将标准系列工作液分别注入高效液相色谱仪中,测定相应的峰面积,以标准系列工作液中β一阿朴8-胡萝卜素醛的质量浓度为横坐标,以β-阿朴-8-胡萝卜素醛的峰面积为纵坐标,绘制标准曲线。β-阿朴-8'-胡萝卜素醛标准溶液色谱图参见附录B。5.4试样溶液的测定
将试样溶液注入高效液相色谱仪中,得到待测物峰面积,代入标准曲线计算得到待测液中β一阿朴8-胡萝卜素醛的质量浓度。
待测样品中化合物色谱峰的保留时间与标准溶液相比变化范围应在土2.5%之内。结果计算和表述
试样中β-阿朴-8\-胡萝卜素醛的含量按式(1)计算。X(-po)x
m×1000
式中:
试样中β-阿朴-8”-胡萝卜素醛的含量,单位为克每千克(g/kg):(1)
一由标准曲线得到的试样溶液中β-阿朴-8”-胡萝卜素醛的质量浓度,单位为微克每毫升(μg/mL);
一由标准曲线得到的空白实验中β-阿朴-8”一胡萝卜素醛的质量浓度,单位为微克每毫升(μg/mL);
试样的复溶体积,单位为毫升(mL);试样的取样量,单位为克(g);
一一单位换算系数。
计算结果保留2位有效数字。
7精密度
在重复性条件下获得的两次独立测定结果的绝对差值不得超过算术平均值的15%。8其他
当称样量为2g时,检出限为0.0002g/kg,定量限为0.0005g/kg。3
35009.292-2023
附录A
标准溶液质量浓度校正方法
β-阿朴-8-胡萝卜素醛标准储备液使用前需要进行浓度校正。取1.00mL标准储备液于25mL容量瓶中,以乙睛定容至刻度,摇匀。移取该溶液至1cm的石英比色皿中,使用分光光度计在460nm波长下测定吸光值(A)。按式(A.1)计算标准溶液质量浓度(以乙睛作为空白测试溶液)。×25×10
式中:
X标准溶液的质量浓度,单位为微克每毫升(ug/mL);A
标准溶液的吸光值:
EI%乙腈中β-阿朴-8-胡萝卜素醛的吸光系数,为2640dL/g,25——稀释倍数;
104—转换系数(g/dL转化为μg/mL)。4
...(A..)
β-阿朴-8-胡
附录B
标准溶液色谱图
下素醛标准溶液的液相色谱图见图B.1。2.3
5009.2922023
AB-阿朴-8胡萝卜素醛
β-阿朴-8-胡萝卜素醛标准溶液色谱图(质量浓度为0.5μg/mL)bzxz.net
免费标准下载网
小提示:此标准内容仅展示完整标准里的部分截取内容,若需要完整标准请到上方自行免费下载完整标准文档。
标准图片预览:





- 其它标准
- 热门标准
- 国家标准
- GB/T30917—2014 /ISo 29941:2010 天然胶乳橡胶避孕套中可迁移亚硝胺的测定
- GB/T12777-1999 金属波纹管膨胀节通用技术条件
- GB15193.5-2003 骨髓细胞微核试验
- GB/T29633.4-2020 南极地名 第4部分:罗马字母拼写
- GB/T39964-2021 造纸行业能源管理体系实施指南
- GB/T43929-2024 空间用纤维光学器件测试指南
- GB/T43225-2023 空间物体登记要求
- GB15985-1995 丝虫病诊断标准及处理原则
- GB19159-2003 车用液化石油气
- GB/T7407-1997 中国及世界主要海运贸易港口代码
- GB1913.2-1990 漂白浸渍绝缘纸
- GB14287.4-2014 电气火灾监控系统 第4部分:故障电弧探测器
- GB5237.3-2008 铝合金建筑型材 第3部分:电泳涂漆型材
- GB/T9771.6-2020 通信用单模光纤 第6部分:宽波长段 光传输用非零色散单模光纤特性
- GB29140-2024 纯碱单位产品能源消耗限额
- 行业新闻
请牢记:“bzxz.net”即是“标准下载”四个汉字汉语拼音首字母与国际顶级域名“.net”的组合。 ©2025 标准下载网 www.bzxz.net 本站邮件:bzxznet@163.com
网站备案号:湘ICP备2025141790号-2
网站备案号:湘ICP备2025141790号-2