- 您的位置:
- 标准下载网 >>
- 标准分类 >>
- 公共安全行业标准(GA) >>
- GA/T 847-2009 消防控制室图形显示装置软件通用技术要求
标准号:
GA/T 847-2009
标准名称:
消防控制室图形显示装置软件通用技术要求
标准类别:
公共安全行业标准(GA)
标准状态:
现行出版语种:
简体中文下载格式:
.zip .pdf下载大小:
302.89 KB
点击下载
标准简介:
GA/T 847-2009.General technical requirement of the software for graph indicator in fire control center.
1范围
GA/T 847规定了消防控制室图形显示装置软件(以下简称软件)的一般要求、显示和操作、信息记录、信息传输和维护的要求。
GA/T 847适用于消防控制室安装的图形显示装置的软件产品。
2规范性引用文件
下列文件中的条款通过本标准的引用而成为本标准的条款。凡是注日期的引用文件,其随后所有的修改单(不包括勒误的内容)或修订版均不适用于本标准,然而,鼓励根据本标准达成协议的各方研究是否可使用这些最新版本。凡是不注日期的引用文件,其最新版本适用于本标准。
GB/T 4327消技术文件用消防设备图形符号(GB/T 4327 - 2008,IS0 6790:1986 ,MOD)
GB/T 8566信息技术软件生 存聞期过程(GB/T 8566一-2007 ,ISO/IEC 12207 :1995 ,MOD)
GB/T 856算机软件文档编制规范
GB 16806 消防联动控制系统
GA 767- 2008 消防控制室通用技术要求
3一般要求
3.1消防控制室图形显示装置在符合GB16806要求的基础上,其软件应符合本标准的要求。
3.2软件应采用简公中文界面 ,文字信息应使用简体中文。
3.3软件应能监快GA767-2008的附录A中规定的全部消防系统及相关设备显示其动态信息和消防安全管理信息,并向城市消防远程监控中心传输相关信息。
3.4软件编 制应符合下列基本要求:
a)软件 设计优先采度实时多任务操作系统;
b) 软件开发应符合GB/T8566;
c) 软件文档编制应符合GB/18567.
3.5软件 应有使用帮助,并优先采用CHM文件格式。
3.6软件应具有唯一的版本标识。
部分标准内容:
中华人民共和国公共安全行业标准GA/T847—2009
消防控制室图形显示装置软件
通用技术要求
General technical requirement of the softwarcfor graph indicator in fire control center2009-09-16发布
数码防车Www.bzxZ.net
中华人民共和国公安部
2009-10-01实施
本标准由公安部消防局提出,
GA/T847—2009
本标准由全国消防标准化技术委员会火灾探测和报警分技术委员会(SAC/TC113/SC6)归口。本标准负责起草单位:公安部沈阳消防研究所。本标准参加起草单位:海湾安全技术有限公司。本标准主要起草人:梅志斌、刘玉宝、宋珍、王爱中、张兴权、王卓甫、董文辉、丁宏军。1
KNiKca
1范围
消防控制室图形显示装置软件
通用技术要求
GA/T 847—2009
本标准规定了消防控制室图形显示装置软件(以下简称软件)的般要求、显示和操作、信息记录、信息传输和维护的要求。
本标准适用于消防控制室安装的形显示装置的软件产品HINA
2规范性引用文件
可本标准的引用而成为术
下列文件中的象
凡是注日期的引用文件,其随后所有标准的条款
本标准,然面,鼓励根害本标准达成协议的各方研究防误的内容)或修订版均不适用于的修改单(不包括
是否可使用这些
GB/T4327
GB/T 856
GB/T 856
GB16806
一般要求
凡是不注日期的引用文件,其最新版本追用于本标准。最新版本
资技术文件用消防设备图形付号(GB/T43272008ISO6790:1986,M0D)
信息技术软件生存周期过程(GB/T8566-2007ISO/IE12207:1995,MOD)C
算机软件文档编制规范
联动控制系统
消防控制室通用技术要求
3.!消防控制全U显示装置在符合G基础上,具软件应符合木标准的要求。16806要求的
文字信息应使用简体中义
3.2软件应采用中文界面
767—2068的附录A中规定的全部消防系统及和关设备显示其动态信息和消3.3软件应能监现Q
防安全管理信息,并域立消防选程监控中心传输相关信息。3.4软件编制应待小基本要求:
a)软件设计优先买时多任务操作系统;b)软件开发应符售8566;
c)软件文档编制应特SB/1-8567。3.5软件应有使用帮助,并优先采用CHM文件格式3.6软件应具有唯一的版本标识,显示和操作
基本要求
主界面要求如下:
a)应有菜单栏和下具栏,并位于窗口上部;b)菜单栏应至少包含消防管理,平面图、应急处理、帮助等主菜单名称,并按顺序显示,E)工具栏应有复位、消音、传输复位、打印等功能操作图标:d)在没有硬件指示灯的情况下,主界面应有火警、启动、反馈、蓝管、屏蔽、故障,通讯等专用总指示,且指示不受显示装置复位操作以外的任何操作的影响:应实时显示当前火警、启动、友馈、监管、屏蔽、故障总数;e)
GA/T847—2009
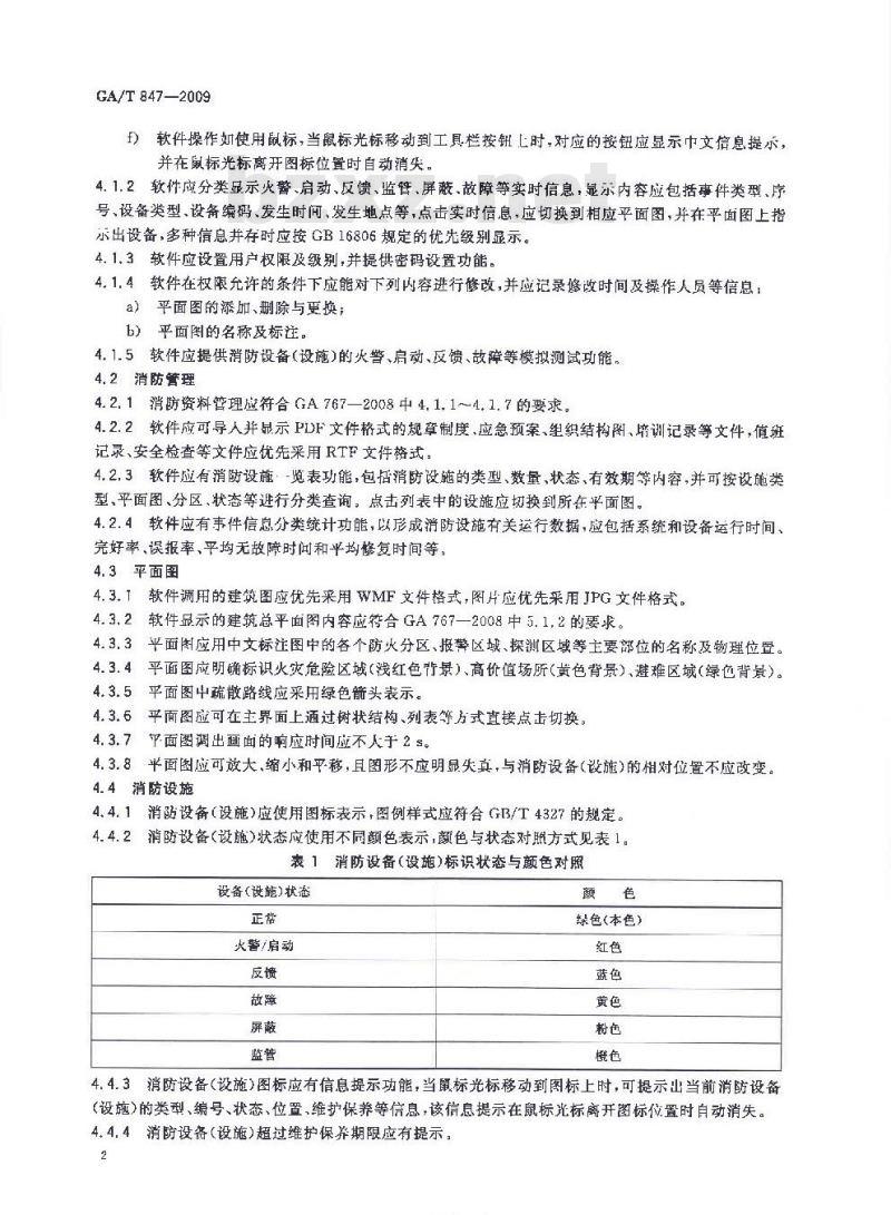
f)软件操作如使用鼠标,当鼠标光标移动到工具栏按钮上时,对应的按钮应显示巾文信息提示,并在鼠标光标离开图标位置时自动消失。4.1.2软件应分类显示火警、启动、反馈、监管、屏蔽、故障等实时信息,显示内容应包括事件类型、序号、设备类型、设备编码、发生时间、发生地点等,点击实时信息,应切换到相应平面图,并在平面图上指示出设备,多种信息并存时应按GB16806规定的优先级别显示。4.1.3软件应设置用户权限及级别,并提供密码设置功能。4.1.4软件在权限允许的条件下应能对下列内容进行修改,并应记录修改时间及操作人员等信息:a)平面图的添加、删除与更换;b)平面的名称及标注。
4.1.5软件应提供消防设备(设施)的火警、启动、反馈、故障等模拟测试功能。4.2消防管理
4.2.1消防资料管理应符合GA767—2008中4.1.1~4.1.7的要求。4.2.2软件应可导人并显示PDF文件格式的规章制度、应急预案、组织结构图,培训记录等文件,值班记录、安全检查等文件应优先采用RTF文件格式,4.2.3软件应有消防设施·-览表功能,包括消防设施的类型、数量,状态、有效期等内容,并可按设施类型,平面图、分区、状态等避行分类查询,点击列表中的设施应切换到所在平面图。4.2.4软件应有事件信息分类统计功能,以形成消防设施有关运行数据,应包括系统和设备运行时间、完好率、误报率,平均无故障时间和半均修复时间等。4.3平面图
4.3.T软件调用的建筑图应优先采用WMF文件格式,图片应优先采用JPG文件格式。4.3.2软件显示的建筑总平面图内容应符合GA767—2008中5.1.2的要求。4.3.3平面图应用中文标注图中的各个防火分区、报警区域、探测区域等主要部位的名称及物理位置。4.3.4平面图应明确标识火灾危险区域(浅红色背景)、高价值场所(黄色背景)、避难区域(绿色背景)。4.3.5平面图中疏散路线应采用绿色箭头表示。4.3.6平面图应可在主界面上通过树状结构、列表等方式直接点击切换,4.3.7面图调出画面的响应时间应不人于2s。4.3.8半面图应可放大、缩小和平移,且图形不应明显失真,与消防设备(设施)的相对位置不应改变。4.4消防设施
4.4.1消防设备(设施)应使用图标表示,图例样式应符合GB/T4327的规定。4.4.2消防设备(设施)状态应使用不同颜色表示,颜色与状态对照方式见表1。表1消防设备(设施)标识状态与颤色对照设备(设施)状态
火警/启动
绿色(本色)
4.4.3消防设备(设施)图标应有信息提示功能,当鼠标光标移动到图标上时,可提示出当前消防设备(设施)的类型、编号、状态、位置、维护保养等信息,该信息提示在鼠标光标离开图标位置时自动消失。4.4.4消防设备(设施)超过维护保养期限应有提示。2
KNrKca
4.5应急处理
GA/T 847-—2009
4.5.1火灾发生时,软件应提示值班人员相关联动控制操作信息和应急处理的相关程序信息。4.5.2火灾发生时,软件应提示打印火替半面图。5信息记录
5.1信息记录应符合GA767—2008中第6章的要求。5.2信息记录内容应包括:
a)图形显示装置开关机时间;
b)火警、启动、反馈、故障、监管、屏蔽、复位等历史信息;实时信息的处理记录,
值班人员记录,
设备变更、维护保养记录;
平面模拟图的增加、删除及更换记录;f
图形显示装置与所连接的控制器之间的通讯故障及恢复记录;g)
h)图形显示装置与城市消防远程监控中心之间的通讯故障及恢复记录。5.3信息记录可按时间、事件类型等分类查询。5.4软件应有信息记录备份功能,当存储信息超过设计穿量时,应提示操作人员备份或自动备份,也可随时备份,如果当前信息记录遭到破坏,软件可以恢复上一次备份数据5.5信息记录应只能巡行查询,不能人为删除或修改。5.6软件应提供信息记录打印报表功能。6信息传输
6.1软件与城市消防远程监控中心的信息传输应符合GA767—2008中第7章的要求。6.2通讯协议应符合国家相关标准的要求。7维护
7.1软件自身升级应兼容早期版本,7.2软件如需安装,则应提供安装向导程序,安装过程中的系统配置应有详细说明,款件卸载应提供卸载向导,卸载过程中不应删除信息记录数据。7.3如软件无需安装,则不应要求用户注册控件或对系统文件及注册表等进行修改。GA/T847-2009
中华人民共和国公共安全
行业标准
消防控制室图形显示装置软件
通用技术要求
GA/T 847 2009
中国标准出版社出版发行
北京复兴门外三里河北街16号
邮政编码:100045
网址 spc. net. cn
电话:6852394668517548
中国标雅出版社案皇岛印刷厂印刷各地新华书店经销
印张0.5字数7千字
开本880×1230 1/16
2009年9月第一版
2009年9月第一次印刷
书号:155066·2-20081定价14.00元由本社发行中心调换
如有印装差错
版权专有慢权必究
举报电话:(010)68533533
KNIKAC
6008 /
小提示:此标准内容仅展示完整标准里的部分截取内容,若需要完整标准请到上方自行免费下载完整标准文档。
标准图片预览:





- 热门标准
- GA公共安全标准
- GA470-2004 法庭科学DNA数据库现场生物样品和被采样人信息项及其数据结构
- GA563-2009 警服 春秋执勤服
- GA899-2010 大型焰火燃放作业单位资质条件及管理
- GA385-2002 火灾声和/或光警报器
- GA407.1-2003 进口机动车制造厂品牌名称代码 第1部分:制造厂各称代码
- GA40-2004 交通事故案卷文书
- GA/T368-2001 入侵报警系统技术要求
- GA44-1993 消防头盔
- GA300.1-2001 看守所在押人员信息管理代码 第1部分:看守所编码
- GA/T70-2004 安全防范工程费用预算编制办法
- GA/T521-2004 人身损害受伤人员误工损失日评定准则
- GA/T536.4-2005 易燃易爆危险品 火灾危险性分级及试验方法 第4部分:遇水放出易燃气体物质分级试验方法
- GA/T1523-2018 微粒悬浮液显现手印技术规范
- GA107-1995 推车式二氧化碳灭火器
- GA69-1994 防爆毯
- 行业新闻
网站备案号:湘ICP备2025141790号-2