- 您的位置:
- 标准下载网 >>
- 标准分类 >>
- 有色金属行业标准(YS) >>
- YS/T 275-2008 高纯铝
标准号:
YS/T 275-2008
标准名称:
高纯铝
标准类别:
有色金属行业标准(YS)
标准状态:
现行-
发布日期:
2008-03-12 -
实施日期:
2008-09-01 出版语种:
简体中文下载格式:
.rar.pdf下载大小:
199.25 KB
替代情况:
替代YS/T 275-2000
点击下载
标准简介:
标准下载解压密码:www.bzxz.net
本标准规定了高纯铝的要求、试验方法、检验规则及标志、包装、运输、贮存、订货单(或合同)内容。本标准适用于以99.99%铝为原料,采用凝固提纯法等方法生产的高纯铝。 YS/T 275-2008 高纯铝 YS/T275-2008
部分标准内容:
1CS 77. 120. 10
中华人民共和国有色金属行业标准YS/T 275—2008
代替YS/T275—2000
高纯铝
High purityaluminium
2008-03-12发布
敬码防伪
国家发展和改革委员会
2008-09-01实施
本标准代替YS/T275—2000高纯铝》。iKAONTKAca-
YS/T 275—2008
本标准是对YS/T275·2000高纯铅\的修订。与YS/T275—2000相比,主要有如下改变:-对 Si、Ti,Zn 杂质含量进行了修订;一对牌号表示方法进行了修改;一对表面质量进行了明确规定;-对产品取样进行了明确规定;
-对产品包装进行了明确的规定。本标推由全国有色金属标准化技术委员会提出并归口。本标准负责起草单位中国铝业股份有限公司贵州分公司、新疆众和股份有限公司。本标准主要起草人:高淑兰、曾萍、崔健、刘钢、尚光宇,刘杰、翟新生、何新光、宋玉萍。本标准所代替标准的历次版本发布情况为:GB/T 8179—1987;
YS/T 2751994,YS/T 275—2000。1
1范围
高纯铝
YS/T 275—2008
本标准规定了高纯铝的要求,试验方法、检验规则及标志、包装、运输、贮存、订货单(或合同)内容。本标准适用于以99.99%铅为原料,采用凝固提纯法等方法生产的高纯铝。2规范性引用文件
下列文件中的条款通过本标准的引用而成为本标准的案款。凡是在日期的引用件,其随后所有的修改单(不包括勘误的内容发修订版均不适用于本标准,然而,鼓励根据本标准达成协议的各方研究是否可使用这些文件的最就版本。凡是不注日期的引用文件,其最新版本适用于本标难。GB/T 8170
数值修实规则
YS/T 244, 1-
3要求
3.1产品分类
高纯铝分为
3.2化学成分
高纯铝化学分析方法
N.A1-5N5两个牌
高纯铝化学应衍合表1
1的规室。
化学成分(质量分数)/%
AI-5N5
99. 999 5
注1:错质量分数为
杂质含量(×10)不大于
1I Si+Ft+Ti+Zn+Ga
与表中质量分数等于或人于D.10×10-*%的杂质总和的差值。注2:分析数值的判定来用修约
限值位数一致,
较法,数值修约规则按GB/T81YO的有关规定进行。修约位数与表中所列极注3:对杂质元素As.Hg.Cr或其他杂质需方妞有要求,可由供需双方协商。往4:如需方有特殊要求,供需双方另行商定,但含量小于0.10×10-%的杂质,不计入杂质总和,3.3表面质量
3.3.1高纯产品为银白色,表面光亮,只有清晰结品条纹。3.3.2商纯铝表面不得有肉眼可见的夹杂物。3.3.3高纯铝表面允许进行铲凿处理,但铲凿处理后不应有影响用户使用的缺陷。3.4供货形状、规格
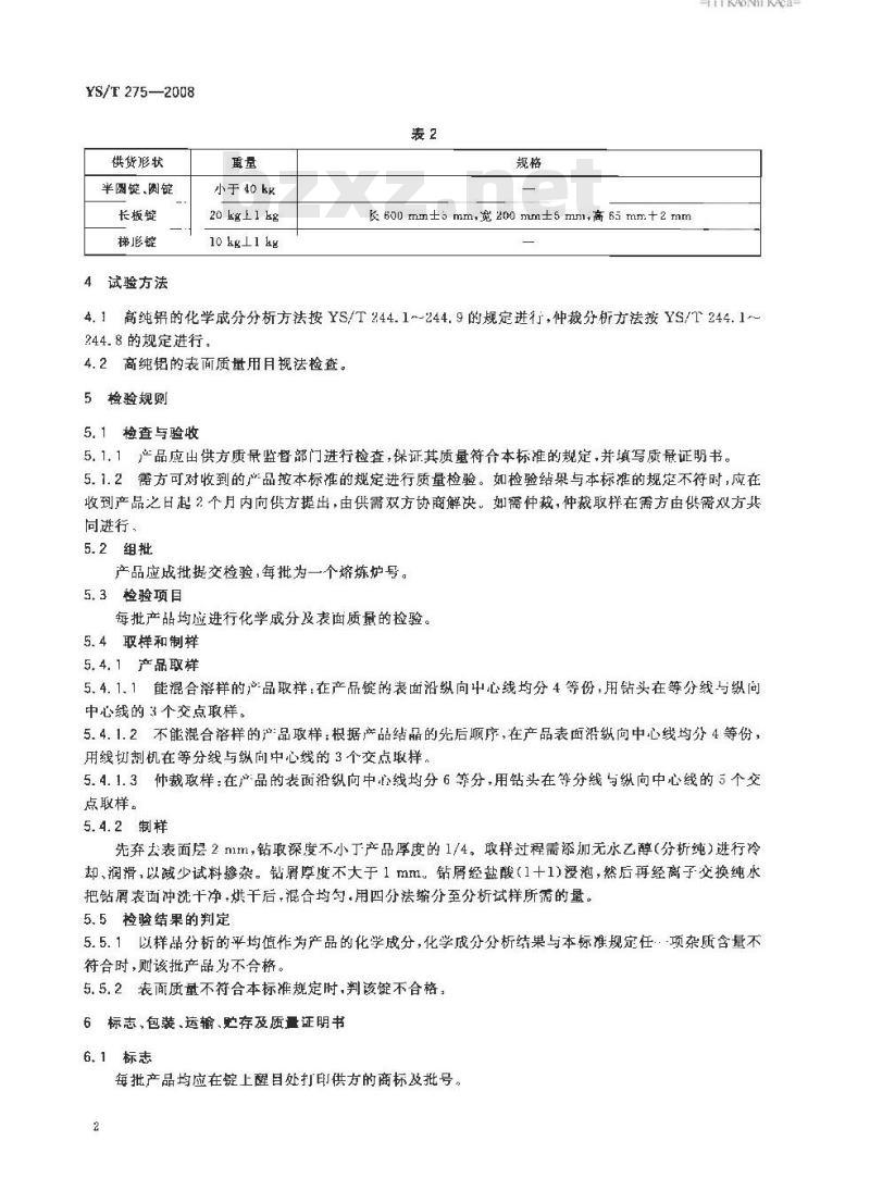
商纯铝供货形状和规格应符合表2的规定。如需方有特殊要求,供需双方另行商定并在合同巾注明。
YS/T275—2008
供货形状
半圆锭、圆锭
梯彤锭
4试验方法
小于40kg
20kg上1kg
10 kgl1kg
长600mm±smm宽200mm±5mm,高65mm+2mmTTKAOIKACa
4.1高纯铝的化学成分分析方法按YS/T244.1~244.9的规定进行,仲裁分析方法按YS/T244.1~244.8的规定进行
4.2高纯铝的表面质用月规法检查。5检验规则
5.1检查与验收
5.1.1产品应出供方质最监督部门进行检查,保证其质量符合本标准的规定,并填写质最证明书。5.1.2需方可对收到的产品按本标准的规定进行质量检验。如检验结果与本标推的规定不符时,应在收到产品之日起2个月内向供方提出,由供需双方协商解决,如需仲裁,仲裁取样在需方由供需双方其同进行,
5.2组批
产品应成批提交检验,每批为一个熔炼炉号。5.3检验项目
每批产品均应进行化学成分及表面质最的检验。5.4取样和制样
5.4.1产品取样
5.4.1.1能混合落样的产品取样:在产品锭的表面沿纵向中心线均分4等份,用钻头在等分线与纵问中心线的3个交点取样。
5.4.1.2不能混合溶样的产品取样:根据产品结品的先后顺序,在产品表面沿纵向中心线均分4等份,用线切割机在等分线与纵向中心线的3个交点取样。5.4.1.3仲裁取样:在产品的表面沿纵向中心线均分6等分,用钻头在等分线与纵向中心线的5个交点取样。
5.4.2制样
先弃去表面层2mm,钻取深度不小丁产品厚度的1/4。取样过程需添加无水乙醇(分析纯)进行冷却、润滑,以减少试料掺杂。钻屑厚度不大于1mm。钻屑经盐酸(1十1)漫泡,然后再经离子交换纯水把钻屑表面冲洗十净,烘干后混合均勾.用四分法毓分至分析试样所需的量。5.5检验结果的判定
5.5.1以样品分析的评均值作为产品的化学成分,化学成分分析结果与本标准规定任-项杂质含量不符合时,则该批产品为不合格。5.5.2表面质量不符合本标准规定时,判该不合格,6标志、包装、运输、存及质量证明书6.1标志
每批产品均应在锭上醒目处打印供方的商标及批号。2
6.2包装
YS/T275—2008
产品用洁的(牛度)纸或泡沫包妻后,放入塑料袋内,每袋净重不超过40kg,袋上标明:产品名称、批号、净重、供方名称、出厂尺期;或采用塑料袋内包后,装人瓦楞纸箱或供需双方协商其他包装,在包装上醒目处注明防潮,轻放等文字或标志。6.3运输
产品运输过程中,应防止雨淋,受潮,不应激烈碰撞,以免损坏包装而站污产品。6.4购存
产品应存放在清洁、干燥和无酸碱的场所,以免产品站污变质。6.5质量证明书
每批高纯铝应附质量证明书,其上注明:a)供方名称;
b)产品名称;
e)批号、净重;
d)分析检验结果及技术(质最)监督部门印记;e)本标准编号:
f)出厂日期。
7订货单(或合同)内客
本标准所列材料的订货单(或合同)应包括下列内容:a)产品名称:
b)规格和牌号;
c)数量;
d)本标准编号;
e)其他需要在合同中注明的内容。YS/T 275-2008
TTKAONIKAca
中华人民共和国有色金寓此内容来自标准下载网
行业标准
高纯铝
YS/T275—2008
中国标准所版社出版发行
北京复兴门外兰里河北街16号
邮敏编码:1C0045
网 www, spe.net. cn
电话:6852391668517548
中国标准出版社秦皇岛印刷厂印剧务地新华书店经销
并本880×1230
2008年6月第一版
印张 0, 5
字数6千学
2008年6月第一次印刷
书号:155066-2-18775
5定价10.00
由本社发行中心调换
如有印装差错
版权专有侵权必究
举报电话:010)68533533
8000022/
小提示:此标准内容仅展示完整标准里的部分截取内容,若需要完整标准请到上方自行免费下载完整标准文档。
中华人民共和国有色金属行业标准YS/T 275—2008
代替YS/T275—2000
高纯铝
High purityaluminium
2008-03-12发布
敬码防伪
国家发展和改革委员会
2008-09-01实施
本标准代替YS/T275—2000高纯铝》。iKAONTKAca-
YS/T 275—2008
本标准是对YS/T275·2000高纯铅\的修订。与YS/T275—2000相比,主要有如下改变:-对 Si、Ti,Zn 杂质含量进行了修订;一对牌号表示方法进行了修改;一对表面质量进行了明确规定;-对产品取样进行了明确规定;
-对产品包装进行了明确的规定。本标推由全国有色金属标准化技术委员会提出并归口。本标准负责起草单位中国铝业股份有限公司贵州分公司、新疆众和股份有限公司。本标准主要起草人:高淑兰、曾萍、崔健、刘钢、尚光宇,刘杰、翟新生、何新光、宋玉萍。本标准所代替标准的历次版本发布情况为:GB/T 8179—1987;
YS/T 2751994,YS/T 275—2000。1
1范围
高纯铝
YS/T 275—2008
本标准规定了高纯铝的要求,试验方法、检验规则及标志、包装、运输、贮存、订货单(或合同)内容。本标准适用于以99.99%铅为原料,采用凝固提纯法等方法生产的高纯铝。2规范性引用文件
下列文件中的条款通过本标准的引用而成为本标准的案款。凡是在日期的引用件,其随后所有的修改单(不包括勘误的内容发修订版均不适用于本标准,然而,鼓励根据本标准达成协议的各方研究是否可使用这些文件的最就版本。凡是不注日期的引用文件,其最新版本适用于本标难。GB/T 8170
数值修实规则
YS/T 244, 1-
3要求
3.1产品分类
高纯铝分为
3.2化学成分
高纯铝化学分析方法
N.A1-5N5两个牌
高纯铝化学应衍合表1
1的规室。
化学成分(质量分数)/%
AI-5N5
99. 999 5
注1:错质量分数为
杂质含量(×10)不大于
1I Si+Ft+Ti+Zn+Ga
与表中质量分数等于或人于D.10×10-*%的杂质总和的差值。注2:分析数值的判定来用修约
限值位数一致,
较法,数值修约规则按GB/T81YO的有关规定进行。修约位数与表中所列极注3:对杂质元素As.Hg.Cr或其他杂质需方妞有要求,可由供需双方协商。往4:如需方有特殊要求,供需双方另行商定,但含量小于0.10×10-%的杂质,不计入杂质总和,3.3表面质量
3.3.1高纯产品为银白色,表面光亮,只有清晰结品条纹。3.3.2商纯铝表面不得有肉眼可见的夹杂物。3.3.3高纯铝表面允许进行铲凿处理,但铲凿处理后不应有影响用户使用的缺陷。3.4供货形状、规格
商纯铝供货形状和规格应符合表2的规定。如需方有特殊要求,供需双方另行商定并在合同巾注明。
YS/T275—2008
供货形状
半圆锭、圆锭
梯彤锭
4试验方法
小于40kg
20kg上1kg
10 kgl1kg
长600mm±smm宽200mm±5mm,高65mm+2mmTTKAOIKACa
4.1高纯铝的化学成分分析方法按YS/T244.1~244.9的规定进行,仲裁分析方法按YS/T244.1~244.8的规定进行
4.2高纯铝的表面质用月规法检查。5检验规则
5.1检查与验收
5.1.1产品应出供方质最监督部门进行检查,保证其质量符合本标准的规定,并填写质最证明书。5.1.2需方可对收到的产品按本标准的规定进行质量检验。如检验结果与本标推的规定不符时,应在收到产品之日起2个月内向供方提出,由供需双方协商解决,如需仲裁,仲裁取样在需方由供需双方其同进行,
5.2组批
产品应成批提交检验,每批为一个熔炼炉号。5.3检验项目
每批产品均应进行化学成分及表面质最的检验。5.4取样和制样
5.4.1产品取样
5.4.1.1能混合落样的产品取样:在产品锭的表面沿纵向中心线均分4等份,用钻头在等分线与纵问中心线的3个交点取样。
5.4.1.2不能混合溶样的产品取样:根据产品结品的先后顺序,在产品表面沿纵向中心线均分4等份,用线切割机在等分线与纵向中心线的3个交点取样。5.4.1.3仲裁取样:在产品的表面沿纵向中心线均分6等分,用钻头在等分线与纵向中心线的5个交点取样。
5.4.2制样
先弃去表面层2mm,钻取深度不小丁产品厚度的1/4。取样过程需添加无水乙醇(分析纯)进行冷却、润滑,以减少试料掺杂。钻屑厚度不大于1mm。钻屑经盐酸(1十1)漫泡,然后再经离子交换纯水把钻屑表面冲洗十净,烘干后混合均勾.用四分法毓分至分析试样所需的量。5.5检验结果的判定
5.5.1以样品分析的评均值作为产品的化学成分,化学成分分析结果与本标准规定任-项杂质含量不符合时,则该批产品为不合格。5.5.2表面质量不符合本标准规定时,判该不合格,6标志、包装、运输、存及质量证明书6.1标志
每批产品均应在锭上醒目处打印供方的商标及批号。2
6.2包装
YS/T275—2008
产品用洁的(牛度)纸或泡沫包妻后,放入塑料袋内,每袋净重不超过40kg,袋上标明:产品名称、批号、净重、供方名称、出厂尺期;或采用塑料袋内包后,装人瓦楞纸箱或供需双方协商其他包装,在包装上醒目处注明防潮,轻放等文字或标志。6.3运输
产品运输过程中,应防止雨淋,受潮,不应激烈碰撞,以免损坏包装而站污产品。6.4购存
产品应存放在清洁、干燥和无酸碱的场所,以免产品站污变质。6.5质量证明书
每批高纯铝应附质量证明书,其上注明:a)供方名称;
b)产品名称;
e)批号、净重;
d)分析检验结果及技术(质最)监督部门印记;e)本标准编号:
f)出厂日期。
7订货单(或合同)内客
本标准所列材料的订货单(或合同)应包括下列内容:a)产品名称:
b)规格和牌号;
c)数量;
d)本标准编号;
e)其他需要在合同中注明的内容。YS/T 275-2008
TTKAONIKAca
中华人民共和国有色金寓此内容来自标准下载网
行业标准
高纯铝
YS/T275—2008
中国标准所版社出版发行
北京复兴门外兰里河北街16号
邮敏编码:1C0045
网 www, spe.net. cn
电话:6852391668517548
中国标准出版社秦皇岛印刷厂印剧务地新华书店经销
并本880×1230
2008年6月第一版
印张 0, 5
字数6千学
2008年6月第一次印刷
书号:155066-2-18775
5定价10.00
由本社发行中心调换
如有印装差错
版权专有侵权必究
举报电话:010)68533533
8000022/
小提示:此标准内容仅展示完整标准里的部分截取内容,若需要完整标准请到上方自行免费下载完整标准文档。
标准图片预览:





- 热门标准
- 有色金属行业标准(YS)
- YS/T667.2-2009 化学品氧化铝化学分析方法 第2部分 填料用氢氧化铝及拟薄水铝石中砷、汞、铅含量的测定 氢化物发生-电感耦合等离子体发射光谱法
- YS/T420-2000 铝合金韦氏硬度试验方法
- YS/T12-2012 铝及铝合金火焰熔炼炉、保温炉
- YS/T438.3-2001 砂状氧化铝物理性能测定方法 安息角的测定
- YS/T833-2012 铼酸铵化学分析方法 铼酸铵中铍、镁、铝、钾、钙、钛、铬、锰、铁、钴、铜、锌和钼量的测定 电感耦合等离子体原子发射光谱法
- YS/T1014.1-2014 三氧化二铋化学分析方法 第1部分:三氧化二铋量的测定 Na2EDTA滴定法
- YS/T455.3-2003 铝箔试验方法 第3部分 铝箔粘附性试验方法
- YS/T102.1-2003 铅、锌治炼企业产品能耗 第一部分:铅冶炼企业产品能耗
- YS/T416-1999 氢气净化用钯合金管材
- YS/T424.4-2000 二硼化钛粉末化学分析方法 碳量的测定
- YS5206-2000 工程地质测绘规程(附条文说明)
- YS/T568.11-2008 氧化锆、氧化铪化学分析方法 镍量的测定 α-联呋喃甲酰二肟分光光度法
- YS/T240.2-2007 铋精矿化学分析方法 铅量的测定 Na2EDTA滴定法和火焰原子吸收光谱法
- YS/T539.4-2006 镍基合金粉化学分析方法过硫酸铵氧化的滴定法测定铬量
- YS/T555.2-2006 钼精矿化学分析方法 二氧化硅量的测定
- 行业新闻
请牢记:“bzxz.net”即是“标准下载”四个汉字汉语拼音首字母与国际顶级域名“.net”的组合。 ©2025 标准下载网 www.bzxz.net 本站邮件:bzxznet@163.com
网站备案号:湘ICP备2025141790号-2
网站备案号:湘ICP备2025141790号-2