首页
标准下载
小学语文资料
小学数学资料
小学英语资料
小学科学资料
小学道法资料
中文
中文
位置:
标准下载
>
小学科学
>
鄂教版
>
三年级下册
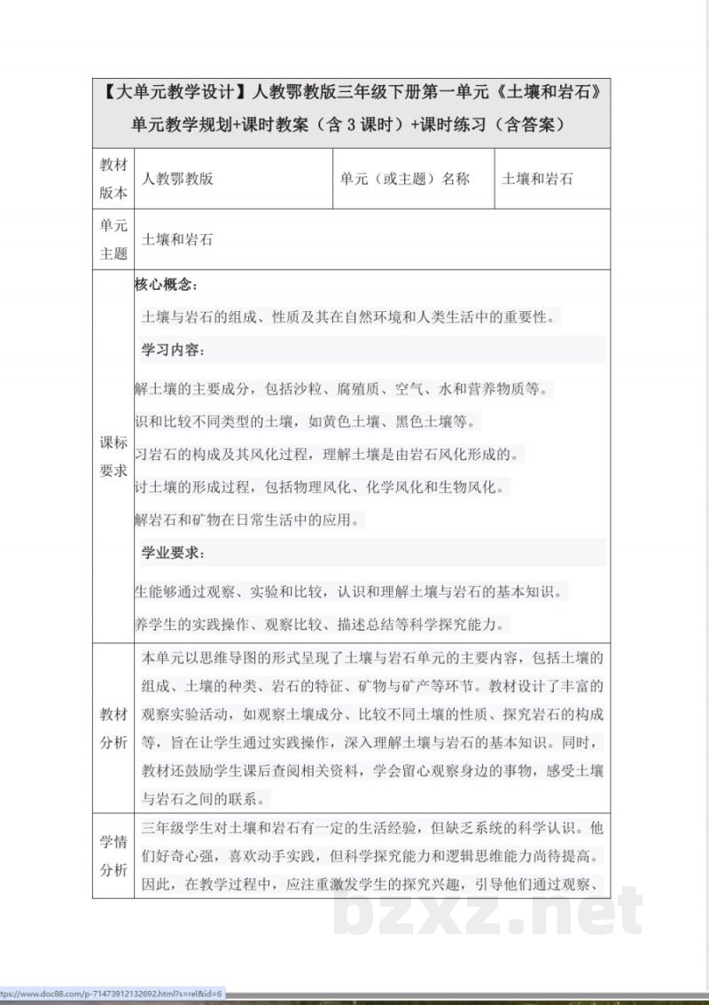
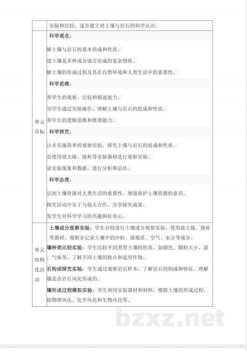
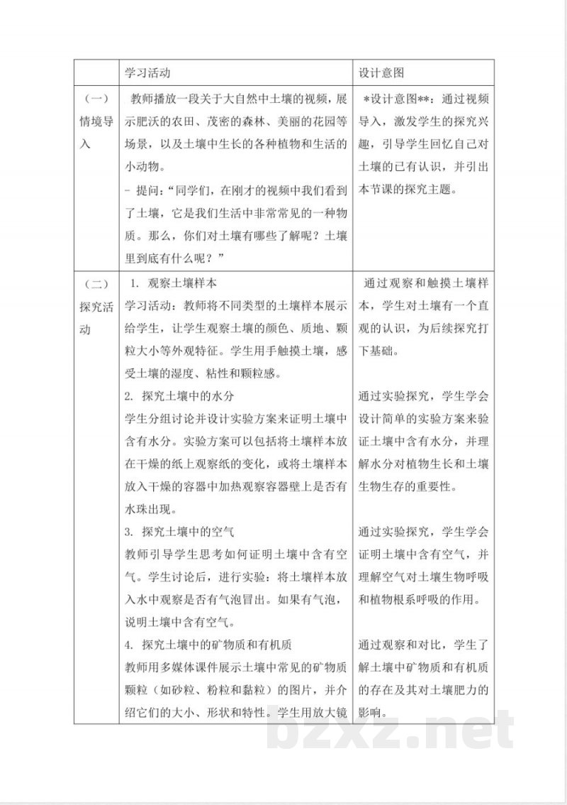
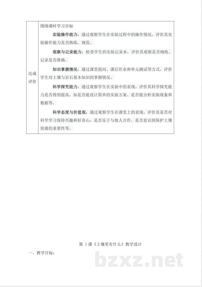
人教鄂教版三年级下册科学1.1 土壤里有什么 教学设计
本网站 发布时间:2025-12-03 09:16:44
教案课件
免费下载
点击下载此文档
基本信息
文档名称:
人教鄂教版三年级下册科学1.1 土壤里有什么 教学设计
教材学段:
小学科学
教材版本:
鄂教版
所属年级:
三年级下册
创建时间:
2025-12-03
下载格式:
zip (包含 docx pdf)
文件大小:
0.00 bytes
下载方式:
免费下载
文章内容
文档内容简介:
说明:本文档为学习资料,仅供教学与自学使用,资源免费下载,不含任何诱导下载或捆绑程序。
小提示:上面此文档内容仅展示完整文档里的部分内容, 若需要下载完整文档请
点击免费下载完整文档
。
文档图片预览
文档图片预览:
热门文档
1.土壤里有什么 教案 人教鄂教版科学三年级下册
教案课件
19.测试与改进 教案 人教鄂教版科学三年级下册
教案课件
人教鄂教版科学三年级下册全册大单元整体教学设计
教案课件
人教鄂教版三年级下册科学1.2 比较不同的土壤 教学设计
教案课件
5.养护凤仙花 教案 人教鄂教版科学三年级下册
教案课件
7.花果实种子 教案 人教鄂教版科学三年级下册
教案课件
11.空气占据空间吗 教案 人教鄂教版科学三年级下册
教案课件
人教鄂教版三年级科学下册5.15 《谁在动》大单元教学设计
教案课件
10.空气有质量吗 教案 人教鄂教版科学三年级下册
教案课件
3.岩石与矿物 教案 人教鄂教版科学三年级下册
教案课件
最新文档
人教鄂教版科学三年级下册全册大单元整体教学设计
教案课件
人教版数学六年级下册(全本)
作业资料
11.空气占据空间吗 教案 人教鄂教版科学三年级下册
教案课件
六年级下册人教版数学教学
教案课件
2.比较不同的土壤 教案 人教鄂教版科学三年级下册
教案课件
名师彩卷·数学六年级·下册
单元测试
人教鄂教版三年级下册科学1.2 比较不同的土壤 教学设计
教案课件
六年级数学下册练习
单元测试
人教鄂教版三年级科学下册5.15 《谁在动》大单元教学设计
教案课件
人教版小学六年级数学下册期中试卷附答案(1)
期中考试