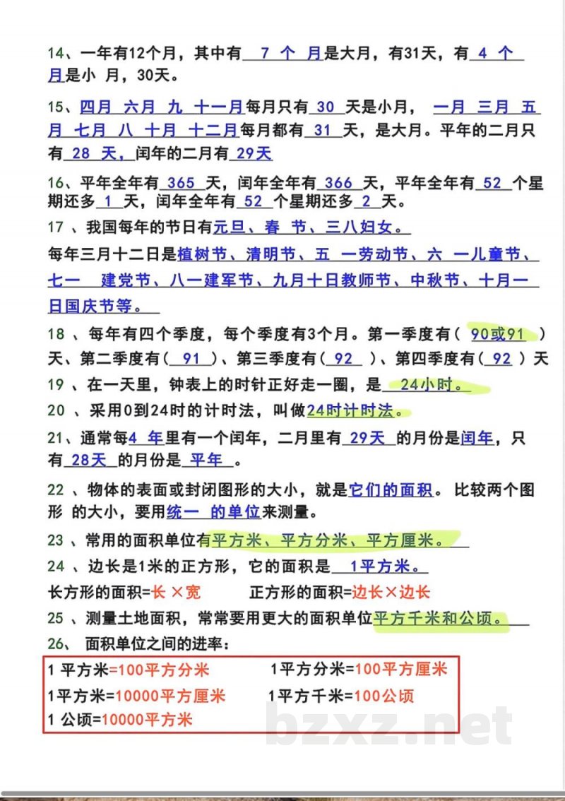
15、四月六月九十一月每月只有30天是小月,一月三月五月七月八十月十二月每月都有_31天,是大月。平年的二月只有28 天,闰年的二月有,29天
16、平年全年有365天,闰年全年有366天,平年全年有52个星期还多1天,闰年全年有52个星期还多2天。17、我国每年的节日有元旦、春节、三八妇女。每年三月十二日是植树节、清明节、五一劳动节、六一儿童节、七一建党节、八一建军节、九月十日教师节、中秋节、十月一国庆节等。
18、每年有四个季度,每个季度有3个月。第一季度有(90或91天、第二季度有(91)、第三季度有(92)、第四季度有(92)天19、在一天里,钟表上的时针正好走一圈,是24小时。20、采用0到24时的计时法,叫做24时计时法。21、通常每4年里有一个润年,二月里有29天的月份是闰年,只有28天的月份是平年。
22、物体的表面或封闭图形的大小,就是它们的面积。比较两个图形的大小,要用统一的单位来测量。23、常用的面积单位有平方米、平方分米、平方厘米。24、边长是1米的正方形,它的面积是1平方米。长方形的面积=长 X宽
正方形的面积=边长×边长25、测量土地面积,常常要用更大的面积单位平方于米和公。26、面积单位之间的进率:
1平方米=100平方分米1平方米=10000平方厘米
1公=10000平方米1平方分米=100平方厘米1平方千米=100公项
说明:本文档为学习资料,仅供教学与自学使用,资源免费下载,不含任何诱导下载或捆绑程序。
小提示:上面此文档内容仅展示完整文档里的部分内容, 若需要下载完整文档请 点击免费下载完整文档 。
