原题:
题型:材料题-评论解说题
阅读材料,回答问题。
请根据材料,从“坚持党的领导是中国共产党取得伟大成就的宝贵历史经验”、“坚持中国道路是中国共产党取得伟大成就的宝贵历史经验”、“坚持理论创新是中国共产党取得伟大成就的宝贵历史经验”中任选一个作为观点,并综合上述材料加以论证。(要求:选取观点,至少列举两个史实,史论结合,逻辑清晰,有总结提升)
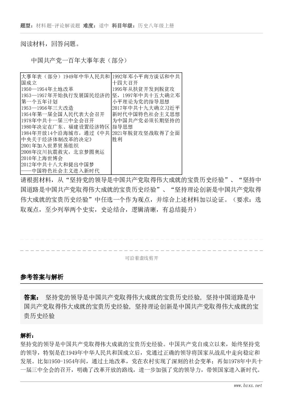
中国共产党一百年大事年表(部分)
| 大事年表(部分)1949年中华人民共和国成立 1950—1954年土地改革 1953—1957年开始执行发展国民经济的第一个五年计划 1953—1956年三大改造 1954年第一届全国人民代表大会召开 1978年中共十一届三中全会召开 1980年决定在广东、福建设置经济特区 1984年开放14个沿海城市,通过《中共中央关于经济体制改革的决定》 2001年加入世界贸易组织 2008年汶川抗震救灾,北京梦圆奥运 2010年上海世博会 2012年中共十八大和提出中国梦 ——中国特色社会主义进入新时代 | 1992年邓小平南方谈话和中共十四大召开 1995年从扶贫开发到脱贫攻坚,1997年中共十五大确立邓小平理论为党的指导思想 2017年中共十九大确立习近平新时代中国特色社会主义思想为中国共产党必须长期坚持的指导思想 2021年脱贫攻坚战取得了全面胜利 |
题目考点:坚持党的领导是中国特色社会主义成功的关键, 中国道路的独特性促进了国家的稳定与发展, 理论创新推动了国家发展适应时代的要求
