您好,欢迎来到标准下载网!

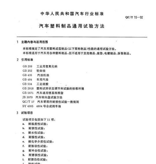
  • QC/T 15-92 汽车塑料制品通用试验方法

    QC/T 15-92 汽车塑料制品通用试验方法

    QC/T 15-92. 1主题内容与适用范围 QC/T 15规定了汽车用塑料成型制品(以下简称制品)性能的通用试验方法. QC/T 15适用于汽车用各种塑料制品,但不适用于发泡制品、座垫.电镀制品、涂装制品。 2引用标准 GB 209工业用氢氧化钠 GB 252轻柴油 GB 435汽油机油 GB 4

    2025-02-27 类别:汽车行业标准(QC)
    + 查看标准
  • QC/T 17-92 汽车零部件耐候性试验一般规则

    QC/T 17-92 汽车零部件耐候性试验一般规则

    QC/T 17-92. 1主题内容与适用范围 QC/T 17规定了汽车零部件耐候性试验的内容、方法、条件及设备。 QC/T 17适用于塑料、橡胶、人造革、纤维等制成的汽车零件和汽车金属件。 QC/T 17不适用于电线、轮胎、防振橡胶、空气弹簧等零部件。| 2引用标准 GB 250染色牢度褪色样卡 G

    2025-02-27 类别:汽车行业标准(QC)
    + 查看标准
  • QC/T 19-92 汽车用分电器技术条件

    QC/T 19-92 汽车用分电器技术条件

    QC/T 19-92. 1主题内容与适用范围 QC/T 19规定了分电器的技术要求、试验方法及检验规则。 QC/T 19适用于汽车用汽油发动机蓄电池点火系统中的触点式分电器。 2引用标准 ZB T35 001汽车电 气设备基本技术条件 ZB T36 002点火系统的测试方法 ZBT37006汽车用高

    2025-02-27 类别:汽车行业标准(QC)
    + 查看标准
  • QC/T 19-92 汽车用分电器技术条件

    QC/T 19-92 汽车用分电器技术条件

    QC/T 19-92. 1主题内容与适用范围 QC/T 19规定了分电器的技术要求、试验方法及检验规则。 QC/T 19适用于汽车用汽油发动机蓄电池点火系统中的触点式分电器。 2引用标准 ZB T35 001汽车电 气设备基本技术条件 ZB T36 002点火系统的测试方法 ZBT37006汽车用高

    2025-02-27 类别:汽车行业标准(QC)
    + 查看标准
  • QC/T 19-92 汽车用分电器技术条件

    QC/T 19-92 汽车用分电器技术条件

    QC/T 19-92. 1主题内容与适用范围 QC/T 19规定了分电器的技术要求、试验方法及检验规则。 QC/T 19适用于汽车用汽油发动机蓄电池点火系统中的触点式分电器。 2引用标准 ZB T35 001汽车电 气设备基本技术条件 ZB T36 002点火系统的测试方法 ZBT37006汽车用高

    2025-02-27 类别:汽车行业标准(QC)
    + 查看标准
  • QC/T 19-92 汽车用分电器技术条件

    QC/T 19-92 汽车用分电器技术条件

    QC/T 19-92. 1主题内容与适用范围 QC/T 19规定了分电器的技术要求、试验方法及检验规则。 QC/T 19适用于汽车用汽油发动机蓄电池点火系统中的触点式分电器。 2引用标准 ZB T35 001汽车电 气设备基本技术条件 ZB T36 002点火系统的测试方法 ZBT37006汽车用高

    2025-02-27 类别:汽车行业标准(QC)
    + 查看标准
  • QC/T 20-92 汽车用气压式制动灯开关技术条件

    QC/T 20-92 汽车用气压式制动灯开关技术条件

    QC/T 20-92. 1主题内容与 适用范围 QC/T 20规定了汽车用气压式制动灯开关(以下简称开关)的技术要求、试验方法、检验规则、标志、包装、运输及贮存。 QC/T 20适用于汽车制动时,用气压使制动灯工作的开关。 2引用标准 GB 2423.4电工 电子产品基本环境试验规程试验Db:交变湿

    2025-02-27 类别:汽车行业标准(QC)
    + 查看标准
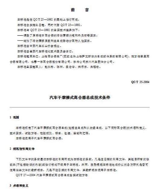
  • QC/T 25-2004 汽车干摩擦式离合器总成技术条件

    QC/T 25-2004 汽车干摩擦式离合器总成技术条件

    QC/T 25-2004. 1范涠 QC/T 25规定了汽车干摩擦式离合器总成(包括盖总成和从动盘总成,以下简称离合器)的术语和定义、技术要求、试验方法、检验规则、标志、包装、运输和贮存。 QC/T 25适用于汽车干摩擦式离合器。 2规范性引用文件 下列文件中的条款通过本标准的引|用而成为本标准的条

    2025-02-27 类别:汽车行业标准(QC)
    + 查看标准
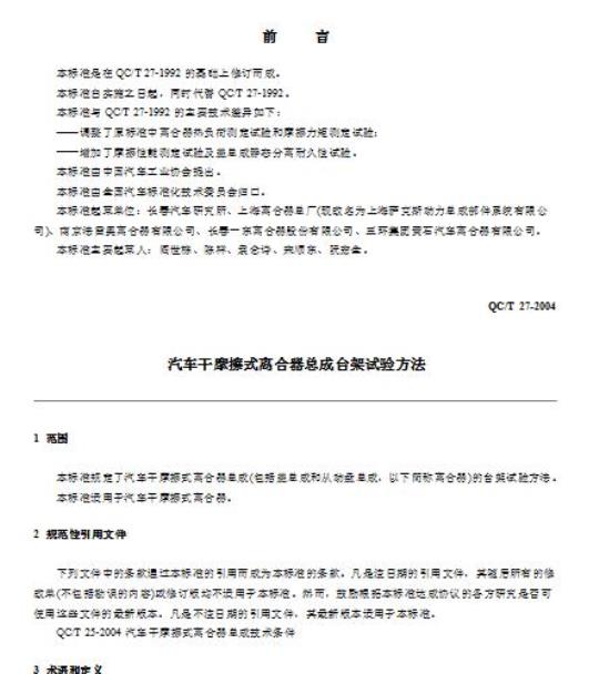
  • QC/T 27-2004 汽轩摩擦式离合器总成台架试验方法

    QC/T 27-2004 汽轩摩擦式离合器总成台架试验方法

    QC/T 27-2004. 1范围 QC/T 27规定了汽车干摩擦式离合器总成(包括盖总成和从动盘总成,以下简称离合器)的台架试验方法。 QC/T 27适用于汽车干摩擦式离合器。 2规范性引用文件 下列文件中的条款通过本标准的引用而成为本标准的条款。凡是注日期的引用文件,其随后所有的修 改单(不包括

    2025-02-27 类别:汽车行业标准(QC)
    + 查看标准
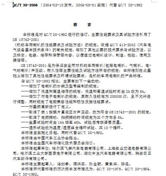
  • QC/T 30-2004 机动车用电喇叭技术条件

    QC/T 30-2004 机动车用电喇叭技术条件

    QC/T 30-2004. 1范围 QC/T 30规定了机动车用直流电源供电的电磁振动式喇叭(以下简称电喇叭)的术语和定义、要求、试验方法、检验规则、标志、包装、储存和保管。 QC/T 30适用于M、N、L.、L、L.类机动车,其他机动车辆用电喇叭可参照执行。 QC/T 30不适用于优先通行的车辆,

    2025-02-27 类别:汽车行业标准(QC)
    + 查看标准

CopyRight 2025 www.bzxz.net All Rights Reserved 湘ICP备18025217号-10

本网站所展示的内容均由用户自行上传发布,本站仅提供信息存储服务。若您认为其中内容侵犯了您的合法权益,请及时联系我们处理,我们将在核实后尽快删除相关内容。