您好,欢迎来到标准下载网!

  • QC/T 42-92 汽车盘式制动器摩擦块试验后表面和材料缺陷的评价

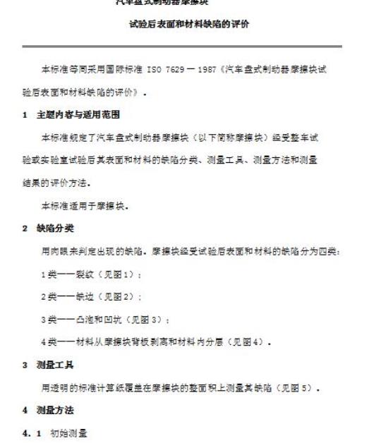
    QC/T 42-92 汽车盘式制动器摩擦块试验后表面和材料缺陷的评价

    QC/T 42-92. 本标准等同采用国际标准IS0 7629- 1987《汽车盘式制动器摩擦块试验后表面和材料缺陷的评价》。 1主 题内容与适用范围 QC/T 42规定了汽车盘式制动器摩擦块(以下简称摩擦块)经受整车试验或实验室试验后其表面和材料的缺陷分类、测量工具、测量方法和测量结果的评价方法。

    2025-02-27 类别:汽车行业标准(QC)
    + 查看标准
  • QC/T 43-92 汽车风窗玻璃气动刮水器技术条件

    QC/T 43-92 汽车风窗玻璃气动刮水器技术条件

    QC/T 43-92. 1主题内容与适用范围 QC/T 43规定了汽车风窗玻璃气动刮水器(以下简称刮水器)技术要求、试验方法、检验规则、标志、包装、运输及贮存。 QC/T 43适用于汽车用风窗玻璃气动刮水器,其他机动车辆气动刮水器,也可参照使用。 2引用标准 GB 2828逐批 检查计数抽样程序及抽

    2025-02-27 类别:汽车行业标准(QC)
    + 查看标准
  • QC/T 44-1997 汽车风窗玻璃电动刮水器技术条件

    QC/T 44-1997 汽车风窗玻璃电动刮水器技术条件

    QC/T 44-1997. 1范围 QC/T 44规定了汽车风窗玻璃电动刮水器的技术要求、检验和试验方法标志、标签和包装。 QC/T 44适用于汽车风窗玻璃电动刮水器。 2引用标准 下列标准所包含的条文,通过在本标准中引用而构成为本标准的条文。在本标准出版时,所示版本均为有效。所有标准都会被修订,使

    2025-02-27 类别:汽车行业标准(QC)
    + 查看标准
  • QC/T 44-2009 汽车风窗玻璃电动刮水器

    QC/T 44-2009 汽车风窗玻璃电动刮水器

    QC/T 44-2009.Vehicle-windshield window wiper of motor. 1范围 QC/T 44规定了汽车风窗玻璃电动刮水器的技术要求、试验方法、检验规则和标志、包装、运输、储存。 QC/T 44适用于汽车风窗玻璃上使用的电动刮水器。 2规范性引用文件 下列文件中

    2025-02-27 类别:汽车行业标准(QC)
    + 查看标准
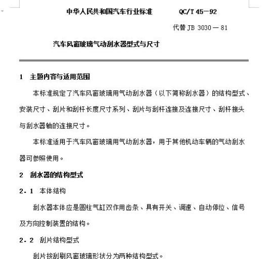
  • QC/T 45-92 汽车风窗玻璃气动刮水器型式与尺寸

    QC/T 45-92 汽车风窗玻璃气动刮水器型式与尺寸

    QC/T 45-92. 1主 题内容与适用范围 QC/T 45规定了汽车风窗玻璃用气动刮水器(以下简称刮水器)的结构型式、安装尺寸、刮片和刮杆长度尺寸系列、刮片与刮杆连接及连接尺寸、刮杆接头与刮水器轴的连接尺寸。 QC/T 45适用于汽车风窗玻璃用气动刮水器,用于其他机动车辆的气动刮水器可参照使用。

    2025-02-27 类别:汽车行业标准(QC)
    + 查看标准
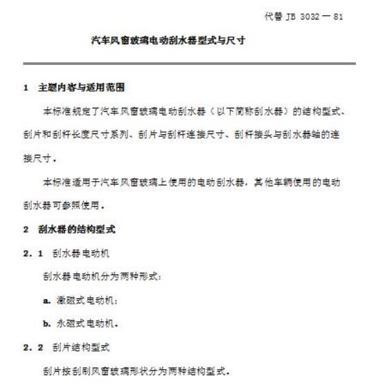
  • QC/T 46-92 汽车风窗玻璃电动刮水器型式与尺寸

    QC/T 46-92 汽车风窗玻璃电动刮水器型式与尺寸

    QC/T 46-92. 1主题内容与 适用范围 QC/T 46规定了汽车风窗玻璃电动刮水器( 以下简称刮水器)的结构型式、刮片和刮杆长度尺寸系列、刮片与刮杆连接尺寸、刮杆接头与刮水器轴的连接尺寸。 QC/T 46适用于汽车风窗玻璃上使用的电动刮水器,其他车辆使用的电动刮水器可参照使用。 2刮水器的结

    2025-02-27 类别:汽车行业标准(QC)
    + 查看标准
  • QC/T 48-92 汽车汽油滤清嚣

    QC/T 48-92 汽车汽油滤清嚣

    QC/T 48-92. 1主题内容与适用范围 QC/T 48规定了汽车汽油滤清器的安装连接尺寸、技术要求及试验方法. QC/T 48适用于汽车用汽油滤滑器(以下简称滤清器)。 2引用标准 GB 2477 磨料粒度 及其组成 GB 2479 白 刚玉技术条件 JB 2864 汽车 用电镀层和化学处理层

    2025-02-27 类别:汽车行业标准(QC)
    + 查看标准
  • QC/T 14-2009 汽车用轮胎气压表

    QC/T 14-2009 汽车用轮胎气压表

    QC/T 14-2009.Tyre air-pressure gauge for automobile. 1范围 QC/T 14规定了汽车用轮胎气压表(以下简称气压表)的分类、要求、试验方法、检验规则和标志、包装、储存、保管。 QC/T 14适用于测量汽车轮胎充气压力的仪表。 2规范性引用文件 下列

    2025-02-27 类别:汽车行业标准(QC)
    + 查看标准
  • QC/T 14-2009 汽车用轮胎气压表

    QC/T 14-2009 汽车用轮胎气压表

    QC/T 14-2009.Tyre air-pressure gauge for automobile. 1范围 QC/T 14规定了汽车用轮胎气压表(以下简称气压表)的分类、要求、试验方法、检验规则和标志、包装、储存、保管。 QC/T 14适用于测量汽车轮胎充气压力的仪表。 2规范性引用文件 下列

    2025-02-27 类别:汽车行业标准(QC)
    + 查看标准
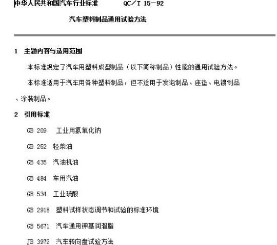
  • QC/T 15-92 汽车塑料制品通用试验方法

    QC/T 15-92 汽车塑料制品通用试验方法

    QC/T 15-92. 1主题内容与 适用范围 QC/T 15规定了汽车用塑料成型制品(以下简称制品)性能的通用试验方法。 QC/T 15适用于汽车用各种塑料制品,但不适用于发泡制品、座垫、电镀制品、涂装制品。 2引用标准 GB 209工 业用氢氧化钠 GB 252轻柴油 GB 435汽油机油 GB

    2025-02-27 类别:汽车行业标准(QC)
    + 查看标准

CopyRight 2025 www.bzxz.net All Rights Reserved 湘ICP备18025217号-10

本网站所展示的内容均由用户自行上传发布,本站仅提供信息存储服务。若您认为其中内容侵犯了您的合法权益,请及时联系我们处理,我们将在核实后尽快删除相关内容。