QC/T 64-2013.Carburetor of motoreycle and moped. 1范围 QC/T 64规定了摩托车和轻便摩托车(以下简称整车)化油器的要求、试验方法、检验规则以及标志、包装运输和储存的要求 QC/T 64适用于摩托车和轻便摩托车化油器(以下简称化油器): 2规范性引
QC/T 66-2014.Wet clutch for motorcycles and mopeds. 1范围 QC/T 66规定了摩托车和轻便摩托车湿式离合器的要求、试验方法、检验规则、标志、包装、运输及储存。 QC/T 66适用于摩托车和轻便摩托车(以下简称摩托车)机械湿式多片(JPS)离合器(
QC/T 68-2013.Technical specification of magneto for motorcycles and mopeds. 1范围 QC/T 68规定了摩托车和轻便摩托车用磁电机的技术要求、试验方法、检验规则标志包装、运输及储存。 QC/T 68适用于摩托车和轻便摩托车用
QC/T 31-1992. 本标准等同采用国际标准ISO 7747- 1983 <道路车辆-全流式机油滤清器滤芯尺寸)。 1主题内容与适用范围 QC/T 31规定了道路车辆用全流式机油滤清器(以下简称机油滤清器)可更换滤芯的尺寸和标记。 QC/T 31适用于新设计的道路车辆用机油滤清器的可更換
QC/T 31-1992. 本标准等同采用国际标准ISO 7747- 1983 <道路车辆-全流式机油滤清器滤芯尺寸)。 1主题内容与适用范围 QC/T 31规定了道路车辆用全流式机油滤清器(以下简称机油滤清器)可更换滤芯的尺寸和标记。 QC/T 31适用于新设计的道路车辆用机油滤清器的可更換
QC/T 36-92. 1主题内 容和适用范围 QC/T 36规定了汽车与挂车的各种气压控制装置的代号、术语、技术要求、检验规则和标志、包装、运输、贮存。 QC/T 36适用于汽车和挂车气路系统中输出气压随操纵力(或气压)改变而变化的各种控制装置。如气制动阀、手控制动阀、继动阀、感载比例阀、挂车制动
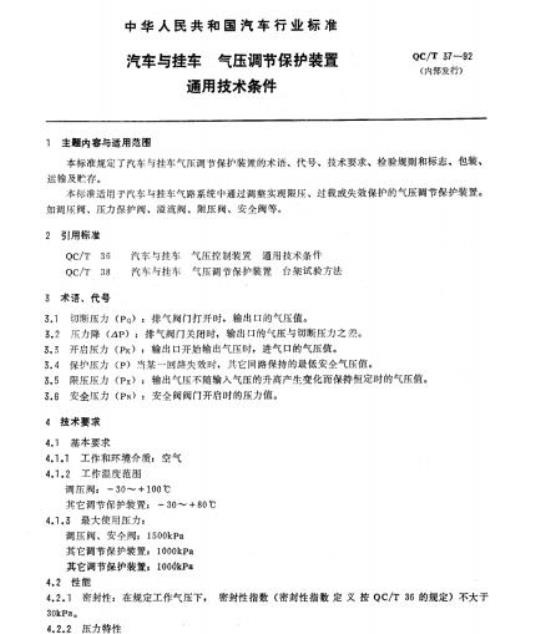
QC/T 37-92. 1主题内容与适用范围 QC/T 37规定了汽车与挂车气压调节保护装置的术语、代号、技术要求、检验规则和标志、包装、运输及贮存。 QC/T 37适用于汽车与挂车气路系统中通过调整实现限压、过载或失效保护的气压调节保护装置。如调压阀、压力保护阀、溢流阀、限压阀、安全阀等。 2引用
QC/T 38-92. 1主题内容与适用范围 QC/T 38规定了汽车与挂车气压调节保护装置的台架试验方法。 QC/T 38适用于汽车与挂车气路系统中通过调整,实现限压、过载或失效保护的气压调节保护装置。如调压阀、压力保护阀、溢流阀、限压阀、安全阀等。, 2引用标准 Q0/T 36汽车与挂车气压 控
QC/T 47-2013.Automobile seat terminology. 1范围 QC/T 47界定了汽车座椅术语及其定义。 QC/T 47适用于M,类(GB/T 15089- -2001 )车辆的座椅,也可推广使用于载货汽车、客车的座椅。 2规范性引用文件 下列文件对于本文文件的应用是必
QC/T 1029-2016.Polypropylene(PP) cellular board production for vehicles. 1范围 QC/T 1029规定了汽车用聚丙烯蜂窝板(包括基板、复合板材)制品的一般要求、性能要求、试验方法、检验规则及储存等的要求。 QC/T 1029适
CopyRight 2025 www.bzxz.net All Rights Reserved 湘ICP备18025217号-10
本网站所展示的内容均由用户自行上传发布,本站仅提供信息存储服务。若您认为其中内容侵犯了您的合法权益,请及时联系我们处理,我们将在核实后尽快删除相关内容。