- 您的位置:
- 标准下载网 >>
- 标准分类 >>
- 商业行业标准(SB) >>
- SB/T 10194-1993 鲜荔枝
标准号:
SB/T 10194-1993
标准名称:
鲜荔枝
标准类别:
商业行业标准(SB)
英文名称:
Fresh lychee标准状态:
已作废-
发布日期:
1993-07-24 -
实施日期:
1994-06-01 -
作废日期:
2017-12-31 出版语种:
简体中文下载格式:
.rar.pdf下载大小:
231.81 KB
中标分类号:
农业、林业>>经济作物>>B31瓜果、蔬菜种植与产品
相关标签:
荔枝
部分标准内容:
中华人民共和国商业行业标准
鲜荔枝
1主题内容与适用范围
SB/T 10194--1993
本标准规定了鲜荔枝收购的等级规格、质量指标、检验规则、试验方法及包装要求本标准适用于荔枝类的三月红、黑叶、糯米糍、桂味、淮枝、兰竹、灵山香荔、元红、大造等鲜果的收购,其他未列入的品种可参照使用。2引用标准
GB/T601化学试剂滴定分析(容量分析)用标准溶液的制备GB2762食品中汞允许量标准
GB2763粮食、蔬菜等食品中六六六、滴滴沸残留量标准3术语
3.1果形正常:果实具有该品种固有形状和特征。3.2成熟适度:果实达到该品种固有的大小、色泽、品质风味。3.3成熟较适度:果实基本达到该品种固有的大小、色泽、品质风味。3.4风味正常:果实具有该品种成熟时固有的风味。3.5空果枝:果穗上无着生果实的穗果枝。3.6葫芦节(龙头丫):结果母枝与果枝交界膨大处,3.7果穗整齐度;同一品种果粒在果穗上分布位置的状况。3.8脱粒:无枝梗的果实。
3.9裂果:果皮破裂的果实。
)腐烂:果实腐败及霉变。
3.11机械伤:果实被压或摩擦等损伤。3.12病虫害:果皮或果肉被病虫损害。3.13外物污染:果梗或果实表面被药物、煤烟、尘土等污染而影响外观。4质量指标
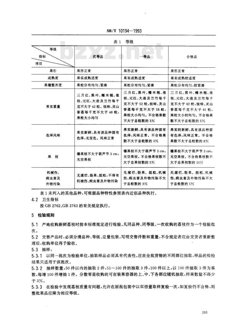
4.1等级
荔枝分为优等品、一等品和合格品三个等级,各等级符合表1中的各项指标规定。中华人民共和国国内贸易部1993-07-24批准292
1994-06-01实施
成熟度
果穗整齐度
果实重量
色泽风味
机械伤、
病虫害及
外物污染
果形正常
优等品
果实成熟适度
SB/T 10194—1993
表1等级
一等品
果形正常
果实成熟适度
果粒分布均匀,紧读
三月红、黑叶、糯米糍、淮bzxz.net
枝、元红、大造及兰竹每干
克不大于42粒。桂味、灵山
香荔每干克不大于48粒,
果粒大小均勺匀
果实新鲜,具有该品种固有
色泽,无变色。风味正常
穗果枝不大于葫芦节 3 cm,
无空果枝
无腐烂、裂果、脱粒,不得有
机械伤、病虫害及外物污染
果粒分布均匀,紧漆
三月红、黑叶、糖米糍、淮
枝、元红、大造及兰竹每干
果形正常
合格品
果实成熟较适度
果粒分布均匀,较紧凑
三月红、黑叶、米糍、淮
枝、元红、大造及兰竹每干
克不大于52粒,桂味、灵山
克不大于62粒,桂味、灵山
香荔每干克不大于58粒,
果粒大小均匀。不合格果数
不大于总粒数的3%
果实新鲜,具有该品种固有
色泽,风味正常。不合格果
数不大于总粒数的3%
穗果枝不大于葫芦节3cm,
无空果枝。不合格果枝数不
大于总果枝数的5%
无腐烂、裂果。脱粒、机械
香荔每干克不大于65粒,
果粒大小较均匀。不合格果
数不大于总粒数的5%
果实较新鲜,具有该品种固
有色泽,风味正常。不合格
果数不大于总粒数的8%
穗果枝不大于葫芦节3cm,
无空果枝。不合格果枝数不
大于总果枝数的10%
无腐烂、裂果。脱粒、机械
伤、病虫害及外物污染不大
伤、病虫害及外物污染不大
于总粒数的 3%
表1未列入的其他品种,可根据品种特性参照表内近似品种执行。4.2卫生指标
按GB2762、GB2763的有关规定执行。5检验规则
于总粒数的5%
5.1产地收购新鲜荔枝时按本标准规定进行检验。凡同品种、同等级、一次收购的荔枝作为一个检验批次。
5.2交售产品时,必须分清品种、等级、定量包装,写明交售件数和重量,不合规定者应由交货者重新整理后,收购单位再予验收。
5.3抽样:
5.3.1以同-批次为检验单位,抽取样品必须具有代表性。应在全批货物的不同部位抽取,样品的检验结果只适用于该批次。
5.3.2抽样数量:50件以内的抽取2件,51~100件的抽取3件,100件以上,以100件抽取3件为基数,每增100件增抽1件。分散零星收购的可在装果容器的上、中、下各部位随机抽取,样果数量不得少于3%。
5.3.3在检验中发现荔枝质量有问题,允许在原批包装中以双倍量取样复验一次,如复验仍不合格,则整批果品应降为相应等级。
6试验方法
6.1等级规格检验
6.1.1检验用具:
a.大台秤;
b.小台秤;
c.检验台;
卷尺或直尺。
SB/T 10194—1993
6.1.2检验程序:将样果称重后,铺放在检验台上,按标准规定项目检出不合格果,以公斤为单位分项记录,每批样果检验完毕后,计算检验结果,判定该批荔枝的等级。6.1.3操作和评定:
6.1.3.1果形、色泽、风味、果穗整齐度和成熟程度等由感官鉴定;果重、果枝长度由检验用具测定。6.1.3.2在同一个果实上兼有二项或二项以上不合格项目者,只记录其中对品质影响较重的项。6.1.3.3检出的不合格果,按记录单分项以果数为基准按公式(1)计算其百分率,如包装上标有果重时,其百分比应以果重为基准按公式(2)计算,精确到小数点后一位。计算方法见式(1)和式(2)。
不合格果(%)=
式中:X——不合格果数;
X——总果数。
不合格果(%)一
式中:W.——不合格果重,g;
W—总果重,g。
7包装和标志
7.1包装
7.1.1盛装荔枝的容器必须坚实、牢固、清洁美观、无异味、内外部无尖突物、无虫及霉变现象。7.1.2纸箱:用瓦楞纸板制成,规格按收购要求采用,纸箱容量不大于10kg。7.1.3竹箩用青白簸片制成,最大容量不大于20kg。7.2标志
包装标志上应标明品种、等级、净重、产地名称、包装日期以及封装人员代号。294
(1)
·(2)
SB/T10194—1993
附录A
荔枝主要品种的果实形态特征
(参考件)
荔枝主要品种的果实形态特征(见表A1)表A1荔枝主要品种的果实形态特征项目
三月红
心形或
歪心形
卵圆形
糯米糍扁心形
近圆形或
圆球形
心脏形或
近圆形
长圆形
近圆形
或心形
圆球形
或圆形
卵圆形略
灵山香荔
阔而斜,特
大微算
一边显
著隆起
红或青
圆或钝
圆或钝
龟裂片
平、大小不等
大而平,大小
相等,排列较
有规则
明显降起,呈
狭长形,纵向
平滑或稍隆
起不规则排
凸起细
较小而略尖
凸,排列较整
裂片峰
锥尖状
锥尖状
缝合线
不明显粗带韧
较明显
「短而锐
不明显
平滑或稍隆
凸起,呈不规
则圆锥形
较大,大小不
一,隆起排列
较有规则且
大龟裂片之
间夹有小的
锐尖刺手明显窄深
呈尖状
味甜带微酸,
有涩味
味甜带微香
味腻甜
味甜稍带酸
味甜微酸
味甜带微酸
味甜带酸
味清甜
带花香
味清甜
带香味
多数大
多数小
大小不一
多数小
多数小
SB/T10194—1993
附录B
荔枝主要品种、等级的色泽要求(参考件)
荔枝主要品种、等级的色泽要求(见表B1)表B1荔枝主要品种、等级的色泽要求等级
色泽指标
三月红
糯米糍
灵山香荔
优等品着色面积
深(紫)红
深(紫)红
-等品着色面积
深(紫)红
深(紫)红
附 录C
荔枝主要理化成分参考指标及检验方法(参考件)
主要理化成分指标(见表C1)
可食部分
品飾种
三月红
糯米糍
灵山香荔
荔枝检验方法
可食部分的检验
荔枝主要理化成分
可溶性固形物
可滴定酸(苹果酸表示)
g/100 mL 果汁
合格品着色面积
深(紫)红
深(紫)红
维生素C
mg/100ml.果汁
SB/T 10194—1993
C2.1.1主要仪器设备:感量1g载重1000g的台式天平、不锈钢刀、烧杯(100mL)。C2.1.2检验方法:取1020个样果(有代表性荔枝),称全果重,然后仔细将果皮、果肉和种籽分开,称量果皮加种籽的重量。
按式(C1)计算:
W。-W× 100
可食部分占整果(%)=
式中:W。——测定全果重量g;Wi——测定的果皮加种籽重量,g。C2.2可溶性固形物检验
·(C )
C2.2.1测定原理:光通过不同浓度的溶液时发生不同的折射,溶液中可溶性固形物愈高,折光率愈大,根据折光率大小,测出固形物的百分率,测定的读数误差为士0.1。C2.2.2主要仪器设备:折光计或手持测糖仪、烧杯(100mL)、医用纱布、胶管头吸管、不锈钢刀、擦镜纸。
C2.2.3样液制备:将10个果的果肉用双层纱布包住,置于研钵中用研钵棒压榨出果汁,果汁盛于烧杯中待测,此样液可同时供测定可滴定酸及维生素C。C2.2.4检验方法:折光计或手持测糖仪在每次使用前,须以少量蒸馏水进行零点校正,而后用擦镜纸擦干蒸馏水,再用胶皮头管吸取少许样液滴在折光计或手持测糖仪上,检测含量,求检测三次的平均值。C2.3可滴定酸的检验
C2.3.1测定原理:根据可滴定酸在水中易溶性,用酸碱中和法,以酚为指示剂,由滴定所消耗的标准碱液的用量计算酸的含量(以苹果酸表示)。C2.3.2仪器与试剂:分析天平(感量0.0001g)、烘箱、容量瓶(100mL)、烧杯(1000mL)、量筒(1000mL)、称量瓶(约20mL)、碱滴定管(刻度1/20mL)、移液管(10mL、25mL)、锥形瓶(250mL)指示剂滴瓶(50mL)、带胶头滴头、电炉。酚酞、氢氧化钠(分析纯)、邻苯二甲酸氢钾(分析纯)、乙醇(95%)。C2.3.3试剂配制
C2.3.3.1酚酸:1%溶液(W/V)。C2.3.3.20.1mol/LNaOH标准溶液按GB/T601规定配制。
C2.3.4检验方法:取10mL果汁样液注入100mL容量瓶中,加煮沸过的冷却蒸馏水至刻度,摇匀,取此稀释液25mL注入250mL锥形瓶中,加2滴酚酥指示剂,用氢氧化钠标准溶液滴至出现粉红色在0.5min内不消失为终点。
可滴定酸按式(2)计算:
可滴定酸(g/10 mL 果汁)=M××0.067×100V
氢氧化钠标准溶液的浓度,mol/L;式中:M—
V-滴定消耗氢氧化钠溶液的体积,mL;0.067一与1.00mL浓度为1mol/L的氢氧化钠反应的相当苹果酸质量,g;V1——用于滴定的果汁量,mL(按样液制备应为1%10
C2.4维生素C的检验
X25 -- 2. 5 mL)。
C2.4.1测定原理:还原型的维生素C具有强的还原染料2,6-二氯酚靛酚生成无色化合物能力,该染料在碱性溶液中呈深蓝色,在酸性溶液中呈红色,被还原后红色消失。因此,滴至终点时,过量的染料在酸性介质中则表现为浅红色,由染料用量计算样品中维生素C的含量。C2.4.2仪器与试剂:分析天平(感量0.0001g)、容量瓶(50mL)移液管(5mL)、锥形瓶(50ml.)、滴297
SB/T 10194—1993
定管(25mL、10ml.)。草酸(分析纯)、抗坏血酸(分析纯)、2,6-二氯酚靛酚。C2.4.3试剂配制
C2.4.3.1草酸:2%溶液(W/V)。C2.4.3.2草酸:1%溶液(W/V)。C2.4.3.3抗坏血酸标准溶液(0.02mg/mL)的配制:称取20mg(准确至0.1mg)标准抗坏血酸溶于1%章酸中,稀释到100 ml,取5mL稀释溶液稀释到50 mL,现配现用。C2.4.3.42,6-二氯酚靛酚溶液的配制:溶解50mg2,6-二氯酚靛酚于约200mL含有52mg碳酸氢钠的热水中,冷却后定容至250mL,过滤后装于有色瓶内贮于冰箱中。每次使用前,用标准抗坏血酸标定其滴定度,即吸取5mI.标准抗坏血酸溶液于50mL锥形瓶中,加5mL1%草酸摇匀,用2,6-二氯酚靛酚滴定至粉红色能存在15s为终点,同时另取5mL1%草酸液做空白试验。滴定度按式(C3)计算:
滴定度T(mg/mL)
式中:T—一每毫升2,6-二氯酚靛酚溶液相当于抗坏血酸的毫克数:C—-抗坏血酸的浓度,mg/mL;
V—吸取抗坏血酸的体积,mL;
V,—滴定抗坏血酸所用2,6-二氯酚靛酚溶液的体积,mLV2—一滴定空白所用 2,6-二氯酚靛酚溶液的体积,mL。.....( C3)
C2.4.4检验方法:样液制备按测定可溶性固形物方法,迅速用移液管吸取5mL样液于容量瓶中,立即加入2%草酸稀释至刻度,摇匀,吸5mL溶液于50mL锥形瓶中,用已标定过的2,6-二氯酚靛酚溶液滴定,直到溶液呈粉红色15s不退色为止,同时做空白试验。维生素C按式(C4)计算:
(V - Vo):T
维生素C(mg/100mL果汁)=
式中:V--滴定样液所消耗染料溶液的体积,mL;V。—一滴定空白时消耗染料溶液的体积,mL;T——2,6-二氯酚靛酚染料滴定度,mg/ml,5X5=0.5mL)。
V用于滴定的果汁量,mL(按样液制备法为50
平行测定结果,用算术平均值表示,维生素C含量的相对偏差不大于5%。附加说明:
本标准由中华人民共和国国内贸易部提出。本标准由《荔枝质量》制标小组起草。本标准起草人张友平、陈芳、冉德华、冯力、姚楚兰。298
........( C4 )
小提示:此标准内容仅展示完整标准里的部分截取内容,若需要完整标准请到上方自行免费下载完整标准文档。
鲜荔枝
1主题内容与适用范围
SB/T 10194--1993
本标准规定了鲜荔枝收购的等级规格、质量指标、检验规则、试验方法及包装要求本标准适用于荔枝类的三月红、黑叶、糯米糍、桂味、淮枝、兰竹、灵山香荔、元红、大造等鲜果的收购,其他未列入的品种可参照使用。2引用标准
GB/T601化学试剂滴定分析(容量分析)用标准溶液的制备GB2762食品中汞允许量标准
GB2763粮食、蔬菜等食品中六六六、滴滴沸残留量标准3术语
3.1果形正常:果实具有该品种固有形状和特征。3.2成熟适度:果实达到该品种固有的大小、色泽、品质风味。3.3成熟较适度:果实基本达到该品种固有的大小、色泽、品质风味。3.4风味正常:果实具有该品种成熟时固有的风味。3.5空果枝:果穗上无着生果实的穗果枝。3.6葫芦节(龙头丫):结果母枝与果枝交界膨大处,3.7果穗整齐度;同一品种果粒在果穗上分布位置的状况。3.8脱粒:无枝梗的果实。
3.9裂果:果皮破裂的果实。
)腐烂:果实腐败及霉变。
3.11机械伤:果实被压或摩擦等损伤。3.12病虫害:果皮或果肉被病虫损害。3.13外物污染:果梗或果实表面被药物、煤烟、尘土等污染而影响外观。4质量指标
4.1等级
荔枝分为优等品、一等品和合格品三个等级,各等级符合表1中的各项指标规定。中华人民共和国国内贸易部1993-07-24批准292
1994-06-01实施
成熟度
果穗整齐度
果实重量
色泽风味
机械伤、
病虫害及
外物污染
果形正常
优等品
果实成熟适度
SB/T 10194—1993
表1等级
一等品
果形正常
果实成熟适度
果粒分布均匀,紧读
三月红、黑叶、糯米糍、淮bzxz.net
枝、元红、大造及兰竹每干
克不大于42粒。桂味、灵山
香荔每干克不大于48粒,
果粒大小均勺匀
果实新鲜,具有该品种固有
色泽,无变色。风味正常
穗果枝不大于葫芦节 3 cm,
无空果枝
无腐烂、裂果、脱粒,不得有
机械伤、病虫害及外物污染
果粒分布均匀,紧漆
三月红、黑叶、糖米糍、淮
枝、元红、大造及兰竹每干
果形正常
合格品
果实成熟较适度
果粒分布均匀,较紧凑
三月红、黑叶、米糍、淮
枝、元红、大造及兰竹每干
克不大于52粒,桂味、灵山
克不大于62粒,桂味、灵山
香荔每干克不大于58粒,
果粒大小均匀。不合格果数
不大于总粒数的3%
果实新鲜,具有该品种固有
色泽,风味正常。不合格果
数不大于总粒数的3%
穗果枝不大于葫芦节3cm,
无空果枝。不合格果枝数不
大于总果枝数的5%
无腐烂、裂果。脱粒、机械
香荔每干克不大于65粒,
果粒大小较均匀。不合格果
数不大于总粒数的5%
果实较新鲜,具有该品种固
有色泽,风味正常。不合格
果数不大于总粒数的8%
穗果枝不大于葫芦节3cm,
无空果枝。不合格果枝数不
大于总果枝数的10%
无腐烂、裂果。脱粒、机械
伤、病虫害及外物污染不大
伤、病虫害及外物污染不大
于总粒数的 3%
表1未列入的其他品种,可根据品种特性参照表内近似品种执行。4.2卫生指标
按GB2762、GB2763的有关规定执行。5检验规则
于总粒数的5%
5.1产地收购新鲜荔枝时按本标准规定进行检验。凡同品种、同等级、一次收购的荔枝作为一个检验批次。
5.2交售产品时,必须分清品种、等级、定量包装,写明交售件数和重量,不合规定者应由交货者重新整理后,收购单位再予验收。
5.3抽样:
5.3.1以同-批次为检验单位,抽取样品必须具有代表性。应在全批货物的不同部位抽取,样品的检验结果只适用于该批次。
5.3.2抽样数量:50件以内的抽取2件,51~100件的抽取3件,100件以上,以100件抽取3件为基数,每增100件增抽1件。分散零星收购的可在装果容器的上、中、下各部位随机抽取,样果数量不得少于3%。
5.3.3在检验中发现荔枝质量有问题,允许在原批包装中以双倍量取样复验一次,如复验仍不合格,则整批果品应降为相应等级。
6试验方法
6.1等级规格检验
6.1.1检验用具:
a.大台秤;
b.小台秤;
c.检验台;
卷尺或直尺。
SB/T 10194—1993
6.1.2检验程序:将样果称重后,铺放在检验台上,按标准规定项目检出不合格果,以公斤为单位分项记录,每批样果检验完毕后,计算检验结果,判定该批荔枝的等级。6.1.3操作和评定:
6.1.3.1果形、色泽、风味、果穗整齐度和成熟程度等由感官鉴定;果重、果枝长度由检验用具测定。6.1.3.2在同一个果实上兼有二项或二项以上不合格项目者,只记录其中对品质影响较重的项。6.1.3.3检出的不合格果,按记录单分项以果数为基准按公式(1)计算其百分率,如包装上标有果重时,其百分比应以果重为基准按公式(2)计算,精确到小数点后一位。计算方法见式(1)和式(2)。
不合格果(%)=
式中:X——不合格果数;
X——总果数。
不合格果(%)一
式中:W.——不合格果重,g;
W—总果重,g。
7包装和标志
7.1包装
7.1.1盛装荔枝的容器必须坚实、牢固、清洁美观、无异味、内外部无尖突物、无虫及霉变现象。7.1.2纸箱:用瓦楞纸板制成,规格按收购要求采用,纸箱容量不大于10kg。7.1.3竹箩用青白簸片制成,最大容量不大于20kg。7.2标志
包装标志上应标明品种、等级、净重、产地名称、包装日期以及封装人员代号。294
(1)
·(2)
SB/T10194—1993
附录A
荔枝主要品种的果实形态特征
(参考件)
荔枝主要品种的果实形态特征(见表A1)表A1荔枝主要品种的果实形态特征项目
三月红
心形或
歪心形
卵圆形
糯米糍扁心形
近圆形或
圆球形
心脏形或
近圆形
长圆形
近圆形
或心形
圆球形
或圆形
卵圆形略
灵山香荔
阔而斜,特
大微算
一边显
著隆起
红或青
圆或钝
圆或钝
龟裂片
平、大小不等
大而平,大小
相等,排列较
有规则
明显降起,呈
狭长形,纵向
平滑或稍隆
起不规则排
凸起细
较小而略尖
凸,排列较整
裂片峰
锥尖状
锥尖状
缝合线
不明显粗带韧
较明显
「短而锐
不明显
平滑或稍隆
凸起,呈不规
则圆锥形
较大,大小不
一,隆起排列
较有规则且
大龟裂片之
间夹有小的
锐尖刺手明显窄深
呈尖状
味甜带微酸,
有涩味
味甜带微香
味腻甜
味甜稍带酸
味甜微酸
味甜带微酸
味甜带酸
味清甜
带花香
味清甜
带香味
多数大
多数小
大小不一
多数小
多数小
SB/T10194—1993
附录B
荔枝主要品种、等级的色泽要求(参考件)
荔枝主要品种、等级的色泽要求(见表B1)表B1荔枝主要品种、等级的色泽要求等级
色泽指标
三月红
糯米糍
灵山香荔
优等品着色面积
深(紫)红
深(紫)红
-等品着色面积
深(紫)红
深(紫)红
附 录C
荔枝主要理化成分参考指标及检验方法(参考件)
主要理化成分指标(见表C1)
可食部分
品飾种
三月红
糯米糍
灵山香荔
荔枝检验方法
可食部分的检验
荔枝主要理化成分
可溶性固形物
可滴定酸(苹果酸表示)
g/100 mL 果汁
合格品着色面积
深(紫)红
深(紫)红
维生素C
mg/100ml.果汁
SB/T 10194—1993
C2.1.1主要仪器设备:感量1g载重1000g的台式天平、不锈钢刀、烧杯(100mL)。C2.1.2检验方法:取1020个样果(有代表性荔枝),称全果重,然后仔细将果皮、果肉和种籽分开,称量果皮加种籽的重量。
按式(C1)计算:
W。-W× 100
可食部分占整果(%)=
式中:W。——测定全果重量g;Wi——测定的果皮加种籽重量,g。C2.2可溶性固形物检验
·(C )
C2.2.1测定原理:光通过不同浓度的溶液时发生不同的折射,溶液中可溶性固形物愈高,折光率愈大,根据折光率大小,测出固形物的百分率,测定的读数误差为士0.1。C2.2.2主要仪器设备:折光计或手持测糖仪、烧杯(100mL)、医用纱布、胶管头吸管、不锈钢刀、擦镜纸。
C2.2.3样液制备:将10个果的果肉用双层纱布包住,置于研钵中用研钵棒压榨出果汁,果汁盛于烧杯中待测,此样液可同时供测定可滴定酸及维生素C。C2.2.4检验方法:折光计或手持测糖仪在每次使用前,须以少量蒸馏水进行零点校正,而后用擦镜纸擦干蒸馏水,再用胶皮头管吸取少许样液滴在折光计或手持测糖仪上,检测含量,求检测三次的平均值。C2.3可滴定酸的检验
C2.3.1测定原理:根据可滴定酸在水中易溶性,用酸碱中和法,以酚为指示剂,由滴定所消耗的标准碱液的用量计算酸的含量(以苹果酸表示)。C2.3.2仪器与试剂:分析天平(感量0.0001g)、烘箱、容量瓶(100mL)、烧杯(1000mL)、量筒(1000mL)、称量瓶(约20mL)、碱滴定管(刻度1/20mL)、移液管(10mL、25mL)、锥形瓶(250mL)指示剂滴瓶(50mL)、带胶头滴头、电炉。酚酞、氢氧化钠(分析纯)、邻苯二甲酸氢钾(分析纯)、乙醇(95%)。C2.3.3试剂配制
C2.3.3.1酚酸:1%溶液(W/V)。C2.3.3.20.1mol/LNaOH标准溶液按GB/T601规定配制。
C2.3.4检验方法:取10mL果汁样液注入100mL容量瓶中,加煮沸过的冷却蒸馏水至刻度,摇匀,取此稀释液25mL注入250mL锥形瓶中,加2滴酚酥指示剂,用氢氧化钠标准溶液滴至出现粉红色在0.5min内不消失为终点。
可滴定酸按式(2)计算:
可滴定酸(g/10 mL 果汁)=M××0.067×100V
氢氧化钠标准溶液的浓度,mol/L;式中:M—
V-滴定消耗氢氧化钠溶液的体积,mL;0.067一与1.00mL浓度为1mol/L的氢氧化钠反应的相当苹果酸质量,g;V1——用于滴定的果汁量,mL(按样液制备应为1%10
C2.4维生素C的检验
X25 -- 2. 5 mL)。
C2.4.1测定原理:还原型的维生素C具有强的还原染料2,6-二氯酚靛酚生成无色化合物能力,该染料在碱性溶液中呈深蓝色,在酸性溶液中呈红色,被还原后红色消失。因此,滴至终点时,过量的染料在酸性介质中则表现为浅红色,由染料用量计算样品中维生素C的含量。C2.4.2仪器与试剂:分析天平(感量0.0001g)、容量瓶(50mL)移液管(5mL)、锥形瓶(50ml.)、滴297
SB/T 10194—1993
定管(25mL、10ml.)。草酸(分析纯)、抗坏血酸(分析纯)、2,6-二氯酚靛酚。C2.4.3试剂配制
C2.4.3.1草酸:2%溶液(W/V)。C2.4.3.2草酸:1%溶液(W/V)。C2.4.3.3抗坏血酸标准溶液(0.02mg/mL)的配制:称取20mg(准确至0.1mg)标准抗坏血酸溶于1%章酸中,稀释到100 ml,取5mL稀释溶液稀释到50 mL,现配现用。C2.4.3.42,6-二氯酚靛酚溶液的配制:溶解50mg2,6-二氯酚靛酚于约200mL含有52mg碳酸氢钠的热水中,冷却后定容至250mL,过滤后装于有色瓶内贮于冰箱中。每次使用前,用标准抗坏血酸标定其滴定度,即吸取5mI.标准抗坏血酸溶液于50mL锥形瓶中,加5mL1%草酸摇匀,用2,6-二氯酚靛酚滴定至粉红色能存在15s为终点,同时另取5mL1%草酸液做空白试验。滴定度按式(C3)计算:
滴定度T(mg/mL)
式中:T—一每毫升2,6-二氯酚靛酚溶液相当于抗坏血酸的毫克数:C—-抗坏血酸的浓度,mg/mL;
V—吸取抗坏血酸的体积,mL;
V,—滴定抗坏血酸所用2,6-二氯酚靛酚溶液的体积,mLV2—一滴定空白所用 2,6-二氯酚靛酚溶液的体积,mL。.....( C3)
C2.4.4检验方法:样液制备按测定可溶性固形物方法,迅速用移液管吸取5mL样液于容量瓶中,立即加入2%草酸稀释至刻度,摇匀,吸5mL溶液于50mL锥形瓶中,用已标定过的2,6-二氯酚靛酚溶液滴定,直到溶液呈粉红色15s不退色为止,同时做空白试验。维生素C按式(C4)计算:
(V - Vo):T
维生素C(mg/100mL果汁)=
式中:V--滴定样液所消耗染料溶液的体积,mL;V。—一滴定空白时消耗染料溶液的体积,mL;T——2,6-二氯酚靛酚染料滴定度,mg/ml,5X5=0.5mL)。
V用于滴定的果汁量,mL(按样液制备法为50
平行测定结果,用算术平均值表示,维生素C含量的相对偏差不大于5%。附加说明:
本标准由中华人民共和国国内贸易部提出。本标准由《荔枝质量》制标小组起草。本标准起草人张友平、陈芳、冉德华、冯力、姚楚兰。298
........( C4 )
小提示:此标准内容仅展示完整标准里的部分截取内容,若需要完整标准请到上方自行免费下载完整标准文档。
标准图片预览:





- 其它标准
- 上一篇: SB/T 10078-1992 长毛兔配合饲料
- 下一篇: SB/T 10212-1994 饲料用血粉
- 热门标准
- 商业行业标准(SB)
- SB/T10351.3-2002 月饼 苏式月饼
- SB81-1980 食用淀粉质量标准
- SB/T10220-1994 盐水渍菜
- SB/T10310-1999 黄豆酱检验方法
- SB/T10662-2012 病害牲畜及病害牲畜产品化制设备
- SB/T10524-2009 鲜活对虾购销规范
- SB/T10371-2003 鸡精调味品
- SB/T10358-2004 中央储备糖储存库资质条件
- SB/T10114-1992 环模制粒机
- SB/T10020-1992 焦香糖果
- SB/T10196-1993 果酱通用技术条件
- SB/T10309-1999 黄豆酱
- SB/T10202-1993 山楂浓缩汁
- SB/T10088-1992 苹果酱
- SB/T10145-1993 小麦胚(胚片、胚粉)
- 行业新闻
请牢记:“bzxz.net”即是“标准下载”四个汉字汉语拼音首字母与国际顶级域名“.net”的组合。 ©2025 标准下载网 www.bzxz.net 本站邮件:bzxznet@163.com
网站备案号:湘ICP备2025141790号-2
网站备案号:湘ICP备2025141790号-2