- 您的位置:
- 标准下载网 >>
- 标准分类 >>
- 机械行业标准(JB) >>
- JB/T 10439-2004 单晶炉 TDR系列直拉法单晶炉
标准号:
JB/T 10439-2004
标准名称:
单晶炉 TDR系列直拉法单晶炉
标准类别:
机械行业标准(JB)
标准状态:
现行-
发布日期:
2004-03-12 -
实施日期:
2004-08-01 出版语种:
简体中文下载格式:
.rar.pdf下载大小:
608.51 KB
起草人:
陈巨才起草单位:
西安理工大学晶体生长设备研究所提出单位:
中国机械工业联合会发布部门:
中华人民共和国国家发展和改革委员会相关标签:
单晶
点击下载
标准简介:
标准下载解压密码:www.bzxz.net
本标准规定了对TDR系列直拉法单晶炉的各项要求,包括品种规格、技术要求、试验方法、检验规则及订购和供货等。本标准适用于直拉法拉制半导体硅、锗等单晶的单晶炉。 JB/T 10439-2004 单晶炉 TDR系列直拉法单晶炉 JB/T10439-2004
部分标准内容:
ICS 25.180.10
中华人民共和国机械行业标准
JB/T104392004
单晶炉
TDR系列直拉法单晶炉
Crystalgrowing furnaces
TDR-series crystal growing furnaces by Crochralski method2004-03-12发布
2004-08-01实施
中华人民共和国国家发展和改革委员会发布前言
规范性用文性
3求请和定义
4产品分类
4.1品柏和规格
5技术要求..
一般婴求
对设计和制造的补充要求
性能要求
滤育发求
试监方法
三升率的酬量...
护溢均匀的显
加热解力和热炉抽气能力试验
运动参数相对惕差的测量
座良百分偏差的避量
肥行量的测量
工业拉品试验
6.8晶年食径偏差的量
检验规则
7.1单晶沪的出!检验项且
了.2单品护的型式检验项目
8标志,包装,运输和在
订购与共货
JB/T104392004
本标阵度首次开定
在标证上十国机械工业联合会提山.前言
专标准山余遇工业电慈没备标准化技术委员会口.本标准起单:画安理工大学品体三长没备评究所标澈起草人:陈瓦::
JB/T10439-2C04
单晶炉TDR系列直拉法单晶炉
JB/T:0439—2U04
本弥准规定了欢TIR系列育拉法单品沪(以下简称单晶炉)的各要求,包括品种规落、技术要求、试验方法,检验脱训及订购和供货等.标追历士拉汰护制半学体样,能等单晶的些晶护。2规范性引用交件
下别文件中的案款通过本准的引用而或为本标准的条款,是法日期的引用文件,其随片所有的修改单:不括勘识的内容!成修汀龄均不适用于本标准。然而,装励板据不标准达成协议的件方研定是合可使用这些文件的最新版不。儿提不汁甘期的引压文件,其及新版本适用丁本标准,GB150-1948钢满压力容器
GBT2900.231995电T入语1业电热设务(neg正C60054-841:1983))GB/T10066.[—2004电热没备的试验与法票!部分:造思部分(:6(39%:999.M0[>)GBT10066.4—200+电热总备的热验方法单4部分:闻接电阻炉正EC60397:1,NQ:G8/T10067.1:1983电热设务基:本技术条件第一部分:通用部分GB(K)67,41983电烘设备基本技本条件第四部分:间接电阻炉JB/T96G91—1999电热设备产品型号练制方法3术语和定文
G/T2900.23:1595,GB/F1.4一2004确立的以及下列术语和定义用=本标准,3.1
直拉法czoclralshimethod
且扑汰义确引法、均克始断水法:生长单晶最带后的方法,即托高纯的多蹈林料效在地摘加热使之器化,用固定在提拉轴上的格晶与熔独的材料相熔接,然后以一定的速度查真向上提拉。品术便在品端不断尘长
工作室尺寸dimrnsionsafworkingchatnher单品炉设计时规定非在降样,标明的品体牛民牢的穿闻间尺寸,月其内经和高限表小。3.3
熔料量charge
单品扩设计时规定的究款次最大的最料显,不包据拉品过程中添加的量。3.4
体的等径部分Esadiamete广parorerpstal益体拉危过税中自转府店从投人等径控制开始到等径拉制结束的那一部分鼎体3.5
工作温度workiogtemperatun
晶炉设计时定的多晶之完熔化友单显从谛液中生长充许使可的温更范固3.6
量高加热温度maximumhatingtemperelurcJB/T 104392004
单品炉设计时规定的能够满足对灿热系统(个照加热器、受据杆、行盟据托,整拍柄及其蔽保温系统!进行璃光慢悦处理目的而适到的如效温度,3.7
工作区warkingregion
能满足炉温均匀度求的区域。通觉指正拉品条件下加势器内地据薇面附近的区惑。4产品分类
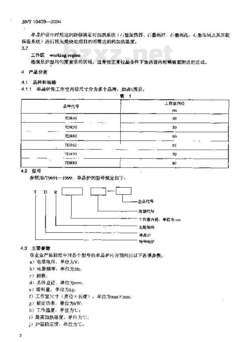
品种和规换
单品护按工作室内径尺寸分为害个品种,奶表1所示。4.t.1
高种代号
参照JB门69[一9,单晶炉的型号规定如下4.3主要参数
企业代号
改型代号
工作室内径
T作室内径,单位为arn
泡阻加热
等种电炉
在企业产品标准中对各个整号的单品炉心分别列出以下备须参数,a)电源电压,单位为V
b)电源频率,单位为Hz:
e)相数:
d品休直径,单位为mm
e)料量,单位为kg:
f)工作室尺寸(有径×长建),单位为mm×mum:g!定功率。单位为kw:
h)丁作温度,单位为t:
)最商加热温度,单位为:
j!护温数定度,单位为;
:k)炉与,单位为
小,工作正,单位为V:
m)披限真空度,单位为P:
)工作其空度,单位为Pa:
u)率,单位Pah
)空铲抽空时间,单位为H:
q)充气正,单位为pa:
T)品拉速范国,单位为twnin
5)籽晶在炉内有效行程,单位为mm[)籽品转速范用:单位为mi:
:特娲升速直图,皇位为mm/min)诺端转速范围,单位为rimin:w)港蜗在炉内有效行程,单位为mm)气体帮量,单位为Lh:
:y)水流量,单位Xmm
2)十机量,单位为:
)主机外形尺小,单位为tmtm
5技术要求
5.1般要求
单晶度符合GB/T10067.4—1988中第5草的揽定,5.2对设计和制造的补充要求
.FB/T10439—2004
5.2.1总体要求
单品炉土要由主机(包括炉体、耗晶摄放及旋转系统、书璃上升及转系统》以油气系统、充气系筑、液压系统、水冷系缺:加热电路电源、控伺装置等组成。单足炉的护体通常中七炉室(生长室》、炉室(提拉室)及隔离阀组成,炉体通带为内粘式水冷避站格。
在单品护通电热前,抽气系统应能把炉室抽到预定的真空度:在加热阶段,输人功率应能调节,在冷却阶段、已拉制的单晶应能在不同真空度下和中性气伴(包括情性气体,下间)中冷却:5.2.2材料www.bzxz.net
斯有处于炉室内的材料应适应设计规定的气氛,真空度、源度,并在读环境下保持稳定的成分和性6.2.3工作电压
凸品炉的工作座应在企业产品标准中规定.在1作电压范围内和正劳工作条件下,护内应不产生火花微电:
5.2.4炉市
炉完成采用水冷结构,简体、封头、如门的设计和制造成符合G日150一1998的规定。炉充内衰询函光活平滑:内外壁可用不锈朗材料商减。525室
单晶坑的加热系统应根据立晶工艺要求也可出历户自行设诈制放。炉室的设计应把热胀冷蜡引起的变形以及通过绝热层的热预失限制到最小程度。单酯炉加热元件的引出部分应确保直空密封和正常工作并用水冷却:在扩室壳体上应配备测量工作区炉温均句度用的热电偶引出装置,其连接热电佣的数量控GBT10065.4m
JE/T10439-2004
20046.15的要求。
5.2.6水冷系统
水冷系统应能使炉壳的筒体,时头和护门的表而温升不随过5.3.5的规定,同时在水压不足或压力过盘时成有指示或报誉信号,关键水冷部位述应真备超温报督信号5.2.7抽气系统
单晶炉的拍气素统凹真牢泵、管道、阀门、冷酬、控制票境、真空计等组成:系统中应装有白动降门,以便在发望停电事故时白欧关闪,防止空气和真空泵油进人炉内:当要求在系统中配各粉尘捕集器或过德器时,可接9.2混出。
5.2.8充气系统
单晶炉的充气系统通带由气体流单控制单元米实现,并应具备安全防操装胃,在单晶炉产品标准巾可具体规定不的充气正效慎
52.9测,控制和记录
单晶炉的测量、落制和记录应符合GB.T10067.4一1988中5.2.7除5.2.7.6外的客顶规定和以下外充数定
6.2.9.1控制装置
单晶炉应配备门的控制拓。用来安装仪器,仪表和控,心件等。控制系统应配备遵度轻制单元温控制及喷新部件、晶体生长控制器,冷却水温逆显示,报警,运行状态报警装背和整见轻制单几荟
5.2.9.2炉温控制系统
单品炉的炉温挖制系统通常采用串级控制系统。控制紊统成能制人功率不超过近要求的敢值:单品应配备显有自适应和自调请控制功能,有双重四位半数字显示,可以遥控或是入机控制,对外有数宁技口通信等特点的温度控制器。对温度控制器如不同要求可按92提出5.2.9.3真空收衰
单品炉应配备薄胶规一热偶规支合真空副量收,变热佣规管-电离规性,用来测量0.01Pa-[0kP:间的实空提
5.2.9.4最体生长控制器
单晶炉成配备晶体生长控影器,以实现自引品一放序。等径一收尾等过程的自动生民,存单拍沪的产品标准中应具体现定晶体等径部分的充许直检偏差。5.2.9.5自动化水平
单品应采用计整机控制。产品的要技术功能(速度控制,温度控制,品体直径控制等)应增可率:辅期技术功能(滚血测逆、晶体计长等:应配置齐企。整个拉晶工艺过程可为用户提使用方低友好的人机交界面,实规拉品艺过极白动化控制5.2.9.6报和保护装置
单品的样品轴与地扇拍芯具有超程报警和保护装骨5.3性能要求
单品炉的性能成符合GBT1067.4-中5.利以下各项要求。5.3.1工作温度
企工作温度南压内,单品护业满够满是5.3.和5.3.7炉温购均度和炉温稳定典要求,5.3.2工作真空魔
单晶扩的工作典实度应以具体牛长单晶的工艺条件而定,并在企业产品标准中规定5.33空炉抽气时间
单晶炉应能在:内气判所要求的工作真空度。5.3.4压升率
单的::率应不6P
5.3.5表面温升
单品扩扩本的表面温升成不帽过35么.5.3.6炉温均匀度
单炉护温均匀度应不超过2么:
5.3.7炉温稳定度
单品炉的次温德定建应不过一0.5心,5.3.8加热能力和热炉抽气能力
JB/T10439—2004
在炉益和多品必邵等士环境溢度下,把重量等于溶料量的多品盛人非内并装人内,起动抽气系绝,当炉护内达到预定真字度时光妃加热:对工作实容积不大于0.m的单品炉,炉温成能坐加熟开始后E内上升到录商工作蓝度,对工作室容科大于0m单品护,应在1.5达到上述完求,5.3.9运动参数相对偏差和速度百分偏差单品护在其速度控制系统的调遵范围内,各现运款参数的实还测量值与指示计的指小值或显孔值的相刘谢差成个人一5价:各项运动费数的速度白分偏差成不人十2%;各运动机树运转应可作灵活,正常拉品工乏条性下出明品振站。5.3.10同轴虚受径向阅端动
单品炉的行晶种与过竭轴的回独单及择同四进动应在单品炉的产品标准丰具体规定。5.3.11爬行量
单品的新品排与年均轴以低注(速范用下限)上升时的爬行量应在单品的产品标准中是你定5.3.12其基他
单品扩其也方而的性能度分别符合5.2以及在企业产品标准和供货合同中的相应规定。5.4成套要求
5.4.1在个业产品标准十成到出方规定的单品炉成套供应范用,一般位括下列各项:立)单品护主机:
b1控制装置
:加热电路电源:
t)水冷电洒:
)排气机维各组件:
t)尔气装胃:
g除尘器:
正)然压呆站
在企产品标准丰可对已述项月作必要的补充,并虚列出各个项且的具体必容,包括型号,规格和数匿
需与如供为规现定供应约收口有不同要求:可按2提出、6试验法
单品炉的试验按GBUU56.1—2(K4和GB/Ti0066.4—2K4相应条文进行。6.1压升率的测量
安G/T1[066.1—2(04中7.1.10.3的规定6.2炉温均勾度的到量
参5GB/T!0066.4—2004中6.15的说定,工格区内别温点的布置按GB/10066.4一2004中6.15.5的规定:
JB/L104392004
站验温设应以单品财料的结品温硬为席.在试验温度下迟行试验:试验成在!30P到极限空度之间不间压力下各测取三组数据,然后求三者的算术归均填
试验温典下的炉温均匀瘦座满足5.3.6的要求6.3加热能力和热炉袖气能力试验试验的国的在卡以定单品护的加热能力和热炉抽气能力,并检验单晶炉的热扩运行情况。分未行加热能力试验,把炉温设定在最高工作温度1,当室真空度达到6.5a时开始加热,片括企业你准中税定的升温强序,把护温升到设定值,保温30mim,加热开始后或1.5h(见5.3.)炉组成达到没定值,炉室成在5.3.3规定的时间内达到规定的工作真空度。当有要求明:见9?:,单品炉应在最高工作温度和满裁荷的情况下累计运行24以上。停沪后应按G3/T10066.!2004中7.2.进行检查。6.4运动参微相对偏差的别量
在规定的速度拖围内晶轴及甜涡轴处于某一(任意选定)位置,取某一(任意设定)速度「指杀计指尔使或品示值!,用表和百分表(战干分表)测温该连度下两抽上并速1用秒表测量购轴施转速度,测量川间以1mi计。阳对偏差按下试计算:村对偏素二指示值(或显示值)实际测异值,10%指求值品术值,
6.5速度百分惕差的谢意
在规定的速度范图内,好晶轴及始娲轴处十某::(任意选定)位置,用秒表和百分表(或千分表每问强5mi量其一(任急设定)速度下两轴上升速度:或用秒表则量革-一(任设定)转速下的两细旋转速要。每次测时间以1m的计。测量5欣,速度百分确差按下式计算:速度百分偏差一实测速度最人值一实测速度最小值实测速座平均值
6.5虑行量的测量
在杆晶及增辆轴以低递(连变范册下限)上开时,用工分表捡由运动顿到审新起动的品太跳隔数俏
6.7工业拉届试验
以拉制硅品为例.拉制其他材料瞻体的试验由制造厂与用户商定将经过处理好的多品硅或复拉料盛人培埚中,把鼎(籽晶心寸大小及取向选挥应在单晶炉产品标准十具体现完)装卡在品轴上。盛人措端中的装料量成不小丁烯料量的60%,在正带拉品工艺亲件下,放离外形将等经部分直径偏差要求的单品。拉制的单品重避应不小于装料量的%注:降拉制证单品一股由制造厂进疗试验外,拉制具他材料的品体小南制造厂与用户协前进行,用户可向制造!提头净件(艺料:工芝),
6B晶体直径偏差的测量
全品热的等径部分,用下尺消品体的一侧母线方向量晶体直径,以测得的最人值与量小值之片作为晶体的直径确差,
过:本你准中的5.3.10系·-般性查项口,减一般机电产乃的检方法格盘7检验规则
单显护的检验应按(/T17.1一1988中第7章和以下各条进行71单晶炉的出厂检验项目
孔)触中防护拮施的试验:
b)绝缘电阻的测堡:
;绝缘则压的试验
d)控制电路试验:
:运动机性运等或动作持必的检验:f)运动意效及相对差的测量(包括库漫百分篇差的测量和剂行量的测递)g’水路系济的试验:
:气路系统的试跑
1)液压系统的试险:
)联锁和报需系的示验:
k:限真度的量:
学炉拉气时间的泄围:
3!业车能创单
口)巨长件的检查,包站到号,规格和出厂合格证件的检食:D供货范到,包括!出厂技术文件完整性内检查:P)包袋检
7.2单晶炉的型式检验项目
让)全郭山,厂检验等目(在型式检验条件下):)空炉升湿时闻的测量:
c1额定功率的测量:
d)最岛工作进安的测量:
e)受热构件表面温升的谢量:
炉温均均度的测量
的温您定您的量
h)加热试验(加热能力与热好抽气能方的检查):i:工作真空度的测虽:
手工业拉品试验:
k1 水流域的测量:
1气体耗量的:
)运动机构运转情说或动作情况的热态试验:n!热态试烩后的检查.
日标志,包装,运和验存
8.1单品的标,包装、径输和忙存应符个GB.T10067.5一1988第8章的规定:9.2除是套要求外(见少2)些品灯的能牌上成标出下列各现:a)产品的型利名称:
b)电源电压,单位为V:
C」电源潮率,鲁位为:
d·相数:
r)额定率,单位kW:
:工件电压,年位为V
B,确料量:单位为k:
h!室尺上,单位:
1主机蛋量,总t:
产品编号:
610439—2004
JB/110439—-2004
k)制造日期
」)制造厂名称(对巴口产品逆标明国名),订购与供货
9.1单晶炉的订购与供货应按GR/T10067.1-1988第9章的规定:9.2需方有下列殊要求时,时向供方提出:司)对单位制,电源电压、电原数率等的不尚要求(见GT10067.11988中5.1.1.1):)对使用环境的不同要求(GB10067[一1中5.12)::c)要求在水冷系统中堤供得环冷却系统变其十部分装,如机械致冷等骨,水冷却塔装置或水了化装等:并提量具体技术要求(见.GBT10067.1—1988中5.1.3.1):)对安全和环境保护的附加要求(见GB/T10067.7—1988中5.1.5.1):)对除的不[同要求(见GB/T10067.1-1988中5,27):)刘包装的特殊要求(见口BT10067.1—198中8.2.5)::对电源的不同要求:见GB10067.1--1988中5.2.2):;对温度控制器的不同要求(见GBT10067.11988中52.7.3和本标准5.2.9.1):i)要求在抽气系统中配备份小拥器或过稳器见5.2.7)对供方规定项目的不同要求(见5,4)k;别加长试验的时间要求(见6.3):1)对整牌的不可求(见8,2),供力应尽可能满足需方的各项特殊要求,但实际可叮供需方选择的特殊要求项日由供方多本标准各白的条件决定。其中--部分可列在企业产品标准中,其他部分在订购时由供需效方商定。8
小提示:此标准内容仅展示完整标准里的部分截取内容,若需要完整标准请到上方自行免费下载完整标准文档。
中华人民共和国机械行业标准
JB/T104392004
单晶炉
TDR系列直拉法单晶炉
Crystalgrowing furnaces
TDR-series crystal growing furnaces by Crochralski method2004-03-12发布
2004-08-01实施
中华人民共和国国家发展和改革委员会发布前言
规范性用文性
3求请和定义
4产品分类
4.1品柏和规格
5技术要求..
一般婴求
对设计和制造的补充要求
性能要求
滤育发求
试监方法
三升率的酬量...
护溢均匀的显
加热解力和热炉抽气能力试验
运动参数相对惕差的测量
座良百分偏差的避量
肥行量的测量
工业拉品试验
6.8晶年食径偏差的量
检验规则
7.1单晶沪的出!检验项且
了.2单品护的型式检验项目
8标志,包装,运输和在
订购与共货
JB/T104392004
本标阵度首次开定
在标证上十国机械工业联合会提山.前言
专标准山余遇工业电慈没备标准化技术委员会口.本标准起单:画安理工大学品体三长没备评究所标澈起草人:陈瓦::
JB/T10439-2C04
单晶炉TDR系列直拉法单晶炉
JB/T:0439—2U04
本弥准规定了欢TIR系列育拉法单品沪(以下简称单晶炉)的各要求,包括品种规落、技术要求、试验方法,检验脱训及订购和供货等.标追历士拉汰护制半学体样,能等单晶的些晶护。2规范性引用交件
下别文件中的案款通过本准的引用而或为本标准的条款,是法日期的引用文件,其随片所有的修改单:不括勘识的内容!成修汀龄均不适用于本标准。然而,装励板据不标准达成协议的件方研定是合可使用这些文件的最新版不。儿提不汁甘期的引压文件,其及新版本适用丁本标准,GB150-1948钢满压力容器
GBT2900.231995电T入语1业电热设务(neg正C60054-841:1983))GB/T10066.[—2004电热没备的试验与法票!部分:造思部分(:6(39%:999.M0[>)GBT10066.4—200+电热总备的热验方法单4部分:闻接电阻炉正EC60397:1,NQ:G8/T10067.1:1983电热设务基:本技术条件第一部分:通用部分GB(K)67,41983电烘设备基本技本条件第四部分:间接电阻炉JB/T96G91—1999电热设备产品型号练制方法3术语和定文
G/T2900.23:1595,GB/F1.4一2004确立的以及下列术语和定义用=本标准,3.1
直拉法czoclralshimethod
且扑汰义确引法、均克始断水法:生长单晶最带后的方法,即托高纯的多蹈林料效在地摘加热使之器化,用固定在提拉轴上的格晶与熔独的材料相熔接,然后以一定的速度查真向上提拉。品术便在品端不断尘长
工作室尺寸dimrnsionsafworkingchatnher单品炉设计时规定非在降样,标明的品体牛民牢的穿闻间尺寸,月其内经和高限表小。3.3
熔料量charge
单品扩设计时规定的究款次最大的最料显,不包据拉品过程中添加的量。3.4
体的等径部分Esadiamete广parorerpstal益体拉危过税中自转府店从投人等径控制开始到等径拉制结束的那一部分鼎体3.5
工作温度workiogtemperatun
晶炉设计时定的多晶之完熔化友单显从谛液中生长充许使可的温更范固3.6
量高加热温度maximumhatingtemperelurcJB/T 104392004
单品炉设计时规定的能够满足对灿热系统(个照加热器、受据杆、行盟据托,整拍柄及其蔽保温系统!进行璃光慢悦处理目的而适到的如效温度,3.7
工作区warkingregion
能满足炉温均匀度求的区域。通觉指正拉品条件下加势器内地据薇面附近的区惑。4产品分类
品种和规换
单品护按工作室内径尺寸分为害个品种,奶表1所示。4.t.1
高种代号
参照JB门69[一9,单晶炉的型号规定如下4.3主要参数
企业代号
改型代号
工作室内径
T作室内径,单位为arn
泡阻加热
等种电炉
在企业产品标准中对各个整号的单品炉心分别列出以下备须参数,a)电源电压,单位为V
b)电源频率,单位为Hz:
e)相数:
d品休直径,单位为mm
e)料量,单位为kg:
f)工作室尺寸(有径×长建),单位为mm×mum:g!定功率。单位为kw:
h)丁作温度,单位为t:
)最商加热温度,单位为:
j!护温数定度,单位为;
:k)炉与,单位为
小,工作正,单位为V:
m)披限真空度,单位为P:
)工作其空度,单位为Pa:
u)率,单位Pah
)空铲抽空时间,单位为H:
q)充气正,单位为pa:
T)品拉速范国,单位为twnin
5)籽晶在炉内有效行程,单位为mm[)籽品转速范用:单位为mi:
:特娲升速直图,皇位为mm/min)诺端转速范围,单位为rimin:w)港蜗在炉内有效行程,单位为mm)气体帮量,单位为Lh:
:y)水流量,单位Xmm
2)十机量,单位为:
)主机外形尺小,单位为tmtm
5技术要求
5.1般要求
单晶度符合GB/T10067.4—1988中第5草的揽定,5.2对设计和制造的补充要求
.FB/T10439—2004
5.2.1总体要求
单品炉土要由主机(包括炉体、耗晶摄放及旋转系统、书璃上升及转系统》以油气系统、充气系筑、液压系统、水冷系缺:加热电路电源、控伺装置等组成。单足炉的护体通常中七炉室(生长室》、炉室(提拉室)及隔离阀组成,炉体通带为内粘式水冷避站格。
在单品护通电热前,抽气系统应能把炉室抽到预定的真空度:在加热阶段,输人功率应能调节,在冷却阶段、已拉制的单晶应能在不同真空度下和中性气伴(包括情性气体,下间)中冷却:5.2.2材料www.bzxz.net
斯有处于炉室内的材料应适应设计规定的气氛,真空度、源度,并在读环境下保持稳定的成分和性6.2.3工作电压
凸品炉的工作座应在企业产品标准中规定.在1作电压范围内和正劳工作条件下,护内应不产生火花微电:
5.2.4炉市
炉完成采用水冷结构,简体、封头、如门的设计和制造成符合G日150一1998的规定。炉充内衰询函光活平滑:内外壁可用不锈朗材料商减。525室
单晶坑的加热系统应根据立晶工艺要求也可出历户自行设诈制放。炉室的设计应把热胀冷蜡引起的变形以及通过绝热层的热预失限制到最小程度。单酯炉加热元件的引出部分应确保直空密封和正常工作并用水冷却:在扩室壳体上应配备测量工作区炉温均句度用的热电偶引出装置,其连接热电佣的数量控GBT10065.4m
JE/T10439-2004
20046.15的要求。
5.2.6水冷系统
水冷系统应能使炉壳的筒体,时头和护门的表而温升不随过5.3.5的规定,同时在水压不足或压力过盘时成有指示或报誉信号,关键水冷部位述应真备超温报督信号5.2.7抽气系统
单晶炉的拍气素统凹真牢泵、管道、阀门、冷酬、控制票境、真空计等组成:系统中应装有白动降门,以便在发望停电事故时白欧关闪,防止空气和真空泵油进人炉内:当要求在系统中配各粉尘捕集器或过德器时,可接9.2混出。
5.2.8充气系统
单晶炉的充气系统通带由气体流单控制单元米实现,并应具备安全防操装胃,在单晶炉产品标准巾可具体规定不的充气正效慎
52.9测,控制和记录
单晶炉的测量、落制和记录应符合GB.T10067.4一1988中5.2.7除5.2.7.6外的客顶规定和以下外充数定
6.2.9.1控制装置
单晶炉应配备门的控制拓。用来安装仪器,仪表和控,心件等。控制系统应配备遵度轻制单元温控制及喷新部件、晶体生长控制器,冷却水温逆显示,报警,运行状态报警装背和整见轻制单几荟
5.2.9.2炉温控制系统
单品炉的炉温挖制系统通常采用串级控制系统。控制紊统成能制人功率不超过近要求的敢值:单品应配备显有自适应和自调请控制功能,有双重四位半数字显示,可以遥控或是入机控制,对外有数宁技口通信等特点的温度控制器。对温度控制器如不同要求可按92提出5.2.9.3真空收衰
单品炉应配备薄胶规一热偶规支合真空副量收,变热佣规管-电离规性,用来测量0.01Pa-[0kP:间的实空提
5.2.9.4最体生长控制器
单晶炉成配备晶体生长控影器,以实现自引品一放序。等径一收尾等过程的自动生民,存单拍沪的产品标准中应具体现定晶体等径部分的充许直检偏差。5.2.9.5自动化水平
单品应采用计整机控制。产品的要技术功能(速度控制,温度控制,品体直径控制等)应增可率:辅期技术功能(滚血测逆、晶体计长等:应配置齐企。整个拉晶工艺过程可为用户提使用方低友好的人机交界面,实规拉品艺过极白动化控制5.2.9.6报和保护装置
单品的样品轴与地扇拍芯具有超程报警和保护装骨5.3性能要求
单品炉的性能成符合GBT1067.4-中5.利以下各项要求。5.3.1工作温度
企工作温度南压内,单品护业满够满是5.3.和5.3.7炉温购均度和炉温稳定典要求,5.3.2工作真空魔
单晶扩的工作典实度应以具体牛长单晶的工艺条件而定,并在企业产品标准中规定5.33空炉抽气时间
单晶炉应能在:内气判所要求的工作真空度。5.3.4压升率
单的::率应不6P
5.3.5表面温升
单品扩扩本的表面温升成不帽过35么.5.3.6炉温均匀度
单炉护温均匀度应不超过2么:
5.3.7炉温稳定度
单品炉的次温德定建应不过一0.5心,5.3.8加热能力和热炉抽气能力
JB/T10439—2004
在炉益和多品必邵等士环境溢度下,把重量等于溶料量的多品盛人非内并装人内,起动抽气系绝,当炉护内达到预定真字度时光妃加热:对工作实容积不大于0.m的单品炉,炉温成能坐加熟开始后E内上升到录商工作蓝度,对工作室容科大于0m单品护,应在1.5达到上述完求,5.3.9运动参数相对偏差和速度百分偏差单品护在其速度控制系统的调遵范围内,各现运款参数的实还测量值与指示计的指小值或显孔值的相刘谢差成个人一5价:各项运动费数的速度白分偏差成不人十2%;各运动机树运转应可作灵活,正常拉品工乏条性下出明品振站。5.3.10同轴虚受径向阅端动
单品炉的行晶种与过竭轴的回独单及择同四进动应在单品炉的产品标准丰具体规定。5.3.11爬行量
单品的新品排与年均轴以低注(速范用下限)上升时的爬行量应在单品的产品标准中是你定5.3.12其基他
单品扩其也方而的性能度分别符合5.2以及在企业产品标准和供货合同中的相应规定。5.4成套要求
5.4.1在个业产品标准十成到出方规定的单品炉成套供应范用,一般位括下列各项:立)单品护主机:
b1控制装置
:加热电路电源:
t)水冷电洒:
)排气机维各组件:
t)尔气装胃:
g除尘器:
正)然压呆站
在企产品标准丰可对已述项月作必要的补充,并虚列出各个项且的具体必容,包括型号,规格和数匿
需与如供为规现定供应约收口有不同要求:可按2提出、6试验法
单品炉的试验按GBUU56.1—2(K4和GB/Ti0066.4—2K4相应条文进行。6.1压升率的测量
安G/T1[066.1—2(04中7.1.10.3的规定6.2炉温均勾度的到量
参5GB/T!0066.4—2004中6.15的说定,工格区内别温点的布置按GB/10066.4一2004中6.15.5的规定:
JB/L104392004
站验温设应以单品财料的结品温硬为席.在试验温度下迟行试验:试验成在!30P到极限空度之间不间压力下各测取三组数据,然后求三者的算术归均填
试验温典下的炉温均匀瘦座满足5.3.6的要求6.3加热能力和热炉袖气能力试验试验的国的在卡以定单品护的加热能力和热炉抽气能力,并检验单晶炉的热扩运行情况。分未行加热能力试验,把炉温设定在最高工作温度1,当室真空度达到6.5a时开始加热,片括企业你准中税定的升温强序,把护温升到设定值,保温30mim,加热开始后或1.5h(见5.3.)炉组成达到没定值,炉室成在5.3.3规定的时间内达到规定的工作真空度。当有要求明:见9?:,单品炉应在最高工作温度和满裁荷的情况下累计运行24以上。停沪后应按G3/T10066.!2004中7.2.进行检查。6.4运动参微相对偏差的别量
在规定的速度拖围内晶轴及甜涡轴处于某一(任意选定)位置,取某一(任意设定)速度「指杀计指尔使或品示值!,用表和百分表(战干分表)测温该连度下两抽上并速1用秒表测量购轴施转速度,测量川间以1mi计。阳对偏差按下试计算:村对偏素二指示值(或显示值)实际测异值,10%指求值品术值,
6.5速度百分惕差的谢意
在规定的速度范图内,好晶轴及始娲轴处十某::(任意选定)位置,用秒表和百分表(或千分表每问强5mi量其一(任急设定)速度下两轴上升速度:或用秒表则量革-一(任设定)转速下的两细旋转速要。每次测时间以1m的计。测量5欣,速度百分确差按下式计算:速度百分偏差一实测速度最人值一实测速度最小值实测速座平均值
6.5虑行量的测量
在杆晶及增辆轴以低递(连变范册下限)上开时,用工分表捡由运动顿到审新起动的品太跳隔数俏
6.7工业拉届试验
以拉制硅品为例.拉制其他材料瞻体的试验由制造厂与用户商定将经过处理好的多品硅或复拉料盛人培埚中,把鼎(籽晶心寸大小及取向选挥应在单晶炉产品标准十具体现完)装卡在品轴上。盛人措端中的装料量成不小丁烯料量的60%,在正带拉品工艺亲件下,放离外形将等经部分直径偏差要求的单品。拉制的单品重避应不小于装料量的%注:降拉制证单品一股由制造厂进疗试验外,拉制具他材料的品体小南制造厂与用户协前进行,用户可向制造!提头净件(艺料:工芝),
6B晶体直径偏差的测量
全品热的等径部分,用下尺消品体的一侧母线方向量晶体直径,以测得的最人值与量小值之片作为晶体的直径确差,
过:本你准中的5.3.10系·-般性查项口,减一般机电产乃的检方法格盘7检验规则
单显护的检验应按(/T17.1一1988中第7章和以下各条进行71单晶炉的出厂检验项目
孔)触中防护拮施的试验:
b)绝缘电阻的测堡:
;绝缘则压的试验
d)控制电路试验:
:运动机性运等或动作持必的检验:f)运动意效及相对差的测量(包括库漫百分篇差的测量和剂行量的测递)g’水路系济的试验:
:气路系统的试跑
1)液压系统的试险:
)联锁和报需系的示验:
k:限真度的量:
学炉拉气时间的泄围:
3!业车能创单
口)巨长件的检查,包站到号,规格和出厂合格证件的检食:D供货范到,包括!出厂技术文件完整性内检查:P)包袋检
7.2单晶炉的型式检验项目
让)全郭山,厂检验等目(在型式检验条件下):)空炉升湿时闻的测量:
c1额定功率的测量:
d)最岛工作进安的测量:
e)受热构件表面温升的谢量:
炉温均均度的测量
的温您定您的量
h)加热试验(加热能力与热好抽气能方的检查):i:工作真空度的测虽:
手工业拉品试验:
k1 水流域的测量:
1气体耗量的:
)运动机构运转情说或动作情况的热态试验:n!热态试烩后的检查.
日标志,包装,运和验存
8.1单品的标,包装、径输和忙存应符个GB.T10067.5一1988第8章的规定:9.2除是套要求外(见少2)些品灯的能牌上成标出下列各现:a)产品的型利名称:
b)电源电压,单位为V:
C」电源潮率,鲁位为:
d·相数:
r)额定率,单位kW:
:工件电压,年位为V
B,确料量:单位为k:
h!室尺上,单位:
1主机蛋量,总t:
产品编号:
610439—2004
JB/110439—-2004
k)制造日期
」)制造厂名称(对巴口产品逆标明国名),订购与供货
9.1单晶炉的订购与供货应按GR/T10067.1-1988第9章的规定:9.2需方有下列殊要求时,时向供方提出:司)对单位制,电源电压、电原数率等的不尚要求(见GT10067.11988中5.1.1.1):)对使用环境的不同要求(GB10067[一1中5.12)::c)要求在水冷系统中堤供得环冷却系统变其十部分装,如机械致冷等骨,水冷却塔装置或水了化装等:并提量具体技术要求(见.GBT10067.1—1988中5.1.3.1):)对安全和环境保护的附加要求(见GB/T10067.7—1988中5.1.5.1):)对除的不[同要求(见GB/T10067.1-1988中5,27):)刘包装的特殊要求(见口BT10067.1—198中8.2.5)::对电源的不同要求:见GB10067.1--1988中5.2.2):;对温度控制器的不同要求(见GBT10067.11988中52.7.3和本标准5.2.9.1):i)要求在抽气系统中配备份小拥器或过稳器见5.2.7)对供方规定项目的不同要求(见5,4)k;别加长试验的时间要求(见6.3):1)对整牌的不可求(见8,2),供力应尽可能满足需方的各项特殊要求,但实际可叮供需方选择的特殊要求项日由供方多本标准各白的条件决定。其中--部分可列在企业产品标准中,其他部分在订购时由供需效方商定。8
小提示:此标准内容仅展示完整标准里的部分截取内容,若需要完整标准请到上方自行免费下载完整标准文档。
标准图片预览:





- 其它标准
- 热门标准
- 机械行业标准(JB)
- JB/T7893.1-1999 立式振动离心机
- JB/T7899-1999 填充聚四氟乙烯软带导轨 技术条件
- JB/T7938-1999 液压泵站油箱公称容量系列
- JB/T1625-2002 工业锅炉焊接管孔
- JB/T7850-1995 手夹快换接头
- JB/T8009.4-1999 机床夹具零件及部件 弧形压块
- JB/T7936-1999 直廓环面蜗杆减速器
- JB/T7939-1999 单活塞杆液压缸两腔面积比
- JB/T7941.2-1995 旋入式圆形油杯
- JB/T7946.2-1999 铸造铝硅合金过烧
- JB/T7925.2-1995 滑动轴承 多层轴承减摩合金硬度检验方法
- JB/T6375-1992 气动阀用橡胶密封圈 尺寸系列和公差
- JB/T7945-1999 灰铸铁机械性能试验方法
- JB/T7966.3-1999 模具铣刀 第 3 部分:莫氏锥柄圆柱形球头立铣刀
- JB/T7946.3-1999 铸造铝合金针孔
- 行业新闻
请牢记:“bzxz.net”即是“标准下载”四个汉字汉语拼音首字母与国际顶级域名“.net”的组合。 ©2025 标准下载网 www.bzxz.net 本站邮件:bzxznet@163.com
网站备案号:湘ICP备2025141790号-2
网站备案号:湘ICP备2025141790号-2