- 您的位置:
- 标准下载网 >>
- 标准分类 >>
- 国家标准(GB) >>
- GB 8450-1987 食品添加剂中砷的测定方法
标准号:
GB 8450-1987
标准名称:
食品添加剂中砷的测定方法
标准类别:
国家标准(GB)
标准状态:
已作废-
发布日期:
1987-09-26 -
实施日期:
1988-07-01 -
作废日期:
2004-01-01 出版语种:
简体中文下载格式:
.rar.pdf下载大小:
189.43 KB
替代情况:
被GB/T 5009.76-2003代替
点击下载
标准简介:
标准下载解压密码:www.bzxz.net
本标准适用于食品添加剂中砷的限量试验和定量试验。 GB 8450-1987 食品添加剂中砷的测定方法 GB8450-1987
部分标准内容:
中华人民共和国国家标准
食品添加剂中砷的测定方法
Method for determination of arsenicin food additives
本标准适用于食品添加剂中硬的限量试验和定量试验。UDC 614.3
GB8450-87
本标准参照采用1983年联合国粮农组织和世界卫生组织(FAO/WHO)食品添加剂联合专家委员会发布的有关碑的测定方法。1二乙氮基二硫代甲酸银比色法
1.1原理
在碘化钾和氯化亚锡存在下,将样液中的高价碑还原为三价砷,三价碑与锌粒和酸产生的新生态氢作用,生成砷化氢气体,经乙酸铅棉花除去硫化氢千扰后,将溶于三乙醇胺一三氟甲烷中或吡啶中的二乙氨基二硫代甲酸银溶液吸收并作用,生成紫红色络合物,与标准比较定量。1.2试剂
除特别注明外,本标准所用试剂均为分析纯,水为蒸馏水或去离子水。1.2.1 硝酸 (GB 626-78)。
1.2.2硫酸(GB 625—77)。bzxZ.net
1.2.2.1硫酸(1+1)溶液:将1体积浓硫酸慢慢加人1体积水中,冷后使用。1.2.2.2硫酸(1mol/L)溶液:量取28ml浓硫酸,慢慢加人水中,用水稀释到500ml。1.2.8盐酸(GB 622—77)。
氢氧化钠(GB629—77):20%溶液。1.2.4
盐酸中。
氧化镁(HG3—1294—80)α
硝酸镁(HG 31077—77):15%溶液。碘化钾(GB1272一77):15%溶液。贮于棕色瓶内(临用前配制)。氯化亚锡(GB638—78):40%溶液。称取20g氯化亚锡(SnCl2·2H,O),溶于50ml乙酸铅棉花:将脱脂棉浸于10%乙酸铅(HG3-974-76)溶液中,2h后取出晾干。无砷金属锌(GB2304—80)。
三氯甲烷(GB 682--78)。
吡啶(GB 689—78)。
吸收液A,称取0.25g二乙氨基二硫代甲酸银,研碎后用适量三氯甲烷溶解,加人1.0ml1.2.13
三乙醇胺,再用三氯甲烷稀释至100m1。静置后过滤于棕色瓶中,存于冰箱内备用。1.2.14.吸收液B:称取0.50g二乙氨基二硫代甲酸银,研碎后用吡啶溶解,并用吡啶稀释至100m1。静置后过滤于棕色瓶中,贮存于冰箱内备用。1.2.15酚酰(HGB3039—59):1%乙醇溶液。1.2.16碑标准溶液,称取0.1320g于硫酸干燥器中干燥至恒重的三氧化二碑(As2O3)(GB1256一77),溶于5ml20%氢氧化钠溶液中。溶解后,加人25ml1mol/L硫酸,移人1000ml容量瓶中,加新煮沸冷却的水稀释至刻度。此溶液1.00ml相当于0.100mg砷。临用前取1.0ml,加1 ml1mol/L中华人民共和国卫生部1987-09-26批准1988-07-01实施
GB8450—87
硫酸于100ml容量瓶中,加新煮沸冷却的水稀释至刻度。此溶液1.0ml相当于1.0μg砷。1.3仪器
1.3.1分光光度计。
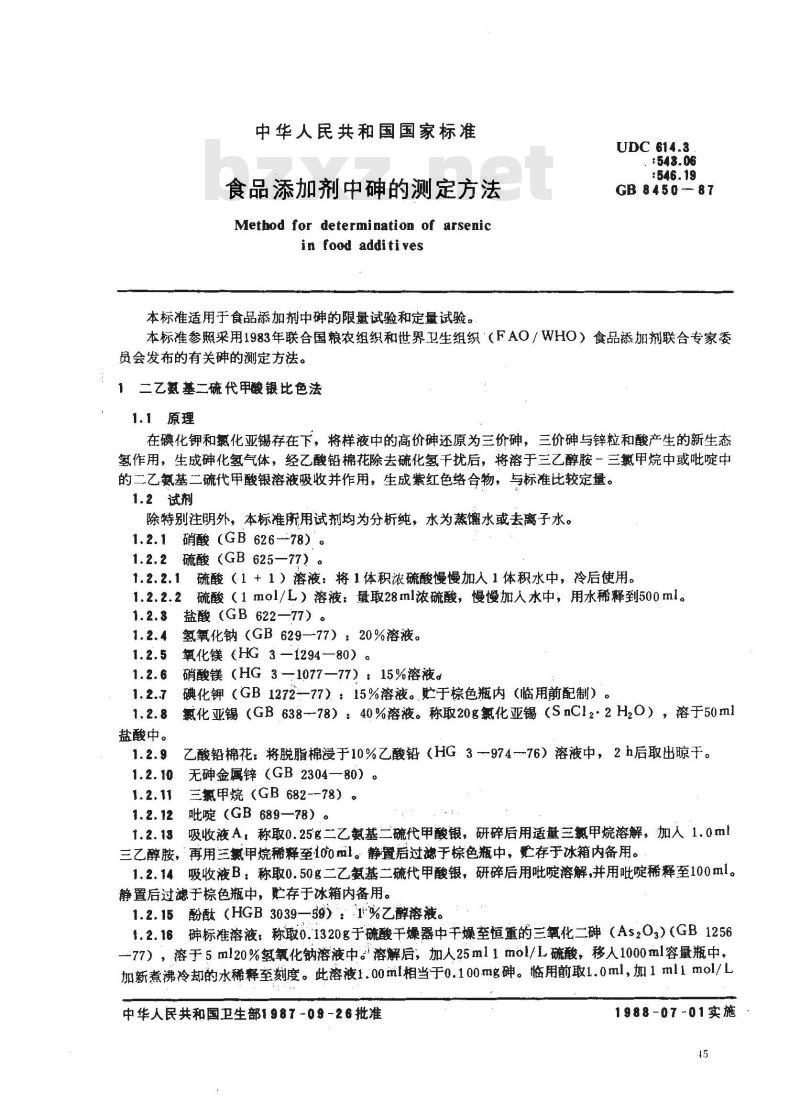
1.3.2测砷装置(见图1)
外径10
出气口
1.3.2.1100~150ml锥形瓶(A)(19号标准口)1.3.2.2导气管(B):管口为19号标准口,与锥形瓶A密合时不应漏气,管尖直径0.5~1.0mm,与吸收管C接合部为14号标准口,插人后,管尖距管C底为1~2mm。1.3.2.3吸收管(C):管口为14号标准口,ml刻度高度不低于8cm。吸收管的质料应一致。
1.4样品处理
1.4.1无机样品的“样品处理”可按各标准文本中规定的方法进行。1.4.2有机样品的“样品处理”除按各标准文本中规定的外,一般按下述程序进行。1.4.2.1:湿法消解:称取5.0g样品,置天250m1凯氏烧瓶或三角烧瓶中,,加10ml硝酸浸润样品,放置片刻(或过夜)后,缓潮热,作用缓和后,稍冷,沿瓶璧加人5ml硫酸,再缓缓加热,至瓶中溶液开始变成棕色,不断滴加硝酸(如有必要可滴加些高氯酸,但须注意防止爆炸),至有机质分解完全,继续加热,生成大量的二氧化硫白色烟雾,最后溶液应无色或微带黄色。冷却后加20ml水煮46
GB 8450--87
沸,除去残余的硝酸至产生白烟为止。如此处理两次,放冷,将溶液移入50ml容量瓶中,用少量水洗涤凯氏烧瓶或三角烧瓶23次,将洗液并人容量瓶中,加水至刻度,混匀,每10m样品液相当于1.0g样品。
取相同量的硝酸,硫截,按上述方法做试剂空自试验。1.4、2.2干灰化法:本法用于不适合于凝法消解的样品。取5.0g样品于瓷埚中,加10ml15%硝酸镁溶液,再于上面覆盖1g氧化镁粉末,混匀,浸泡4h,于低温或水浴上蒸干,用小火加热至炭化完全,将埚移至高溢炉中,在550℃以下灼烧至灰化完全,冷却后出,加适量水湿润灰分,再缓缓加人盐酸(1+1)溶液至酚红色去,然后将溶液移人50m1容量瓶中(必要时过滤),用少量水洗涤埚3次,洗液并人容量瓶中,加水至刻度,混匀。每10m1样品液相当于1.0g样品。取相同量的氧化镁,硝酸镁,按上述方法做试剂空白试验。1.5测定
1.5.1吸收液的选择:极收液A(1.2.13)或吸收液B(1.2.14)的选择,可根据分析的需要来判断。但是在测定过程中,样品、空白及标准都应用同一吸收液。1.5.2限量试验
1.5.2.1吸取一定量的样品液和碑的限量标准液(含砷量不低于S),分别置于碑发生瓶A中,补加硫酸至总量为5ml,加水至50ml。1.5.2.2于上述各瓶中加人3ml15%碘化钾溶液,混匀,放置5m推。分别加人1ml40%氯花亚锡溶液,混匀,再放置15min。各加人5g无碑金属锌,立即塞上装有乙酸铅棉花的导气管B,并使管B的尖端插入盛有5.0m1吸收液A或吸收液B的吸收管C中,室温反应1h,取下吸收管C,用三氯甲烷(吸收液A)或吡啶(吸收液B)将吸收液体积补充到5.0ml。1.5.2.3经目视比色或用1cm比色杯,于515nm波长(吸收液A)或540nm波长(吸收液B)处,测吸收液的吸光度,样品液的色度或吸光度不得超过砷的限量标准吸收液的色度或吸光度。若样品经处理,则碑的限量标准也须同法处理。1.5.3定量测定
1.5.3.1吸取25ml(或适量)样品液及周量的试剂空白液,分别置于砷发生瓶A中,补加硫酸至总量为5ml,加水至50ml,混匀。1.5.3.2吸取0.0,2.0,4.0,6.0,8.0,10.0ml砷标准溶液(1.0ml相当于1.0g砷),分别置于砷发生瓶A中,加水至40ml,再加10ml碗酸(1+1)溶液,混匀。1.5.3.3向样品液、试剂空白液及碑标准液中各加人3m115%碘化钾溶液,混匀,放置5mi糕,再分别加人1ml40%氯化亚锡溶液,混匀,放置15min后,各加人5g无砷金属锌,立即塞上装有乙酸铅棉花的导气管B,并使管B的尖端插人盛有5.0m1吸收液A或吸收液B的吸收管C中,室温反应1h,取下吸收管C,用三氯甲烷(吸收液A)或吡啶(吸收液B)将吸收液体积补充到5.0ml。用1cm比色杯,于515nm波长(吸收液A).或540nm波长(吸收液B)处,用零管调节仪器零点,测吸光度,绘制标准曲线比较。若样品经处理,碑的标准系列也须同法处理,以对标准曲线进行校正。1.5.3.4计算
式中:C
(4-A2)×1000
样品中碑的含量,mg/kg或m/L
-样品液中碑的含量,ug,
A2——试剂空白液中碑的含量,μg一样品质量(体积),多(ml)GB 8450-- 87
一样品处理后定容体积,ml,
V2———测定时所取样品液体积,ml。2碑斑法
2.1原理
在碘化钾和氯化亚锡存在下,将样品液中的高价碑还原为三价碑,三价砷与锌粒和酸产生的新生态氢生成砷化氢气体,通过乙酸铅棉花除去硫化氢干扰,再与溴化汞试纸生成黄色至橙色的色斑,与标准碑斑比较作限量试验。
2.2试剂
2.2.1同二乙氨基二硫代甲酸银比色法中1.2.1~1.2.10及1.2.15、1.2.16。2.2.25%溴化汞乙醇溶液。
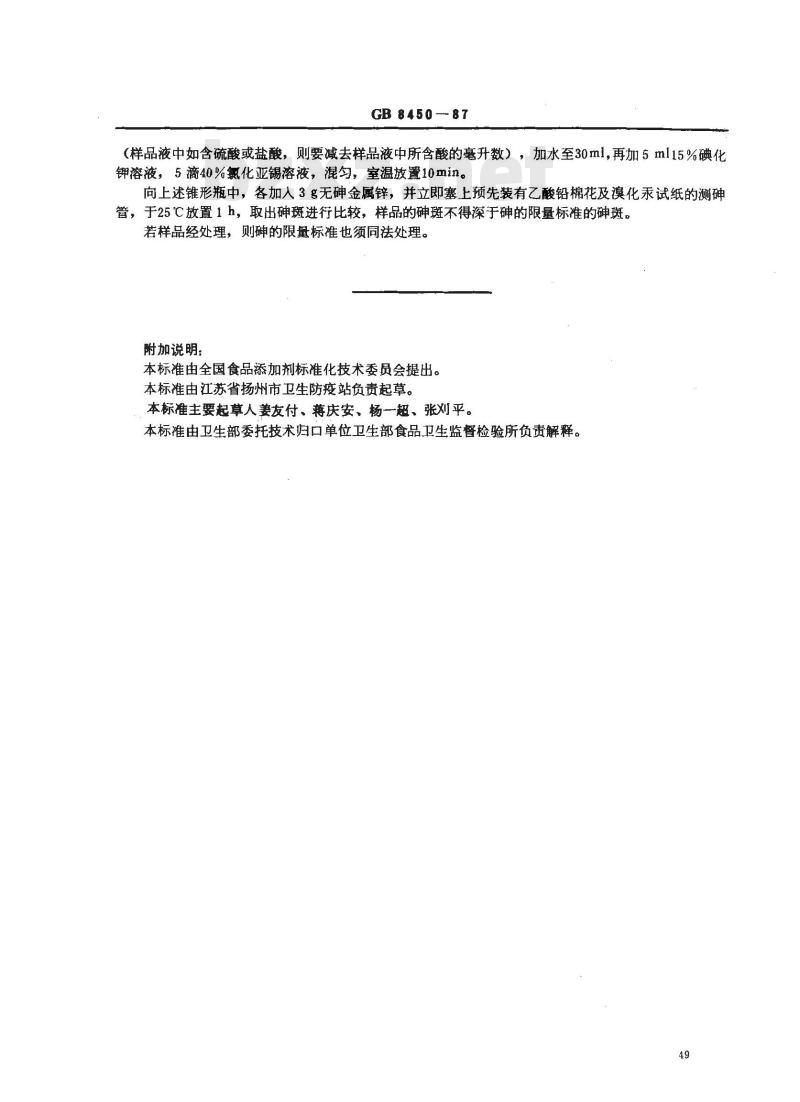
2.2.3溴化汞试纸:将剪成直径2cm的圆形滤纸片,在5%溴化汞乙醇溶液中浸渍1h以上,保存于冰箱中,临用前取出置暗处阴干备用。2.3仪器
2.3.1″测碑装置:见图2,同GB5009.11一85《食品中总碑的测定方法》规定。2.3.1.1 100ml锥形瓶。
2.3.1.2橡皮塞:中间有一孔。
2.3.1.3玻璃测管:全长18cm,上粗下细,自管口向下至14cm一段的内径约为6.5mm,自此以下逐渐狭细,末端内径约为1~3mm,近末端1cm处有一孔,直径2mm,狭细部分紧密插人橡皮塞中,使下部伸出至小孔恰在橡皮塞下面。上部较粗部分装入乙酸铅棉花,长5~6cm,上端至管口处至少3cm,测砷管顶端为圆形扁平的管口,上面磨平,下面两侧各有一钩,为固定玻璃帽用。图2
锥形瓶2一橡皮塞;3一测碑管,4二管口,5—玻璃幅
2.3.1.4玻璃帽:下面磨平,上面有弯月形凹槽,中央有圆孔,直径6.5mm。使用时将玻璃帽盖在测碑管的管口,使圆孔互相吻合,中间夹一溴化汞试纸,用橡皮圜或其他适宜的方法将玻璃帽与测砷管固定。
2.4测定
吸取一定量的样品液和砷的限量标准液(含碑1.0或2.0ug),分别置于锥形瓶中,加5ml盐酸48
GB8450-87
(样品液中如含硫酸或盐酸,则要减去样品液中所含酸的毫升数),加水至30ml,再加5ml15%碘化钾溶液,5滴40%氯化亚锡溶液,混匀,室温救置10min。向上述锥形瓶中,各加人3g无砷金属锌,并立即塞上预先装有乙酸铅棉花及溴化汞试纸的测砷管,于25℃放置1h,取出砷斑进行比较,样品的砷斑不得深于砷的限量标准的碑斑。若样品经处理,则砷的限量标准也须同法处理。附加说明:
本标准由全国食品添加剂标准化技术委员会提出。本标准由江苏省扬州市卫生防疫站负责起草。本标准主要起草人姜友付、蒋庆安、杨一超、张刘平。本标准由卫生部委托技术归口单位卫生部食品卫生监督检验所负责解释。49
小提示:此标准内容仅展示完整标准里的部分截取内容,若需要完整标准请到上方自行免费下载完整标准文档。
食品添加剂中砷的测定方法
Method for determination of arsenicin food additives
本标准适用于食品添加剂中硬的限量试验和定量试验。UDC 614.3
GB8450-87
本标准参照采用1983年联合国粮农组织和世界卫生组织(FAO/WHO)食品添加剂联合专家委员会发布的有关碑的测定方法。1二乙氮基二硫代甲酸银比色法
1.1原理
在碘化钾和氯化亚锡存在下,将样液中的高价碑还原为三价砷,三价碑与锌粒和酸产生的新生态氢作用,生成砷化氢气体,经乙酸铅棉花除去硫化氢千扰后,将溶于三乙醇胺一三氟甲烷中或吡啶中的二乙氨基二硫代甲酸银溶液吸收并作用,生成紫红色络合物,与标准比较定量。1.2试剂
除特别注明外,本标准所用试剂均为分析纯,水为蒸馏水或去离子水。1.2.1 硝酸 (GB 626-78)。
1.2.2硫酸(GB 625—77)。bzxZ.net
1.2.2.1硫酸(1+1)溶液:将1体积浓硫酸慢慢加人1体积水中,冷后使用。1.2.2.2硫酸(1mol/L)溶液:量取28ml浓硫酸,慢慢加人水中,用水稀释到500ml。1.2.8盐酸(GB 622—77)。
氢氧化钠(GB629—77):20%溶液。1.2.4
盐酸中。
氧化镁(HG3—1294—80)α
硝酸镁(HG 31077—77):15%溶液。碘化钾(GB1272一77):15%溶液。贮于棕色瓶内(临用前配制)。氯化亚锡(GB638—78):40%溶液。称取20g氯化亚锡(SnCl2·2H,O),溶于50ml乙酸铅棉花:将脱脂棉浸于10%乙酸铅(HG3-974-76)溶液中,2h后取出晾干。无砷金属锌(GB2304—80)。
三氯甲烷(GB 682--78)。
吡啶(GB 689—78)。
吸收液A,称取0.25g二乙氨基二硫代甲酸银,研碎后用适量三氯甲烷溶解,加人1.0ml1.2.13
三乙醇胺,再用三氯甲烷稀释至100m1。静置后过滤于棕色瓶中,存于冰箱内备用。1.2.14.吸收液B:称取0.50g二乙氨基二硫代甲酸银,研碎后用吡啶溶解,并用吡啶稀释至100m1。静置后过滤于棕色瓶中,贮存于冰箱内备用。1.2.15酚酰(HGB3039—59):1%乙醇溶液。1.2.16碑标准溶液,称取0.1320g于硫酸干燥器中干燥至恒重的三氧化二碑(As2O3)(GB1256一77),溶于5ml20%氢氧化钠溶液中。溶解后,加人25ml1mol/L硫酸,移人1000ml容量瓶中,加新煮沸冷却的水稀释至刻度。此溶液1.00ml相当于0.100mg砷。临用前取1.0ml,加1 ml1mol/L中华人民共和国卫生部1987-09-26批准1988-07-01实施
GB8450—87
硫酸于100ml容量瓶中,加新煮沸冷却的水稀释至刻度。此溶液1.0ml相当于1.0μg砷。1.3仪器
1.3.1分光光度计。
1.3.2测砷装置(见图1)
外径10
出气口
1.3.2.1100~150ml锥形瓶(A)(19号标准口)1.3.2.2导气管(B):管口为19号标准口,与锥形瓶A密合时不应漏气,管尖直径0.5~1.0mm,与吸收管C接合部为14号标准口,插人后,管尖距管C底为1~2mm。1.3.2.3吸收管(C):管口为14号标准口,ml刻度高度不低于8cm。吸收管的质料应一致。
1.4样品处理
1.4.1无机样品的“样品处理”可按各标准文本中规定的方法进行。1.4.2有机样品的“样品处理”除按各标准文本中规定的外,一般按下述程序进行。1.4.2.1:湿法消解:称取5.0g样品,置天250m1凯氏烧瓶或三角烧瓶中,,加10ml硝酸浸润样品,放置片刻(或过夜)后,缓潮热,作用缓和后,稍冷,沿瓶璧加人5ml硫酸,再缓缓加热,至瓶中溶液开始变成棕色,不断滴加硝酸(如有必要可滴加些高氯酸,但须注意防止爆炸),至有机质分解完全,继续加热,生成大量的二氧化硫白色烟雾,最后溶液应无色或微带黄色。冷却后加20ml水煮46
GB 8450--87
沸,除去残余的硝酸至产生白烟为止。如此处理两次,放冷,将溶液移入50ml容量瓶中,用少量水洗涤凯氏烧瓶或三角烧瓶23次,将洗液并人容量瓶中,加水至刻度,混匀,每10m样品液相当于1.0g样品。
取相同量的硝酸,硫截,按上述方法做试剂空自试验。1.4、2.2干灰化法:本法用于不适合于凝法消解的样品。取5.0g样品于瓷埚中,加10ml15%硝酸镁溶液,再于上面覆盖1g氧化镁粉末,混匀,浸泡4h,于低温或水浴上蒸干,用小火加热至炭化完全,将埚移至高溢炉中,在550℃以下灼烧至灰化完全,冷却后出,加适量水湿润灰分,再缓缓加人盐酸(1+1)溶液至酚红色去,然后将溶液移人50m1容量瓶中(必要时过滤),用少量水洗涤埚3次,洗液并人容量瓶中,加水至刻度,混匀。每10m1样品液相当于1.0g样品。取相同量的氧化镁,硝酸镁,按上述方法做试剂空白试验。1.5测定
1.5.1吸收液的选择:极收液A(1.2.13)或吸收液B(1.2.14)的选择,可根据分析的需要来判断。但是在测定过程中,样品、空白及标准都应用同一吸收液。1.5.2限量试验
1.5.2.1吸取一定量的样品液和碑的限量标准液(含砷量不低于S),分别置于碑发生瓶A中,补加硫酸至总量为5ml,加水至50ml。1.5.2.2于上述各瓶中加人3ml15%碘化钾溶液,混匀,放置5m推。分别加人1ml40%氯花亚锡溶液,混匀,再放置15min。各加人5g无碑金属锌,立即塞上装有乙酸铅棉花的导气管B,并使管B的尖端插入盛有5.0m1吸收液A或吸收液B的吸收管C中,室温反应1h,取下吸收管C,用三氯甲烷(吸收液A)或吡啶(吸收液B)将吸收液体积补充到5.0ml。1.5.2.3经目视比色或用1cm比色杯,于515nm波长(吸收液A)或540nm波长(吸收液B)处,测吸收液的吸光度,样品液的色度或吸光度不得超过砷的限量标准吸收液的色度或吸光度。若样品经处理,则碑的限量标准也须同法处理。1.5.3定量测定
1.5.3.1吸取25ml(或适量)样品液及周量的试剂空白液,分别置于砷发生瓶A中,补加硫酸至总量为5ml,加水至50ml,混匀。1.5.3.2吸取0.0,2.0,4.0,6.0,8.0,10.0ml砷标准溶液(1.0ml相当于1.0g砷),分别置于砷发生瓶A中,加水至40ml,再加10ml碗酸(1+1)溶液,混匀。1.5.3.3向样品液、试剂空白液及碑标准液中各加人3m115%碘化钾溶液,混匀,放置5mi糕,再分别加人1ml40%氯化亚锡溶液,混匀,放置15min后,各加人5g无砷金属锌,立即塞上装有乙酸铅棉花的导气管B,并使管B的尖端插人盛有5.0m1吸收液A或吸收液B的吸收管C中,室温反应1h,取下吸收管C,用三氯甲烷(吸收液A)或吡啶(吸收液B)将吸收液体积补充到5.0ml。用1cm比色杯,于515nm波长(吸收液A).或540nm波长(吸收液B)处,用零管调节仪器零点,测吸光度,绘制标准曲线比较。若样品经处理,碑的标准系列也须同法处理,以对标准曲线进行校正。1.5.3.4计算
式中:C
(4-A2)×1000
样品中碑的含量,mg/kg或m/L
-样品液中碑的含量,ug,
A2——试剂空白液中碑的含量,μg一样品质量(体积),多(ml)GB 8450-- 87
一样品处理后定容体积,ml,
V2———测定时所取样品液体积,ml。2碑斑法
2.1原理
在碘化钾和氯化亚锡存在下,将样品液中的高价碑还原为三价碑,三价砷与锌粒和酸产生的新生态氢生成砷化氢气体,通过乙酸铅棉花除去硫化氢干扰,再与溴化汞试纸生成黄色至橙色的色斑,与标准碑斑比较作限量试验。
2.2试剂
2.2.1同二乙氨基二硫代甲酸银比色法中1.2.1~1.2.10及1.2.15、1.2.16。2.2.25%溴化汞乙醇溶液。
2.2.3溴化汞试纸:将剪成直径2cm的圆形滤纸片,在5%溴化汞乙醇溶液中浸渍1h以上,保存于冰箱中,临用前取出置暗处阴干备用。2.3仪器
2.3.1″测碑装置:见图2,同GB5009.11一85《食品中总碑的测定方法》规定。2.3.1.1 100ml锥形瓶。
2.3.1.2橡皮塞:中间有一孔。
2.3.1.3玻璃测管:全长18cm,上粗下细,自管口向下至14cm一段的内径约为6.5mm,自此以下逐渐狭细,末端内径约为1~3mm,近末端1cm处有一孔,直径2mm,狭细部分紧密插人橡皮塞中,使下部伸出至小孔恰在橡皮塞下面。上部较粗部分装入乙酸铅棉花,长5~6cm,上端至管口处至少3cm,测砷管顶端为圆形扁平的管口,上面磨平,下面两侧各有一钩,为固定玻璃帽用。图2
锥形瓶2一橡皮塞;3一测碑管,4二管口,5—玻璃幅
2.3.1.4玻璃帽:下面磨平,上面有弯月形凹槽,中央有圆孔,直径6.5mm。使用时将玻璃帽盖在测碑管的管口,使圆孔互相吻合,中间夹一溴化汞试纸,用橡皮圜或其他适宜的方法将玻璃帽与测砷管固定。
2.4测定
吸取一定量的样品液和砷的限量标准液(含碑1.0或2.0ug),分别置于锥形瓶中,加5ml盐酸48
GB8450-87
(样品液中如含硫酸或盐酸,则要减去样品液中所含酸的毫升数),加水至30ml,再加5ml15%碘化钾溶液,5滴40%氯化亚锡溶液,混匀,室温救置10min。向上述锥形瓶中,各加人3g无砷金属锌,并立即塞上预先装有乙酸铅棉花及溴化汞试纸的测砷管,于25℃放置1h,取出砷斑进行比较,样品的砷斑不得深于砷的限量标准的碑斑。若样品经处理,则砷的限量标准也须同法处理。附加说明:
本标准由全国食品添加剂标准化技术委员会提出。本标准由江苏省扬州市卫生防疫站负责起草。本标准主要起草人姜友付、蒋庆安、杨一超、张刘平。本标准由卫生部委托技术归口单位卫生部食品卫生监督检验所负责解释。49
小提示:此标准内容仅展示完整标准里的部分截取内容,若需要完整标准请到上方自行免费下载完整标准文档。
标准图片预览:





- 热门标准
- 国家标准(GB)
- GB/T30917—2014 /ISo 29941:2010 天然胶乳橡胶避孕套中可迁移亚硝胺的测定
- GB/T12777-1999 金属波纹管膨胀节通用技术条件
- GB15193.5-2003 骨髓细胞微核试验
- GB/T29633.4-2020 南极地名 第4部分:罗马字母拼写
- GB/T39964-2021 造纸行业能源管理体系实施指南
- GB/T43929-2024 空间用纤维光学器件测试指南
- GB/T42970-2023 半导体集成电路 视频编解码电路测试方法
- GB/T43225-2023 空间物体登记要求
- GB15985-1995 丝虫病诊断标准及处理原则
- GB19159-2003 车用液化石油气
- GB/T7407-1997 中国及世界主要海运贸易港口代码
- GB1913.2-1990 漂白浸渍绝缘纸
- GB14287.4-2014 电气火灾监控系统 第4部分:故障电弧探测器
- GB5237.3-2008 铝合金建筑型材 第3部分:电泳涂漆型材
- GB/T9771.6-2020 通信用单模光纤 第6部分:宽波长段 光传输用非零色散单模光纤特性
- 行业新闻
请牢记:“bzxz.net”即是“标准下载”四个汉字汉语拼音首字母与国际顶级域名“.net”的组合。 ©2025 标准下载网 www.bzxz.net 本站邮件:bzxznet@163.com
网站备案号:湘ICP备2025141790号-2
网站备案号:湘ICP备2025141790号-2